智东西(公众号:zhidxcom)
编 | 十四
根据乌镇智库,2016年美国的AI企业数累计超过3033家,融资规模累积超过207亿美元;其次是中国,1477家,27.6亿美元,而随着政策和资本环境的进一步发力,中国AI并正在继续高速发展。
2017年7月,国务院发布《新一代人工智能发展规划》,人工智能正式纳入国家发展战略,计划在2030年实现AI核心规模超1万亿元,相关产业规模超10万亿元。顶层设计的出台进一步带动了产业的热情。
对此,美媒纷纷担忧,美国的AI优势将被中国赶超:尽管美国拥有着更为优越的传统科技产业、研发和投资环境,但中国近年来迅速建立起来的云计算能力,庞大的移动互联网,以及AI相关专利研发和落地应用(数字服务)上的探索,赢得了更多的筹码。
本期的智能内参,我们推荐来自高盛的中国人工智能行业调研报告,从顶层设计、关键驱动力、行业巨头战略布局、相关创企生存现状四大维度分析中国人工智能的崛起之路。如果想收藏本文的报告,可以在智东西(公众号:zhidxcom)回复关键词“nc184”下载。
以下为智能内参整理呈现的干货:
政产投研齐发力
*中国支持AI的政策一览
政府的人工智能发展规划获得了一批最具影响力企业的响应,促进政府主导的人工智能合作研究以及产研转化。其中,搜索引擎百度的创始人李彦宏、智能手机小米的老总雷军、吉利汽车的创始人李书福对于中国将超过美国成为全球AI第一大国表达了强烈的信念。
目前,中国在人工智能领域已经取得了长足的进展,研究发现,中国的期刊论文数量以及高被引论文数量已经超过美国(不过,顶尖的专家依然来自北美和英国)。中国很多的研究进展是企业推动的,百度2013年在硅谷设立了人工智能实验室,腾讯也在2016年启动AI实验室积极招聘神经网络和机器学习相关的人才,出行创企滴滴也建立了一个自动驾驶相关的研发实验室。工业方面,中国有超过700家的AI相关公司,并在2016年发布了16000多份专利。
*2012年至今人工智能的公司专利数一览(中国是美国的1/7,英国的3倍)
中国毋庸置疑已经是全球第二大人工智能生态。
目前,中国AI的焦点在于计算机视觉和语音技术。艾瑞资讯数据显示,一年前,中国有71%的AI相关企业侧重应用程序开发,剩下的55%把重心放在计算机视觉上,9%更关系自然语言处理,9%侧重基础的机器学习算法。
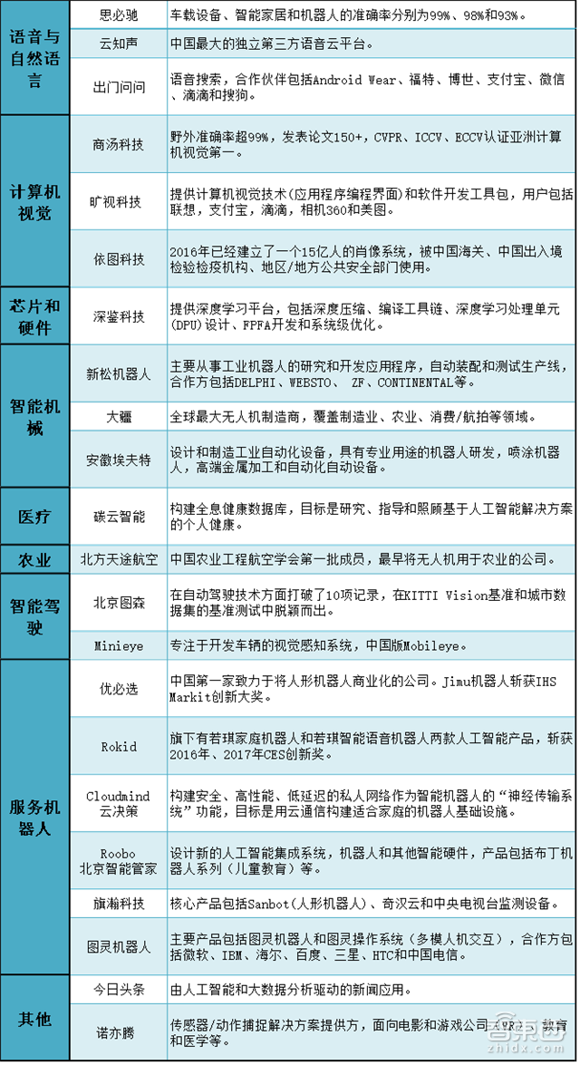
*2017年3月中国十大人工智能企业排名
在今年6月29日天津举行的第一届世界智能大会上,李彦宏表示人工智能将在未来30到50年力成为推动经济发展的主要动力,成功发展的关键在于把握与OEM厂商合作、获得芯片开发等各方人员支持,并融合软硬件技术。李彦宏还指出,中国在AI上的巨大优势来自于强大的资本环境、人才市场以及庞大的,语言共通、文化法律背景相同的7亿网民。该会议上,阿里巴巴的马云也强调了数据的重要性,指出人工智能的行业命题应该是利用机器而非人类的智慧解决人类不擅长的问题。
“四维”AI的中国机遇
“四维”AI,也就是去年的高盛人工智能产业报告(第113期智能内参)提出的,人工智能背后的推动力:数据、基础(算法)和硅(芯片),以及人才。在传统科技产业和创投环境落后的情况下,中国追赶老美的机遇在哪里?
人才:中国正在吸引世界顶尖大脑
中国在AI人才市场的主要竞争力体现在企业环境和人文环境两点,也就是研发环境(实验室)和薪资水平,以及对海外人才(特别是华裔)的亲和力。
*部分科技巨头为深度学习人才提供的薪资待遇
*全球AI著名项目带头人一览
实验室/研发部门方面,2016年,谷歌在蒙特利尔开设了AI实验室;2015年Facebook在巴黎开设了AI实验室。中国企业为与全球企业竞争,也在全球各地设立了相关部门,并提供了符合行业水平的薪水。微软研究院院长李彼得透露:招揽顶尖AI研究员的成本相当于收购国家棒球队联盟(NFL)。高盛认为,在行业成熟之前,这种情况将会保持,以避免人才成为公司AI发展的瓶颈。
文化亲和力方面,李彦宏表示,中国公司吸引的主要人才依旧是海外华人,而这也是他在参加政协会议时督促政府进一步放宽签证限制,以吸引海外顶尖科技人才的原因(要抓住“特朗普机遇”)。腾讯副总姚星表示,中国公司在吸引AI人才方面的优势是,很多人工智能相关人才是有中国背景的。我们(腾讯)注意到,和谷歌云机器学习小组合作的小组,带头人是两名美籍华裔科学家李佳和李飞飞。
*BAT与谷歌、微软的研发投入(柱形为研发金额,百分数示意研发占营收比)

*BAT与谷歌、微软的研发人力资本投入
2014年5月,百度攻略吴恩达(斯坦福大学计算机科学系和电子工程系副教授;Coursera联合创始人),作为首席科学家(已于2017年3月离职);2017年1月,百度聘请了前微软全球执行副总裁陆奇,作为集团总裁兼首席运营官、百度董事及董事会副主席。高盛认为,公司在人工智能方面的高度关注和投入有助于吸引来自全球的顶尖年轻人才。
数据:人口红利成AI引擎
*BAT数据来源、类型及应用
中国是世界上人口最多的国家:14亿,其中网民7亿。因此,中国生成的数字信息占全球的13%,预计2020年,这一比例会增长至20%到25%;根据IDC预计,届时全球数据量将达44ZB(440亿GB),也就是说,中国会有9到10ZB的数据量。
简单关注一下中国互联网三巨头BAT(市值合计9100亿美元),数据捕捉能力和数据量很明显的增长,覆盖搜索、电子商务和社会/游戏。与此同时,他们正在延伸自家的业务广度,综合网络生态系统覆盖互联网用户日常的方方面面。高盛预计,这些信息生成的在线服务将为这些公司的人工智能发展提供动力。
基建:从平台到生态
*百度开源平台与其他主流平台的对比
全球大型科技公司已经通过开源自家深度学习平台,把资源和人才吸引到自家AI生态中。2015年11月开源的谷歌TensorFlow已经成为了最受软件工程师欢迎的平台。几乎同时,Facebook也开源了自家的AI软件Torch。此外,微软和雅虎都在2016年早期放出了自家的多服务器可用的软件。
追随这一趋势,2016年9月,百度开源了基于并行分布式学习的自家机器学习平台PaddlePaddle,包括30多个用例,覆盖搜索、图像识别、语音语义识别理解、情感分析、机器翻译、用户画像推荐等。
2017年4月,百度宣布了阿波罗计划,一个开放的自动驾驶软件平台,陆奇称之为自动驾驶汽车版的安卓系统。目前,阿波罗已有50多个合作伙伴(博世、英伟达、微软云等),其中有15家负责自动驾驶整合应用的整车厂,包括一汽(将项目商业化)、奇瑞、长安、长城汽车。
*PaddlePaddle的可伸缩性与TensorFlow基本持平
PaddlePaddle研发部负责人徐伟表示,比之亚马逊的DSSTNE和微软的CNTK,百度的平台更加简明和易于使用,代码长度仅为竞争对手的四分之一,也为深度学习提供了更多的可扩展性。
芯片:超算领先 需求倒逼本土半导体
*英特尔、AMD、英伟达在GPU市场的占有率示意
除了好的算法来提高AI计算效率,计算能力还受限于处理单元的性能。传统计算及采用CPU,由一些具有大量缓存内存的内核组成,但并不适用于大数据量的训练模型,因此,GPU在深度学习领域脱颖而出,近年来,用GPU加速计算已经成为主流,CPU和GPU的结合提供了可以支持资源密集型训练AI训练的计算能力。目前,芯片市场主要有三家公司主导:英特尔、AMD、英伟达。
2015年,美国禁止英特尔及其他芯片制造巨头向中国销售高端处理器,特别是Xeon处理器。一直以来,中国在芯片方面强烈依赖于国外供应商,但现在,本土移动芯片制造商的快速增长有望扭转局势。
研究领域,中国的超级计算机神威·太湖之光(国家并行计算机工程研究中心开发技术,坐落于无锡)在2017年6月的德国法兰克福召开的ISC2017国际高性能计算大会上斩获世界超算冠军,嗯,第二名也是中国的,天河二号。尽管本土半导体产业进展缓慢,但超算商业化进程还在进行中,预计随着时间的推移加上技术上的支持,创新市场对于国外供应商的依赖性将减弱(最近中芯动作也是很多啊)。
BAT的巨头之争
百度:All in AI
杀手锏:算法
占坑:云技术生态、搜索、智能驾驶、医疗
*百度人工智能布局大事件一览
百度的AI布局有着浓重的互联网思维,也是BAT中在AI领域摸黑最久,基础层积累最深的。
*百度在互联网演变中抓住的机遇
*百度的ABC布局,即人工智能、大数据、云
从人才(科学家)和研发团队来看,百度麾下有毕业自卡内基梅隆大学,前IBM、雅虎、微软高管陆奇;有过前谷歌大脑负责人吴恩达,离职前吴恩达还表示百度的产品周期比较短,能够很好的配置资本、数据等,有利于AI”起飞“。
此外,百度在全球有三个专门的研究室:IDL,深度学习研究院;BDL,北京大数据实验室;SAVIL,硅谷人工智能实验室;旗下有2000多个AI研发工程师。2017年3月,百度还组建了IDG自动驾驶研发组,由陆奇领导。百度研发部注重产研结合,在机器翻译和计算机视觉方面已有商用价值。
数据方面,百度数据来源自数千万用户标签,全球数以百万计的语音请求/业务询盘/位置请求,数十亿的知识图标/语音传输/音频剪辑,数百亿的知识索引以及消费数据等。这些赋予百度数据收集和理解能力,促进了机器/深度学习。
从人工智能直接的产品布局来看,百度AI系统覆盖搜索、广告、翻译和O2O服务,巨大的神经网路建立在成千上万的服务器上,是中国最大的GPU集团。李彦宏在2017年2月的给员工内部信(拥抱新时代)中指出了百度的四大重点领域:分销、连接服务(O2O)、金融创新、人工智能。从整体战略来看,陆奇指出,云、金融服务、自动驾驶和DuerOS等AI商业化新业务都有望成为百度新的核心业务。
详细来看,百度AI战略计划包括:
1、云图计划,五年100亿元用于构建云技术生态(天算、天像、天工、天智);
2、百度大脑,百度AI的核心引擎,包括图像识别、自然语言处理、用户分析等;
*DuerOS消费数据样本
*DuerOS布局
3、DuerOS,人工智能对话平台,主要面型新型智能硬件设备(家居、汽车、可穿戴等),也对开发者开放;
*Apollo布局
*Apollo性能示意
*Apollo合作伙伴一览(50+)
4、阿波罗/Apollo,即专注安全、可靠、实时的智能驾驶软件平台,百度的计划是尽快实现资源共享,联手汽车制造商加速行业创新,实现2020年高速公里和城市道路全自动驾驶上路能力。中国是全球最大的汽车市场,陆奇认为中国自动驾驶有望领先全球在未来三到五年实现。
综上,高盛认为百度将在2020年达到每股326美元(现为240美元),预计核心业务(搜索)的增长速度20%(目前营业利润率是45%),人工智能将推动百度实现15%的流量增长。
阿里巴巴:阿里云加持AI
杀手锏:云与超算/数据
占坑:电子商务、智慧城市、金融科技
*阿里人工智能布局大事件一览
*阿里云战略布局(大数据平台、人工智能平台)
*阿里云涉及的AI布局
相对于第一个吃螃蟹的百度,阿里的思路就显得清晰简明一些,聚焦核心业务的AI赋能,主要支点就是阿里云,顺便拓展业务广度和深度。
阿里巴巴庞大的电子商务业务规模,要求实时、安全的计算能力,以及高标准的系统可靠性,使其成为全球AI相关的最大用例之一,其云计算市场(IaaS)的收入在全球排名第四,国内市场份额40.7%。
2017年6月,阿里云的付费用户达到了1百万,覆盖了媒体、互联网、金融、政府、能源、电子商务、制造业、医疗、游戏和零售等领域,在全球拥有15个数据中心,公司提供的云解决方案超过186个,满足不同的垂直需求。从2017年和2016年的财报来看,阿里云顶级付费客户的保留率是96.7%。
*Apsara布局
基于阿里云,阿里开发出了超算系统Apsara,核心能力是数据处理和计算,价值定位是提高企业响应能力,改进IT业务,降低企业成本。Apsara支持业务转换、操作优化、员工授权、用户体验优化等,客户来自200多个国家和地区的企业(包括中石化集团等)。去年双十一,Apsara的峰时处理量达每秒175k/120k交易/支付。
Apsara衍生的智能产品包括城市智能之眼(车辆探测的准确率达到90.46%),杭州智慧城市大脑(交通意外响应速度平均15分钟,减少30%的交通阻塞),跨国企业/徐工集团的工业大脑,智能医疗(与浙大合作提高15%的甲状腺结节病的确诊率),环境脑(气象监测,空气、水质和土壤监测,灾难预防等,已向地方政府提供了131个警告,准确率93%)。
阿里巴巴的数据生态是非常庞大和可靠的,每天的内部数据多达82.7亿,且正在扩张印度、韩国,以及各大东盟国家的相关业务,还会有庞大的境外支付数据。高盛相信,阿里的金融部门(蚂蚁金融)有望成为世界上最大的金融科技公司。基于此,高盛预计阿里2021财年每股352美元。
*阿里/蚂蚁金融的支付业务布局
腾讯:组合投资中的巨大潜力
杀手锏:用户
占坑:用户 智能驾驶、金融科技/惠普金融、游戏广告、智能医疗……
*腾讯人工智能布局大事件一览
*腾讯生态
腾讯是中国主要的移动平台,虽然是BAT中入局人工智能较晚的一个,但强大的用户基础和产品生态给足了底气。是的,腾讯的AI战略看起来更像是混搭思维:用户在手,天下我有。
腾讯总裁兼执行董事刘炽平在2017年8月表示,腾讯在数据、技术和用例的优势使其在人工智能战略行动中处于有利地位。高盛认为,在目前的盈利水平相对较低的情况下,腾讯对于AI的目标主要在于收入变现,不过相信比起拿用户数据冒险,腾讯会选择降低资产。
2016年4月,腾讯设立了AI实验室,现由张潼为主任,带领50余位AI科学家及200多位AI应用工程师团队,关注计算机视觉、语音识别自然语言过程和机器学习,口号就是让AI无处不在;2016年12月,腾讯宣布开源第三代高性能计算平台——Angel;2017年4月,腾讯又在西雅图设立了研发实验室;目前,腾讯正在组建行业联盟(北汽、蔚来、奥迪、中国社科院工程)支持自动驾驶研究。
目前,腾讯AI相关的主要用例包括:
1、广告植入:理解用户的偏好,对广告内容进行语境化,对竞价价格进行排名,优化显示格式,并匹配最合适的广告客户,以提高广告客户的投资回报率和用户的阅读体验;
2、信息服务:新闻,视频,音乐和应用程序商店等定制化建议;
3、互联网金融:包括移动支付,财富管理和微观管理贷款,提高用户的财务管理能力和财务活动的可预测性,降低风险;
4、模式识别:腾讯优图的人脸识别技术的平均准确率达到95%,可以用于金融服务相关的身份认证;
5、医疗成像领域的人工智能产品MIAIS:2017年8月进行的食道癌检测,准确率高达90%,而筛查的准确率不到4秒。
6、绝艺获得在日本东京举行的第10届UEC人工智能围棋大赛冠军;
7、计划利用其游戏资产在生态系统中进一步推进人工智能研究(参考DeeoMind合作暴风开发星际争霸2)。
除了自家业务上的AI武装改造,腾讯还在云、医疗、企业解决方案和开放等领域的各种进行投资,它还是搜狗的最大股东(持股45%)。总的来看,腾讯的主要潜力在于精准营销,也就是在转向率更高,更高的转化率和更高的转化率在不影响用户体验的情况下盈利,很可能利用微信用户群,联手京东,对峙阿里;除了社交,腾讯的另一张大牌就是游戏,预计AI将用于分支路径游戏设计,针对玩家进行个性化定制,丰富数据库改进游戏维度和用户体验(比如,卖皮肤),游戏广告也将是公司收入提高的主要方式之一。
综上,高盛预计2020年腾讯每股688港元。
创企:AI落地的先行者
美团点评:全球最大的O2O平台
*美团点评业务一览(餐饮、按需食品/货物配送、酒店、旅游、美容以及休闲)
美团每天会生成每天会生成1.5 PB的数据,AI技术的关键是整合O2O和全渠道零售的线上和线下数据,即数据采集、数据分析/预测和数据应用能力,美团还在招聘无人机、自动驾驶相关的技术人才。目前,美团的调度系统已经在使用历史订单数据、运送路线、客户和商业数据大数据分析优化传递路线,平均28分钟内完成交货。
滴滴出行:每天处理4500TB的数据
*滴滴出行系统示意
滴滴快的(未上市)是世界上最大的移动交通运输公司,平均每天有20万个订单,处理超过4500TB的数据,接收200亿的路由请求,业务包括打车、拼车、私家车、指定司机、企业解决方案和总线服务。今年七月,滴滴还开源了安卓插件VirtualAPK。2017年4月,滴滴融资55亿美元,用于其他领域的投资(智能驾驶和智能交通)。
科大讯飞:中国智能语音领军者
科大讯飞是一家信息技术公司,占中国智能语音市场份额的44%,垂直应用包括教育,公共事业服务/安全、汽车、客户服务、医疗保健和其他消费品。
*科大讯飞深度学习有进展及最近的主要成就
海康威视:全球智能安防大佬
过去16年里,海康威视的数字技术已经助其发展成为第一大监控系统,南昌市的天网项目已经采用了其人工智能安防监控系统,有效地提高了识别嫌疑犯的准确性。海康威视在客户群的强大基础使其在智能安防领域具有难以击败的绝对优势。
*新兴AI相关创企示例
智东西认为,中国政策和投资环境绝对利好的情况下,人工智能发展势头是值得乐观的。前有BAT等巨头在研发和人才部署上砸下血本,后有细分产业频爆独角兽,落地应用和人口红利有望倒逼半导体/芯片产业的崛起,形成良性发展链。这不是假大虚空,而是有着一批批幕前幕后的梦想家兼实干家筚路蓝缕,以启山林。
下载提醒:如果想收藏本文的报告全文,可以在智东西(公众号:zhidxcom)回复关键词“nc184”下载。
智能内参
权威数据·专业解读 读懂智能行业必看的报告
在智东西回复“智能内参”查看全部报告


































