智东西(公众号:zhidxcom)
编 | 十四
近几年来,机器人制造技术越来越成熟,工业、医疗等场景用例越来越多,商业化进程加速。
Yole Development数据显示,2015年到2021年,机器人市场规模将从270亿美元增长到460亿美元,年均复合增长率9.4%。而在所有类型的机器人中,应用于国防、工业、消费领域的机器人种类最多,相应领域营收占比也是最高的三项。
本期的智能内参,我们推荐来自申万宏源的柔性机器人行业研究报告,从仿生和机器视觉等技术原理出发,解读柔性机器人在医疗和工业两大场景的应用。如果想收藏本文的报告全文(申万宏源-柔性机器人行业报告:机器感知助弯道超车),可以在智东西(公众号:zhidxcom)回复关键词“nc237”下载。
以下为智能内参整理呈现的干货:
国产机器人的两大掣肘
我国工业机器人产业化起步较晚,与工业机器人“四大家族”(库卡、ABB、安川、发那科)技术代差明显 。
目前,“四大家族”在中国市场占有率总共达到八成以上,前三家在全球的机器人销量都突破了 20 万台,且在我国申请大量本土专利,工业机器人国产化进程缓慢。
▲工业机器人零部件核心技术企业分为上中下游
工业机器人核心零部件关键技术主要分为以下三类:控制器(控制技术),减速机,机器人专用伺服电机及其控制技术。
受限于无法掌握三大零部件核心技术,国内的机器人的产品以下游系统集成为主,对应的就是国内过去两年的服务机器人热潮,毛利率低订单分散 。核心零部件方面,目前国内八成以上依赖进口(且采购的成本要比外企自用高三五倍以上),进口替代空间巨大。
▲国内437家工业机器人企业业务分类
▲订单非标准化限制了ROE的提升
核心技术的缺失和订单的非标准化导致了国内传统工业机器人企业的 ROE 难以提升。从发展的角度来看,国内工业机器人产业主要受两大掣肘:
1、采购方对精度的高要求,导致投入期昂贵且持续时间长。
以工业机器人最为主要的汽车业应用为例:由于汽车工业对焊接的精度要求极高,采购后出于稳定生产的考量不会轻易更换生产线,新进入者投入期花费昂贵且研发时间漫长。
2、需求分散,无法促成国内工业机器人规模化优势, 盈亏平衡点不断提高。
国产工业机器人主要会集中使用到非汽车行业的新兴领域,六轴工业机器人年出货量2000~3000台的公司已经是目前国产自主品牌中出货量较大的企业。但是,随着外资、合资品牌工业机器人逐渐降价,国产自主品牌工业机器人的盈亏平衡点被不断抬高。
▲生产无法规模化的产业容易丧失研发投入的动力
两类柔性机器人原理
随着仿生学和机器视觉的进展,柔性机器人这一新兴的弹性柔软、多功能和生物激发的分支出现了。柔性机器人主要由易变形的物质组成,如液体、凝胶和弹性体,与生物组织和器官的弹性和流变特性相匹配。
▲柔性机器人理论、制造及应用市场示意
▲柔性机器人的特点
其中,模拟生物的柔性与灵活性创造的仿生柔性机器人偏向于医疗,另一类则是运用机器视觉的六轴以上的工业级柔性机器人。
从原理来看,机器感知、机器行动与人机交互是柔性机器人的三大组成部分 。
▲柔性机械三维结构图
基于仿生学的柔性机器人,因其设计初衷在于能在各种复杂环境中代替甚至做到人类所不能,它们需要与软材料、生物或人工复制的生物功能进行交互,因此机器感知层的材料,一般杨氏模量大于10^9 Pa(参考皮肤、肌肉等结缔组织的杨氏模量为10^2 ~10^6 Pa)。
柔性机器人的操控是难点,机器行动依靠的则是每一个活动关节处装有的驱动器(actuator)。目前应用于柔性机器人的执行机构类型,包括电活性聚合物、绳驱动器、形状记忆合金以及流体驱动器等;控制方案更难,有待研发。
人机交互功能往往需要依靠深度学习和自然语言处理(NLP)完成,但不是所有柔性机器人都需要。
▲机器视觉机器人工作流程
而基于机器视觉的工业机器人,则多由图像采集(即图像摄取装置,分CMOS和CCD两种)、图形处理、运动控制三大部分组成。
这类工业机器人的硬件一般包含:相机、光源、图像采集卡,软件则一般会安装在PC端,或者集成在触摸屏中。
一般的工作流程是首先选取被跟踪物体的局部图像,该步骤相当于离线学习的过程,在图像中建立坐标系以及训练系统寻找跟踪物。学习结束后,图像卡不停地采集图像,提取跟踪特征,进行数据识别和计算,通过逆运动学求解得到机器人各关节位置给定值,最后控制高精度的末端执行机构,调整机器人的位姿。
▲不同类型机器人性能对比
柔性机器人具有一定的分布变形,在理论上可以具有无穷多的分支,也就导致了一个超冗余的配置空间:在这个空间中,机器人的尖端可以达到三维工作空间中的每一点,而机器人的形状或配置是无限的。
由于柔性机器人更好的伸缩性,可以与障碍物保持一致。因此,它们可以携带柔软而易碎的有效载荷而不会造成伤害;利用应变变形,它们可以通过小于其名义尺寸的开口进行挤压。
这使它们成为了适用于类人机器人的理想应用:比如与人互动而不造成伤害、服务和喷漆的工业机器人(需要高度的灵活性才能到达狭窄的空间);医疗机器人,特别是用于外科手术的机器人,以及在非结构化环境中操作的国防和救援机器人。
两大应用场景
医疗:估计空间75亿
▲医疗机器人功能模块图
医疗机器人是指用于医院、诊所的医疗或辅助医疗的机器人,是柔性机器人最典型并且商业化的应用。
根据功能,医疗机器人大致可以分为手术机器人、康复机器人、护理机器人、救援机器人和转运机器人。
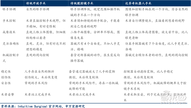
▲达芬奇手术机器人
其中,手术机器人在现阶段已经实现产业化和商业化,且大规模用于临床,如美国直觉外科公司(Intuitive Surgical)的达芬奇外科手术机器人(内窥镜手术器械控制系统)。实施手术时,主刀医师不与病人直接接触,通过三维视觉系统和动作定标系统操作控制,由机械臂以及手术器械模拟完成医生的技术动作和手术操作。
▲达芬奇手术机器人与传统手术方式的对比
达芬奇手术机器人代表着当今手术机器人最高水平,它有三个关键核心技术:可自由运动的手臂腕部 EndoWrist、3D 高清影像技术、主控台的人机交互设计,这也分别对应了柔性机器的机器感知、机器行动和人机交互。
▲医疗机器人功能模块图
根据目前达芬奇手术机器人的技术水平以及全球其他相关技术的研发,申万宏源认为未来手术机器人的技术发展方向在于力触觉反馈系统、导航定位系统和自然腔道机器人系统,原因如下:
1、力触觉反馈系统:现阶段应用于腹腔镜临床手术的机器人大多采用视觉反馈系统,外科医生在控制机械臂做手术时,需要通过分析视觉信息,实时判断器械对组织的作用力以及其他组织特征,一定程度上影响手术效率。
2、导航定位系统:在手术导航系统出现之前,医生只能依靠内镜进行微创手术,或实施开放式手术。相比开放性手术,微创手术有创伤小的优势;相比内窥镜介导下的微创手术,手术导航系统导航下的微创手术有精度高、使用范围广的优势。
3、自然腔道机器人系统:是指通过自然孔口(口腔、肛门、阴道口、尿道口等) 进入腹腔或胸腔进行操作的一种外科手术。目前,有机构在达芬奇手术系统上进行NOTES动物实验,但临床推广极难。
根据Winter Green Research数据,2014 年全球手术机器人市场规模达到32亿美元,预计在2021年达到200亿美元,且市场重心将逐渐迁至亚洲。
根据直觉外科公司报告,在已获得认证资质的国家中,全球每年有400万台手术能够使用达芬奇手术机器人完成,相当于2万台设备需求,40亿美元/年的材料服务市场。
▲我国手术机器人适应症规模测算
▲我国每年手术机器人服务市场规模测算75.35亿元
根据手术机器人的适应症对每年市场规模进行了测算,申万宏源认为,手术机器人国内潜在市场空间为136.73亿元/年;考虑潜在购买方需求数量以及适应症市场规模两方面因素,中性估算国内手术机器人规模75.35亿元/每年。
工业:机器视觉助力国产逆袭
▲五轴和七轴机器人示意图
业界将大于六轴的机器人均称为柔性机器人(五轴是许多工业机器人的配置),轴数越大,机器人的灵活度越高。
七轴机器人,又称为柔性(冗余)机器人,相比六轴机器人额外的轴允许机器人躲避某些特定的目标,便于末端执行器到达特定的位置,可以更加灵活的适应某些特殊工作环境。
▲三代柔性机械手的性能比较
柔性机械手则是在自动化生产过程中使用的一种具有抓取和移动工件功能的自动化装置,它是在机械化、自动化生产过程中发展起来的一种新型装置,已经成为柔性制造系统FMS和柔性制造单元FMC中一个重要组成部分。
▲2013-2015年全球机器视觉在各领域增速图
以上为执行层的分析,从感知和处理端来看,视觉工业机器人在原有工业机器人基础上,通过增加摄像头、传感器等机器感知部件,结合深度学习算法进行自身的判断和操作,可适用于零售仓库等非结构化场景。
我国在海康威视、旷视、商汤等机器视觉企业的带领下,在机器视觉领域已处于世界领先地位,通过与工业机器人的结合,可大大提升产品附加值,改变国内企业毛利率过低无产品定价权的现状。
▲各国机器视觉机器人占总机器人比重
分析认为,仓库自动化 、 物流无人化等非标环境将成为更主要的应用领域。IHS预测:全球仓储自动化市场预计在现在至 2020 年之间将以 20-25%的年复合增长率增长;我国目前较低的机器视觉机器人比例也将在未来助推行业的高速发展,整体行业有望保持超过 30%的增长。
▲机器人行业重点公司估值
智东西认为,柔性机器人一方面源自传统机器人灵活性的进一步提升,一方面源自机器视觉技术在机器感知、处理层面的突破。我国机器人总体技术与国外先进水平相比较大(有分析认为差距在十年以上),加上研发成本高、市场竞争激烈,国内厂商盈利能力较低,核心部件进口依赖大。但随着摄像头、传感器等机器感知部件,以及算法的发展,加上政策和市场环境的推动,结合机器视觉的柔性机器人,将是改变国内企业毛利率过低,无产品定价权现状的机遇。
下载提醒:如果想收藏本文的报告全文,可以在智东西(公众号:zhidxcom)回复关键词“nc237”下载。
智能内参
权威数据·专业解读 读懂智能行业必看的报告
在智东西回复“智能内参”查看全部报告




















