智东西(公众号:zhidxcom)
作者 | 王涵
编辑 | 漠影
云服务发展多年,已走向便捷的Serverless与API化,算力随取随用。然而,当需要管理多云环境时,日常工作仍像一场“控制台马拉松”。
运维需在多云控制台间频繁切换,重复操作多;架构师排查跨云问题时,需逐平台翻查日志,面临效率瓶颈;技术管理者主要靠人工汇总Excel了解云风险,智能实时化有待提升……
现在,大模型和Agent的发展,正让交互从GUI(图形用户界面)跃迁为自然语言驱动的自主编排,有望使云服务突破交互体验的阶段性瓶颈。
近日,腾讯云最近发布了两个面向云服务的“领域龙虾”——CloudQ与AndonQ,正是在这一领域的关键落子。
CloudQ定位全球首款ITOM“领域龙虾”,是多云中立的智能治理“健康助手”,核心是用自然语言对话打破多云管理壁垒,实现“对话即运维”
AndonQ则定位全球首款ITSM“领域龙虾”,更像是一个腾讯云全线产品的贴身技术顾问,一句话完成产品咨询与故障诊断。
它们都试图用自然语言对话,让云上治理/咨询/诊断变得更加快捷、高效。
有了CloudQ与AndonQ,运维工程师可以订阅定时架构体检报告,减轻多页面重复工作;技术负责人可以通过直观的可视化报告,及时发现并解决故障;产品经理可以随时随地提问技术问题,完成复杂的产品选型;管理层也可以无需登录控制台,在手机上一览风险概况与近期技术服务报告。
那么,这两只“小龙虾”究竟好不好用?智东西亲自“尝了尝”。
一、CloudQ:多云治理全能管家
以往,若想要完成多云的资源查询、架构巡检、风险排查、问题判断、内容管理等工作,技术人员要在多个控制台间反复切换、逐个操作,不仅浪费时间,只靠人力也很容易出现纰漏。
而CloudQ的核心价值,就是以轻量、对话式的形态,打破多云管理的“孤岛”,让所有操作都能在聊天框内完成。
作为全球首款ITOM(IT运维管理)“领域龙虾”,CloudQ开创性地融合了ChatOps、AIOps与CloudOps三大核心能力,依托OpenClaw与腾讯云智能顾问(TSA)底层技术,是真正实现多云管理的轻量AI治理助手。
在使用门槛上,CloudQ支持微信、企业微信、QQ、飞书、Slack等国内外主流IM平台无缝接入,同时兼容WorkBuddy、QClaw、LightClaw等腾讯龙虾系列工具,可以一键接入用户的工作流中,无需复杂的配置步骤,直接将复杂的云治理装进了用户每天都在使用的聊天框里。
以WorkBuddy为例。用户只需要在侧边栏进入专家中心,在工程技术类别中选择CloudQ,点击立即召唤就可以直接开启与CloudQ的对话。

当然,用户也可以在WorkBuddy的对话框中一句话自动安装CloudQ skill,在很大程度上降低了部署的技术门槛,也节省了许多时间。

CloudQ已覆盖腾讯云,并将逐步覆盖阿里云、AWS、Azure、GCP等主流云厂商,可以自动梳理跨云资源拓扑与依赖关系。凭借“全渠道接入、全天候智能、全方位纳管”的三维体系,CloudQ能够帮助企业大幅提升多云管理的效率。
用户可以只用一句话,就可以在CloudQ中订阅特定架构图的巡检报告、定时排查跨云问题,甚至设置成本预警,真正实现从“人找报告”到“报告找人”的转变。

更值得一提的是,CloudQ还能将分析结果一键生成可视化报告。报告结构清晰、要点完整,关键数据通过色彩区分与重点放大突出呈现:

当然,生成可视化报告并非流程终点,用户还能基于报告内容继续与CloudQ展开深度交互。无论是针对某一项异常指标追问具体成因、对风险等级提出疑问,还是进一步发起专项排查、模拟优化方案,都可以通过自然语言持续对话,让云治理从单次巡检变成可追溯、可迭代、可闭环的完整工作流。

除此之外,CloudQ还具备资源使用优化能力,能自动查找闲置资源、给出缩容/扩容建议,这也是其作为多云治理助手的核心竞争力之一。
二、AndonQ:口袋里的云产品技术顾问
与CloudQ相似,AndonQ同样支持微信、企业微信、QQ、飞书、Slack等国内外主流IM平台无缝接入,兼容WorkBuddy、QClaw、LightClaw等腾讯龙虾系列工具。
不一样的是,AndonQ是全球首款ITSM(IT服务管理)体系“领域龙虾”,原生具备六大核心能力:腾讯云全产品线咨询、故障诊断排查、服务报告获取、成本对比分析、工单查询以及跨会话记忆,更适合开发工程师、产品经理、新手用户等需要单点技术答疑的人群。
这次,我们用角色扮演的形式,看看AndonQ是否能真的帮助用户快速解决问题。
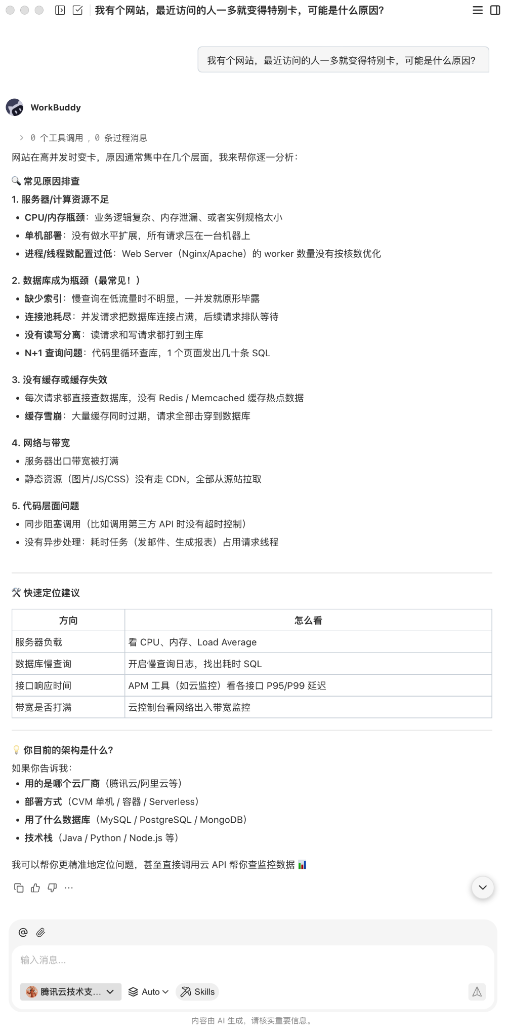
首先是技术小白的角色,我们来用自然语言问AndonQ一个模糊问题。

应对模糊表达,AndonQ会将问题拆解、逐条分析。其先是给出了5个常见原因,并且标记出了其中最常见的、最容易碰到的问题。紧接着,AndonQ给出了快速定位的建议,用户可以跟着步骤逐项排查原因。
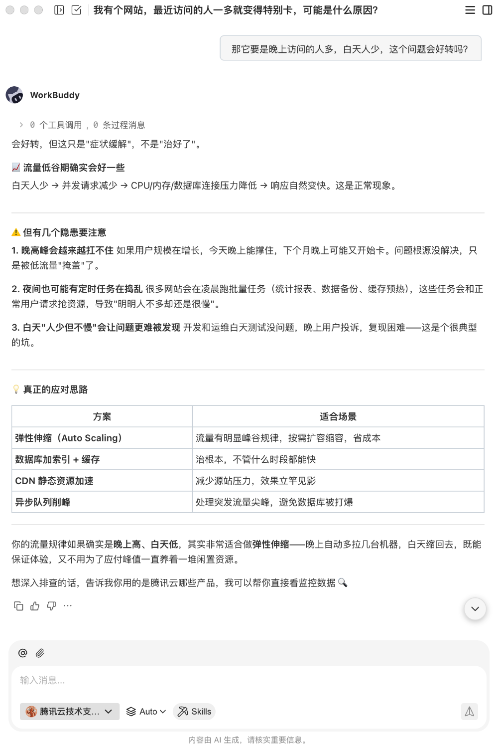
我接着追问:那它要是晚上访问的人多,白天人少,这个问题会好转吗?
AndonQ是这样回答的:

面对同样的模糊指令,AndonQ联合上下文内容,能理解我说的“它”就是指上文的“网站”,并基于这个上下文给我分析“晚上和白天流量差异”的影响,具有较好的“跨会话记忆”能力。
接下来,我们来扮演产品经理的角色,看看其腾讯云“全产品线”的跨域整合能力如何。
“AndonQ,我们下个月预计日活(DAU)会从1万涨到5万。
目前的架构是:
接入层:使用负载均衡(CLB)分发流量;
应用层:目前部署了2台标准型服务器(4核8G),运行Java Spring Boot应用;
数据层:使用MySQL数据库(4核8G)和Redis缓存(主从版)。
请根据这个架构评估:为了支撑5万DAU的峰值,我需要把应用服务器增加到几台?是否需要升级数据库配置?预计每月的云资源预算会增加多少?”
AndonQ回答如下:

首先,AndonQ敏锐地抓住了关键业务指标。并且将模糊的“用户量”转化为了具体的QPS和TPS指标。它估算了峰值QPS和峰值TPS,并区分了读多写少的场景。这是进行容量规划的基础,避免了盲目堆机器。
而后AndonQ在推荐高性能方案的同时,也给出了低成本启动的选项,并分析了云服务的按量付费模式。最后其还贴心地将该事项拆解成了不同优先级的待办,无论是给技术负责人看,还是给非技术的决策者看,都能快速抓取到关键信息。
那在开发者的编码工作中呢?
我让AndonQ给我发一份用Python SDK调用腾讯云COS上传文件的代码示例,还需要包含异常处理的。
AndonQ回答如下:

AndonQ的这份回答非常务实,覆盖了“代码输出+异常处理+最佳实践”这三个核心需求。AndonQ考虑了文件不存在、网络波动、服务端报错等真实场景中容易发生的情况,开发者可以直接将代码复制粘贴到项目中使用,极大地提高了开发效率。
除了代码,AndonQ还用表格形式总结了“异常分类”、“大文件处理”、“安全建议”等关键点。让用户不仅知其然,还知其所以然。
三、两只小龙虾,覆盖“管好云”到“用好云”的完整需求链条
所谓“领域龙虾”,是腾讯对ToB垂直领域AI助手的形象化定义。它代表着轻量化、可插拔的AI助手形态,以Skill插件方式嵌入现有工作流,无需独立App,同时聚焦某一专业场景,自带深厚的领域知识与业务逻辑。
整体体验下来,我们也不难发现,CloudQ与AndonQ把原本分散在多个控制台的动作,转化为在同一个页面下就能完成、可订阅、可延续的对话式流程,将被动管理变为主动管理,真正实现了“随时随地、随需而用”的轻量化管云模式。
CloudQ聚焦多云管理、架构巡检、云上诊断与容量监测等核心能力;AndonQ则专注于云产品咨询与故障诊断。两款产品定位互补,覆盖IT团队从“管好云”到“用好云”的完整需求链条。
目前,产品已覆盖CVM、Lighthouse、VPC等近百款核心云产品,支持架构规划、风险巡检、混沌演练、容量管理、云诊断等全场景云上治理需求。
结语:AI Agent正大幅提升云服务效率
通用龙虾的全能特性,往往在严肃的生产环境中伴随专业深度不足的问题,而专业深度通常比参数规模更具决定性。
行业趋势显示,在企业级AI落地过程中,领域化方法正获得越来越多关注。Gartner等机构指出,domain-specific language models和多代理系统有助于提升准确性、合规性与实际可用性,尤其在IT运维等复杂场景中。
腾讯云的这次布局,为行业提供了一个值得观察的实践案例,也为AI龙虾的未来发展贡献了一种垂直深化的思路。