智东西(公众号:zhidxcom)
作者 | 陈骏达
编辑 | 漠影
OpenClaw的热度,正在中国持续狂飙。
智东西3月6日报道,在不少海外大厂还在反复权衡是否要封禁、是否提供服务的时候,中国的企业和用户已经第一时间冲进了这波由OpenClaw掀起的“个人Agent”浪潮中。有人连夜部署环境,有团队直接把它接入工作流程,今天某国内大厂门口甚至排起了免费安装龙虾的长队,盛况堪比发红包。
相比大洋彼岸的观望态度,中国用户显然更关心一件事:它到底能不能帮我把活干了。
这股热潮中,一个颇具戏剧性的案例迅速在圈内传播开来。猎豹移动董事长兼CEO傅盛在社交平台分享了自己“养龙虾”的经历:因为髋关节手术受伤在家休养14天,他干脆“养”了一只AI龙虾“三万”——一个基于OpenClaw框架搭建的Agent。这个AI龙虾可以7×24小时替他工作,自动处理任务、写内容、执行各种流程。

傅盛透露,这只AI龙虾在除夕夜替他给611人拜年;在卧床的24小时里搭建并上线了一个名为sanwan.ai的小项目,记录打造这一Agent的全流程,这些极具画面感的场景迅速点燃了技术圈。他算了笔账:sanwan.ai这个网站一般需要6个岗位,按正常节奏要2-3周才能完成,就算加班加点也要5-7天,而三万用了只用了24小时。
不过,最大的区别还不是时间。傅盛感叹道:“以前我和人协作,说优化的,没有一个真的在优化;说尽快的,没有一个真的尽快。但这个团队不一样,不用等排期,不用等设计稿,不用联调,不用部署。说完就改,改完就上线。”

傅盛也连开多场直播,在线展示了他和“三万”的工作流。比如,他指挥三万写了首主题曲。这只Agent随即根据过去20天的工作记录,生成了一首名为《老板和龙虾》的歌曲,自己调用API生成音乐、MV,经历五次迭代,最终交付了这只MV。
与此同时,直播中还发生了一段意外插曲:项目网站sanwan.ai一度无法访问。排查后发现,是Agent自己进行修改时操作失误,导致网站直接宕机。傅盛在直播中尝试多次连接未果,最终在直播间10万观众的见证下,傅盛让“始作俑者”自行排查修复,网站随后恢复访问。

傅盛与“AI龙虾三万”的故事之所以迅速传播,并不仅仅因为它充满戏剧性,更更因为它让一种正在逐渐成形的AI使用方式走入更广阔的公众视野:一个能独立干活的数字员工。
一、从能聊天到能干活,AI Agent开始走向现实应用
过去几年,以对话为核心的AI产品迅速普及,用户习惯通过自然语言获取信息和建议。但随着使用场景的深入,越来越多用户发现,仅仅得到答案已经不够,他们真正需要的是能够直接完成任务的工具型AI。
近期OpenClaw的爆火,正好印证了这一趋势:市场正在从对话式AI走向可执行任务的个人Agent时代。与传统聊天助手不同,这类Agent不仅可以理解需求,还能调用工具、操作软件、完成一系列复杂流程,从而真正交付结果。
不过,OpenClaw目前仍然面临不少现实挑战。首先是长期记忆能力仍然有限,Agent在复杂任务中的上下文理解和持续执行能力还有提升空间。
其次是安装和使用门槛较高,需要一定的技术基础和环境配置,这在无形中将不少潜在用户挡在门外。对于普通用户而言,如果部署过程复杂、稳定性不足,即使功能再强大,也难以形成大规模普及。
OpenClaw的短板,也给了不少厂商切入的机会。多家公司已经基于这一框架进行改造和扩展,构建各自的Agent产品体系,而傅盛所使用的,其实正是猎豹自家的EasyClaw。

▲由EasyClaw生成的产品介绍PPT
对非技术背景的用户而言,EasyClaw的安装与调试门槛已经被降到了最低。用户仅需在官网下载安装并登录,即可开始使用。

猎豹还推出了EasyClaw的手机联动助手,可以利用这一助手在手机上与EasyClaw交互。

当然,如果你更喜欢在飞书等国内聊天软件中使用EasyClaw也是可以的,仅需根据官方文档操作就可完成。

在技能商店中,你可以一键下载不少使用的Skills,比如公众号发布助手、科技资讯精选等等。你甚至还可以根据自己的需求,通过自然语言描述的方式,在EasyClaw的引导下打造最符合你需求的Skills。

OpenClaw框架中的定时任务设置功能也被EasyClaw封装成了更为用户友好的界面。若是要在原生OpenClaw中完成同样的操作,用户需要使用CLI命令行,并且往往需要一些基础的代码知识。

EasyClaw通过简化安装流程、提供手机联动助手以及图形化操作界面,大幅降低了非技术用户的使用门槛。下面,我们通过一次实测,看看EasyClaw在日常任务中的表现如何。
二、三大任务实测:EasyClaw到底能干多少活?
(1)扔给它一篇论文,拿回一套PPT
在日常工作中,制作PPT往往是既耗时又繁琐的任务:需要阅读大量资料、梳理逻辑结构、设计图表和排版,稍不注意就容易遗漏信息或版式不美观。尤其是对于时间紧张的职场人士,这些重复性工作消耗了大量精力,却难以体现创意价值。
EasyClaw内置了Office全家桶套件的技能,正好能帮我解放双手。我向EasyClaw发布了经典大模型论文“Attention Is All You Need”,并要求它将这篇论文的核心内容提炼后打造成一个清晰易懂的PPT。
收到任务后,EasyClaw会先阅读自身Skill库里的相关文件,之后撰写PPT的构建脚本、生成页面。为了帮助我更好地理解论文内容,我告诉EasyClaw画张图来更好地呈现论文。EasyClaw决定用SVG图的形式来满足我的需求。

当缺乏所需工具和环境时,EasyClaw能自行安装,然后继续回归到自己的主线任务。

真实工作环境里也会有不少意外。比如我在工作时就遇到了网络波动的问题,EasyClaw最后彻底卡住了。不过,调试好网络后,此前的上下文也没有丢失,EasyClaw又“复工”了。
最终,EasyClaw向我交付了下方的PPT文件。这一文档从10页密密麻麻的英文论文和公式中拎出重点,核心数据都得到了强调。EasyClaw还补充了这一论文的影响力,放在PPT的结尾处。此外,这一PPT还是完全可编辑的——此前不少AI生成的PPT只是一张图。

(2)一段需求,AI从零搭出产品官网
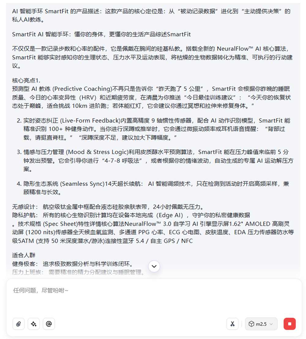
下一个任务是“数字产品创建”。在用EasyClaw生成一份AI智能手环产品文档后,我又反向将文档内容输入EasyClaw,要求很简单——把这份文档转化为一个结构完整、可以访问的产品官网。

接到任务后,EasyClaw首先对文档内容进行了快速梳理,并自动规划了网站的基本结构。根据它的分析,一个标准的产品官网至少需要几个核心模块,首页(产品核心卖点)、功能介绍、产品参数、应用场景、购买或联系方式等。
在实际执行过程中,也出现了一些小问题。例如,在最初生成页面时,部分样式文件加载失败,导致页面布局出现错位。EasyClaw在检测到问题后,重新检查了样式,使页面恢复正常显示。

整个过程中,我并没有手动编写任何代码,也没有参与具体的页面设计。

任务完成后,EasyClaw交付的是一个完整的网站项目,包含完整页面结构,支持浏览器直接访问,页面内容与产品文档一致,模块结构清晰,视觉风格统一。EasyClaw还能帮助我启动本地服务器,并主动提出要帮我上线这一网站。

如果按照传统流程,这样一个简单的产品官网整个过程少则数小时,多则一两天。而在EasyClaw的执行下,从输入产品文档到生成网站成品,整个过程大幅压缩到10分钟左右。
最后,拿一道综合测试题来挑战EasyClaw的能力边界。根据提示词,EasyClaw现在要扮演一位AI投研助理,帮我扫描市场数据并提供交易建议,打造成一个网页。
这一任务其实埋了不少坑。收集的信息分布广、来源复杂,整个任务实际上包含了多源信息搜集、数据筛选、交叉验证以及综合分析等多个步骤。
接到任务后,EasyClaw首先对目标进行了拆解,然后开始基础信息收集。EasyClaw并不是简单地把搜索结果拼接在一起,而是对信息进行了结构化处理,并尝试判断哪些因素可能对市场产生更直接的影响。

我对网站中的部分数据进行了事实核查,发现绝大部分信息都准确无误,是一份合格的报告。
此外,EasyClaw在网页设计上也给我带来惊喜。它主动放上了数据来源和新闻的链接,供我进行进一步地探索和阅读,这在我最初的提示词中并未做明确要求。
借助EasyClaw的定时任务功能,我还能将这份简报变成每日更新的监控,省去了每次都要人工翻阅网站,或是给AI发送指令的繁琐流程。

三、为什么是现在:16年工具公司的AI转型逻辑
用这三个案例测完EasyClaw后,一个很明显的感受是:它真正进入到用户的工作流程中了。
从阅读论文、生成PPT,到搭建产品官网,再到进行复杂的信息调研,用户只需要给出目标和基本需求,后续的流程规划、工具调用、环境配置乃至Bug处理,大多由Agent自行完成。换句话说,它不只是提供信息,而是有自己的“主见”和“手脚”,真正发挥提效、提质的作用。
这种体验背后,其实也与猎豹过去16年的产品路径密切相关。猎豹移动一直以“工具基因”著称。从PC时代到移动互联网时代,再到今天的AI时代,它的产品路径几乎始终围绕一个核心命题:如何通过技术提升用户的效率与设备体验。
回顾猎豹的发展历程,可以看到其能力的持续积累。PC时代,猎豹通过浏览器和系统工具建立技术基础,在系统优化、性能管理和安全技术方面形成深厚积累。
移动互联网时代,猎豹推出了一系列全球化工具产品,月活跃用户就达到了7亿,其中78%来自海外,成为“出海”最成功的中国企业之一
猎豹工具产品的共同特点是:高度贴近终端设备、围绕效率与性能优化、并且具备强大的全球化产品能力。它们不仅是工具,更体现了猎豹对设备端用户体验的深度理解。
进入AI时代后,猎豹也在不断尝试新的方向。因此,当AI开始从“内容生成”走向“任务执行”时,推出像 EasyClaw 这样的工具,其实是顺理成章的一步。
过去的效率工具,本质上仍然是“人操作工具”:用户打开软件、点击按钮、执行步骤。而AI时代的效率工具,正在变成“AI操作工具”,甚至是“AI操作AI”:用户只需要表达目标,AI便可以理解环境并自动执行任务。
从这个意义上看,EasyClaw不仅是一个新产品,而是让人看到了下一代效率工具的雏形。
结语:从信息助手走向执行系统
就像当年的浏览器打开了互联网入口,移动应用商店重塑了软件分发方式一样,一旦AI Agent的基础设施逐渐成熟、生态开始形成,新一代生产力平台很可能在短时间内迎来爆发式普及。
因此,真正值得关注的或许还有其背后的趋势:AI正在从信息助手走向执行系统。
而在这一过程中,像EasyClaw这样不断降低使用门槛、尝试让普通用户也能真正用起来的产品,或许正是推动Agent从技术概念走向大规模应用的关键一环。