芯东西(公众号:aichip001)
作者 | ZeR0
编辑 | 漠影
芯东西2月26日报道,2月25日,江苏半导体材料商鑫华科技科创板IPO申请获受理。这也是科创板马年新受理的首单IPO。

鑫华科技成立于2015年11月,是国内规模最大、技术领先的电子级多晶硅生产企业,也是国内极少已完整覆盖12英寸硅片、8英寸硅片、4-6英寸硅片、硅部件等各等级应用领域的电子级多晶硅企业,获授国家级专精特新“小巨人”企业荣誉。
其生产的电子级多晶硅,是支撑整个半导体制造产业的关键基础材料。
经过持续技术攻关,该公司攻克成套稳定量产的核心工艺难题,建成5000吨/年的大规模产线。其产品关键指标全面达到国际先进水平,部分核心指标实现超越。
鑫华科技的电子级多晶硅产品在国内已经取得了较高市场地位,被国内几乎全部领先的半导体硅片企业验证和采用,并签署长期供应协议,前十大客户涵盖了西安奕材、沪硅产业、TCL中环、立昂微、Ferrotec、有研硅、中晶科技等。
根据中国电子材料行业协会半导体材料分会统计,2024年公司在国内集成电路用高纯电子级多晶硅市场占有率超过50%,位居第一。
目前,鑫华科技是12英寸硅片领域电子级多晶硅大规模稳定供应的唯一国产供应商。
本次IPO,鑫华科技拟募资13.20亿元,主要投资于10000吨/年高纯电子级多晶硅产业集群、1500吨/年超高纯多晶硅、1500吨/年区熔用多晶硅及高纯硅材料研发基地项目。

一、2025年9个月收入超13亿元
超高纯电子级多晶硅是电子级多晶硅中的尖端产品,也是半导体基础材料的全球前沿领域。

全球半导体技术向先进制程迭代升级,必须依托超高纯电子级多晶硅,其技术突破与自主供应已成为我国半导体产业向高端化迈进的关键。
其中,超高阻电子级多晶硅凭借超高电阻率与极低杂质含量,已成为AI芯片、硅光子芯片等尖端集成电路实现性能跃升的关键基础材料。
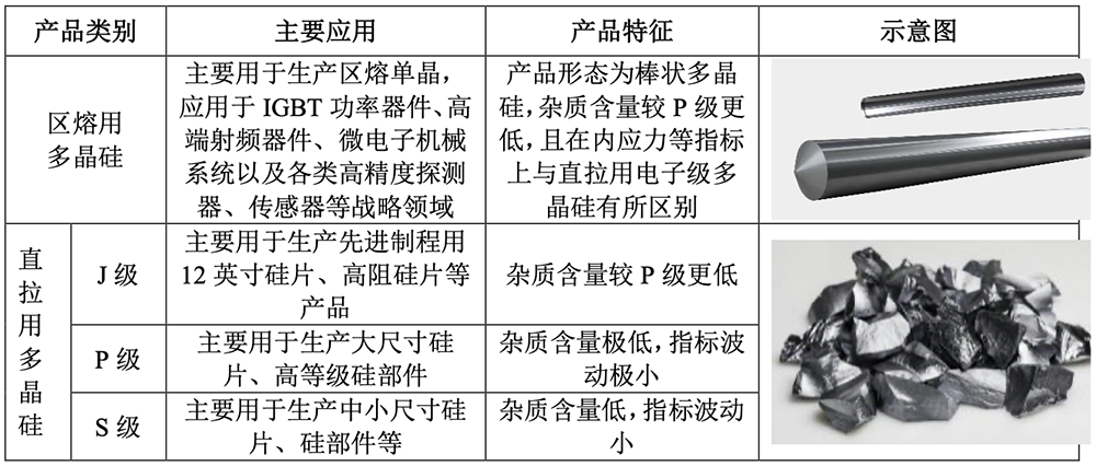
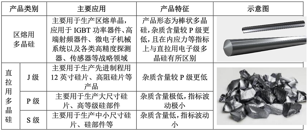
区熔用多晶硅以13N以上的高纯度,在IGBT功率器件、高端射频器件、微电子机械系统以及各类高精度探测器、传感器等战略领域具有不可替代的作用,直接影响高端装备国产化进程。
鑫华科技的主要产品包括区熔用多晶硅和直拉用多晶硅,实现了12英寸硅片、6-8英寸硅片、小尺寸硅片及硅部件的全覆盖。

2022年、2023年、2024年、2025年1-9月,鑫华科技营收分别为12.74亿元、9.46亿元、11.10亿元、13.36亿元,净利润分别为1.43亿元、0.36亿元、0.62亿元、0.78亿元,研发费用分别为0.57亿元、0.53亿元、0.72亿元、0.67亿元。

▲2022年~2025年1-9月鑫华科技收入、净利润、研发支出变化(芯东西制图)
其中,直拉用多晶硅(P级、S级)是主要营收支柱,在2025年1-9月为该公司贡献了82.78%的收入。

报告期内,其综合毛利率分别为23.81%、15.63%、22.44%、24.56%,主营业务毛利率分别为20.55%、16.84%、23.10%和25.08%,存在一定波动,与沪硅产业、西安奕材对比如下:

相较于国际竞争对手,鑫华科技虽在整体规模和历史积淀方面存在差距,但业务聚焦度更高,专注于电子级多晶硅这一细分赛道。

依托本土化优势,鑫华科技在客户需求响应、供货保障、定制化开发及技术服务等方面具备更强的灵活性与效率,能够更有效地支撑国内半导体产业链对关键基础材料的自主可控需求。
截至2025年9月30日,该公司共有136名研发人员,占总人数的14.62%。

二、TCL中环、西安奕材、沪硅产业是大客户
鑫华科技先后建成徐州5000吨/年(后扩产至8000吨/年)和内蒙10000吨/年电子级多晶硅生产线,成功实现半导体产业用电子级多晶硅的大规模稳定生产,打破了国外在技术与市场上的双重垄断,填补了国内相关领域的空白。

其产销率整体维持在较高水平,产能释放节奏与下游客户需求基本匹配。
鑫华科技的主要产品为电子级多晶硅,主要采取直销模式销售。客户覆盖众多国内外一线半导体硅片厂商,对于境内客户,主要采取直销模式;对于部分境外客户及少数境内客户,通过贸易商提供产品。
2022年、2023年、2024年、2025年1-9月,鑫华科技向前五大客户销售收入占营收的比例分别为53.84%、66.18%、66.58%、71.34%,各期第一大客户销售占比均不超过30%。

前五大客户中,除沪硅产业与鑫华科技存在关联关系外,因TCL科技全资子公司天津硅石增资持有内蒙古鑫华40%股权,自内蒙古鑫华增资完成前12个月内及之后,天津硅石视同为鑫华科技关联方。
出于谨慎性原则,TCL科技控制的TCL中环及其下属公司与鑫华科技之间的交易往来自2021年1月1日起比照关联交易披露,其他主要客户与鑫华科技不存在关联关系。
报告期内,鑫华科技向合并口径前五名供应商采购的金额占当期采购总金额比例分别为92.86%、79.56%、78.59%、76.78%,供应商集中度较高。

作为电子级多晶硅龙头企业,鑫华科技基于产业链需求牵引,聚焦上游国产材料与设备的产业化应用验证,推动供应链自主可控。
三、国家大基金是第二大股东,沪硅产业、中欣晶圆持股
鑫华科技无控股股东和实际控制人,法定代表人是总经理田新。
其五个员工持股平台鑫之同、鑫之志、鑫之道、鑫之源、鑫之合,分别持股1.20%、1.17%、 0.88%、 0.85%、0.14%。
截至招股书签署日,鑫华科技股权结构如下:

其中,第一大股东合肥国材叁号及其一致行动人中建材新材料基金持股比例合计为25.55%,第二大股东集成电路基金持股比例为20.62%,均未超过30.00%,并且合肥国材叁号和集成电路基金之间不存在一致行动关系。
国产半导体大硅片龙头企业沪硅产业、中欣晶圆分别持股0.90%、0.56%。
结语:国内半导体产业对高端核心材料需求迫切
长期以来,国外企业垄断超高纯电子级多晶硅核心技术,构建技术壁垒与市场封锁,导致国内高端半导体产业对该类材料长期依赖进口,制约前沿芯片研发与产业升级节奏。
目前,鑫华科技在超高阻电子级多晶硅和区熔用多晶硅的产品技术研发及生产方面已取得突破性进展,相关产品通过部分国内外主流客户验证,并实现小批量出货,填补国内前沿需求与细分领域的供应空白,实现我国高端电子级多晶硅领域里程碑式跨越。
作为国内行业龙头,鑫华科技产品已经市场严苛验证,获得国内外众多领先半导体硅片厂商的广泛认可与批量采用。
当前该公司在手订单充足,为生产经营连续性与稳定性提供坚实保障,同时为后续产能释放与市场份额提升奠定基础,进一步巩固行业领先地位。