芯东西(公众号:aichip001)
作者 | ZeR0
编辑 | 漠影
芯东西1月30日报道,1月26日,上海高性能非易失性存储(NVM)芯片设计公司聚辰股份正式递表港交所。

聚辰股份成立于2009年11月,致力于满足AI时代高速迭代与扩容的存储需求,研发及供应SPD芯片、EEPROM、NORFlash等关键存储类芯片、摄像头马达驱动芯片等混合信号类芯片以及NFC芯片及配套解决方案,并持续推进VPD芯片的认证工作。
同时,该公司正在推动闭环式及光学防抖式摄像头马达驱动芯片等高端产品的规模化量产交付,并逐步切入边缘AI等快速增长的新兴市场。
其产品组合现已覆盖AI基础设施、汽车电子、工业控制、消费电子等存储应用场景,已得到全球内存模组巨头、中国及境外知名汽车企业、主流智能手机厂商等下游终端客户的广泛应用。
根据弗若斯特沙利文的资料,按2023年及2024年收入计,聚辰股份是全球第三、中国第一大EEPROM供应商,以及全球第二大DDR5 SPD芯片供应商。
全球能够大规模提供配套DDR5存储器模组的SPD芯片供应商仅有2家。按2024年收入计,聚辰股份拥有全球DDR5 SPD芯片市场超过40%的份额,且拥有全球EEPROM市场14.0%的份额。

在消费电子EEPROM板块,该公司在摄像头模组EEPROM及液晶面板EEPROM市场亦分别以40.3%和21.8%的份额排名全球第一。
在全球汽车电子EEPROM板块,该公司是全球第三大汽车电子EEPROM供应商和最大的汽车电子EEPROM中国供应商。截至2025年底,聚辰股份是唯一可以提供全系列车规级EEPROM芯片的中国供应商。
在开环摄像头马达驱动芯片市场中,按2024年收入计,前三大公司占据了46.9%的市场份额。其中,聚辰股份凭借17.8%的市场份额在行业中排名第一。

该公司自2019年12月在上交所科创板上市,于2023年获评国家级专精特新“小巨人”企业。截至1月29日收盘,聚辰股份总市值为275亿元。
一、2025年前9个月收入超9亿,出货量逾27亿颗
2023年、2024年、2025年1-9月,聚辰股份收入分别为7.03亿元、10.28亿元、9.33亿元,净利润分别为0.83亿元、2.76亿元、3.10亿元,研发费用分别为1.61亿元、1.76亿元、1.46亿元,毛利率分别为46.6%、54.8%、59.8%。

▲2023年~2025年1-9月聚辰股份营收、净利润、研发支出变化(芯东西制图)
同期,其经调整净利润分别为1.41亿元、2.98亿元、3.01亿元。

聚辰股份的产品组合包括:
(1)涵盖若干核心存储应用场景的存储芯片,包括以支持DDR2至DDR5内存模组的全系列SPD芯片为亮点的存储模组配套芯片、面向汽车电子、工业控制的高可靠性存储芯片以及面向消费电子领域的存储芯片;
(2)混合信号类芯片,即摄像头马达驱动芯片;
(3)其他产品,主要包括NFC芯片。
其中,存储类芯片在2023年至2025年9月底贡献了聚辰股份超8成的收入。

2023年、2024年、2025年1-9月,该公司芯片出货量分别为24.32亿颗、33.13亿颗、27.44亿颗。

按地区划分,其收入明细如下:

聚辰股份的综合财务状况表概要如下:

现金流如下:

截至2025年9月底,其研发人员共203人,占比约60%,其中硕士及以上学历人员超过30%。

截至2026年1月20日,聚辰股份已自主获得76项授权专利及78项产品布图设计证书,充分体现了团队的系统化研发能力和持续突破实力。
二、三大领域地位领先:AI服务器及AI PC、汽车电子、消费电子
非易失性存储芯片主要包括EEPROM、NOR Flash等,主要应用于存储模组配套芯片、汽车电子、消费电子等领域。
在存储模组配套芯片应用中,主要产品为SPD及VPD。SPD芯片内置EEPROM,用于存储模组信息及各元件的配置参数;VPD芯片用于在存储系统中存储产品信息、配置参数与安全认证数据,是新一代企业级固态硬盘(eSSD)及CXL模组的重要基础元件。
聚辰股份致力于做细分领域的领导者:
(1)拥抱AI时代:凭借在DDR5 SPD领域的显著领先地位,率先布局面向下一代eSSD及CXL模组的VPD产品。
(2)汽车电子领域持续突破:在中国车载市场已建立领先地位,客户覆盖全部国内主流汽车品牌,以及大部分海外知名车企和一级供应商;将进一步加强海外汽车电子市场的深耕力度,着眼于在全球车载EEPROM芯片市场跻身前二、甚至第一的领先地位。
(3)消费电子领域加强渗透:十余年来,在智能手机摄像头模组及LCD面板的EEPROM解决方案领域始终保持领先地位。
1、AI服务器及AI PC
AI浪潮驱动服务器与PC等AI基础设施内存配置显著升级。当前主流的AI服务器通常需要部署超过20根DDR5内存模组,是传统通用服务器的2倍左右,AI PC应用的加速渗透也在驱动PC端不断迭代内存配置需求。
在此背景下,聚辰股份已投入商业应用并支持DDR5的SPD芯片,以及目前正处于认证阶段、用于eSSD和CXL模组的VPD芯片,有望获得全球主要云服务商、服务器厂商及AI PC品牌的采用及更广泛部署,从而深入渗透至AI基础设施领域。
聚辰股份自DDR2世代即已研发内存模组配套SPD芯片,针对最新的DDR5内存技术,与一家全球领先的内存互联芯片供应商建立深度合作。此外,该公司正积极拓展新产品线,推出配套下一代高性能存储设备的VPD芯片。
2、汽车电子
聚辰股份用于汽车电子的高可靠性存储芯片符合AEC-Q100 A1-A2标准,EEPROM容量覆盖1Kb-4Mb、NOR Flash容量覆盖512Kb-16Mb,已在视觉感知、智能座舱、三电系统、底盘传动与车身控制等汽车四大系统的数十个子模块中得到了广泛的应用。

其产品已广泛应用于全球前20大中的16大、中国前20大的所有汽车品牌以及中国逾85%的自主乘用车品牌的多个核心车载模块。
3、消费电子
聚辰股份的消费存储类芯片已获可穿戴设备、手持云台及AI相关设备采用,广泛应用于智能手机、显示器、联网模组等各类消费电子产品,实现量产规模。
该公司应用于消费电子领域的存储类芯片包含高性能EEPROM以及先进的NOR Flash产品,提供覆盖1Kb-4Mb容量区间的全系列EEPROM芯片。
截至2024年,聚辰股份已跻身全球EEPROM供应商市场份额前列,并在智能手机摄像头模组、LCD/AMOLED面板及蓝牙模组领域占据领先地位。
三、前五大客户收入占比超过50%
聚辰股份为广泛的客户群提供服务,其中许多是内存模组、汽车电子、工业控制及消费电子领域的全球领先企业。
其直销模式是主要服务于AI服务器、汽车电子、工业控制和消费电子行业的头部战略客户,亦借助分销商支持产品销售。

2023年、2024年、2025年1-9月,前五大客户收入分别占聚辰股份总收入的57.7%、57.5%、59.3%,最大客户收入分别占其总收入的22.9%、34.4%、41.1%。


同期,聚辰股份向前五大供应商的采购额分别占其总采购额的90.1%、91.3%、85.8%。


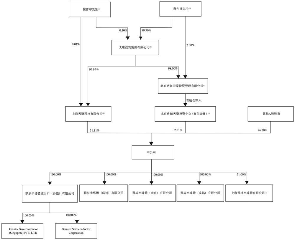
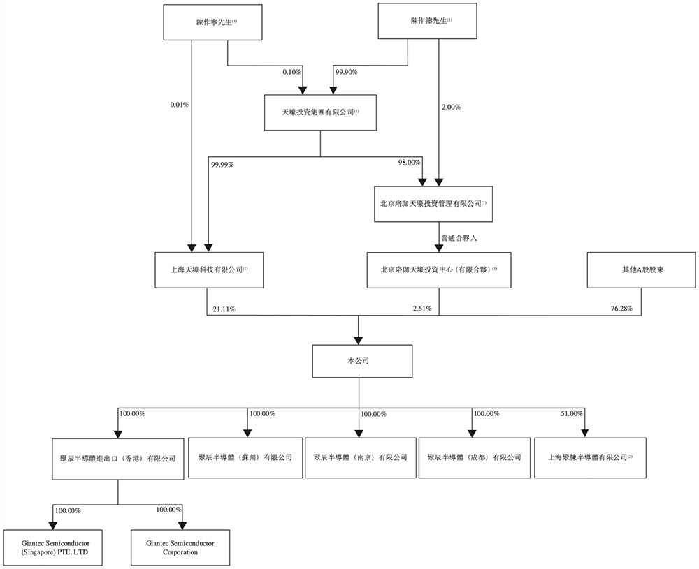
四、董事长亦是天壕能源、国耀量子董事长
陈作涛、陈作宁(陈作涛的亲兄弟)、天壕科技、珞珈投资、天壕投资及珞珈管理构成聚辰股份的单一最大股东集团。

陈作涛基于看好聚辰股份的发展前景,在2016年7月收购了该公司的大部分股权,并自2017年4月起获委任为聚辰股份董事长及执行董事。
他自2010年10月起一直担任深交所上市公司天壕能源股份有限公司的董事长、执行董事兼总经理,自2018年7月起担任天壕新能源股份有限公司董事长,自2023年4月起担任港交所上市公司金山软件有限公司独立非执行董事,自2024年6月起担任上海天壕科技有限公司执行董事,自2024年8月起担任山东国耀量子雷达科技有限公司董事长兼执行董事。
张建臣于2018年1月加入聚辰股份,自2020年4月起担任执行董事,并自2020年3月起担任总经理。
他本硕均毕业于上海交通大学,2004年至2010年任职于恩智浦半导体(上海)有限公司,最后职务为高级区域销售及营销经理;2011年至2015年担任艾迈斯半导体(深圳)有限公司中国区总经理;2016年至2018年担任逐点半导体(上海)有限公司中国区市场销售及商务拓展副总裁,并自2023年6月起担任独立非执行董事。
傅志军自2020年4月起担任聚辰股份研发高级副总经理。他本硕均毕业于复旦大学,曾任职于上海敏勤、上海芯成半导体、上海展讯通信、上海华虹、上海微技术工业研究院、上海灿芯半导体、武汉新芯、上海佑磁信息。
2024年及2025年1-9月,聚辰股份执行董事及监事的薪酬如下:


结语:非易失性存储芯片迎来市场扩容
非易失性存储芯片作为在断电环境下仍可永久保存数据的核心硬件,已成为AI服务器、汽车电子、消费电子等关键产业发展的战略性基础元件与数据存储基石。
AI算力和大模型训练的快速发展,推动底层硬件架构的深刻变革,促使服务器存储器配置大幅提升,加速DDR5存储器模组及其配套芯片(例如SPD、VPD等产品)的市场需求。
在此趋势下,聚辰股份凭借其产品布局,有望随着市场扩容趋势,实现更强劲的业绩增长。