芯东西(公众号:aichip001)
作者 | ZeR0
编辑 | 漠影
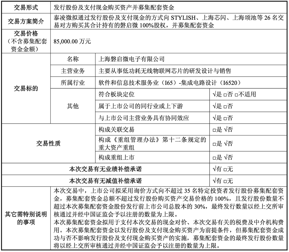
芯东西1月28日报道,1月27日,上海无线物联网芯片企业泰凌微发布公告,拟通过发行股份及支付现金方式收购上海无线物联网芯片企业磐启微100%股权,并募集配套资金,交易价格为8.50亿元。
本次交易不构成重大资产重组。交易完成后,磐启微将成为泰凌微的全资子公司。
在低功耗无线物联网芯片行业,国际知名厂商布局较早、综合实力较强,占据了主要的市场份额;国内企业大多起步较晚、规模较小,与国外头部厂商在营收规模、产品型号种类、产品生态、IP数量等方面仍存在一定差距。
泰凌微成立于2010年6月,是国内低功耗无线物联网芯片的领军企业之一、全球蓝牙技术联盟董事会中唯一的中国企业,在BLE、Zigbee等主流领域位居全球第一梯队,目前海外业务收入占比超过40%,已进入罗技、亚马逊、谷歌等国际头部客户供应链。
其业务主要聚焦于低功耗蓝牙、双模蓝牙、Zigbee、Matter、WiFi等短距无线通讯芯片产品,在私有2.4G芯片、无线音频芯片也有长期的技术积累和产品布局,广泛应用在电脑外设、智能家居、智能硬件、智能工业系统、智能商业系统等领域。
同时,该公司积极拥抱AI趋势,将边缘AI同低功耗无线物联网芯片结合,推出支持边缘AI技术的多个系列芯片和软件开发工具,业务进一步向AI方向深化和拓展。
磐启微成立于2011年7月,2025年获评国家级专精特新“小巨人”企业。其短距无线通讯芯片主要聚焦BLE和2.4G私有协议,与泰凌微的同类产品均具有较强市场竞争力。
其中,BLE产品采用更成熟工艺制造的产品,能达到国际主流厂商采用更先进工艺制造产品的同等甚至更低功耗水平;2.4G私有协议产品在同等性能条件下相比竞争对手芯片面积缩减30%甚至40%以上,具有显著成本优势。
该公司的产品主要应用于遥控玩具、智能家居、智能表计、扫码枪等领域。双方的客户和市场重叠度较低,技术优势、主要市场高度互补,能显著提升产品实力和市场份额。
本次交易后,在低功耗蓝牙领域,泰凌微可将磐启微超低功耗、超高射频灵敏度等领先射频芯片性能的相关技术融合至自身产品和生态,提升泰凌微低功耗蓝牙、Zigbee、Matter等主要产品整体竞争力,建立对国际主流厂商的领先优势。
在目前电池能量密度短期内难以实现突破性提升的背景下,功耗水平已成为制约端侧AI技术大规模商业化应用的核心瓶颈。通过此次交易,泰凌微有望解决AI领域无线物联网芯片功耗较高的难点,打造出国际一流的端侧AI芯片产品。
此外,磐启微在Sub-1G、5G-A无源蜂窝物联网等广域通信领域拥有长期研发布局和较强技术实力,新一代Sub-1G芯片的功耗、灵敏度、协议支持等核心指标达到或超过国际主流厂商同类产品水平,并作为首批芯片设计企业参与5G-A无源蜂窝物联网相关技术标准制定、技术生态建设及产品开发。
相关技术和产品在工业制造、智慧物流、智慧城市、农业与医疗等应用领域具有广阔应用前景,与泰凌微技术路线高度互补,能填补泰凌微广域无线通信领域的空白,进一步扩大、完善泰凌微在物联网市场的布局,打造一个覆盖近场、远场的超低功耗全场景的物联网无线连接平台,扩充全栈式无线物联网解决方案,显著增强市场综合竞争力。
双方产品所需晶圆制造、封装测试等主要外协加工供应链高度重合,本次交易后,可共享工艺平台、整合供应链资源,优化供应链管理能力,并通过集中实施采购获得更高的议价能力及供应商资源支持,预计能够降低双方的晶圆等主要原材料采购价格。
本次交易前后,泰凌微主要财务数据情况如下,2024年和2025年1-8月交易前营收分别为8.44亿元和6.72亿元,交易后营收增至9.64亿元和7.61亿元;交易前归母净利润分别为0.97亿元和1.25亿元,交易后归母净利润减少到0.45亿元和1.05亿元。
根据容诚会计师出具的《审计报告》,报告期内,磐启微营收分别为1.15亿元、1.20亿元、0.90亿元,归母净利润为-0.45亿元、-0.44亿元、-0.14亿元,剔除股份支付费用影响后归母净利润分别为-0.33亿元、-0.30亿元、-0.12亿元,尚未实现盈利。
交易后,泰凌微备考报表中资产规模、营收均有所增加,有利于增强抗风险能力;归母净利润、基本每股收益有所减少,主要原因是磐启微处于亏损状态。
从长期来看,随着磐启微的业务发展与业绩释放,规模效应逐步凸显,磐启微将持续提升其盈利水平。本次交易完成后,磐启微也可凭借泰凌微平台优势,扩充融资渠道,优化负债结构,降低财务费用。
同时随着双方在技术积累、产品布局、销售网络、研发资源、供应链资源等方面的协同效应充分发挥,本次交易后,泰凌微将进一步提高在低功耗无线物联网芯片设计领域的竞争力,有利于提升持续经营能力,不会持续性摊薄泰凌微每股收益。
本次交易是泰凌微进行的战略性产业并购,核心目的是结合磐启微差异化技术优势和前瞻性产品布局,实现从核心技术、产品参数到销售运营、业务布局的全方位协同,巩固泰凌微市场头部地位,实现我国无线物联网芯片产业的补链强链,提升国际竞争力。

