芯东西(公众号:aichip001)
作者 | ZeR0
编辑 | 漠影
芯东西1月15日报道,1月9日,广东深圳存储芯片企业芯天下正式递表港交所。
招股书显示,芯天下成立于2014年4月,是中国存储芯片行业的革新者,被认定为国家专精特新“小巨人”企业。
代码型闪存芯片主要为存储系统启动及运行过程中的代码而设,需要高稳定度与可靠度。芯天下以Fabless模式为客户提供从1Mbit至8Gbit宽容量范围的代码型闪存芯片,并辅以覆盖模拟芯片及MCU的产品线。
根据灼识咨询的资料,芯天下是业内代码型闪存芯片产品覆盖最全面的国内少数厂商之一,也是国内少数能同时满足客户NOR Flash和SLC NAND Flash产品需求的厂商。
以2024年收入计,芯天下在代码型闪存芯片领域全球所有无晶圆厂公司中排名第六,在SLC NAND Flash领域全球所有无晶圆厂公司中排名第四,在NOR Flash领域全球无晶圆厂公司中排名第五。
一、去年前9个月扭亏为盈,收入达3.79亿元
代码型闪存芯片包括NOR Flash和SLC NAND Flash两类,具备读取速度快、数据稳定性、可靠性高的特点,但通常存储容量小、写入速度慢且单位存储成本较高。
其中,NOR Flash容量相对较小,具有可靠性较高、读取速度较快、功耗较低等优势,通常用于中小容量代码的存储和快速读取。SLC NAND Flash容量相对较大,具有单位存储成本较低、擦写速度较快等特点,通常用于大容量代码的存储和快速擦写。
数据型闪存芯片是专为存储系统运行过程中大容量数据的闪存芯片,包括MLC、TLC、QLC NAND Flash及3DNAND Flash,存储容量更大,并追求更低的存储成本,但可靠性、擦写寿命不如代码型闪存芯片。
芯天下的核心产品包括NOR Flash、SLC NAND Flash、模拟芯片、MCU等。
其NOR Flash存储容量不断扩展(1Mbit至2Gbit),SLC NAND Flash存储容量覆盖1Gbit至8Gbit,并推出了基于LPDDR2技术的NAND MCP产品,同时提供电机驱动芯片与电源管理芯片、8-bit及32-bit MCU。
该公司还是中国第二家可提供2Gbit超大容量SPI NOR Flash产品的闪存芯片设计公司。
2023年、2024年、2025年1-9月,芯天下收入分别为6.63亿元、4.42亿元、3.79亿元,净利润分别为-0.14亿元、-0.37亿元、0.08亿元,研发费用分别为0.85亿元、0.66亿元、0.33亿元。
▲2023年~2025年1-9月芯天下收入、净利润、研发支出变化(芯东西制图)
同期,其毛利率分别为15.5%、14.0%、18.8%。
截至2025年9月30日,芯天下拥有74名研发人员,占员工总数的约48.1%;拥有213项注册专利及86项注册商标。
该公司已实现5xnm NOR Flash全系列产品的量产覆盖,在SLC NAND Flash方面实现24nm工艺制程下全系列产品均已量产,20nm工艺节点的研发工作已取得实质性成果。
芯天下基于20nm工艺节点开发的单颗2Gbit容量SLC NAND Flash芯片是当前全球同容量规格中尺寸最小的产品,较主流24nm产品面积缩小约20%,显著提升了存储容量和成本优势。
其综合财务状况表如下:
现金流如下:
二、产品被超过2300名终端客户采用
芯天下的收入主要来自NOR、SLC NAND及MCP产品,亦从模拟IC和MCU产生收入。
根据招股书,其NOR和SLC NAND产品于2025年第四季度的平均售价及销量均录得大幅增长。
2023年至2025年9月底,芯天下超过65%的收入均来自中国内地。
截至2025年9月30日,已有超过2300名终端客户使用芯天下的产品。
其产品广泛应用于各个领域,例如网络通信、AI通信、消费电子产品、智能家居、物联网、工业医疗应用、汽车电子产品、计算机与周边设备。其MCU产品主要应用于白色家电,终端客户主要为国内知名家电企业。
2023年、2024年、2025年1-9月,来自前五大客户的收入分别占芯天下总收入的46.8%、44.1%、44.6%。
同期,向前五大供应商的采购金额分别占其总采购额的75.4%、82.1%、83.2%。
在往绩记录期,芯天下主要向最大供应商采购NAND晶圆。
三、创始人为复旦大学校友
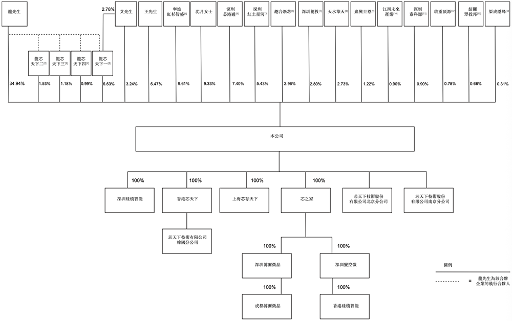
龙冬庆、王彬、艾康林、龙芯天下一、龙芯天下二、龙芯天下三、龙芯天下四及深圳芯港通将共同构成芯天下的控股股东集团。
龙冬庆是芯天下创始人、董事长、执行董事兼总经理,今年49岁,本科毕业于复旦大学电子及信息系统专业,2025年6月从清华大学取得工商管理硕士学位,曾在瑞萨半导体、意法半导体(上海)有限公司深圳分公司、意法半导体(深圳)有限公司、飞思卡尔半导体(中国)有限公司深圳分公司(现称恩智浦半导体)任职。
王彬、艾康林均担任芯天下执行董事兼副总经理。
王彬今年46岁,本科毕业于中南大学电子信息工程专业,曾在广州南方高科有限公司、意法半导体研发(深圳)有限公司、飞思卡尔半导体(中国)有限公司深圳分公司任职。
艾康林今年48岁,本科毕业于北京大学计算机信息管理专业,于2012年4月取得威尔士大学工商管理硕士学位,曾在爱特梅尔半导体科技(上海)有限公司深圳分公司(现称微芯科技股份有限公司)、诗讯半导体贸易(上海)有限公司(现称英飞凌科技股份有限公司)任职。
2024年,芯天下董事、监事、主要行政人员的酬金如下:
结语:拟深化“存储+”研发策略,重视存内计算AI芯片需求
AI技术在边缘设备中的加速渗透为代码型闪存芯片带来强劲的市场动能。这种芯片是提升本地化代码存储与执行的即时效能及可靠性的关键元件,在整体闪存芯片市场份额持续增加。
芯天下计划深化「存储+」研发策略,发展模拟芯片和MCU产品线,与其存储芯片产品发挥协同效应。
该公司还观察到市场对存内计算(CIM)AI芯片的需求日益增加,这类芯片能在存储器件内执行AI推理,从而支援智能应用的本地化部署,实现更低功耗、更高效率及成本优化,因而坚持「AI+」的策略。
















