芯东西(公众号:aichip001)
作者 | 程茜
编辑 | Panken
芯东西12月25日消息,今日下午,中国政务采购网发布单一来源采购步进扫描式光刻机项目成交公告,上海微电子装备(集团)股份有限公司作为单一来源中标,中标金额约为1.10亿元,采购方为科学技术部。

该项目的货物是1台步进扫描式光刻机,货物型号为SSC800/10。

11月7日,中国政府购买服务信息平台发布《科学技术部zycgr22011903单一来源采购步进扫描式光刻机征求意见公示》。
该项目采用单一来源方式采购,预算金额为1.13亿元。
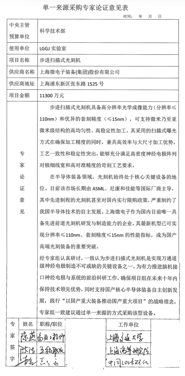
在单一来源采购专家论证意见表中提到,步进扫描式光刻机具备高分辨率光学成像能力(分辨率≤110nm)和优异的套刻精度(≤15nm),可支持微米乃至亚微米级结构的高均匀性、高稳定性加工。
目前上海微电子是国内目前唯一具备先进前道光刻机研发与制造能力的企业,其最新机型已可实现分辨率≤110nm、套刻精度≤15nm的性能指标。
意见表还提到,步进扫描式光刻机是实现万通道级神经电级制造不可或缺的关键设备之一。

11月至今,国内多所高校及科研机构发布了光刻机相关招标、中标公告。
11月28日,杭州玉之泉精密仪器有限公司中标中国科学院高能物理研究所双光子三维激光直写光刻机采购项目,中标金额为120万元;11月5日,南京大学发布无掩膜激光直写光刻机公开招标公告,预算金额为180万元;12月23日,未知采购人发布电子束光刻机设备采购合同,预算金额为2100万元。