智东西(公众号:zhidxcom)
作者 | ZeR0
编辑 | 漠影
智东西12月20日报道,12月19日,港交所官网显示,北京大模型企业智谱已通过港交所聆讯,并披露招股书文件,正式冲刺港股“大模型第一股”。
招股书显示,智谱成立于2019年6月,按收入计,是中国最大型的独立通用大模型开发商、中国第二大整体通用大模型开发商。
从附注推断,公司A、B、C、D分别是科大讯飞、阿里巴巴、商汤、百度。
智谱的MaaS平台拥有支持多样化功能的模型组合。下表中,公司E是OpenAI,公司F是谷歌。
在今年5月B6轮融资后,智谱投后估值达到243.77亿元。
美团、蚂蚁、腾讯、雷军、联想等均间接持有智谱的股份。
其开源模型在全球开发者社区中的下载量超过4500万。2025年11月,智谱的日均token消耗量为4.2万亿。截至最后实际可行日期,该公司已为约8000万台设备提供支持。
一、三年半收入近7亿,亏损超62亿
2022年、2023年、2024年、2025年1-6月,智谱收入分别为0.57亿元、1.25亿元、3.12亿元、1.91亿元,净利润分别为-1.44亿元、-7.88亿元、-29.58亿元、-23.58亿元,研发费用分别为0.84亿元、5.29亿元、21.95亿元、15.95亿元。
▲2022年~2025年1-6月智谱营收、净利润、研发支出变化(智东西制图)
2022年至2025年上半年,其累计营收为6.85亿元,累计净亏损为62.47亿元,累计研发费用为44.03亿元。
同期,其经调整的净亏损分别为-0.97亿元、-6.21亿元、-24.66亿元、-17.52亿元。
其中,2024年净亏损扩大主要是由于对研发作出重大投资。该公司预期通过增加收入及提升运营效率,仍可扭转其净亏损情况。
根据其未经审计的管理账目,智谱预计截至2025年9月30日止3个月的收入将比2024年同期增长60%以上,预期在2025年录得净亏损大幅增加。
近三年半,智谱超过84%的收入来自本地化部署。
同期,其毛利率分别为54.6%、64.6%、56.3%、50.0%
自2024年起,智谱的大模型本地化部署服务从海外客户产生收入,其中主要来自东南亚的客户。
按行业垂直领域划分,其本地化部署收入明细如下:
智谱的综合财务状况表如下:
现金流如下:
二、核心团队有清华背景,研发人员超650人
截至2025年6月30日,智谱拥有657名研发人员,占比74%以上,核心团队具有清华大学等顶尖科研机构和高校的专家背景。
其核心技术团队与清华大学知识工程实验室(KEG)保持着密切而持久的合作伙伴关系,形成了独特而强大的技术交流机制。该公司亦与浙江大学、天津大学、燕山大学、北京中关村学院等其他大学及研究机构建立合作。
自2018年以来,KEG与唐杰博士等AI领域的国际知名顶尖科学家,共同开创了认知智能研究的先河,并率先开发了GLM大模型框架,代表了中国大模型创新的里程碑。
智谱的研发团队由首席科学家张钹博士及其他技术领导共同领导:
- 张钹博士:中国科学院院士,在模式识别、知识工程与机器人等基础人工智能理论和应用领域发挥关键作用;提出的问题求解商空间理论具有开创性意义,提出的多粒度推理与计算复杂度优化创新方法已成为粒计算的核心理论;发表论文400余篇,出版多部获奖专著,曾获权威荣誉及国家重大科学成果奖等殊荣;共同创建智能技术与系统国家重点实验室。
- 刘德兵博士:在大语言模型、机器学习与数据挖掘领域拥有深厚的专业知识;主导或参与了与科技部、中国工程院等机构合作开展的30余项重大科研项目;师从中国工程院院士、著名人工智能研究专家高文,在国际顶级会议发表论文20余篇,在全球拥有超50项发明专利,在智谱的技术创新与战略研究方向制定中发挥领导作用。
- 张鹏博士:智谱CEO,是中国实用型人工智能创新前沿人物,专注于知识图谱与大规模预训练模型,在我们 GLM 模型系列研发中发挥核心作用;于国际机器学习大会(ICML)及国际语义网大会(ISWC)等顶级会议发表论文十余篇,致力于推动 “知识 + 数据” 双驱动的人工智能框架演进;在大规模预训练模型部署、语义大数据分析、智能问答及决策支持系统等领域的实践专长,使其成为将人工智能研究转化为具有影响力的实际应用领域的杰出人物。
- 鄢兴雨:专长于数据挖掘以及大模型的预训练与开发;在智谱MaaS平台的研发工作中发挥了核心作用,显著提升了智谱MaaS平台的性能及质量;拥有卡内基梅隆大学的硕士学位,此前曾在谷歌担任高级研发工程师。
- 顾晓韬博士:为中国一家大型科技公司数据挖掘以及大语言模型方面的专家,在自然语言处理(NLP)开发以及大语言模型预训练方面拥有实践经验;获得美国伊利诺伊大学香槟分校博士学位及清华大学学士学位;已在多次重大国际会议上发表了逾40篇论文,包括国际计算语言学学会(ACL)、国际计算机视觉与模式识别会议(CVPR)、国际学习表征会议(ICLR)以及知识发现与数据挖掘(KDD)会议。
- 杜政晓博士:专注于机器学习算法在现实世界系统中的应用,包括信息检索、知识图谱及预训练语言模型。彼亦专注于机器学习及强化学习的算法;在清华大学完成了计算机科学的本科和博士学习;已在多次重大国际会议上发表了30多篇论文,累计引用量超8000次。
2024年5月,国际顶级学术期刊Nature报道了智谱ChatGLM模型,将其视为中国基座大模型的亮眼代表。
截至2025年6月30日,智谱的科研团队和学术顾问团队已发表约500篇顶尖高影响力论文,累计引用次数超过58000次。
截至最后实际可行日期,该公司在中国拥有86项注册专利,其中84项为发明专利,并在中国提出234项专利申请,在中国拥有160项著作权、314个商标及58个域名。
三、让机器像人一样思考,提供4类模型
智谱的MaaS平台主要提供4类模型:语言模型、多模态模型、智能体模型、代码模型,以及用于模型微调、部署及智能体开发的集成工具。
该平台提供2种部署方式:本地化部署和云端部署。
对于本地化部署,其模型托管在客户的基础设施里,会在大模型及相关服务交付到客户指定地点并经客户检验验收时确认收入。
对于云端部署,其模型托管在可扩展且可靠的云端基础设施上,会在合约期内确认收入。
智谱团队认为,为了让机器像人一样思考,必须赋予AI三种核心的人类能力:深度思考、认知世界、工具使用。
该公司据此开发了其AI模型,可分为3个相应类别:反思及沉思模型、多模态模型、智能体模型。
智谱亦开发了代码模型,该模型可自动生成代码并提升编程效率。四类模型均基于智谱GLM系列基座模型开发。
下图是智谱目前模型组合中的精选模型及AI agent:
其大模型矩阵如下:
今年7月及8月,智谱发布旗舰基座模型GLM-4.5、视觉语言基座模型GLM-4.5V及AutoGLM升级版本(亦称AutoGLM 2.0)。
AutoGLM升级版本由GLM-4.5及GLM-4.5V驱动,能在更广泛的移动应用程序及网站中模拟人类操作行为,可在云端自主完成指定任务,无需占用用户的手机或电脑,让用户可继续使用其设备而不会中断。
今年9月,智谱发布了其基座模型的进一步升级版本GLM-4.6,主要强化了编码能力。
四、拥有超12000名机构客户,日均token消耗量达4.2万亿
智谱的客户包括企业、公共部门实体及个人用户。2025年1-9月,智谱拥有超过12000名机构客户,较1-6月大幅增加。此外,2025年11月,智谱的日均token消耗量为4.2万亿。
2022年、2023年、2024年、2025年1-6月,来自五大客户的收入分别占其总收入的55.4%、61.5%、45.5%、40.0%。
该公司的供应商主要来自算力资源提供商、硬件设备供应商(如服务器、存储设备、网络设备)、研发支持提供商(如数据清洗及大模型评估服务)、营销服务提供商。
2022年、2023年、2024年、2025年1-6月,向五大供应商的采购额分别占其总采购额的 54.5%、53.6%、47.3%、50.2%。
五、清华帮组团创业,美团、蚂蚁、腾讯、雷军、联想均持股
截至最后实际可行日期,控股股东北京链湃、刘德兵、唐杰、李涓子、许斌、张海峰、慧惠及智登根据彼等之间订立的一致行动人士协议共同拥有约33.03%股份权益。
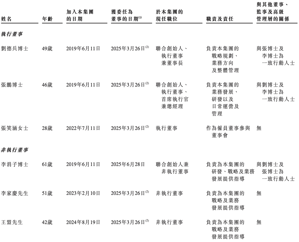
其董事会成员如下:
其中智谱联合创始人、执行董事兼董事长刘德兵今年49岁,本科毕业于北京交通大学,博士毕业于中科院计算所,曾在清华大学担任高级工程师。
智谱联合创始人、执行董事、CEO兼总经理张鹏今年46岁,本硕博均毕业于清华大学,2005年至2020年任职于清华大学,在计算机科学领域拥有近20年的经验。
其高管包括张鹏、王绍兰、肖磊。其中智谱联合创始人兼副总经理王绍兰曾于2018年至2019年任职于清华大学。
2023年9月,智谱与北京聆心智能当时的股东订立转让协议,以现金总代价7300.46万元收购北京聆心智能合共约94.98%股权。
智谱于2025年4月与中国证券监督管理委员会北京监管局就与中国国际金融股份有限公司就A股上市订立的辅导协议完成上市辅导备案(建议A股上市)。
根据招股书,自辅导协议订立起及直至最后实际可行日期,智谱并未收到中国证监会或上交所有关建议A股上市的任何正式意见或查询,尚未就建议A股上市提交任何正式上市申请,亦未就上市制定任何具体计划。
为进一步扩展业务并考虑到港交所将为其提供加强的资本渠道、吸引海外投资者并扩大股东基础的国际平台,智谱自愿决定寻求在香港上市。
截至最后实际可行日期,智谱股东持股情况如下:
其股东包括美团旗下天津三快(领航资深独立投资者)、蚂蚁集团旗下上海云玡及上海飞玡、腾讯旗下腾讯投资、雷军旗下北京顺赢、联想旗下联想创投等。
2024年、2025年1-6月,智谱董事及监事酬金如下:
结语:智谱开源模型下载量超过4500万,北京“开源之都”建设卓有成效
以收入计,2024年中国大语言模型市场规模已达到53亿元,其中机构客户贡献47亿元,个人客户贡献6亿元。估计到2030年该市场规模将增至1011亿元,2024年至2030年的复合年增长率为63.5%。
机构客户仍将是市场增长的核心驱动力,估计到2030年中国企业级大语言模型市场规模将达到904亿元,2024年至2030年的复合年增长率为63.7%。
根据招股书,智谱的战略是增强在通用大模型领域的研发能力,优化MaaS平台,以及吸引并留住最优秀的人才。
智谱的开源模型在全球开发者社区中的下载量已超过4500万。为进一步打造繁荣AI生态,该公司联合生态伙伴发起Z基金,支持全球范围的AI开源社区发展。
智谱在开源领域的亮眼表现,也是北京打造人工智能“全球开源之都”建设的一个缩影。
今年4月,北京市科委、中关村管委会信息科技处处长韩健透露,包括智谱在内的一批北京企业、研发机构都积极拥抱开源,北京后续将组织优势单位开源RISC-V处理器核、基础及专业数据集、系列大模型,筑牢开源根基,持续建设开源项目孵化平台,积极打造中国版“Hugging Face”,并持续推动开源开放生态建设,吸引更多科技企业和开发者个体参与开源贡献,全面建设全球“开源之都”。
































