智东西(公众号:zhidxcom)
作者 | 李水青
编辑 | 心缘
智东西11月7日报道,今日晚间,西安市数据局发布关于“2025年西安市政务云服务租赁项目”的中标结果公告,两大云计算巨头华为云和阿里云都竞得了部分项目,项目金额分别为1.2亿元、8103万元。

▲中标公告截图(图源:中国政府采购网)
该项目的采购方为西安市数据局,于今年10月发布招标文件,该项目的主要内容为:
1、为市政务云上143个存量及新增政务应用系统租赁新一期(2025-2026)的云资源服务。
采购的云服务须符合工信部《基于云计算的电子政务公共平台顶层设计指南》、《信息安全技术云计算服务安全指南》和《信息安全技术云计算服务安全能力要求》等国家及行业标准、规范的政务云服务,同时包含弹性云主机、GPU云主机、块存储、文件存储、对象存储、云网络、云数据库、云防火墙、网页防篡改、数据库审计、堡垒机、大数据、数据仓库、分布式缓存、消息队列、云原生微服务、容器、API网关、视频接入、国产软件、机柜租赁等云服务。
整体云资源总核数不低于38606核,存储不低于7448.46 TB。
2、为市政务云上143个存量及新增政务应用系统提供政务云平台配套的运维保障服务、运营管理服务、安全保障服务,以及第三方监理服务。
通过配套的政务云平台运维保障服务,持续提供高效的运维组织和运维服务,为政务云平台稳定、安全、可靠运行提供持续保障,保障各部门上云系统稳定运行。运维保障服务包含基础运维服务、政务云平台运维服务、政务云安全运维服务、高级专家技术支持服务、故障演练服务、重大活动和节假日平台保障护航服务等服务。
通过配套的运营管理服务,为各委办局业务系统上云提供强有力支撑,从安全、可靠性、性能等维度提供相关的技术支持服务,内容包括但不仅限于:应用上云技术支持服务、云资源管理支持服务、云资源运行支持服务等。
通过配套的安全保障服务,建立政务云安全管理体系,为上云政务应用系统安全运行提供全面支撑,确保在政务云服务期内不发生政务云平台导致的应用系统重大安全事故。
通过第三方监理服务,依照国家标准规范和法律法规需求,对项目服务过程监督和管理,确保项目服务合同条款、服务计划和SLA协议顺利实施,整个过程有记录可追溯,监督云服务厂商提供高质量云资源服务。
确保云平台服务可用性(SLA)达到99.9%,不发生因云服务商自身原因导致的重大安全事故(如核心数据丢失、核心数据泄露等),若出现云服务商自身原因导致云服务故障的处理情况,5分钟内响应,2小时内解决,事后提供故障报告。
3、按市级政务云服务项目的服务交付进度和云服务考核结算相关规定完成服务考核、绩效考核、计费结算和费用支付。针对上云业务系统,通过委办局提供的上云技术文件,全面合理评估资源用量,全程监测业务系统云资源使用率,及时动态调整资源规格,提升政务云平台的资源使用效率。
整个项目对自主可控技术要求高。比如在云平台的技术要求方面,项目提出,“云平台产品能够支持国产CPU芯片服务器,可兼容ARM等多种芯片架构,兼容海光、鲲鹏等芯片服务器。”

▲招标公告内容截图(图源:中国政府采购网)
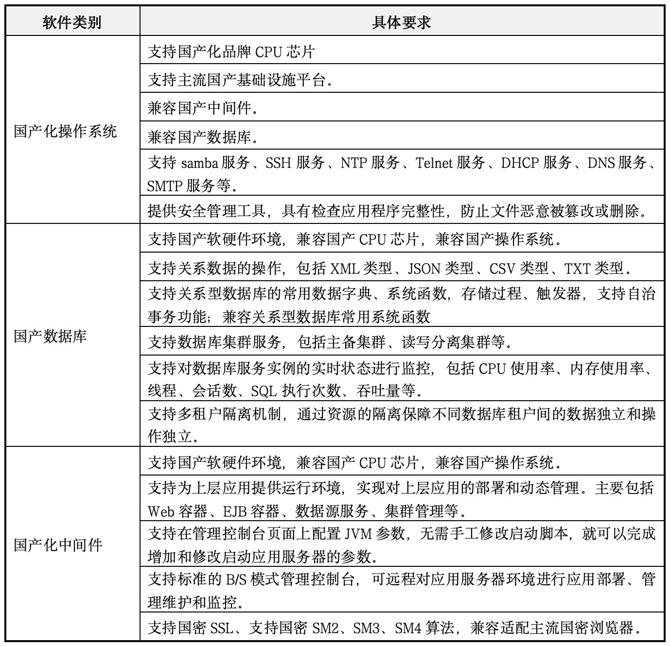
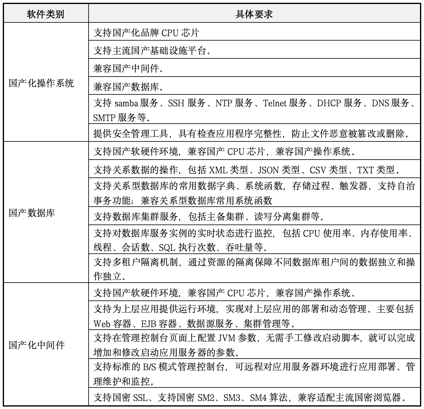
国产化软件服务也覆盖了国产化操作系统、国产化数据库、国产应用中间件。

▲招标公告内容截图(图源:中国政府采购网)
项目公告地址:
https://www.ccgp.gov.cn/cggg/dfgg/zbgg/202511/t20251107_25657897.htm