AI应用风向标(公众号:ZhidxcomAI)
作者|江宇
编辑|漠影
智东西9月30日报道,明天就是国庆假期首日,除了计划去哪儿玩、拍什么Vlog,还有一件事可以试试看:把旅途记录成“AI原创歌”。
智东西今天体验的主角是Tunee,一款支持“对话式音乐生成”的音乐Agent,能理解文字、视频、图像甚至哼唱,直接生成专业级音乐和MV,甚至还有母带处理、歌词编辑、分轨导出等一整套创作流程。
这次,智东西就借着假期的氛围,用“国庆出游”作为主题,从“路上听的歌”到“vlog配乐”,再到“献礼MV”,全流程试了一遍Tunee的能力。

一、视频配乐、模仿周董、国庆献礼歌,和Tunee一起写了16首歌
Prompt 1:假期路上想听一首放松的电子轻音乐(快速模式)
先从最实用的场景开始。国庆旅行出发前,想在路上听点轻松的BGM,我们输入了一个基础但典型的提示:“假期路上想听一首放松的电子轻音乐”。

Tunee给出了三种风格各异的电子轻音乐方案,智东西直接选择“我全都要”,每个风格都会给出两个版本。
生成界面与Lovart保持一致,六首音乐以“画布”方式集中展示,同一主题下的不同版本会自动归为一组,并附有风格提示词说明,标识清晰。

每首作品右方还可以追加“再来2首”,不断扩展同一主题下的音乐作品。当我们把鼠标移到任一音乐块上方时,会出现更细致的功能入口:编辑歌词和提示、编辑歌曲详情、智能母带处理、歌词视频生成、分轨导出等,若为订阅用户,还可申请生成版权证书,整套功能覆盖音乐制作的多个环节。

试听效果也符合预期。在同一个提示词下生成的两个版本,其旋律结构和氛围感较为接近,但三种风格之间的编曲和节奏依然有明显区别。
▲慢行云端
▲阳光洒落的午后
▲清风电音行
▲跃动晨光
▲浮光掠影
▲星尘漫游
对于这类抽象情绪词,比如“轻松”,Tunee的理解和转化都相当准确,电子轻音乐的整体风格也基本对得上需求。
Prompt 2:为视频配上背景音乐(快速模式)
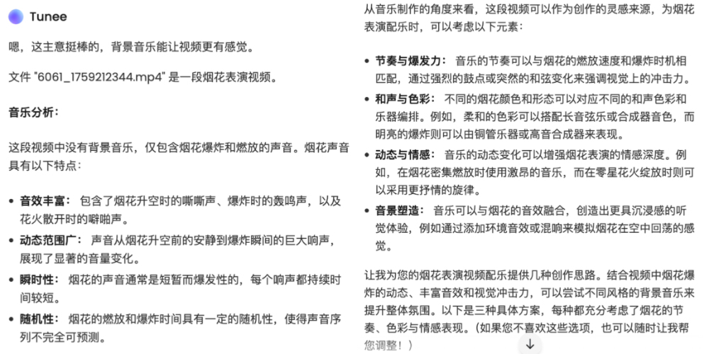
我们随即上传了一段之前假期拍摄的烟花秀视频,测试Tunee的“视频生成音乐”能力。视频上传后,系统会自动生成一段原视频的音乐分析,结合该分析提供几种推荐风格。

我们选择了“磅礴交响氛围”这一项。

试听结果确实贴合:鼓组、弦乐和铜管编排层次丰富,音乐节奏与原视频画面呼应得很自然。
▲光之交响
▲星火燎原
Tunee在多模态识别方面的能力也在这一步验证得比较扎实,它能理解上传的视频内容,并能够用音乐表达画面,而非简单套用通用模板。
Prompt 3:要有BGM里常见的vlog感,模仿周杰伦《一路向北》的风格(联网搜索)
假期拍vlog是很多人的标配,我们这次用一个“口语化”的指令来测试Tunee对模糊语言的理解能力。
系统返回了三种不同的创作思路,并用一句话总结了整体理解方向:“既保留vlog常见的轻松氛围,又融合《一路向北》的情感色彩”。三种方案分别聚焦于周杰伦这首歌的三个不同音乐要素:钢琴和弦色彩、抒情旋律线和空间感编曲。整体呈现的是一种“借用元素”的处理方式,而不是照搬原曲风。

我们再次选择“我全都要”,继续测试模仿的具体实现效果。

▲城市苏醒时
▲晨光行版
▲向北的温柔
▲晨光里的旧信
▲向北的微光
▲晨曦行旅
试听中,《向北的温柔》这首作品确实有“周氏情歌”味道。随后我们进一步测试Tunee的MV生成能力。制作流程共分三步:
1、选择画面比例:如16:9或9:16;
2、选择时间范围:最长支持1分钟,适配短视频平台使用;
3、选择视觉风格:系统提供多种风格模板可选,暂不支持自定义输入风格指令。
完成上述设置后,系统会自动给出分镜脚本和关键帧方案。

用户既可以直接生成MV,也可以返回修改提示词再重新规划,是一套较完整的MV生成流程。
Prompt 4:为庆贺祖国母亲76周岁生日,写一首献礼歌曲,模仿《我和我的祖国》(联网模式)
临近国庆节,我们最后测试了一次更具仪式感的任务:写一首“献礼歌曲”。我们选择“流行励志正能量风”作为基调。

生成结果显示,Tunee给出的人声与编曲都具备成熟度,AI歌手之间有自然的和声配合,情绪铺垫和高潮推进都符合主旋律歌曲常见结构。整首歌的节奏饱满、旋律大气,完成度较高。不过可以看出,歌词部分虽情感充沛,但整体表达稍显概念化。
▲青春献给祖国
▲血脉相通的中国心
我们最终选择了《青春献给祖国》这一版本,进入MV制作流程,整体与Prompt 3相同:选比例、定时长、挑风格,最后自动生成分镜脚本与关键帧序列。整个流程验证了Tunee从谱曲、写词、演唱、人声合成、MV视觉渲染的完整能力闭环。
二、从唱鸭到Tunee,团队力求降门槛
音乐AI Agent不是这支团队第一次出手。
Tunee背后的核心团队曾打造过“唱鸭”和“TemPolor”两款音乐产品——前者让用户“不会乐器也能自弹自唱”,后者则主打免版权BGM,在海外获得一批内容创作者和游戏开发者的稳定使用群体。
过去一年,随着大模型能力的成熟,Tunee团队对产品逻辑做了全面重构,并首次明确提出“音乐Agent”的定位。他们试图用三项关键做法,把“音乐创作”门槛进一步拉低。
一是生成流程改为“两段式”:先理解,再谱曲,而不是一句提示词直接出结果;
二是对模糊意图解析能力做了专项训练,比如“要抖音感”“来点活人味”这类模糊表达,系统会结合时下流行趋势与子风格结构,生成命中率更高的结果;
三是偏好记忆与上下文跟随机制上线,用户可反复修改、追加偏好、对话创作,完整保留“创作过程感”,而非一次性交付。
团队构成上,93年出生的产品负责人龚天翼反倒是最年长的一位,产品与设计团队多由00后组成,研发成员中也有不少具备音乐制作背景的“非典型工程师”。
目前,Tunee的内测数据显示,用户次日留存超过50%,七日留存接近30%,平均每位用户已创作超过6段音乐。这组数据让团队对“对话式音乐创作”有了更足的信心。
结语:这个假期,你可以和Tunee一起写首歌
音乐Agent正在成为新一代内容创作者的工具库成员。Tunee试图把专业制作流程“打包”进一个对话框,让“想写歌”这件事变得像发朋友圈一样自然。
从实际体验来看,无论是国庆路上的BGM、Vlog的背景配乐,还是一首仪式感十足的献礼歌曲,Tunee都能快速理解需求并给出结构完整、风格多样的音乐方案。
当然,它还有不少“待优化”的地方:歌词内容目前略显模板化,视觉风格暂不支持自定义输入,以及上下文能力不足。但在“AI能不能真正帮用户做出一首歌”这件事上,Tunee的完成度已经很亮眼。