芯东西(公众号:aichip001)
作者 | ZeR0
编辑 | 漠影
智东西8月6日报道,8月5日,北京显示芯片设计企业集创北方在北京证监局办理辅导备案登记,正式启动科创板上市进程,辅导机构为中信建投。
在2021年12月获超65亿元E轮融资后,集创北方的估值超过300亿元。小米长江产业基金、华为哈勃科技、TCL创投、vivo等均曾投资集创北方。
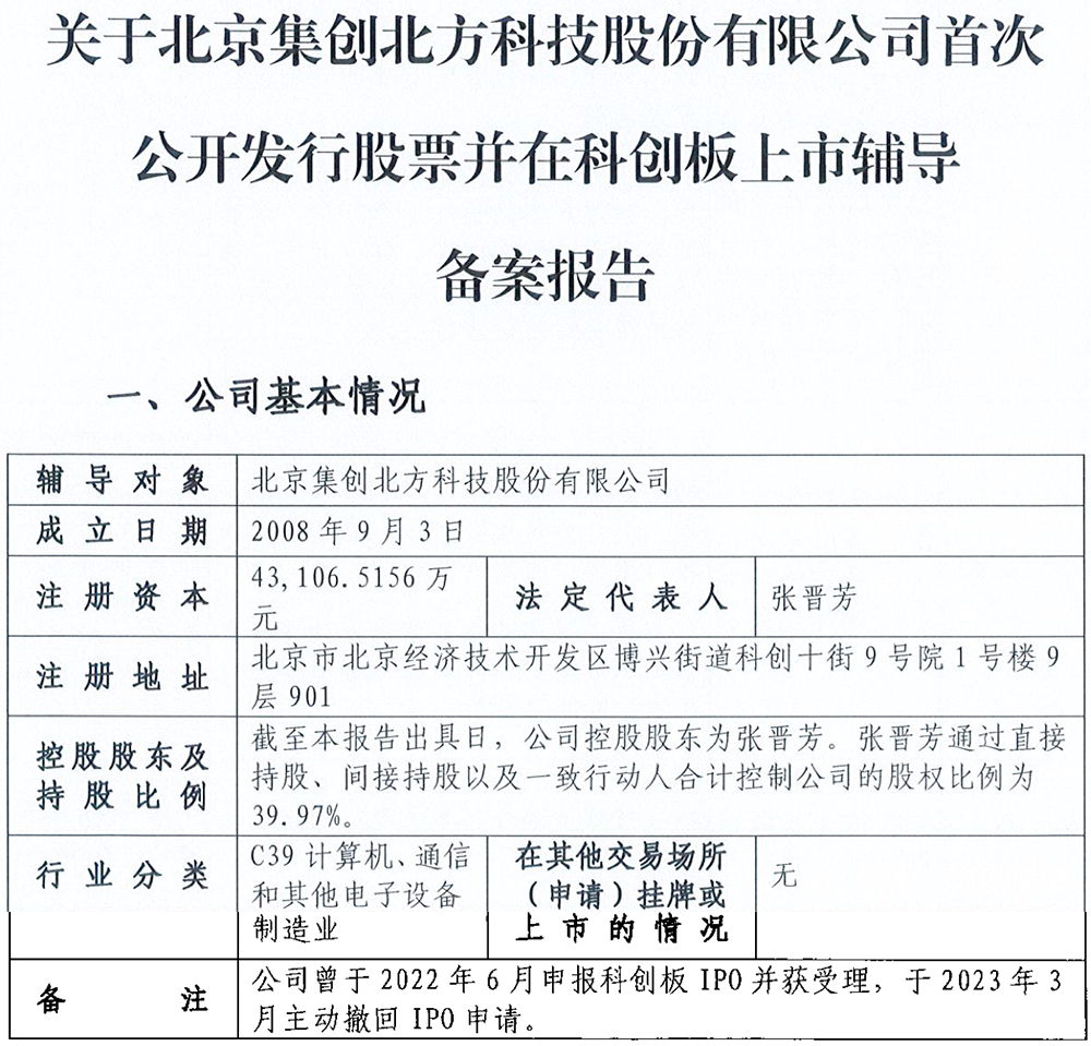
辅导备案报告显示,集创北方成立于2008年9月,注册资本为4.31亿元,法定代表人、控股股东是其创始人、董事长张晋芳。
张晋芳通过直接持股、间接持股以及一致行动人合计控股39.97%。
集创北方曾于2022年6月申报科创板IPO并获受理,又在2023年3月主动撤回IPO申请。撤回原因包括业绩波动、存货积压、股份支付等问题。
如今,集创北方重启IPO辅导备案,再度寻求科创板上市。
官网显示,自2008年成立以来,集创北方致力于为各类显示面板、显示屏提供显示芯片整体解决方案,为解决我国半导体显示产业“缺芯少屏”局面下的“缺芯”问题做出了重要的贡献。
集创北方已在显示芯片的多个细分领域位列全球或中国大陆厂商第一名。
面板显示驱动芯片领域,根据Omdia 2024年的统计数据,全球智能手机LCD显示驱动芯片、智能手机LCD TDDI芯片的市场占有率排名中,集创北方均位列中国大陆厂商第一名,按大尺寸显示器DDIC市场占有率排名,同样位列大陆厂商第一名。
电源管理芯片领域,根据Cinno Research 2024年的统计数据,集创北方在中国大陆显示面板电源管理芯片的市场占有率排名中,位列全球厂商第一名;LED显示驱动芯片领域,根据TrendForce的统计数据,该公司在全球LED显示驱动芯片的市场占有率排名中,2019-2023年持续位列全球厂商第一名。
集创北方的主要客户包括京东方、华星光电、惠科股份、利亚德、洲明科技、艾比森、LG集团等国内外知名面板厂/LED屏厂,产品广泛应用于TCL、LG、三星、OPPO、vivo、小米等国内外知名终端品牌。
该公司与世界先进、晶合集成、中芯国际、通富微电、长电科技、南茂科技等大型晶圆制造商及封测厂商建立了稳定的合作关系。
同时,集创北方聚合了亦庄国投、盛世投资、珠海科创投、大横琴投资、海松资本、中青芯鑫、中芯国际、京东方、华星光电、小米、华为、vivo等合作伙伴。
其显示芯片产品系列主要包括面板显示驱动芯片、电源管理芯片、LED显示驱动芯片、控制芯片等,覆盖LCD、LED、OLED、AR/VR等主流显示技术,广泛应用于智能手机、电视机、笔记本电脑、平板电脑、显示器、可穿戴设备及各类户内外LED显示屏,能够满足多样化显示需求。
与此同时,集创北方也在积极布局小间距LED显示、硅基OLED显示等先进显示技术领域,并开展SoC芯片、车载显示芯片的研发,推动产品线持续拓展。
其相关产品已应用于新中国七十周年大型庆典、建党百年庆典晚会、央视春晚、北京冬奥会、杭州亚运会、大阪世博会、巴黎奥运会、卡塔尔世界杯、拉斯维加斯球形巨幕、NBA全明星赛等重大事务中,在显示芯片领域建立了较高的品牌知名度及市场地位。
截至2025年3月31日,集创北方拥有员工1086人,其中研发人员占比超过64%;历史申请专利共2526件,发明专利2163件,境外专利1258件,拥有56项集成电路布图设计专有权、11项著作权,国家标准18项。

