智东西(公众号:zhidxcom)
作者 | 王涵
编辑 | 漠影
智东西7月9日报道,北京自主移动机器人(AMR,Autonomous Mobile Robot)公司极智嘉(Geek+)今天正式登陆港股!
极智嘉今日上市开盘股价先是冲高,但股价未突破17港币(约合人民币15.5元),10分钟左右之后跌破发行价,截止发稿股价在16.5港币(约合人民币15元)波动,下跌2%左右,总市值约165亿港币(约合人民币150.9亿元)。

根据招股文件,极智嘉本次全球发行1.4亿股H股,因扩大售股规模,成功筹资27亿港元(约合人民币24.7亿元),摩根士丹利与中金公司担任联席保荐人。

北京极智嘉科技股份有限公司成立于2015年2月3日,该公司致力于打造仓储智能机器人产品,全部自主研发并持有核心专利。研发团队由毕业于清华、中科院、北航、北科大等高校的博士、硕士组成。
据灼识咨询数据,按收入计,2024年极智嘉产生仓储履约AMR解决方案收入人民币22亿元,占全球市场的9.0%,成为全球最大的仓储履约AMR解决方案提供商。据提供信息可以推测得知,公司A为杭州海康机器人技术有限公司,公司B为法国Exotec,公司C为美国Locus Robotics。

一、3年营收增长10亿,亏损连年收缩
极智嘉开创了一系列AMR解决方案,包括:
1、Geek+货架到人拣选解決方案:该解决方案可将货物迅速送到人工拣选员处,满足客户对高吞吐量、兼容性、存储、仓储效率的需求,目前已在天猫超市、唯品会等国内多家主流电商的仓库实现商用。
2、Geek+货箱到人拣选解決方案:Geek+货箱到人拣选解决方案的存储高度高达12米,并支持1000毫米的最小过道宽度,均超过行业平均水平。
3、Geek+托盘到人拣选解決方案:该解决方案搬运整个托盘和原装容器而设计,根据灼识咨询的数据,Geek+托盘到人解决方案将仓储效率提升5倍以上,较传统叉车节省60%的过道空间,库容提升最高可达500%。
4、智能分拣解决方案:根据灼识咨询的资料,极智嘉是全球最早采用机器人柔性分拣解决方案(即FleetSort方案)的公司之一。该机器人柔性分拣解决方案在分拣效率比人工处理高10倍。
5、智能搬运解决方案:智能搬运解决方案包括物料搬运解决方案及叉车解决方案,还引入了激光视觉融合SLAM导航技术。

此外,其综合仓储AMR解决方案整合了机器人硬件平台、软件系统平台以及Hyper+核心算法平台。

自2022年至2024年,极智嘉近三年收入分别为14.52亿元、21.43亿元、24.09亿元,年内亏损分别为15.67亿元、11.26亿元、8.31亿元,研发费用分别为4.37亿元、3.80亿元、2.82亿元。

▲2022年~2024年极智嘉营收、利润、研发支出变化(智东西制图)
极智嘉客户合约收入主要来源于销售AMR解决方案与RaaS,其中2024年销售AMR解决方案约占总营收的99.7%。

2024年,极智嘉来自中国大陆的收入占总收入的27.6%,超七成收入来自其他国家或地区,其中来自中国大陆以外的亚太市场的收入占28.1%。

2022年、2023年、2024年,其整体毛利率分别为17.7%、30.8%和34.8%,三年增长近一倍。

极智嘉近三年总营收以及整体毛利率的增长是由于AMR解决方案销售额提升。该部分提升有2个原因:客户数量增加及每名客户的平均收入增加。通过扩大渠道商网络以及销售团队的积极扩展,极智嘉增强了客户获取能力并扩大了整体市场覆盖范围。再者,大型高价值客户的经常性购买也让其每名客户的平均收入增加。
极智嘉财务状况如下:

综合现金流如下:

二、研发团队占员工总数41%,手握1867项专利,已交付56000台AMR
极智嘉创始人郑勇担任首席执行官,联合创始人李洪波担任首席技术官兼副总裁,联合创始人刘凯及陈曦均担任副总裁。其中,郑勇、李洪波、刘凯是清华大学校友,刘凯、陈曦是北京科技大学校友。
极智嘉联合创始人兼首席执行官郑勇,1979年毕业于清华大学工业工程专业,后赴德国亚琛大学深造。他曾任职于ABB和圣戈班集团,从事供应链管理工作。

▲极智嘉联合创始人兼首席执行官郑勇(图源:极智嘉官网)
极智嘉科技联合创始人兼首席技术官李洪波,清华大学计算机系博士毕业,曾就职于清华大学计算机系、智能技术与系统国家重点实验室,长期从事智能机器人、网络化机器人、智能物流机器人、智能信息处理等技术研究和产品研发,曾担任多个国际杂志编委。

▲极智嘉科技联合创始人兼首席技术官李洪波(图源:北京科技大学)
极智嘉共有408名全职研发人员,占员工总数的41.0%,研发团队划分为系统和机器人两个部门,系统部门负责软件开发、技术架构和算法研究,机器人部门则负责硬件、算法、软件和工具开发等工作。

截至2024年12月31日,其拥有1867项专利(包括1059项已注册专利和808项待批专利申请)和其他知识产权。其中,284项专利与AMR解决方案开发有关,57项与智能仓库管理有关,18项与机器人控制软件有关,7项与机器人设计有关,69项与机器人硬件有关,50项与RMS有关,7项与仓库设施开发有关,以及2项与仓库设施设计有关。
灼识咨询数据显示,截至2024年12月31日,极智嘉已向全球40多个国家和地区交付了约56000台AMR。
极智嘉有3大核心解决方案:
1、Geek+货架到人拣选解決方案:PopPick解決方案可将货物迅速送到人工拣选员处,目前已在天猫超市、唯品会等国内多家主流电商的仓库实现商用。
2、Geek+货箱到人拣选解決方案:Geek+货箱到人拣选解决方案的存储高度高达12米,并支持1000毫米的最小过道宽度,均超越行业平均水平。
3、Geek+托盘到人拣选解決方案:该解决方案专为搬运整个托盘和原装容器而设计,根据灼识咨询的数据,Geek+托盘到人解决方案将仓储效率提升5倍以上,较传统叉车节省60%的过道空间,库容提升最高可达500%。

根据灼识咨询的资料,极智嘉是全球最早采用机器人柔性分拣解決方案(即FleetSort方案)的公司之一,主要提供2种主要的FleetSort方案:
1、地面分拣:我們的地面分拣解決方案使用S20系列機器人,直接在地面上分拣小型或中型包裹;
2、多层分拣:多层分拣解決方案允许机器人在不同的平台层级上工作。
极智嘉还构建了融合硬件、软件、算法的全栈技术架构,基于三大核心平台:机器人硬件平台、软件系统平台、Hyper + 算法平台,实现AMR解决方案的一体化开发。

据灼识咨询资料,极智嘉的Robot Matrix机器人硬件平台为全球首创,采用了激光视觉融合SLAM技术,定位精度≤±10mm(±1°),优于行业平均水平;基于2D/3D摄像头的视觉算法平台,适配仓储、制造等复杂场景的环境感知与物体识别;还支持自适应地面不平坦的运动控制,确保高效移动。
其软件系统平台包含全场景覆盖的模块化系统:
1、RMS(机器人管理系统):支持同时调度超5000台AMR(行业平均<300台),管理10万平方米大型仓库,实现路径规划、任务分配与集群调度优化。
2、WES(仓储执行系统):兼容B2B/B2C拣选场景,支持动态波次拣选、整箱拣选等策略,提升拣选效率。
3、IOP(智能运营平台):实时监控系统异常(如机器人路径低效、货箱错位),触发自动警报并优化运营。
此外,极智嘉的Hyper + 核心算法平台可以完成大规模集群调度与任务优化,有25项仓储专用算法,支持货架到人拣选效率达400件/工位/小时,货箱到人拣选300件/小时。调度算法可协调超5000台AMR协同作业,支持同质/异质机器人混合调度,避免路径死锁与拥堵。
三、五大客户收入占比超四成
于往绩记录期各年度,极智嘉前五大客户的收入分别占各期间总收入的30.8%、45.3%及42.1%。于往绩记录期的各期间,极智嘉单一最大客户产生的收入分别占总收入的9.3%、15.4%及15.5%。
Geekplus JP为极智嘉于2024年的前五大客户之一,为一家日本公司,极智嘉拥有其约39.6%的股权。Geekplus JP作为日本市场的渠道商,分别贡献了其于往绩记录期各年度总收入的2.8%、4.9%及7.3%。



在往绩记录期内,极智嘉的前五大供应商各年度合计分别占总采购额的14.7%、15.1%及17.5%,其单一最大供应商分别占3.6%、3.8%及4.4%。


四、董事長、执行董事兼CEO的子公司为最大实益拥有人
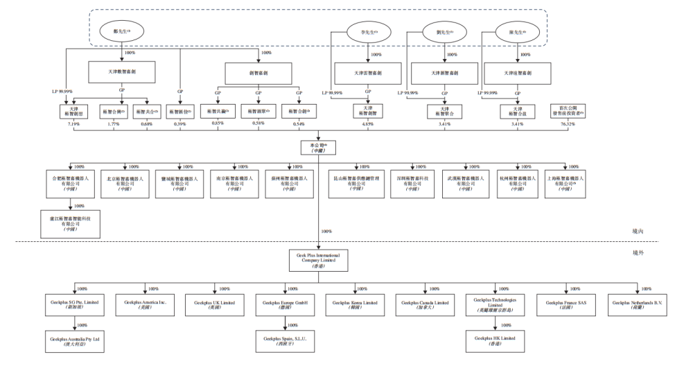
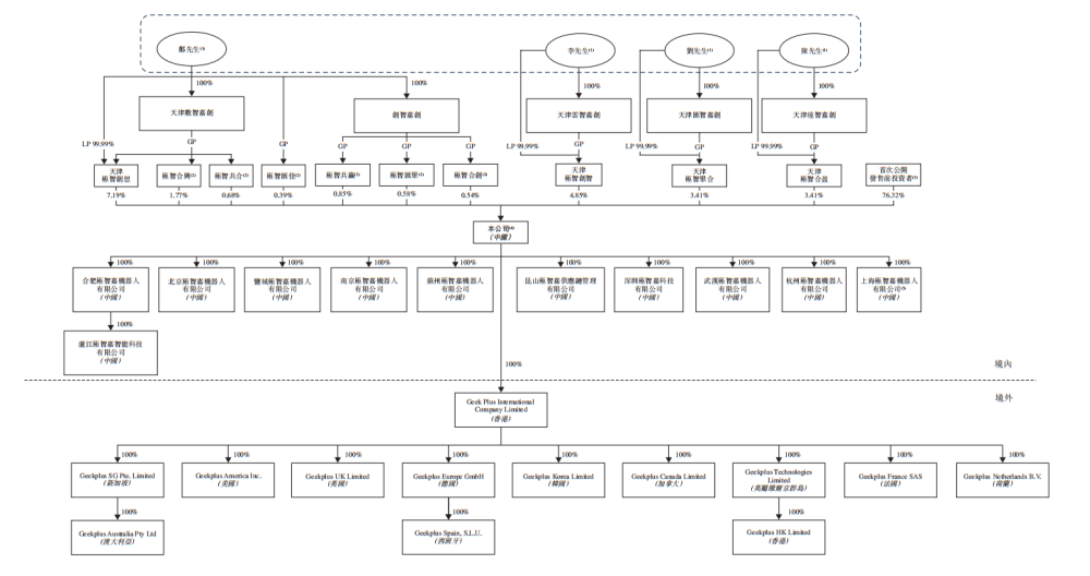
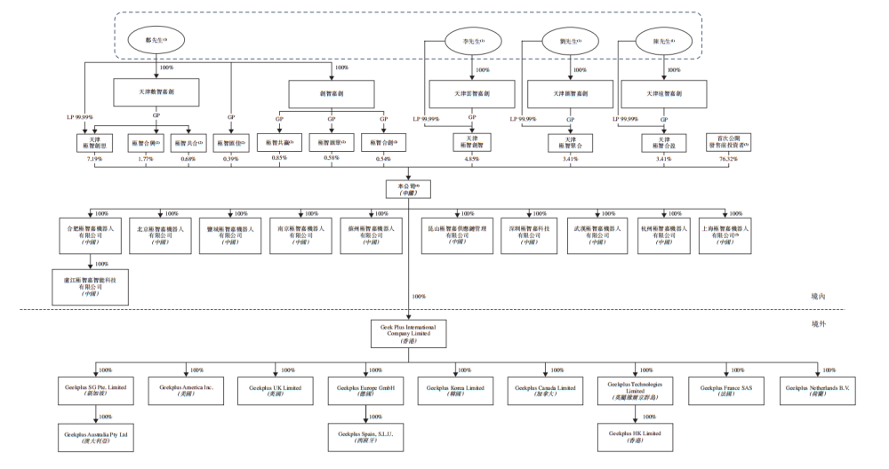
极智嘉于2015年2月3日成立,注册资本为人民币100万元。经过多次股权结构变化后,其于2021年3月22日由有限责任公司改制为股份有限公司,改制后极智嘉注册资本变更为约10.1亿元,股权架构如下:


全球发售完成前极智嘉公司架构如下:

截至2024年12月31日止年度,董事及监事酬金详情如下:

结语:仓租自动化需求激增,极智嘉用多样化产品打开市场
电商及新零售模式在全球范围内快速扩张,市场对物流服务的需求激增。
据灼识咨询数据,全球仓储自动化解决方案市场由2020年的人民币3008亿元扩大至2024年的人民币4711亿元,复合年增长率为11.9%,预计市场于2029年将达到人民币8040亿元,符合年增长率为11.3%。
仓储自动化解决方案为传统仓储行业带来了深刻的变革及价值创造,而AMR解决方案是仓储自动化的主要驱动力。随著导航技术的不断改进和持续创新,AMR已从简单的物料搬运设备发展为能够处理更复杂场景的解决方案。
极智嘉用多样化的产品线涵盖不同的负载能力、速度、导航方法及应用需求,在兼容软件系统支持下,能够提供一站式解决方案并有效集成各种类型的AMR,以贏得客户青睐。