智东西(公众号:zhidxcom)
作者 | 云鹏
编辑 | 漠影
智东西7月2日消息,最近AI眼镜圈,着实有点热闹。
前脚巨头小米正式进军AI眼镜赛道、掏出旗舰首款产品,后脚老牌AR创企Rokid就正式开售了自家发布了大半年的AI眼镜Rokid Glasses,而就在最近,苹果AI眼镜路线图首次曝光,预计年出货量最高直接飙到500万副。

▲苹果XR产品路线图预测,来源:郭明錤
近日,据国内XR Vision报道,小米AI眼镜首销3天销量或已接近5万副,创下了中国AI眼镜最快销售纪录。

▲XR Vision报道
Rokid创始人兼CEO祝铭明亲自在这篇文章评论区回复网友说道:“产品不大一样,其实没太大竞争,要和小米学习。”

▲祝铭明评论
根据京东官方战报,小米AI眼镜开售12小时销量就突破了万台,直接冲到了智能眼镜泪目销售TOP1。

▲京东战报
根据京东智能眼镜热卖榜,销量TOP10眼镜的品牌依次为小米、雷鸟、Rokid、影目、界环、星纪魅族、玄景、李未可。随着未来华为、OPPO、vivo、苹果等消费电子巨头进场,这一榜单上的品牌或许会越来越少。

▲京东智能眼镜热卖榜
国内AR创企XREAL创始人兼CEO徐驰也在小米AI眼镜发布当晚就晒出了京东购买的小米AI眼镜。

在一些业内人士看来,小米AI眼镜1999元的起售价并不激进,给友商“留足了活路”,对此徐驰评价道:“逻辑很简单,AI眼镜体验还没过线,没到下半场抢市场的时候,慢慢来。”

李未可眼镜创始人茹忆在接受媒体采访中被问及如何看待小米做AI眼镜时谈道:“小米会推动这个行业的热度,对我们来说,做好自己更加重要。”
不论如何,有一件事是肯定的:小米AI眼镜,友商们都很关注。
所以小米AI眼镜到底卖的如何,首发真实用户的反馈又是怎样的?小米首款AI眼镜有哪些突出的体验长板和短板?智东西详细梳理了京东、天猫、抖音、拼多多四大国内主流电商平台的小米AI眼镜销量以及评论。
小米的第一款AI眼镜,有没有做到“及格”?我们尝试找到答案。
一、四大电商平台销量突破3万副,电致变色款全平台缺货
截至7月1日中午左右,小米AI眼镜在四大电商平台核心店铺的前台显示销量合计大约在3.1万副左右,当然,这只是粗略统计,还有不少较小的三方店铺有零星销量没有全部包含。

▲小米AI眼镜在各主流电商平台主要店铺的销量和评论情况
作为3C数码第一大线上渠道,京东自营独揽了2万+的销量:

值得一提的是,小米官方商城虽然没有显示前台销量,但其评论数量却已经接近600条,相比之下,销量超过2万的京东自营平台,其评论数量显示为1000+。

▲小米商城评价情况
如果按照跟京东自营相同的评价比例粗略估算,小米官网的小米AI眼镜销量大约在1.1万副左右。加上四大电商平台的前台销量,合计在4.2万副左右。
这些只是线上销量的粗略估算,小米在全国有约16000家小米之家,线下店铺已经全面铺开销售。XR Vision报道中提到小米AI眼镜3天销量或接近5万副,实际销量应当只多不少。
根据洛图科技发布的《中国XR设备零售市场追踪报告》,2025年第一季度,包含AR在内的AI眼镜线上销量大约为11.6万副,其中AI拍摄眼镜占比14%,大约为1.62万副。

▲2025Q1 中国(AR眼镜和AI拍摄眼镜)线上市场主要品牌销量份额,来源:洛图科技
小米AI眼镜首销销量已经超过行业季度销量数倍有余,其巨大动能可见一斑。
供货方面,目前各大电商平台的自营和官方旗舰店均有1999元的标准版现货,但单色电致变色款和彩色电致变色款几乎均处于缺货状态。
闲鱼等三方平台的加价幅度大约在100-200元之间,加价幅度并不大。

▲闲鱼三方平台电致变色款小米AI眼镜价格情况
二、深扒1000+用户评价,从10个关键维度看小米AI眼镜真实用户反馈
销量火爆背后,小米AI眼镜的真实用户反馈究竟如何?
AI眼镜市场在国内发展仍处于极为早期的阶段,绝大部分消费者对于AI眼镜并没有清晰认知,甚至极少接触到。小米AI眼镜的体验能否支撑起其1999元的售价?在主流电商平台的用户评价中,我们能抓到一些共同点,也看到了许多有价值的建议。
在梳理评价时,我们主要选择了小米商城和京东自营两大主要渠道,小米AI眼镜营销造势较强,各大直播平台、视频平台都有较多测评或带货视频,比如京东自营的“视频测评”就超过了500条。
在梳理评价的过程中,我们尽量选择相对客观中立、非营销类评价进行参考,从拍照录像体验、音频体验、AI体验、佩戴体验、交互体验、通话体验、连接体验、配镜体验、续航体验、建议等10个方向来进行归类。
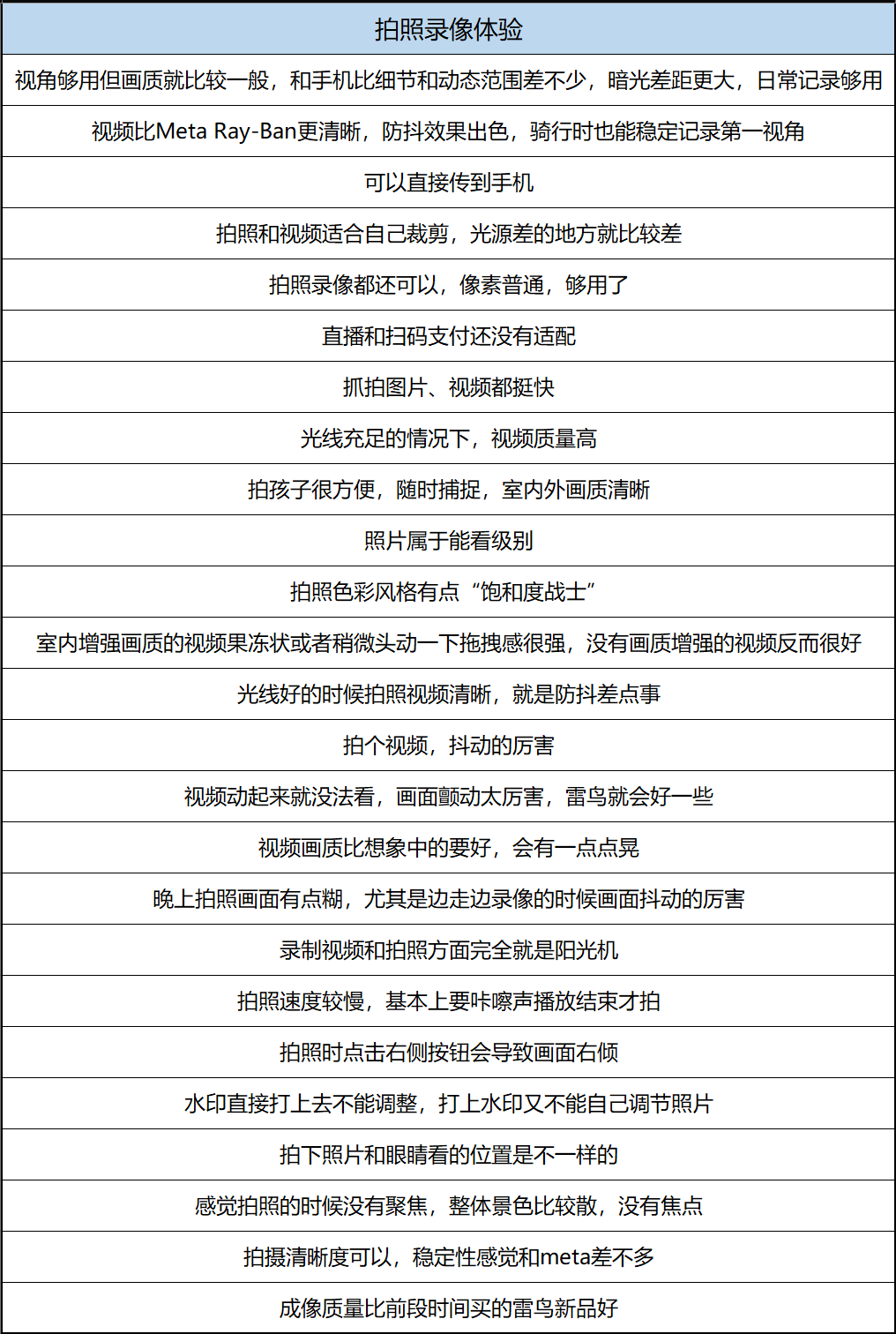
1、拍照“够用”,优于Meta和雷鸟,防抖能力有待提升
在最核心的拍照录像体验方面,“够用”是评论区最常出现的一个词。

▲拍照录像体验方面代表性评论梳理
用户基本都认为AI眼镜的拍照和视频效果是可用的,但与手机拍照相比仍有比较明显的差距,眼镜的优势在于解放双手以及第一人称视角。

在明亮场景下小米AI眼镜的拍摄效果会明显优于暗光环境下,暗光环境下视频拍摄的抖动现象是较为明显的。
一些用过Meta和雷鸟AI眼镜产品的用户都认为小米AI眼镜的拍摄效果是三者当中更优的。
值得一提的是,小米AI眼镜的相机CMOS是横置的,并没有像其“致敬”的Meta一样采用竖幅的CMOS摆放方式,因此小米AI眼镜默认出片是横向的,这是两者在拍照方面的一个关键差异。

san’ji
从用户评论区发布的实际拍摄照片来看,小米AI眼镜拍照成像的饱和度较高,整体画面效果是比较鲜亮的,但明显与景物的真实色彩有一定差别。

▲拍建筑
另一方面,从实际成片来看,小米AI眼镜的防抖能力是后续迭代的重点方向之一,“糊片”的概率还是比较高的,评论区照片中很少有对焦准确、细节清晰的照片。

▲日常拍摄糊片
可以随时随地拍孩子这点确实在评论区被多次提及,是一个对家长非常有用的体验。

▲拍孩子
在拍照体验方面,拍照速度仍然有待提升,有用户反馈称要等到系统“咔嚓声”播放结束后照片才能完成拍摄。
当然,还有些操作上的“BUG”也是很真实的,比如虽然按键可以拍摄,但按下的一瞬间眼镜会因为手指的下压而倾斜,导致最终成片是“歪的”,这是一个非常真实又影响体验的细节。
2、小爱同学对话流畅,AI视觉识别准确率有待提升
既然是AI眼镜,AI交互体验自然是重点,根据用户评论,小爱同学的反应比较灵敏、对话比较流畅是大部分用户的感受。

▲AI体验方面代表性评论梳理
用户可以通过跟小爱同学的对话完成查天气、拍照、拍视频等功能,评论多次提到,小爱同学的翻译和转录准确率都还不错。
有用户反馈,小爱在AI视觉识别的准确率方面还有待提升,一旦画面复杂、有很多东西,AI就很容易识别不出主要物体。但大部分情况都可以正确识别主体,可用性还不错。

▲AI识物
此外,AI识别后小爱给出的回复有些像是网页搜索结果的直接输出,不够自然简洁。
在体验方面,户外使用时小爱需要调大音量,否则可能会听不清。
3、“充电快,掉电也快”
AI眼镜的续航一直是这类产品的核心短板,小米AI眼镜这次做的如何?

▲续航体验方面代表性评论梳理
根据用户评论区实际反馈,小米AI眼镜的续航虽然相比Meta和雷鸟的产品有所提升,但总体来说掉电速度还是比较快的。
不过每个用户的具体使用场景和方式都存在较大差异,因此用户对续航的感受也不尽相同,有用户反馈,录视频7分钟大约耗电10%,也有用户反馈,试戴半个小时左右掉电仅有1%。
充电方面,小米AI眼镜的充电速度得到了绝大部分用户的认可,据称半个小时大约可以从19%充到93%,不过没有充电盒是其一项短板。
总体来看,现阶段的AI眼镜在正常使用各种功能的情况下仍然很难做到“全天候佩戴”,一天多充应该仍是常态,距离手机的续航体验还有较大差距。
4、佩戴轻便舒适无负担,非小米手机体验功能不完整,配镜等待时间较长
在基础佩戴体验方面,轻便、舒服、没有负重感是大部分用户给出的反馈,不少用户都觉得跟佩戴普通眼镜没有明显区别。

▲佩戴体验方面代表性评论梳理
但也有部分用户反馈了一些细节问题,比如固定式镜托在夏天出油多的时候容易打滑,不如可调镜托。
在音频体验方面,有用户反馈嘈杂的环境听歌有些听不清楚声音,在音量调节方面,调大了容易让别人听到,调小了又容易听不到。
在连接设备体验方面,目前能获得完整体验仍然需要用户使用小米手机,如果不是小米手机,在连接方面可能会遇到一些问题,比如iOS 26中会有闪退、断联等问题出现,在升级眼镜固件时,眼镜对网络环境也有一定要求,多位用户都反馈了连接不上网络无法升级的问题。

配镜体验也是非常重要的一环,毕竟在国内市场,近视用户占比较高,远超海外市场。
总体来看,配镜体验不佳仍然是AI眼镜这一品类的通病之一,比如近视配镜需要将眼镜寄出,5天左右配完寄回,配镜时间有些长。
有用户反馈,部分合作的线下眼镜门店称无法现场配镜,因为镜框中有电路,有损坏的风险,并且损坏风险要用户自己承担,一旦损坏就会“脱保”。因此只能采用邮寄回厂家装配镜片的方式,时间成本较高,价格也不低。

▲用户在评论中晒出的配镜价格表(不同品牌门店价格可能存在差异)
与此同时,所有电致变色款都无法配置度数,用户如果想正常佩戴就只能用隐形眼镜。
5、车机联动可玩空间较大,拍照录像细节有待提升
除了一些体验感受上的反馈,不少用户还给出了非常有价值的改进建议。

▲代表性用户建议
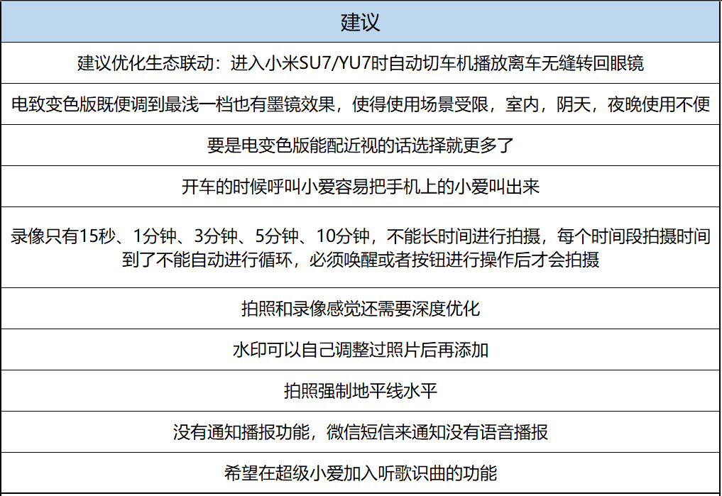
比如有用户建议小米AI眼镜可以联动小米汽车,用户进入小米汽车时,音乐自动切换到车机播放,离开时,音乐无缝转回耳机。
比如有用户建议电致变色款的透明度可以更高,否则最低档也会有墨镜效果,在室内、阴天或夜晚佩戴都会十分不便。
在录像方面,有用户提到,录像只有几个固定时长可以选择,时间到了无法自动进行循环拍摄,只能语音或者手动操作才能继续拍摄。
此外,拍照可以增加地平线水平功能,防止手按下拍照按键时造成的画面歪斜。目前雷鸟AI眼镜已经支持了地平线矫正功能。
结语:小米AI眼镜首战,销量表现亮眼,细节仍待打磨
小米在AIoT领域打造“爆品”的能力是有目共睹的,基于手机业务十余年来积累的强大供应链能力、产品化能力、庞大用户群体、能快速反应作战坚定的线下直营渠道,以及其他品牌难以企及的巨大流量,小米AI眼镜初期取得销量上的亮眼表现,并不令人意外。
但更重要的是,对于AI眼镜行业的整体发展来说,小米入局无疑有其积极作用。小米AI眼镜的发布,直接带动了AI眼镜、智能眼镜相关搜索指数的暴涨,让更多用户认识和了解了AI眼镜这一品类。
从用户体验角度来看,AI眼镜的迭代进化之路,仍然任重而道远,短板与长板同样都很突出。随着更多玩家入场,AI眼镜赛道必将涌现出更多优秀产品,竞争也会更加激烈和精彩。