智东西(公众号:zhidxcom)
作者 | 程茜
编辑 | 心缘
智东西6月30日报道,刚刚,北京AI语音龙头云知声在港交所上市!
其发行价为205港元(折合人民币约187元)/股,开盘小幅上涨后转跌,股价最高涨至207港元(折合人民币约189元)/股,涨幅0.98%,随后股价回落至发行价上下。截至10点30分,云知声股价为200.8港元(折合人民币约183.3元)/股,跌幅为2.05%,市值为142.47亿港元(折合人民币约130亿元)。

▲云知声股价
云知声成立于2012年,2015年启动自研芯片,2018年推出边缘交互式AI芯片UniOne系列,目前形成了Atlas AI基础设施、云知大脑、AI应用解决方案构成的技术栈。其招股书显示,2022年云知声已经提供1300万颗消费级AI芯片,并通过NPU IP授权将其车用芯片商业化。
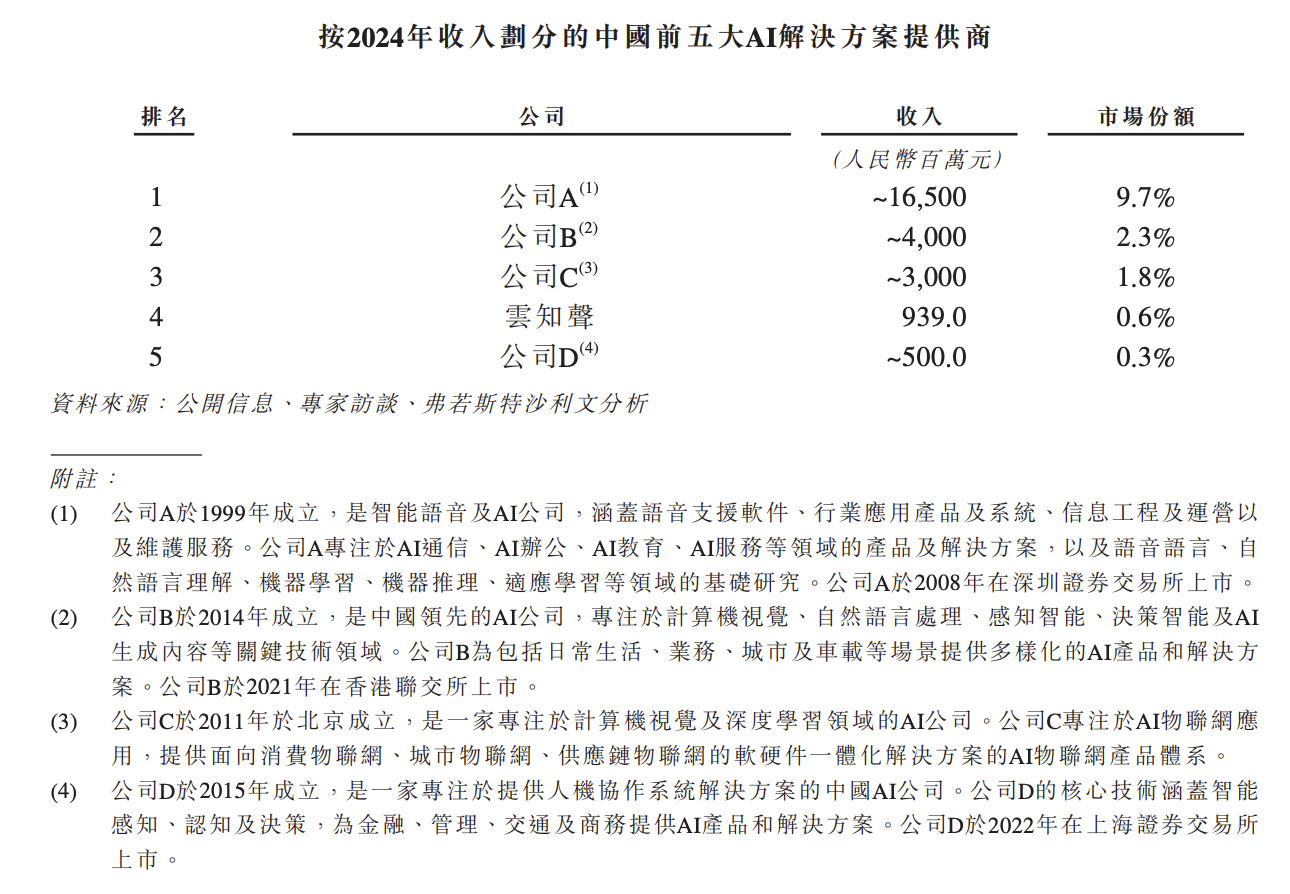
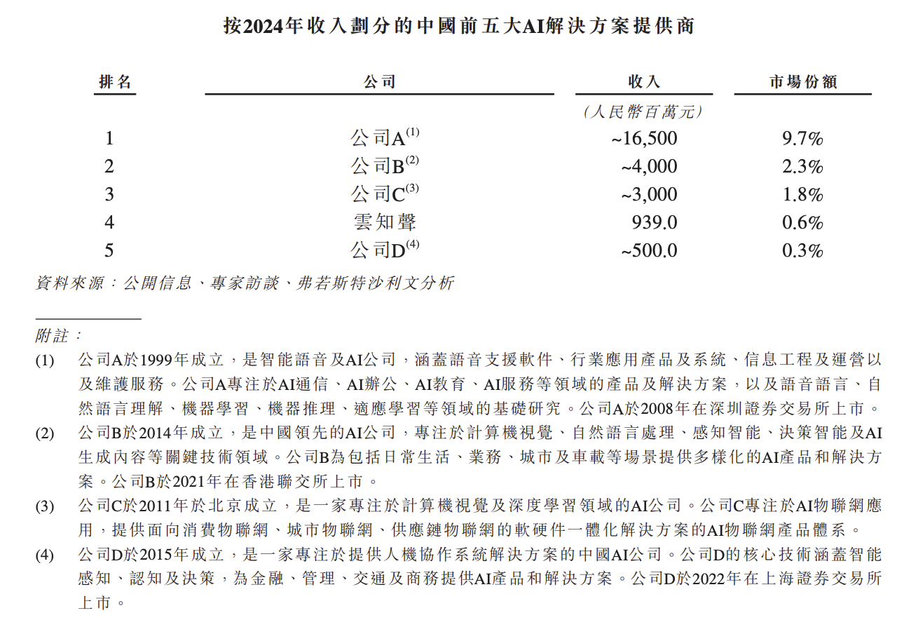
全球知名企业咨询公司沙利文的数据显示,按收入计,2024年,云知声是国内第四大AI解决方案提供商,市场份额为0.6%。在其布局的日常生活、医疗赛道中,云知声在国内日常生活AI解决方案中排第三,医疗排第四。可以推测得出,公司A为科大讯飞,公司B为商汤科技,公司C为旷视科技、公司D为云从科技。

招股书显示,云知声2022年至2024年营收总额达到22.66亿元,三年净亏损总计12.05亿元。
值得一提的是,云知声和此前位列“计算机视觉四小龙”的旷视科技、依图科技属于同一波AI创业公司,其主攻语音识别,并从2020年至今递表4次,终于成功上市。云知声于2020年向科创板递交上市申请,后主动撤回,随后于2023年6月、2024年3月、2025年3月三次递表港交所。
上市前,云知声共完成11轮融资,并于2023年拿下7亿元D3融资,估值达到约90亿元。招股书显示,云知声的股东阵容包括京东、360、高通、启明创投、中网投等,此次上市,还引入商汤科技作为基石投资者。
该公司此前的发行价范围为165港元/股-205港元/股,招股书中未来计划按照发售价中位数185港元(折合人民币约169元)/股计算计划募资1.77亿港元(折合人民币约1.62亿元),约0.81亿港元(折合人民币约0.74亿元)将用于Atlas AI建设、云知大脑升级、培养人才。

一、AI语音技术起家,中国科大博士掌舵
2004年,云知声创始人兼CEO黄伟从中国科学技术大学信号与信息处理专业毕业,开始在语音行业扎根,他担任摩托罗拉中国研究中心资深研究员,主导开发出全球第一款手机声纹认证系统。
2012年黄伟正式创业,在北京成立云知声,率先将深度神经网络(DNN)应用于商业语音识别系统,并围绕其构建了国内首个永久免费的语音平台,使得云知声成为国内最早将深度学习算法应用于商业语音识别的公司之一,构建起语音云、深度学习和超算平台的业务体系。
成立之后的四年间,黄伟将目光瞄准了日常生活和智慧医疗两大领域:推出了业界首个免费语音识别公有云软件,将软件成功上线微信,还在白色家电上实现了AI语音交互。
在此基础上,他和团队确立了“云-端-芯”的版图计划,于2015年正式启动自研芯片计划,次年开始开发Atlas AI基础设施。
2018年之后,其陆续推出自研的多颗芯片:2018年推出AI语音芯片“雨燕”,2019年推出车规级芯片“雪豹”以及面向家居领域的第二款升级版芯片“蜂鸟”系列。黄伟在此前的采访中透露,彼时,他们团队打造的芯片,性能比传统模组提升了50倍,功耗和价格大幅降低,还支持多种深度神经网络模型。

▲云知声雨燕芯片
在探索AI应用商业化的同时,2019年云知声推出其首个数亿参数规模的大语言模型UniCore,2023年正式推出600亿参数规模的山海大模型。
除了黄伟,云知声的成立还离不开三位核心人物。云知声副总裁、芯片研发负责人李霄寒与黄伟同为中国科学技术大学校友,他博士毕业后也曾在摩托罗拉任职;董事长兼CTO梁家恩与副总裁康恒都博士毕业于中国科学院自动化所,其中梁家恩曾担任中科院自动化所高创中心语音技术负责人。

▲云知声CEO黄伟
如今,云知声已经形成了以中央技术平台云知大脑为核心,基于其中的山海大模型及系列AI组件开发产品和解决方案的体系,集成芯片、边缘SDK、公有和私有云部署等多种交付和部署方式,为日常生活和医疗场景提供AI解决方案和产品。其智算集群拥有超184 PFLOPS的算力、超10 PB存储容量,可调度数以千计的GPU进行并行计算。

在云知声的股权架构中,梁家恩、黄伟、康恒为一致行动人,合计持股33.93%。梁家恩直接持股3.78%,黄伟通过云思尚义、云创互动间接持股24.08%、3.8%,康恒直接持股2.27%
全球发售完成后,云知声的股权架构图如下:

该公司的主要股东中,启明创投旗下明富持股9.41%、国资背景的中网投持股6.37%、京东尚科持股3.2654%、360旗下奇睿天成持股1.96%、高通持股1.75%。
云知声的董事会由15名董事组成,包括6名执行董事、4名非执行董事、5名独立非执行董事。2022年、2023年、2024年,云知声董事的薪酬如下:

二、三年营收超20亿,亏损12亿,受限于高研发投入
作为AI解决方案提供商,云知声已经形成了包括Atlas AI基础设施、云知大脑及AI应用解决方案在内的技术栈,其主要业务为向日常生活、医疗领域客户和系统集成商提供产品及解决方案,其中日常生活指交通、商业空间、酒店、住宅等。
2022年至2024年,云知声的年营收分别为6亿元、7.27亿元、9.39亿元,复合年增长率达到25%,同期亏损分别达到3.75亿元、3.76亿元、4.54亿元。
三年间云知声的研发投入稳定在总收入的40%左右,复合年增长率为13.5%,三年分别为2.87亿元、2.86亿元、3.7亿元,占总收入的47.8%、39.4%、39.4%。

▲2022-2024年云知声营收、净利润、研发支出变化
同期,其毛利分别为2.4亿元、2.94亿元、3.65亿元,毛利率对应为39.9%、40.5%、38.8%。招股书提到,其毛利率波动主要与采购硬件、其他设备、第三方服务相关。

2023年云知声推出山海大模型,参数规模为600亿。截至2024年12月31日,其已经有65名客户使用基于山海大模型的产品和解决方案,其中已执行并确认收入的合约总价值达到7420万元,潜在合约总价值为3.05亿元。
三、三年卖出7300万颗AI芯片,医疗客户留存率逐年下降
在应用方面,云知声的AI应用解决方案主要分为日常生活场景和医疗场景。
日常生活场景的主要产品为基于公有云的AI能力API、定制自由AI技术服务平台、AI模型嵌入式芯片、物联网硬件模组。2022年2024年间,其分别向开发者和客户销售1280万颗、2450万颗、3600万颗AI芯片。
目前,云知声日常生活领域客户三年间分别为373名、389名、411名,收入为4.87亿元、5.79亿元、7.4亿元。
从日常生活领域的产品具体占比来看,AI芯片的收入占比最高,2022年至2024年收入为0.46亿元、0.67亿元、0.76亿元,占同年日常生活领域产品总收入的49.1%、64.6%、65.2%。

云知声为客户提供自研芯片和第三方芯片,三年间第三方芯片收入占比均超过90%。

医疗方面,其方案包括病历语音输入、病历质控、单一疾病质控、医疗保险支付管理等。其解决方案与打字输入相比,病历语音输入将病历输入速度提升4-6倍,与人工审核相比,病历质控系统将质量审核所需时间减少80%。
2024年,云知声的医疗客户达到166家。2022年至2024年收入分别为6亿元、7.27亿元、9.39亿元。但其医疗客户的留存率从2022年的70.4%,下降到了2024年的53.3%。

2022年至2024年,云知声来自最大客户的收入占同年总收入的13.1%、9.3%、7%,前五个客户的收入占比为30.8%、27.4%、26.7%。

根据不同项目的复杂程度,云知声AI解决方案的初步交付时间会在数周到半年内完成,AI芯片订单大部分为一次性购买,于一个月内完成,AI模块在一个月至45天内交付。
云知声的主要供应商为技术开发服务和硬件供应商,三年间,其向最大供应商采购的费用占同年采购总额的20.8%、18%、12.6%,前五大供应商占比46.2%、43.4%、44.2%。

四、云知大脑为核心,集成山海大模型、行业知识图谱、一站式物联网互联系统
技术层面,云知大脑作为中央技术平台,集成了大语言模型山海大模型及AI组件,整合了多模态大模型能力、行业级知识图谱、一站式物联网互联系统。

山海大模型具有语言生成、语义理解、知识问答、逻辑推理、数学计算和代码生成能力,AI组件可以增强其多模态能力,如通过信号降噪、语音唤醒、语音识别、声纹识别、面部识别、OCR和发音评估等,实现多场景及复杂环境的多模态感知,以及多模态生成通过语音合成(TTS)和视听合成(AVS)等,可以将其转化为高质自然的语音和视觉信号。
在语义理解方面,云知声AI语义理解的准确性由2018年BERT前深度学习模型的88.04%,提高至2019年UniCore的91.02%,2023年基于山海大模型提升至96.07%。

行业级知识图谱中,云知声的医疗知识图谱平台已经积累2.53亿个概念、4.95亿条术语、9.84亿种关系。
此外,该公司还建立了一站式物联网互联系统,使得所有相关的空间、设备、用户和服务都针对特定应用场景进行互联。

截至2024年12月31日,云知声在国内已经拥有512项专利及294项软件著作权。
云知声的员工曾就职于IBM、摩托罗拉、微软等知名大厂,同时是中国科学技术大学、中国科学院、北京大学、清华大学、UIUC等国内外顶尖大学的博士或硕士。
结语:研发投入大、连年亏损,成云知声未来关键挑战
当下,国内AI解决方案的市场规模仍在快速增长,云知声布局的日常生活赛道,是物联网行业AI解决方案中较为突出的领域,沙利文的数据显示,这一赛道的市场规模预计在2030年达到1496亿元,医疗赛道的市场规模也在逐年增长,沙利文预计2028年将达到1465亿元。
但AI产业技术发展快、产品及解决方案迭代快,需要大量的人力物力及资金投入。从云知声的招股书可以看出,其每年高昂的研发投入使得其无法形成正向收益,这也说明其在持续盈利能力方面面临风险。
走向上市对于云知声未来的营收能力考验将更加严苛,这也是这家公司目前亟需解决的关键。