智东西(公众号:zhidxcom)
作者 | 云鹏
编辑 | 李水青
中国手机巨头荣耀,正式开始上市进程。
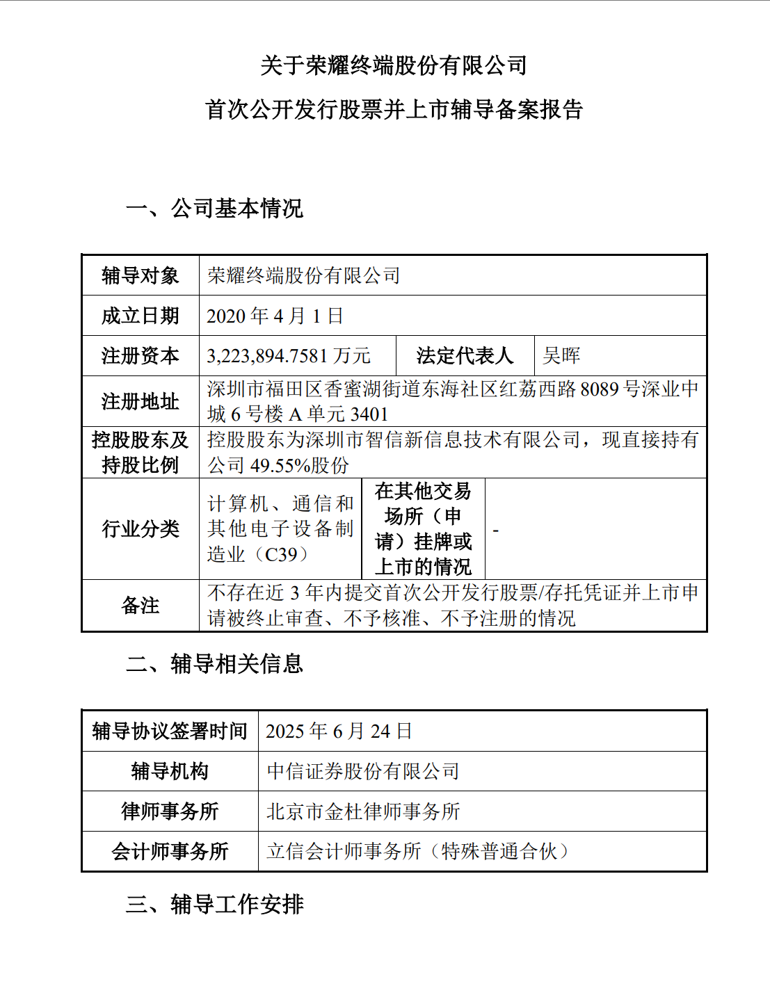
智东西6月27日报道,根据中国证监会官网信息,荣耀终端股份有限公司于6月26日获得上市辅导备案,这是荣耀IPO的关键一步。

▲来源:中国证券监督管理委员会网上办事服务平台
根据备案报告信息,荣耀上市辅导机构为中信证券,辅导工作预计从2025年6月至9月进行到2026年1月至3月。

2024年12月28日,荣耀完成股份制改造,公司名称变更为 “荣耀终端股份有限公司”,2025年1月17日,荣耀发公告称,赵明因个人原因辞去公司董事、CEO等相关职务,董事会决定由李健先生接替赵明先生开展工作。
在今年5月28日发布会后采访中,荣耀CFO彭求恩称,已聘请相关机构并启动上市相关筹备工作。

一旦荣耀IPO完成,荣耀将成为中国第三家上市的智能手机巨头,前两家为小米和传音。小米最新市值为13436亿元,传音最新市值为874亿元。
2024年12月,有媒体报道称,荣耀Pre-IPO融资计划显示其估值或在2000亿元左右,但该消息未得到荣耀官方确认。
企业信息公开查询平台企查查显示的荣耀融资历程:

▲来源:企查查
今年3月2日,MWC巴展开幕前夕,荣耀CEO李健履新首秀,发布阿尔法战略(HONOR ALPHA PLAN),宣布从智能手机制造商向全球领先的AI终端生态公司转型,这也是荣耀管理层变阵后首次召开发布会。

会上,李健宣布,荣耀未来5年将投资100亿美元(约合人民币728亿元),与全球合作伙伴构建一个开放、共创、价值共享的AI终端生态体系。

今年上半年,荣耀公司内部从组织架构调整、研发投入到人才团队建设,进行了诸多布局。
据了解,荣耀已经成立了“AI&软件业务部”一级研发部门,同时还成立了新商业模式拓展部以及新产业孵化部,AI&软件业务部下设五大实验室,通过跨学科合作加速技术创新和产业孵化。
新产业孵化部是荣耀于今年4月新设立的,重点推动AI能力与产品线、系统平台深度融合,加速产品智能化重构。
李健在采访中提到,AI会很大程度上改变终端形态,随着AI的到来,他们需要从AI的视角去思考将来荣耀的产品形态以及商业模式要做哪些改变。

▲李健
在人才招募层面,荣耀已经发布了面向全球的百万雄鹰计划,在全球范围内招募10位技术领军人才、100名销售精英,并且面向全球高校招募1000名优秀毕业生。
今年5月28日,荣耀发布了变阵后首款手机新品荣耀400系列,并首次官宣进军机器人赛道。
根据Counterpoint最新报告,2025年一季度,荣耀在中国手机市场排名第六,销量同比下降12.8%,前三名中华为和小米销量同比增长较快。

结语:荣耀IPO提速,手机业务承压前行
今天,荣耀IPO迎来关键节点,但相比A股上市,如何重新让手机核心业务恢复增长是摆在荣耀面前更首要的任务。
荣耀阿尔法战略的发布,让我们看到荣耀的布局和野心,但从手机公司到终端生态公司的转型绝非一蹴而就。
当下以手机为核心的AI终端市场竞争愈发激烈,AI新技术的迭代十分迅速,变阵后的荣耀能否快速调整,重回中国手机市场TOP3,IPO又将给荣耀带来哪些变量,我们将持续关注。