智东西(公众号:zhidxcom)
作者 | 李水青
编辑 | 心缘
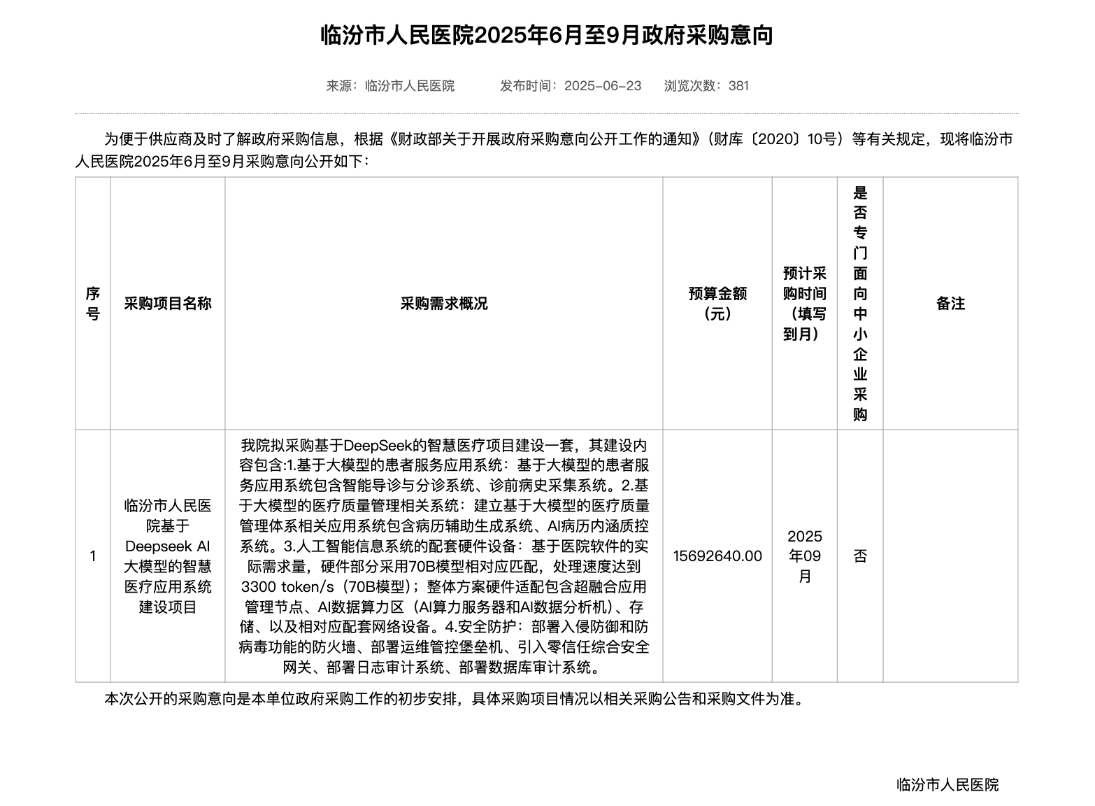
智东西6月24日报道,6月23日,临汾市人民医院发布了《基于DeepSeek AI大模型的智慧医疗应用系统建设项目》,预算金额为1569.264万元,预计采购时间为2025年9月。
今年以来,全国各地的DeepSeek项目屡见不鲜,但像临汾市医院这种预算金额大于1000万元的较为少见,比如6月18日125万元的曲阜市信访局大语言模型私有化部署项目、6月20日的85万元的通州区DeepSeek应用部门知识库建设项目等,预算均为十万元级到百万元级不等。

临汾市人民医院拟采购基于DeepSeek的智慧医疗项目建设一套,其建设内容包含:
1、基于大模型的患者服务应用系统:基于大模型的患者服务应用系统包含智能导诊与分诊系统、诊前病史采集系统。
2、基于大模型的医疗质量管理相关系统:建立基于大模型的医疗质量管理体系相关应用系统包含病历辅助生成系统、AI病历内涵质控系统。
3、AI信息系统的配套硬件设备:基于医院软件的实际需求量,硬件部分采用70B模型相对应匹配,处理速度达到3300 token/s(70B模型);整体方案硬件适配包含超融合应用管理节点、AI数据算力区(AI算力服务器和AI数据分析机)、存储、以及相对应配套网络设备。
4、安全防护:部署入侵防御和防病毒功能的防火墙、部署运维管控堡垒机、引入零信任综合安全网关、部署日志审计系统、部署数据库审计系统。
来源:临汾市人民医院