智东西(公众号:zhidxcom)
作者 | 陈骏达
编辑 | 心缘
智东西6月18日报道,昨日,北京知识图谱技术龙头海致科技向港交所提交上市申请,联席保荐人为招银国际、中银国际和申万宏源香港。

海致科技成立于2013年8月,注册资本为3724万元,致力于通过图模融合技术开发产业级智能体并提供产业级AI解决方案。
值得一提的是,海致科技创始人兼董事长是百度元老、前百度副总裁任旭阳,他同时也担任真知创投的董事长。
招股书显示,海致科技是中国首家通过知识图谱有效减少大模型幻觉的AI企业。据弗若斯特沙利文的数据,按2024年营收计,海致科技在中国产业级AI智能体提供商中位列第五,并在中国以图为核心的AI智能体提供商中位列第一,拥有超过一半的市场份额。

截至2024年底,海致科技的客户规模已达300余家,涵盖超100个应用场景。该公司主要对外提供Atlas图谱解决方案和Atlas智能体解决方案,相关技术已在反欺诈、智能营销、智能营运、风险识别、数据治理和智能制造等场景落地。
目前,海致科技尚未披露其计划募资额。2013年至今,海致科技一共完成了13轮融资,在2025年6月5日完成交割的E-2系列融资后,其投后估值为33亿元人民币。

一、2024年营业利润转正,智能体产品毛利已达45.7%
当下,大语言模型在产业界落地面临着数据获取难度大、无法及时更新、模型可解释性和可信度低、实际应用难以满足需求等问题。知识图谱与大语言模型的结合有望成为大语言模型规模化应用落地的关键路径之一。
知识图谱是表达现实世界知识结构的语义网络,能够实现知识的结构化、网络化和可视化,还支持信息的自动化推理、查询、归纳与预测。因此,知识图谱可提升AI系统理解复杂信息的能力,从而辅助其决策,已经成为业内去除大模型幻觉的主要手段之一。

海致科技是国内较早开发知识图谱技术并将其运用于AI领域的企业之一。2022年-2024年,海致科技的营收分别为3.13亿元、3.76亿元和5.03亿元。2022年和2023年,其年内净亏损额分别为1.79亿元和2.02亿元,2024年,海致科技实现盈利,年内净利润为330万元。

▲海致科技2022年-2024年营收、净利润(亏损)及研发投入变化(智东西制图)
2022年-2024年,海致科技的研发投入分别为0.87亿元、0.73亿元和0.61亿元,占同年营收的比重分别为37.8%、19.4%和12.1%,研发费用逐年下降,其中主要减少的部分是对员工的相关福利。对此海致科技称,随着大语言模型的激增和开源技术的普及,该公司对人员配置结构进行了战略性优化。
按业务线来看,2022年-2024年海致科技的Atlas图谱解决方案分别贡献了该公司当年营收的100%、97.6%和82.8%;Atlas智能体分别贡献了该公司当年营收的0%、2.4%和17.2%。

报告期内,海致科技的毛利率分别为30.9%、35.2%和36.3%,这主要得益于Atlas智能体毛利率的大幅增长。具体来看,Atlas图谱解决方案的毛利率分别为30.9%、35.6%和34.3%。2023年推出的Atlas智能体在当年实现了17.8%的毛利率,2024年其毛利率已达到45.7%。

2022年-2024年,海致科技分别产生了2.16亿元、2.43亿元和3.21亿元的销售成本,人工成本、外包服务费等为主要成本项,增幅与其营收增长基本一致,主要是由于客户数量的增加。

二、院士担任首席科学家,研发人员占比近8成
截至2024年底,海致科技的研发与技术团队一共有556名成员,研发人员占比达到78.9%,其研发重点主要集中在图谱技术的深入探索和知识图谱与大语言模型的融合。
2021年,海致科技与中国工程院院士郑纬民教授合作成立了高性能图计算院士专家工作站,郑纬民教授担任海致科技首席科学家,在此合作框架下,重点在大规模图数据存储和高性能处理领域开展合作研究。
此外,该公司还与清华大学等多所中国知名高校建立了合作关系,共同推进图技术的研究。合作研发工作涵盖分布式图数据库的算法性能优化、图数据库的高性能混合工作负载处理以及数据压缩技术研究等多个领域。
海致科技的解决方案以三大核心能力为基础:
1、图计算能力:基于原生图数据存储方法、先进图计算技术及子图细胞批处理技术这三项技术,海致科技提升了图数据库性能,其自主研发的AtlasGraph图数据库于2023年打破世界记录,能实时分析数万亿数据点。
2、图模融合技术:这一技术将知识图谱融入大模型预训练、推理及检索阶段,增强了大语言模型输出的准确性、可追溯性与可解释性,减少了幻觉问题。
3、行业专业知识:海致科技过去十年积累了多行业的数据治理、分析及算法解决方案经验,构建了通用知识框架,截至2024年底已与300多家客户合作,覆盖超百种应用场景。

截至2024年底,海致科技在中国境内注册了38项专利、76项商标、242项计算机软件著作权、3项版权、8个域名。
三、客户涵盖头部大行与上交所、深交所,前五大客户占比逐年下降
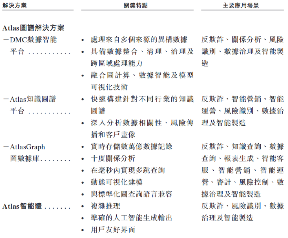
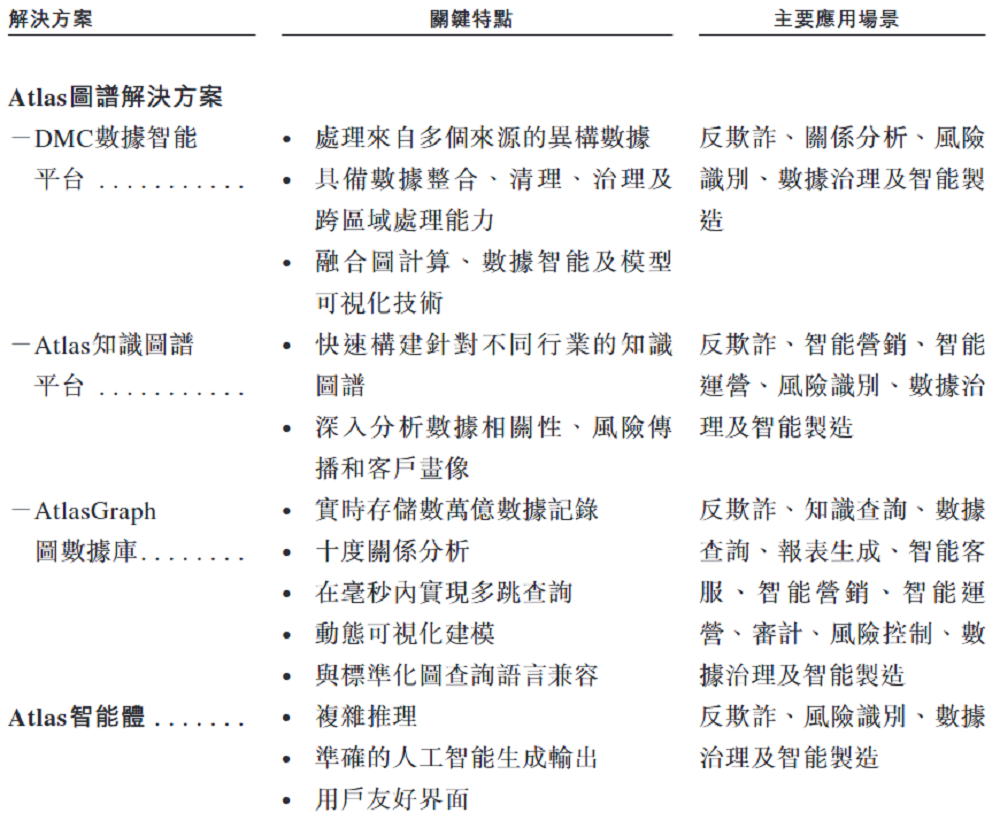
海致科技希望解决大语言模型的幻觉问题,提供产业级AI解决方案,主要包括:
1、Atlas图谱解决方案:基于图计算与数据分析能力构建,包含DMC数据智能平台、Atlas知识图谱平台及AtlasGraph图数据库;
2、Atlas智能体:基于图模融合技术开发,相关解决方案协同运作,将各种企业数据转换为结构化知识,增强基于推理的分析并实现智能自动化。

2022年-2024年,海致科技的客户数量分别为95家、128家与171家,大部分客户购买的是其Atlas图谱解决方案。

同期,海致科技来自前五大客户的收入分别为1.14亿元、1.22亿元和1.50亿元,前五大客户贡献营收占当年总营收的比重分别为36.5%、32.5%和29.6%,占比逐年下降。该公司未披露主要客户具体名称,前五大客户主要来自金融、新能源、互联网等行业,政府客户也多次出现在前五大客户清单中。

2022年-2024年,海致科技分别从前五大供应商处采购了3335万元、3190万元和2513万元的产品或服务,前五大供应商占同期采购总额的比重分别为39.3%、33.5%和19.6%。

海致科技曾在此前的融资消息中披露,该公司已累计服务数十个政府客户,服务的企业用户包括中国建设银行、中国工商银行、招商银行、深圳证券交易所、上海证券交易所、国家电网甘肃电力、国家电网武汉电力、中国商飞等,并已成为公安、电力和金融知识图谱行业标准制定的参与方。
四、获北京、上海两地人工智能基金押注,高管曾在百度、IBM任职
海致科技的股权结构如下:

目前,海致科技由以下人士共同控制:
1、公司创始人、董事长兼执行董事任旭阳,及其作为普通合伙人的海阔分享;
2、海致科技执行董事兼首席执行官杨再飞,及其作为普通合伙人的海阔成长。
上述人士形成了海致科技的单一最大股东集团,共持有29.46%的股份。杨再飞为海致科技的法定代表人。上市后,这一单一最大股东集团将继续保持实际控制权。
海致科技的股东阵容豪华。北京人工智能基金、上海人工智能基金分别持有其3.03%和1.97%的股份,此外,中国互联网投资有限合伙、北京信息产业发展投资基金等国资以及君联资本、高瓴资本等知名风投也在其中持有股份。
任旭阳拥有斯坦福大学管理学硕士学位,于2013年8月加入海致科技,并于2023年7月起担任董事长。从2001年-2010年间,他一直在百度任职,最后职位为副总裁,主要负责并购、公关、市场营销、新业务开发和战略合作伙伴关系。2020年以来,他创立了真知创投,并一直担任其董事长兼管理合伙人。
海致科技执行董事兼首席执行官杨再飞拥有中国人民大学全球政治经济与国际关系学士学位,于2019年4月加入海致科技,此前,他曾于中央电视台担任记者,并历任北京恒诚飞鸿商贸有限公司执行董事、监事兼总经理。
海致科技执行董事兼副总经理杨娟硕士毕业于复旦大学计算机应用技术专业,于2015年2月加入海致科技。她此前曾在IBM中国担任顾问架构师、客户技术架构师等职务。
海致科技执行董事兼副总经理万澎江拥有北京信息工程大学计算机科学与技术学士学位,于2015年6月加入海致科技。他同样曾在IBM中国工作,担任软件开发客户技术专家。
2022年-2024年,海致科技的高管、董事和监事以薪金、花红、股份等形式,分别领取1139万、8804万和669万的薪酬。

结语:产业级AI服务狂飙,知识图谱+大模型方案让AI更懂企业
中国产业级AI服务的市场正在快速增长。弗若斯特沙利文的数据显示,2024年,中国产业级AI服务市场规模已经达到453亿元,2025年-2029年这一市场的复合年增长率将达到44.6%。
一些标准化程度较高、数据丰富的行业尤其适合产业AI的规模化落地和深度应用。海致科技等企业所研发的知识图谱技术,便能帮助上述行业的企业充分利用自有数据,最终打造适合自身业务特点的AI解决方案。
不过,目前知识图谱技术仍面临成本相对高昂、领域迁移困难、跨模态对齐程度低等问题,海致科技希望将知识图谱与大模型深度融合,从而解决部分挑战。