智东西(公众号:zhidxcom)
作者 | 江宇
编辑 | 漠影
智东西6月7日报道,2025年高考今日正式拉开帷幕,在高考语文结束后,#2025高考作文题#话题立即登顶热搜。

在全民关注的目光下,“让AI写高考作文”已然成为一种年度科技测评传统:不仅是检验中文大模型综合能力的窗口,也是一场科技与人文的现实碰撞。
智东西第一时间对当前主流AI助手展开高考作文写作测试,涵盖字节跳动豆包、腾讯元宝、阿里云通义千问、阿里夸克、科大讯飞星火、昆仑万维天工、商汤商量、智谱清言、月之暗面Kimi、MiniMax海螺AI、DeepSeek、xAI的Grok、OpenAI的ChatGPT、Perplexity、谷歌Gemini、百度文小言等共16款产品。
此次测试,聚焦国产AI助手与海外主流大模型在中文高考语境下的适应能力。作文基于2025年全国高考一卷题的真实作文题,要求为:

智东西为每一位“AI考生”提供统一的高考作文题干,并要求其生成完整800字以上的议论文或散文,鼓励自由命题。整体评估维度包括:

在进入全文对比前,不妨先看两个大热国产AI的“审题立意”方式:
- 豆包

- DeepSeek

豆包倾向将作文任务拆解为多个要点,以大数据与语言建模优势迅速构建写作框架,追求高效与覆盖面;而DeepSeek则偏好由浅入深、层层推进,通过递进式推理打磨论证路径,更注重逻辑完整性与思辨深度。
一个强调速度与广度,一个专注精准与扎实,各有偏向,也体现了不同AI写作策略的底层逻辑差异。
以下为16款AI助手的具体表现(1-7为外文名APP,8-16为中文名APP):
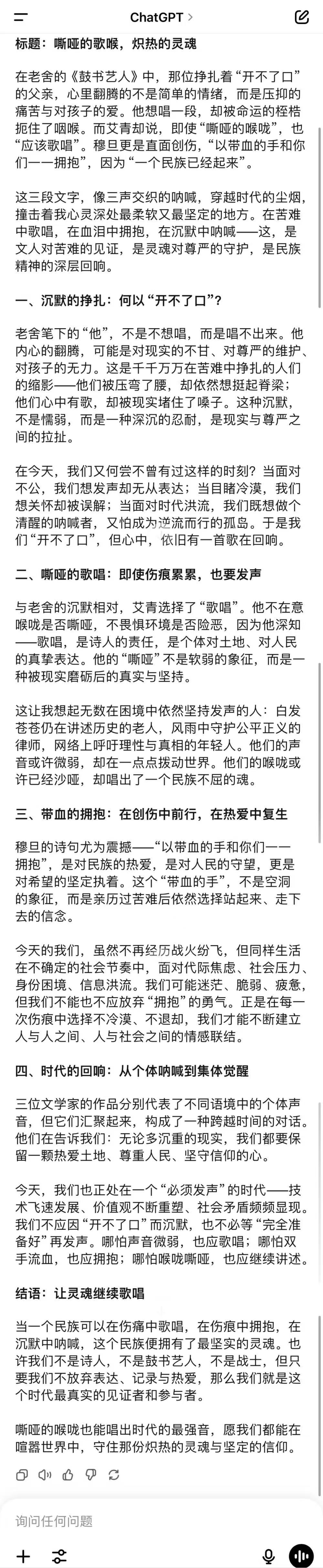
1、ChatGPT(GPT-4o)
ChatGPT的作文以“嘶哑的歌喉,炽热的灵魂”为题,文章节奏稳、结构清晰,引用自然,语言有一定文学张力。在内容上,作文引用了老舍、艾青、穆旦的诗句,探讨了在苦难中如何发出声音、守护尊严、坚守信仰的主题。
其中,像“哪怕声音微弱,也应歌唱;哪怕双手流血,也应拥抱”这种句子,增强了情绪感染力,整体读感流畅。

此外,其AI痕迹控制得较好,没有明显模板化痕迹,是完成度较高、语言风格较贴近人类写作的一篇。

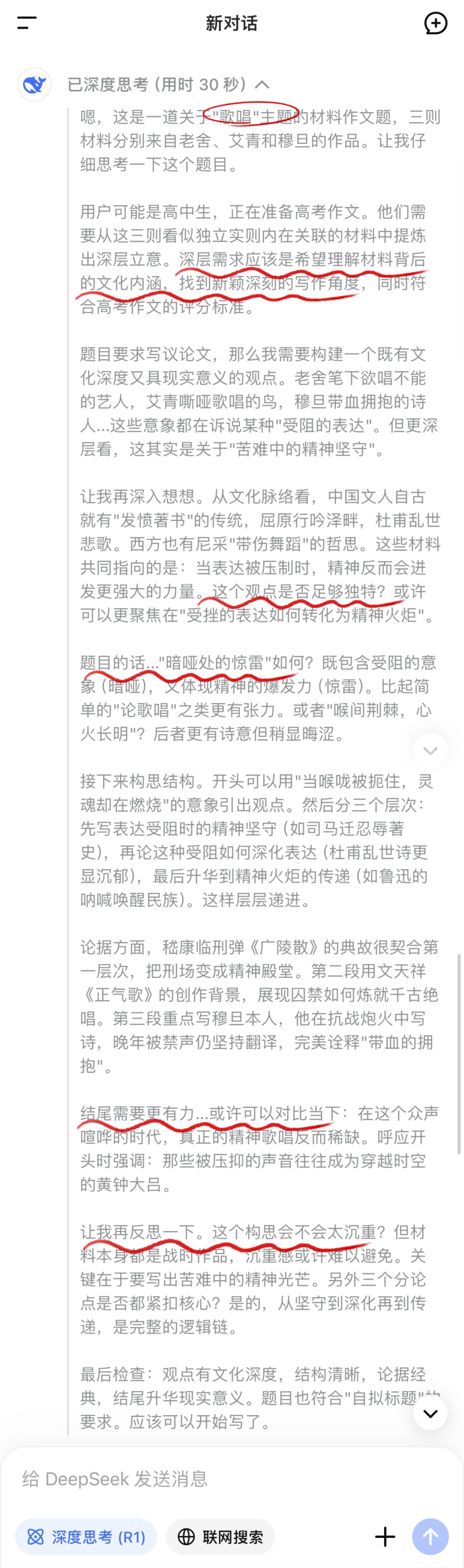
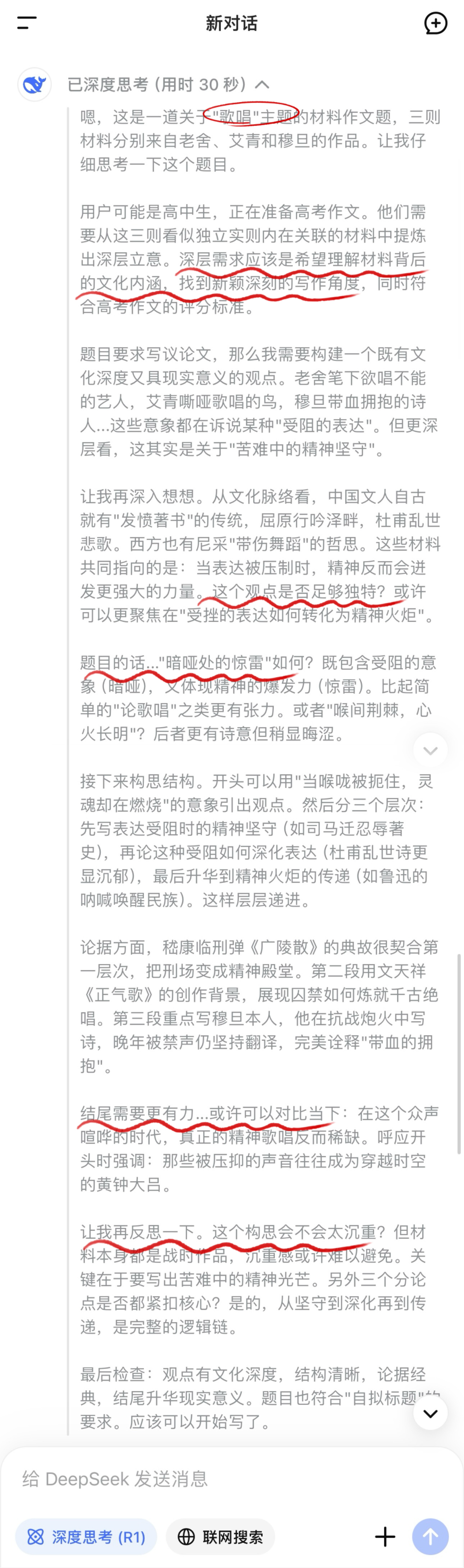
2、DeepSeek(DeepSeek-R1)
DeepSeek的作文以“暗哑处的惊雷”为题,将三位文学家的意象融入其中。文章思路清晰,论证有力,引用了嵇康、文天祥、杜甫、鲁迅等历史人物和文学作品,以致整体风格接近文学评论型表达。

文章语言密度大,情绪表达偏强,例如“精神却在深渊中发出雷鸣”这种句子,在阅读时较有冲击力。但部分段落略显堆砌,在内容逻辑上仍有AI痕迹。

3、Gemini(Gemini 2.5 Flash)
Gemini的作文以“土地与歌唱:生命的回响”为题,对老舍、艾青、穆旦的诗句进行了深入解读,探讨了在困境中个体与民族如何发出自己的声音,涵盖了个体压抑、生命坚守和民族觉醒三个层面。
文章结构稳定、语言顺滑,表达稳妥,但缺少明显情绪起伏。文章有轻微的AI痕迹,属于“语义通顺但略缺个性表达”的类型,整体表现中规中矩。

4、Grok(Grok 3)
Grok的作文以“以嘶哑的喉咙歌唱”为题,从老舍的沉默、艾青的歌唱到穆旦的拥抱,展现了情感的递进与升华。
文章较长,内容丰富,情绪控制得当,有节奏感。其中,“沉默是孕育,歌唱是释放,拥抱是实现”是一句既呼应主题,又具有结构感和总结力的表达,较为出彩。

文章节奏自然,行文流畅,虽然信息密度略高,但AI感不明显,语言风格贴近人类高考作文。

5、Kimi(Kimi k1.5)
Kimi的作文以“以歌为笔,绘就时代画卷”为题,探讨了歌声作为情感表达、力量凝聚和时代进步载体的重要性。
文章结构清晰,逻辑完整,语句工整,整篇内容也完整,但缺少波澜。其AI感主要体现在语言表达缺乏变化,过渡句、套话语句频出,像是拼接了多个常规句式而形成的文章。

6、MiniMax(MiniMax-01)
MiniMax的作文以“在嘶哑中歌唱,于苦难中崛起”为题,将三段文字视为照亮中华民族历史至暗时刻的三把火炬,较有新意。
文章行文风格偏宏观叙事,语感稳重,段落之间过渡自然,但也可以看到AI在使用典型结构语句时的重复性倾向,AI痕迹中等偏轻。

7、Perplexity(GPT-4)
Perplexity的作文以“用心歌唱:在困境中坚持表达的力量”为题,将老舍、艾青、穆旦的作品视为共同传递“勇敢表达,用心歌唱”这一主题。
文章结构清楚,语句通顺,整篇表达没有明显语言瑕疵或情绪断层。虽然语感平稳略显单调,但属于“语言完成度高”的一类。
AI痕迹轻微,主要体现在句型统一和段间衔接方式一致,整体仍属于自然表达范畴。

8、豆包(Doubao-1.5-thinking-pro)
豆包的作文以“以声为炬,歌以咏志”为题,巧妙地将老舍、艾青、穆旦的作品解读为声音承载情感、冲破阻碍的力量。
文章结构清晰,逻辑递进,从个体情感压抑到对家国的热爱,再到为民族大义的呐喊,在主题阐释和情感表达上的层层深入。
但模板化倾向较明显,缺乏句式变化,整体阅读体验偏平稳,是“语言没错但也不出彩”的代表。

9、腾讯元宝(Hunyuan T1)
腾讯元宝的作文以“苦难的熔炉与精神的涅槃”为题,将三位文学家的意象构成一部跨越时空的“精神史诗”,以致文章语言偏抽象。
文章文学理论功底扎实和艺术本质理解清晰,但AI痕迹体现在结构逻辑中缺乏“人类叙事惯性”,略显“系统推理感”。

10、夸克
夸克的作文以“以血与歌铸就民族之魂”为题,将老舍的沉默、艾青的嘶哑歌唱、穆旦的带血拥抱视为铸就民族魂魄的不同阶段。全文通过“沉默-歌唱-拥抱”三层意象串联老舍、艾青与穆旦,逻辑链清晰。
文章结构完整,情绪递进自然,语言张力较强,尤其“以血泪为墨,以声音为剑,在沉默与呐喊的交织中,铸就民族的魂魄”一句,在表达上具备一定气势。

AI生成痕迹控制较好,段落过渡顺畅,个别句式略有“文案感”,但整体风格凝练有力。

11、通义千问(QwQ-32B)
通义的作文以“血色歌喉”为题,从奥斯维辛集中营的犹太诗人开篇,将老舍、艾青、穆旦的作品置于人类在历史暗夜中发出声音的宏大背景中。
文章语言感性,表达文艺,能见到如“我宁愿被囚禁在一首诗里”这类具象句子,其语言风格在16篇中较具辨识度。

整体AI痕迹不重,但文章风格不符合高考常规文风,适用在跨文化、人文类写作中。

12、文小言(文心 4.5 Turbo)
文小言的作文以“以心为歌,奏响时代强音”为题,将老舍、艾青、穆旦的作品视为传递“以心为歌”的精神。文章语言顺畅、情绪平稳,是典型正向表达路线。
“用青春奏响时代强音”式句子在全文中多次出现,文章强调价值观输出。
通篇没有明显逻辑问题,但语言样式重复,AI生成感偏重,辨识度不高。

13、智谱清言(GLM-4-Air-0414)
智谱清言的作文以“声音里的力量”为题,从老舍的欲言又止引入,探讨了声音作为沉重负担和巨大力量的双重属性。
全文围绕“声音”这一意象展开组织,表达自然,逻辑推进顺滑。
文章文风稳定、语言克制,通篇较为清洁、无多余堆砌,是16篇中表现相对自然的一组。

14、讯飞星火(讯飞星火X1)
讯飞星火的作文以“破茧成声:从沉默到觉醒的三重奏”为题,将三位文学家的作品视为人类文明进程中的精神图谱。
文章立意新颖,将“沉默、嘶哑歌唱、带血拥抱”比喻为“未化蝶的阵痛、破茧时的倔强、蝶群掀起的风暴”,富有想象力。
虽然文章引证丰富,从《茶馆》到《少年中国说》,从普罗米修斯到敦煌壁画,但没有明显“套话”或语病,整体AI痕迹轻微,属于结构感与逻辑性兼具的完成型作品。

15、天工(DeepSeek-R1)
天工的作文以“苦难中的坚守与觉醒–论抗战文学中的民族精神传承”为题,将三位文学家的作品置于抗战文学的宏大背景下进行解读。
文章语言平实,观点明确,但整体缺少情绪起伏和语言张力,像是结构化表达结果。
其AI痕迹虽不重,但风格模式化太高,辨识度较弱。

16、商量(日日新SenseNova V6)
商量的作文以“暗夜歌者与文明曙光”为题,将老舍、艾青、穆旦的作品视为中华文明在黑暗中发出啼鸣的悲壮群像。文章引用了伯夷叔齐、文天祥、谭嗣同、陈寅恪等历史人物和典故,整体引用密集,语气较稳,是采用史料类的写作方式。

文章表达偏知识性,但不失情绪,AI痕迹主要出现在密集引用和少量概括的语言节奏中。

结语:AI写作文,你打几分?
整体来看,这16篇AI作文大多采用了规范的议论文体结构,围绕“苦难中的表达与民族精神”展开论述,普遍遵循“总—分—总”的高考常见写作框架,形式感强,表达稳定。从“结构正确性”角度,它们几乎都能达到合格线以上的完成度。
但问题也很突出,模板化表达、套话引用、立意趋同成为共性难题。这种高度趋同的现象,让作文虽然“写得对”,但也显得“过于像AI”。
智东西发现,在评测过程中,超过90%的AI助手采用了“沉默—歌唱—拥抱”的三段递进结构,其中15款产品的行文结构高度一致。
在文风上,像ChatGPT、MiniMax等助手,会插入小标题结构,略显“套路”;而通义千问极具西方文学特色的写法,也在“跑偏”边缘。
在语言表达上,12篇作文直接使用了“嘶哑的喉咙”、“带血的手”等题干中的关键词或意象,虽无可厚非,但缺乏创新写法,未能将这些元素巧妙隐藏或灵活运用。
同时,10款产品在结尾进入“上价值”模式,使用的词语也高度同质化。

你觉得这些AI作文怎么样?如果打分的话,你会它们打多少分?