智东西(公众号:zhidxcom)
作者 | ZeR0
编辑 | 漠影
智东西6月5日报道,5月30日,北京数字孪生科技公司五一视界(51WORLD)正式递表港交所。
51WORLD成立于2015年2月,注册资本为1000万元,总部位于北京,致力于克隆地球5.1亿平方公里,以围绕3D图形、模拟仿真、人工智能(AI)三大领域的技术发展核心竞争力。
根据弗若斯特沙利文的资料,51WORLD是数字孪生行业内首家提出并始终实践地球克隆计划的公司,在2023年数字孪生行业中收入排名第一,截至2024年12月31日,在中国数字孪生解决方案市场的融资金额排名第一。
同时,该公司也是中国数字孪生行业首家实现一年内收入达2.50亿港元(约合人民币2.29亿元)的公司,亦是数字孪生行业唯一一家能够提供全面的数字孪生解决方案的公司。
按2023年AI训练与验证解决方案收入计,51WORLD是领先的数字孪生AI训练与验证解决方案提供商之一,并且是唯一一家提供全端数字孪生AI训练及为用户提供易于定制的平台的提供商。
与同行相比,51WORLD的数字孪生AI训练与验证解决方案功能更为全面,覆盖数据收集、合成数据生成、虚拟环境与AI模型模拟仿真、易于定制。
自成立以来,51WORLD已向主要在中国内地的1000多家企业客户提供产品及解决方案。
该公司在将51Sim产品拓展到智能装备、具身智能等更广泛的工业领域方面取得进展,已与两位战略客户合作,一位来自农业机械领域,一位来自港口设备领域,同时积极投资于具身智能合成数据领域,凭借生成AI驱动的仿真及合成数据增强人形机器人及四足机器人系统的训练及验证。
51WORLD预期今年推出两个AI平台,即Clonova空间智能交互平台及具身智能开放数据平台。Clonova平台将使用户能通过促进多样化互动的自然语言处理技术,在沉浸式3D空间中进行互动;Aperdata平台专注于在低成本、无风险的环境中为各种机器人应用(包括自动驾驶汽车及人形机器人)提供高效的模拟训练,将为全球具身智能研究及应用打造一个共享的基础设施,大幅降低具身智能开发成本,加速研发进程。
2023年,51WORLD获认定为国家级专精特新“小巨人”企业。该公司曾向上交所科创板、北交所寻求上市机会,但最终止步。此次递表港交所是其第三次冲刺IPO。
AI上市公司商汤科技是51WORLD股东之一,持股2.3%。在去年F轮融资后,51WORLD的估值达到44亿元。
一、85后重庆大学校友创办,三年营收逾7亿、亏损超3亿
数字孪生是指物理世界中存在的物理对象、系统或流程的虚拟呈现,其根据从各种来源(如不同物联网设备)收集的数据进行更新,并用于为物理实体提供更直观、多方面及以数据驱动的呈现,以改善不同场景,实现更明智的决策及更佳的用户体验。
中国数字孪生解决方案市场的价值链设定如下:
51WORLD创始人李熠在2008年加入当代置业集团并担任多个职务,当代置业在2014年成立当家移动。当家移动也是51WORLD的前身。
李熠今年39岁,现任51WORLD执行董事、CEO、董事会主席兼总经理,2008年6月本科毕业于重庆大学工程造价专业,2023年6月获得清华大学工商管理硕士学位。
2022年、2023年、2024年,51WORLD的收入分别为1.70亿元、2.56亿元、2.87亿元,年内净亏损为1.90亿元、0.87亿元、0.82亿元,毛利率分别为65.0%、54.2%、51.1%,研发开支分别为1.34亿元、1.03亿元、0.58亿元。
▲2022年~2024年51WORLD营收、年内利润、研发支出变化(智东西制图)
根据IPO文件,其毛利率下降主要受收入架构变化影响:2022年到2023年主要由于硬件含量较高的项目所致,2023年至2024年主要由于若干智慧乡村项目的收入贡献增加,而此类项目毛利率较低。
51WORLD已形成三大核心业务:51Aes数字孪生平台,51Sim合成数据与仿真平台,51Earth数字地球平台,分别自2015年、2018年、2022年开始产生收入。
其中51Aes数字孪生平台的收入占比超过80%,51Sim合成数据与仿真平台的收入占比超过16%。
51Aes数字孪生平台的销售成本也相对最高,占比超过70%,且在近三年逐年增长。
三个产品的价格范围如下:
51WORLD近三年的收入依赖定制解决方案。
2024年,51WORLD经营活动所用现金净额为-1.14亿元,主要是由于受业务增长影响的亏损净额以及应收款项增加所致。
截至最后实际可行日期,51WORLD拥有265项软件版权及有效授权专利,并已参与制定38项国家、地方及团体的数字孪生及相关应用的标准。
截至2024年年底,其研发团队共118人,占员工总数的34.4%。
二、聚焦三大核心技术,提供三大软件平台
51WORLD的数字孪生架构包括四个层面:数据底座层、核心技术层、软件平台层、行业应用层。
核心技术层包括3D图形、模拟仿真、人工智能(AI)。
(1)3D图形:能在中国首先实现一键生成全要素场景,实现大规模数字孪生体的编码及映射能力,并具备城市群级别数字孪生场景的即时调度能力。
(2)模拟仿真:是数字孪生行业中唯一能够提供全栈模拟仿真相关解决方案的公司,该等解决方案应用广泛,如智能驾驶、智能交通、工程系统、自然环境、事件紧急应变及其他广泛应用场景。
(3)人工智能:可利用虚拟场景生成的数据不断训练AI,叠加拓展模拟仿真能力,有助于加快AI算法的迭代及应用成熟;亦已引进AI辅助识别、自动辨别校正功能,大大提高数字孪生建构的效率。
相比之下,其他主要数字孪生企业尚未点满三个技能。
软件平台层包括51WORLD的三大核心业务:51Aes数字孪生平台,51Sim合成数据与仿真平台,51Earth数字地球平台。
51Aes数字孪生开发及应用平台旨在提升企业客户设计与运营效率,三个核心产品包括AES (全要素场景)、WDP (一个数字孪生SaaS平台世界开发者平台)、ISE (无限仿真引擎),提供的行业解决方案包括51CIM(城市信息模型平台)、51WIM (水利水务信息模型平台)及51XIM (工业及能源信息模型平台),覆盖超过十个行业,包括城市、园区、乡村、水利、水务、工业、能源、房地产、医疗及教育。
51Sim合成数据与仿真平台的核心产品包括SimOne (智慧驾驶与机器人仿真平台)、DataOne (数据闭环与合成数据平台)、TIM (交通信息模型平台)。51Sim利用先进的数据驱动仿真技术、分布式云仿真技术、端到端仿真技术、生成式AI技术及其他核心技术,提供智能驾驶仿真测试的软件产品及解决方案,以及用于AI系统训练的合成数据,以提升智能驾驶系统的安全性及效能。该平台已为数百家智能驾驶行业客户提供商业化服务。
51Earth旨在创建一个企业及消费者均可访问及贡献的数字孪生世界,计划连接建造者、开发者及消费者,为彼等提供平台、产品及经济系统,以吸引全球用户参与地球克隆计划,体验多样化的应用场景。去年51WORLD已提供免费的51Earth Builder及51Earth Dev Kit,吸引数以千计的建造者及开发者。51Earth目前专注于透过提供See3及Short3A开发人员所需的数字孪生资产奠定基础,同时继续累积数据以支持其长期愿景。
根据IPO文件,与其他数字孪生解决方案主要参与者相比,51WORLD提供的建模工具、模型库、应用开发平台及应用程序更加丰富。
51WORLD通过整合各类数据以构建实时、全景的孪生系统模型,提供全面的解决方案。
例如,该公司与中科大脑及百度合作开发的海淀城市大脑,能够实时感知城市的运行状态、高效调配资源,及便于应对城市安全突发事件的通报系统。这一系统整合来自约17万幢建筑、城市部件及业务系统数据(包括超过14500个摄像头及10000个传感器),实现了海淀区全区中精度覆盖、中关村西区3平方公里高精度覆盖。
今年51WORLD已与5A级景区都江堰试行AI × 3D增强产品及旅游目的地及景区AI助理解决方案,将使用AI × 3D技术,打造都江堰景区数字孪生,并将AI导游耳机、本地AI智能服务、数字门票等捆绑至景区全新升级的AI数字产品包。
三、客户与供应商存在重叠
51WORLD的客户主要包括不同规模及不同行业的企业。其行业解决方案横跨城市、水利、能源、汽车、交通、机器人、娱乐及社交媒体等10多个领域。各业务线贡献收入的客户数目明细如下:
按客户类型划分,其去年收入中,超过70%来自民营企业,超过1/4来自国有企业和政府部门。
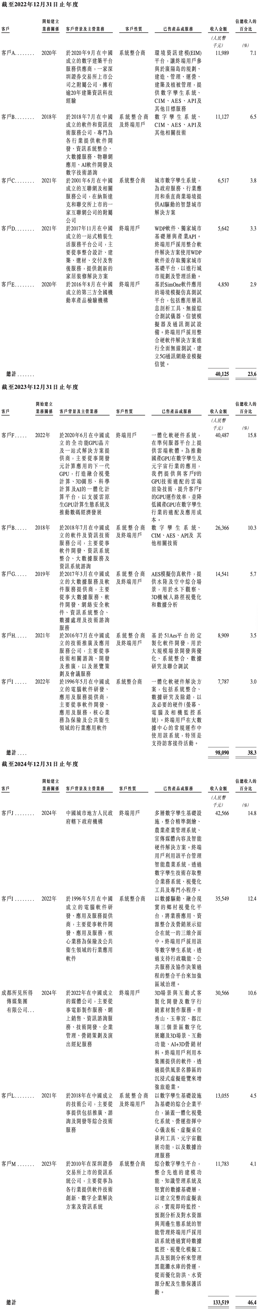
2022年、2023年、2024年,来自51WORLD五大客户的收入分别为0.40亿元、0.98亿元、1.34亿元,分别占其收入的23.6%、38.3%及46.4%。
下图列出了同期各年度五大项目的概要:
其项目储备表的详情如下:
51WORLD的供应商主要包括硬件供应商(如一体机及专用设备)及软件供应商(如场景设计、美术渲染及数字建模)。2022年、2023年、2024年,51WORLD向五大供应商的采购额分别为0.47亿元、0.11亿元、0.34亿元,分别占同期采购总额63.9%、41.9%及32.7%。
51WORLD的客户与供应商存在重叠:客户C亦为一名供应商,供应商H、供应商I、供应商J亦为一名客户。
四、商汤投资400万美元,持股2.3%
51WORLD的愿景是创造一个真实、完整且恒久的“数字孪生地球”。该愿景将通过16年(2015-2030)分五个阶段去实现,以用于解决真实世界中关于交通拥堵、AI训练、时空沉浸、安全预警、气候预测、能源工业等应用领域的各种现实问题。
五个阶段包括:静态世界(2015年至2017年),动态世界(2017年至2020年),半模拟世界(2020年至2023年),全模拟仿真世界(2023年至2026年),数字孪生世界(2026年至2030年)。
IPO文章显示,该公司已进入第四阶段,已实现整个地球的实时生成及渲染技术(L1城市级精度),并成功将可一天生成一个城市与其核心业务相关的建模技术规模商业化。
51WORLD的目标是在2030年完成第五阶段,以用于解决真实世界中关于交通拥堵、AI训练、时空沉浸、安全预警、气候预测、能源工业等应用领域的各种现实问题。
截至最后实际可行日期,李熠持有51WORLD直接权益约12.5%,星际宏图科技持股约12.3%。而星际宏图科技由李熠持有92.7%股份,连同李熠直接持有的股份,李熠在51WORLD有约24.7%的权益。
51WORLD已获得资深独立投资者(即LS 51World、Sky9 51World及商汤)的有意义投资,合共获得LS 51World及Lightspeed China Partners II, L.P.的投资金额约为999万美元,从Sky9 51World获得投资总额549万美元,从商汤获得投资总额400万美元。
截至最后实际可行日期,LS 51World、Sky9 51World、商汤分别拥有该公司总股本17.32%、3.4%、2.3%的股权。
2024年,其董事及监事薪酬如下:
结语:数字孪生与生成式AI结合:优化互动体验,生成合成数据
中国数字孪生解决方案市场正在快速增长,竞争格局非常分散,参与者可大致分为一站式解决方案提供商及单点解决方案提供商。随着生成式AI的技术及商业化不断成熟,数字孪生解决方案正逐渐与生成式AI技术结合。
例如,生成式AI技术使人们能够以自然语言的形式与数字孪生世界进行互动。此外,由于数字孪生通常涉及来自不同来源的大量即时数据,因此难以管理,生成式AI技术可以让数字孪生在保留必要资料的同时压缩资料从而更有效率地传输及处理数字孪生中的数据。
数字孪生能够以具成本效益的方式产生大量高质量且多元化的合成数据,来支持AI训练。自动驾驶、机器人都可以通过利用虚拟环境复制物理操作环境,进行在各种情况下的测试,相比在真实场景中做测试的失败风险与成本更低。
通过将高保真3D仿真与强化学习及数据驱动的AI模型相结合,51WORLD计划加速具身智能在各行业的部署,不过截至最后实际可行日期,该公司还没有从这个领域产生收入。



































