智东西(公众号:zhidxcom)
作者 | ZeR0
编辑 | 漠影
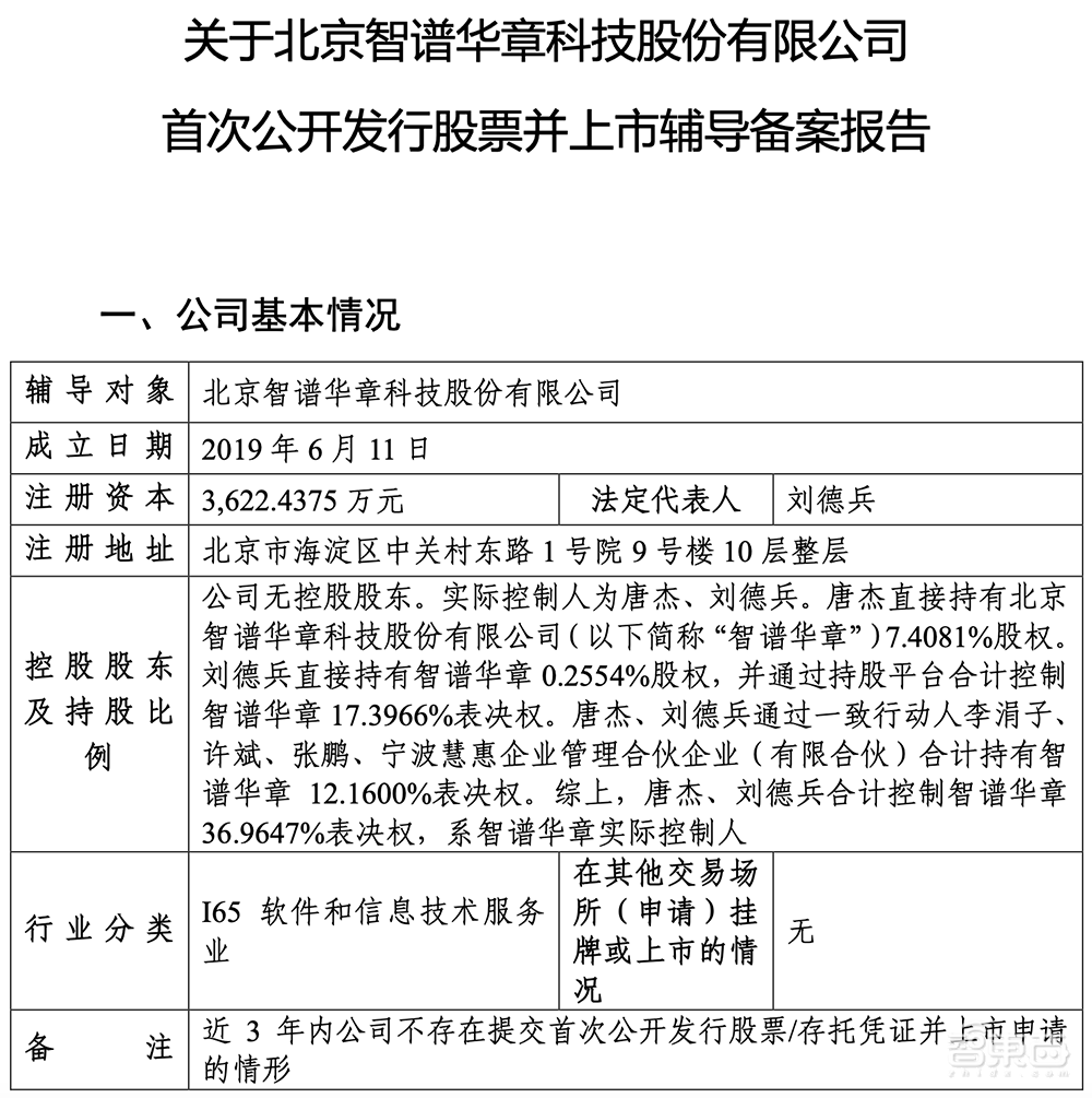
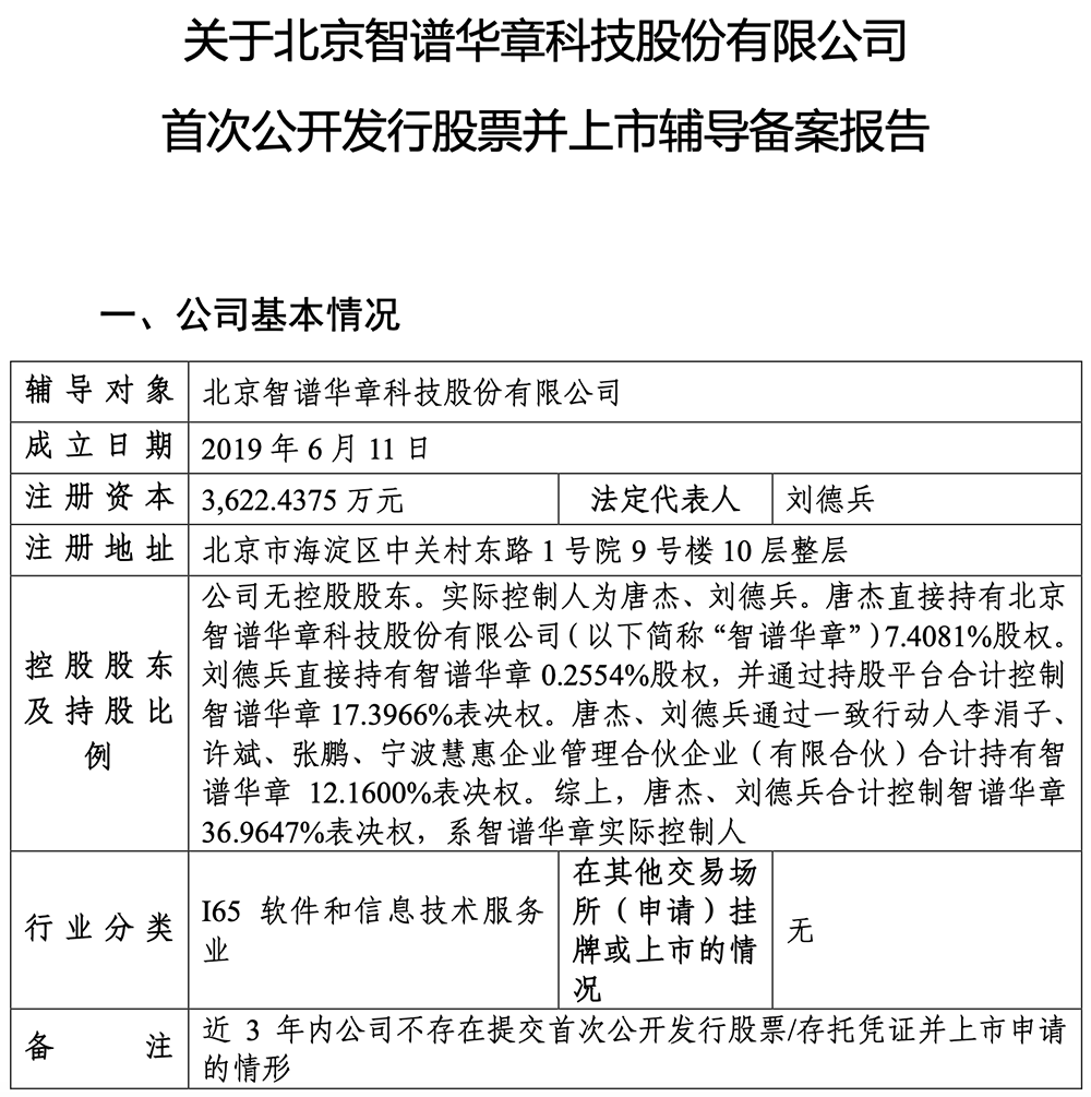
智东西4月15日报道,“大模型六小虎”的第一个IPO来了!中国证监局官网显示,大模型独角兽北京智谱华章科技股份有限公司(简称“智谱”)已在北京证监局办理辅导备案,辅导机构为中国国际金融股份有限公司。
智谱成立于2019年6月,注册资本为3622万元,法定代表人是其董事长刘德兵,无控股股东,实际控制人为唐杰、刘德兵。清华大学计算机系教授是智谱的创始人和灵魂人物,担任智谱首席科学家。
唐杰直接持股7.4081%,刘德兵直接持股0.2554%,两人通过持股平台合计控制智谱17.3966%表决权,通过一致行动人合计持有智谱12.1600%表决权,综上合计控制智谱36.9647%表决权。
今日,智谱刚刚发布新一代开源模型GLM-4-32B-0414系列,包含基座(Chat)、推理、沉思模型权重,有9B和32B两个尺寸,并遵循宽松的MIT License,完全开源,不限制商用,无需申请。
开源地址:github.com/THUDM/GLM-4/
其中,GLM-Z1-32B-0414推理模型以320亿个参数,在部分任务的性能表现上,可媲美参数高达6710亿的DeepSeek-R1。
同时,智谱启用全新域名“z.ai”。该平台已集成基座、推理、沉思三类GLM模型,即日起面向全球用户免费开放使用。z.ai将持续演进为下一代的AI应用平台。
新版基座模型和推理模型已上线智谱MaaS平台,提供API。
本次上线的基础模型有两个版本,包括GLM-4-Air-250414和GLM-4-Flash-250414,前者定价0.5元/百万tokens,后者完全免费。
上线的推理模型有三个版本:
1、GLM-Z1-Flash(免费版):完全免费,降低模型使用门槛。
2、GLM-Z1-AirX(极速版):国内最快推理模型,推理速度最高可达200tokens/s,8倍于常规速度,定价5元/百万tokens。
3、GLM-Z1-Air(高性价比版):定价0.5元/百万tokens,仅为DeepSeek-R1输出定价的1/30,适合高频调用场景。
相比之下,DeepSeek-R1目前在标准时段的输出定价是16元/百万tokens,输入定价是4元/百万tokens(缓存未命中)和1元/百万tokens(缓存命中);在优惠时段价格(北京时间00:30-08:30)的输出定价是4元/百万tokens,输入定价是1元/百万tokens(缓存未命中)和0.25元/百万tokens(缓存命中)。
一、基础模型GLM-4-32B:强化代码能力,擅长动画绘制、网页设计、SVG生成
基础模型GLM-4-32B-0414以320亿个参数,性能比肩更大参数量的国内外主流模型。
GLM-4-32B-0414在工程代码、Artifacts生成、函数调用、搜索问答及报告等基准测试中取得了不错的表现,部分表现可媲美更大参数规模的GPT-4o、DeepSeek-V3-0324(671B)等模型。
该模型经过了15T高质量数据的预训练,其中包含大量推理类的合成数据,为后续的强化学习扩展打下了基础。
在后训练阶段,除了针对对话场景进行了人类偏好对齐外,智谱还通过拒绝采样和强化学习等技术强化了模型在指令遵循、工程代码、函数调用方面的效果,旨在加强Agents(智能体)任务所需的原子能力。
GLM-4-32B-0414还强化了代码生成能力,可生成更复杂的单文件代码。z.ai的对话模式内建了预览功能,支持对生成的HTML和SVG进行可视化查看,便于用户评估生成结果和进行迭代优化。
在z.ai上已经可以体验这些功能,比如输入“用HTML模拟太阳系的行星运动”的指令,你可以在页面右侧看到直观的动态演示:
做个HTML弹珠打砖块小游戏亦是不在话下,在页面左侧流畅地输出400多行代码和游戏简介后,右侧的小游戏就能上手开玩:
或者上点难度,要求包括:设计一个移动端机器学习平台的UI,其中要包括训练任务,存储管理,和个人统计界面;个人统计界面要用图表展示用户过去一段时间的各类资源使用情况;使用Tailwind CSS来美化页面,把这3个手机界面平铺展示到一个HTML页面中。最终,该模型输出的成品审美在线:
你也可以让GLM-4-32B-0414设计一个支持自定义函数绘制的绘图板,可添加和删除自定义函数,并为函数指定颜色。
或是让它用svg展示一个大语言模型的训练流程:
GitHub页面还给出了模拟小球碰撞的动画绘制示例:
二、推理模型GLM-Z1-32B:部分性能比肩671B DeepSeek-R1,极速版快至200 Tokens/s
GLM-Z1-32B-0414是一款具有深度思考能力的推理模型。它是在GLM-4-32B-0414的基础上,采用冷启动和扩展强化学习策略,并针对数学、代码和逻辑等任务进一步了深度优化训练。
相比基础模型,GLM-Z1-32B-0414显著提升了数理能力和解决复杂任务的能力。在训练过程中,智谱引入了基于对战排序反馈的通用强化学习,进一步提升了模型的通用能力。
GLM-Z1-32B-0414以320亿个参数,在部分任务的性能表现上,比肩参数量多达6710亿的DeepSeek-R1相媲美。在AIME 24/25、LiveCodeBench、GPQA等基准测试中,GLM-Z1-32B-0414展现了较强的数理推理能力,能够应对更广泛的复杂任务。
沿用上述技术,智谱训练了一个9B的小尺寸模型GLM-Z1-9B-0414。虽然参数量更少,GLM-Z1-9B-0414在数学推理及通用任务上依然表现出色,整体性能已跻身同尺寸开源模型的领先水平。
尤其是在资源受限的场景下,该模型可以很好地在效率与效果之间取得平衡,支持轻量化部署。
智谱针对推理模型优化了量化、投机采样技术,改进了推理框架和调度平台的性能,降低长思考对KV Cache显存的压力,可在不影响性能的情况下,实现更快的推理速度和更大并发量,GLM-Z1-AirX(极速版)的推理速度可达到200 token/s。
在z.ai上可使用GLM-Z1-32B,体验高效推理能力。推理模型不仅会输出思维链,还能通过Artifacts功能生成可上下滑动浏览的可视化页面。
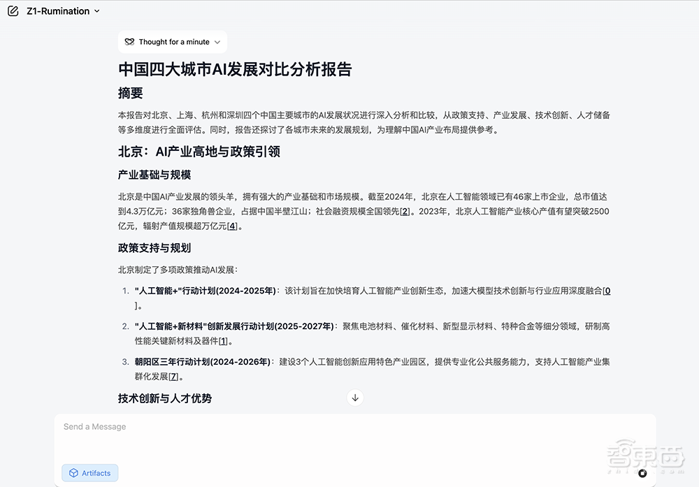
三、沉思模型GLM-Z1-Rumination:AI中的“博士生”,自主完成复杂研究任务
沉思模型GLM-Z1-Rumination-32B-0414代表了GLM对通用人工智能(AGI)未来形态的下一步探索。
不同于一般的深度思考模型,沉思模型通过更长时间的深度思考来解决更开放和更复杂的问题,还能在深度思考过程中结合搜索工具处理复杂任务,并利用多种规则型奖励来指导和扩展端到端强化学习训练。
沉思模型支持「自主提出问题—搜索信息—构建分析—完成任务」的完整流程。其技术底座源自强化学习扩展与端到端的深度研究(Deep Research)策略训练,具备博士级研究能力的潜力。
沉思模型在研究型写作和复杂检索任务上的能力得到了显著提升,并能够更好地应对开放问题。
z.ai上可免费体验GLM-Z1-Rumination-0414,例如让它分析北京、上海、杭州、深圳的AI发展对比情况,以及未来的发展规划。
深思模型还会在报告末尾非常考究地附上大量参考资料的链接。
结语:推理模型迎来开源盛世
自年初DeepSeek爆红以来,推理模型发展飞速,不仅逐渐从闭源转向开源,而且更加关注高效和性价比。
昨日下午,DeepSeek在自家open-infra-index库中发布了一份题为“开源DeepSeek推理引擎的路径”的文档,宣布将开源内部推理引擎,并与开源社区建立更广泛的合作。
今日,智谱新一代GLM-4-32B-0414系列开源模型组团上线,并通过z.ai向大众开放。全新推理模型同时提供免费版、高性价比版、极速版,以更经济实惠的API价格,为开发者提供了又一款有竞争力的模型选择。
这些开源进展将催化技术创新的扩散,推动AI普惠,并深刻影响AI产业发展进程。

















