智东西(公众号:zhidxcom)
作者 | 云鹏
编辑 | 心缘
智东西2月8日消息,与DeepSeek火遍全球同样值得关注的,是DeepSeek相关概念股的迅猛涨势。
春节假期结束,2月5日蛇年第一个交易日,DeepSeek概念股就迅速蹿红成为了资本市场的当红炸子鸡,截至2月7日收盘,多只热门股票更是连续三天一字涨停。

▲截至2月7日收盘,代表性DeepSeek概念股股价情况,来源:腾讯自选股
AI应用、云计算、AI算力、大数据、网络安全、国产软硬件都成为热门板块,与此同时,计算机、算力租赁、机器人、消费电子代工、新兴消费品等相关领域也被迅速带火,甚至AI教育板块都跟着沾光,DeepSeek所擅长的金融、医疗、编程等方向也备受关注。

▲截至2月6日收盘,WIND热门概念指数及WIND中国行业指数,来源:Wind

▲截至2月7日收盘,WIND热门概念指数及WIND中国行业指数,来源:Wind
靠DeepSeek在资本市场爆火“赚到第一桶金”的人,已然出现。
各路研报在假期尾声泉涌而出,各大证券机构、基金公司的分析师、基金经理纷纷给出了“中国AI有望引领这波全球AI浪潮”的观点。
需要注意的是,DeepSeek概念股仍然较新,不同机构统计的结果也不尽相同, 根据Wind数据,截至2月7日收盘,DeepSeek概念股共有38家,这一数字后续仍存在变化可能。

▲DeepSeek概念股一览,截至2月7日收盘,来源:Wind
此外,近日多家热门DeepSeek概念股企业都已发布公告,澄清公司与DeepSeek在技术及资本层面的联系。DeepSeek概念股与DeepSeek之间的相关性,与其火爆程度有较大反差。

▲2月5日-2月7日DeepSeek概念股密集发布公告,来源:相关公司公告文件
对于DeepSeek概念股的火爆,顺时投资权益投资总监易小斌接受采访时提到,如果是纯粹蹭热点、炒题材,而对公司的经营和产品没有产生重要影响,最后的结果肯定是“从哪儿涨上去最终又会跌回来”。
如果公司的产品和服务对DeepSeek的发展提供了支持,经营情况有大的改变,或者是公司利用DeepSeek促进了业务的发展,实实在在产生了根本性的变化,这些都会受益于DeepSeek概念的火热,后续想像空间较大,比如软件行业、算力支持公司和AI应用产业等。
DeepSeek概念股中都有哪些企业,从市值、营收、行业、地域、产品业务等方面来看又有怎样的特点?各路业内人士对DeepSeek概念股有何深入见解?我们都将尝试找到答案。
一、连续涨停成家常便饭,北上杭企业领跑
纵观这38家公司,其中在2月5日节后第一天股价涨幅达到20%涨停的有10家之多,涨幅10%涨停的有10家,涨幅在5-10%的也有8家,可以说是概念股集体飘红。

▲2月5日DeepSeek概念股部分股票涨幅情况,来源:Wind
2月6日DeepSeek概念股继续大涨,股价涨停的达到了11家,其中涨幅20%的有4家。
青云科技、优刻得、每日互动、拓维信息、浙江东方几家热门概念股更是连续多日一字涨停,成为资本市场受追逐的对象。

▲DeepSeek概念股中部分连续涨停股,来源:Wind
值得一提的是,虽然DeepSeek概念股中既有民营企业也有国家队,但2月5日第一天股价涨幅超过20%的10家公司均为民营企业。
数据港、浙江东方、云赛智联、浙数文化、华金资本等地方国企股价涨幅均达到了10%。中科曙光为中央国有企业中股价涨幅最高的,达到了7.6%。
从公司市值规模来看,DeepSeek概念股中不乏许多我们熟悉的科技巨头,包括金山办公、科大讯飞、传音控股、中科曙光、三六零、浪潮信息等,市值超过千亿的有4家。

▲DeepSeek概念股市值排名靠前企业市值一览,市值截至2月7日收盘,来源:Wind
从2024年Q3季度营收规模上来看,IT基础设施巨头浪潮信息仍然以超过830亿元断档式领先,另外智能手机巨头传音的季度营收也超过了510亿元。
从公司成立时间来看,这波DeepSeek概念股多为老牌企业,年轻公司并不多,其中相对较为年轻的传音控股、优刻得、青云科技均成立十年以上。
从地域分布来看,此次DeepSeek概念股多集中在北京(9家)、上海(6家)、杭州(6家),这三座城市涵盖了38家概念股中的21家,占比55%。并且2月5日股价涨幅超过10%的企业几乎都集中在北京、上海、杭州三地。

▲截至2月7日,38家DeepSeek概念股企业所在地区分布,来源:Wind
从所属行业来看,38家公司中有24家都属于软件服务行业,占比超过63%,硬件设备公司仅有4家,其中包括中科曙光、浪潮信息和传音控股。

▲截至2月7日,38家DeepSeek概念股企业所在行业分布,来源:Wind
二、DeepSeek概念股纷纷发布公告澄清,算力、技术合作为主,无资本层关联
与资本市场股价狂飙形成鲜明对比的,是相关概念股的“冷静”,从2月5日到2月7日,在DeepSeek概念股疯涨的同时,多家相关企业都已发布公告,澄清自身与DeepSeek的关系。
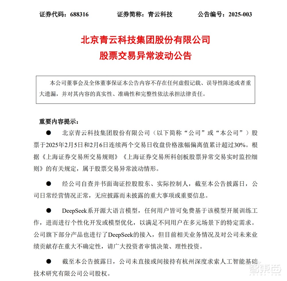
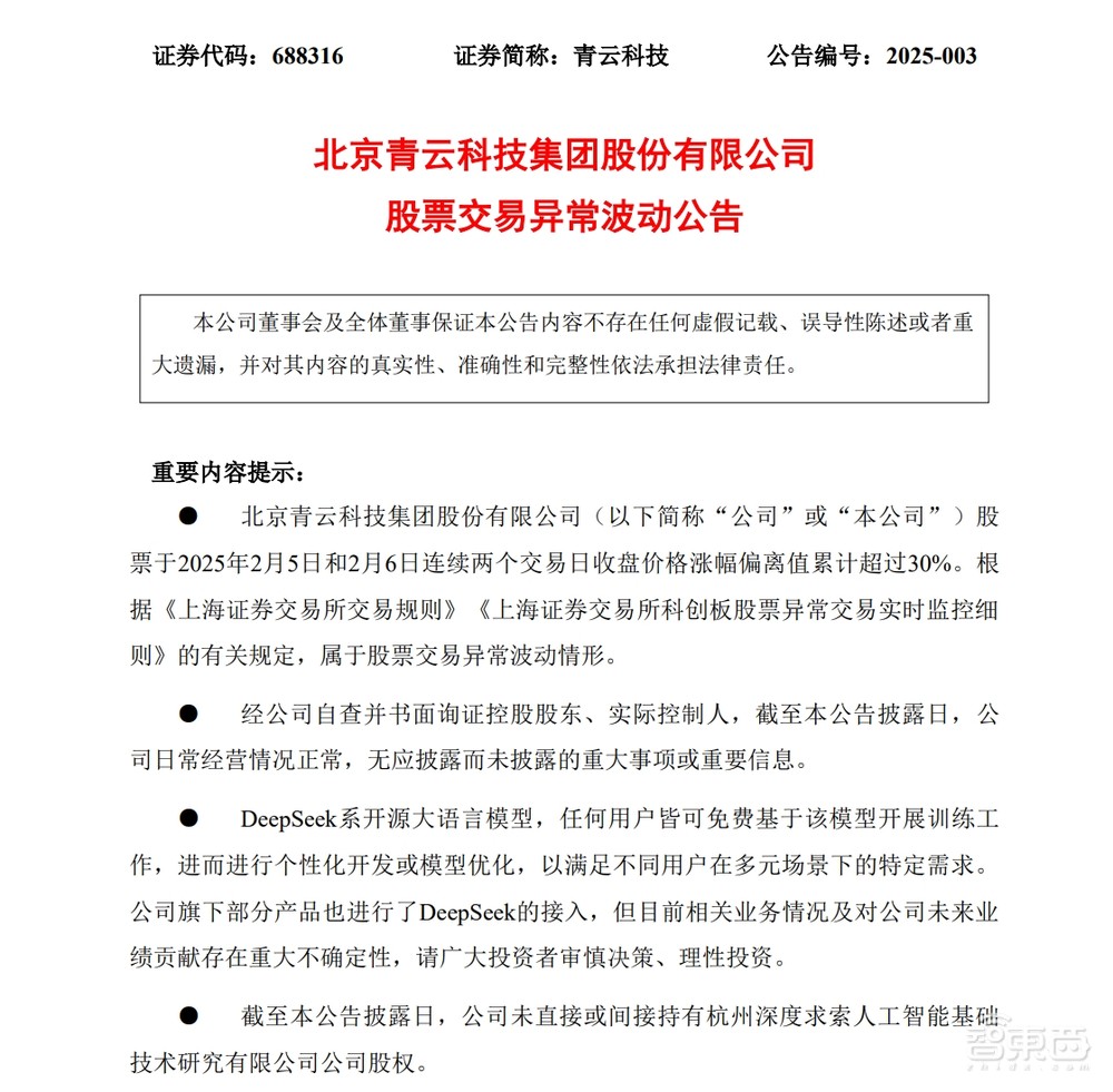
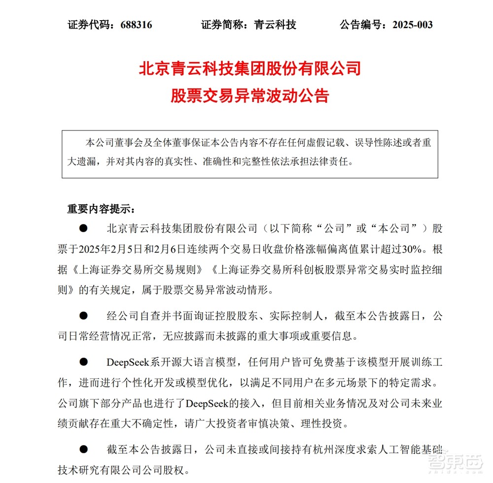
比如连续多日涨停的青云科技就在公告中提到,公司旗下部分产品进行了DeepSeek的接入,但目前相关业务情况及对公司未来业绩贡献存在重大不确定性,且公司未直接或间接持有杭州深度求索人工智能基础技术研究有限公司股权。

▲青云科技官方公告
另一家多日涨停的优刻得也在公告中提到,公司近期与DeepSeek进行了全系列模型适配工作,目前相关业务效果及对公司未来业绩贡献存在重大不确定性。公司未直接或间接持有杭州深度求索人工智能基础技术研究有限公司股权。
每日互动公告中提到了更为详细的信息,每日互动经公司核实,深度求索的关联公司-浙江九章资产管理有限公司(曾用名:杭州幻方科技有限公司,以下简称“幻方科技”)的一位重要股东确实曾为每日互动创始核心骨干成员。
截至本公告披露日,每日互动未持有深度求索和幻方科技的股权,也尚未向DeepSeek提供语料数据。公司在较早时间就接DeepSeek相关版本并完成各方面的评估及利用自有算力进行私有化部署。每日互动还提到其依托DeepSeek大模型打造的数智产品对未来经营业绩等影响取决于产品研发以及行业场景落地进度,具有不确定性。
安恒信息在公告中提到,公司依托DeepSeek大模型打造的智能体产品对未来经营业绩等影响取决于产品研发以及行业场景落地进度,具有不确定性。公司并未直接或间接持有杭州深度求索人工智能基础技术研究有限公司股权。
三六零在公告中提到,DeepSeek基于MIT开源协议的生态环境下,公司旗下的部分产品进行了DeepSeek的接入与本地化部署;公司暂未向DeepSeek提供任何服务。
上述几家热门概念股的澄清公告,一定程度上说明了公司与DeepSeek技术之间的关系。
另外还有几家热门概念股的公告,澄清了资本层面与DeepSeek之间的关系。
华金资本在公告中称,本公司(含控股子公司)、以及本公司子公司所管理的基金均未参与DeepSeek的融资。
浙江东方在公告中提到,公司旗下基金板块所投资的北京深度搜索科技有限公司、北京九章云极科技有限公司等公司名称与深度求索及其关联企业较为相似,但无任何股权投资关系,公司及旗下基金板块管理的相关私募基金未直接或间接投资深度求索。

▲浙江东方官方公告
浙数文化发布公告称,公司及公司子公司与杭州深度求索人工智能基础技术研究有限公司(即DeepSeek,以下简称“深度求索公司”)不存在任何直接或者间接的股权关系,也未开展业务合作。
此外还有不少概念股,与DeepSeek并未有明确技术联系或合作。
比如卓创资讯在春节前就发布公告,称其与幻方量化尚未建立业务合作关系。卓创资讯也是DeepSeek概念股中近来涨幅较小的一批,2月7日当日其股价下跌了3%。
飞利信虽然在2月5日发布了公告,但是其在公告中并未提及与DeepSeek相关信息。部分股民在讨论平台上提到,飞利信掌握多头潜在注意力机制(Multi-Head Latent Attention Mechanism,MLA)技术,其与DeepSeek在技术层面存在合作潜力。
但实际上MLA技术是一种在自然语言处理等领域广泛应用的注意力机制扩展形式,并非某个公司专有的技术,并且“技术合作”本身就是一个过于宽泛的概念。
此外,还有一些企业虽然没有发布针对性公告,但与DeepSeek也有比较明确的合作关系。
在算力支持方面,浪潮信息为DeepSeek位于北京亦庄的智算中心提供AI服务器集群,中科曙光则承建DeepSeek杭州训练中心液冷系统。此外,润泽科技、航锦科技也与DeepSeek在数据中心硬件搭建方面有所合作。
在技术合作层面,拓尔思与DeepSeek联合开发金融舆情大模型,科大讯飞接入DeepSeek-Math模型,推出AI数学辅导应用“星火助学”。
整体来看,热门DeepSeek概念股中,与云计算、AI技术、AI算力相关度较高的企业,在技术和业务层面基本都与DeepSeek有一定联系,但在资本层面几乎都没有关联。
同时,如浙江东方、华金资本这样的非银金融企业概念股,均与DeepSeek没有股权投资关系。
三、DeepSeek概念股是“卧虎藏龙”还是“鱼龙混杂”?
如果通过AI、智能、智慧、人工智能、大数据、数据中心、大模型、云计算等关键词搜索各家公司的主营产品、主营业务以及公司简介,筛选出的相关企业约有31家,占比81%。

▲DeepSeek概念股公司简介/主要产品/业务/技术情况概览(为了便于阅读信息已做适当精简),来源:Wind
纵观这些DeepSeek概念股企业,我们可以看到,部分与网络安全、游戏、智慧医疗、智慧出行、电子政务、智慧城市相关的企业也被纳入了统计范围,这些企业虽然在实际业务中理论上可以应用DeepSeek相关技术,但目前来看,直接相关度可能并不高。
相比之下,电子商务、大宗商品信息服务类企业相关度会更低一些。
当然,如果公司自身没有发布公告明确说明其与DeepSeek的关联度,我们并不能完全通过上述公司公开介绍信息做出准确判断。
四、DeepSeek成搅动全球模型市场“鲶鱼”,AI算力、AI智能体、AI智能终端产业或被带飞
在DeepSeek概念股火爆之下,各路证券机构都快马加鞭给出了最新分析。
关于AI产业整体,东兴证券在研报中提到,中美科技竞争博弈值得期待,2025年的行情核心会是科技股,AI处于产业快速发展阶段,未来产业端新产品新业态会层出不穷。
华西证券同样在研报中提到,他们认为DeepSeek的成功有望改变现有AI的产业格局,包括中国在全球AI产业中的竞争形态以及大模型开源与闭源的竞争形态。
浙商证券则认为,DeepSeek是搅动全球模型市场的一条鲶鱼,带来了性能、价格、开源三重冲击。
当然,对于DeepSeek概念股的火爆,部分证券行业资深从业者在与智东西交流时提出了不同看法。
比如一些人士认为,对于DeepSeek概念股的“价值投资”要审慎看待,其与对苹果、英伟达的价值投资可能并不是同一个逻辑。要避免掉进“炒概念”的陷阱中。
从产业分类来看,DeepSeek概念股带来影响最大的主要是AI算力产业,其次是AI应用赛道,此外智能终端产业也收到较多关注,例如AI手机、AI PC以及AI智能体的加速落地应用。
在AI算力产业方面,国信证券电子元器件团队认为,AI应用爆发对ASIC芯片以及服务器产业链会有较大影响,他们预计2026年全球AI服务器出货量将达到237万台,2023-2026年的复合年均增长率将达到26%。
华泰证券在研报中分析到,DeepSeek对算力需求的影响类似“蒸汽机降低煤耗但提升煤炭总用量”。
DeepSeek目前不会改变AI算力增长范式,美国AI头部企业通过扩大GPU集群规模的方式探索下一代大模型的模式仍未改变。
与此同时,多家机构研报中都提到DeepSeek的崛起有利于国产算力企业的发展。经智东西梳理,截至2月7日,已有17家中国AI芯片企业官宣支持DeepSeek。
对于智能终端领域的AI PC产业,国泰君安电子首席分析师舒迪认为,更高规格的本地模型部署需求爆发,有望带动AI PC的出货增长,同时带动整体PC产业向中高端升级。
根据Canalys数据,2025年AI PC出货有望达1亿台,占比40%,2024-2028年复合年均增长率 44%。

▲全球AI PC出货量预估(单位:百万台),来源:Canalys
值得一提的是,多家证券机构都在研报中提到2025年可能会是端侧AI真正爆发的元年,并且是AI agent加速发展的关键一年,AI智能体已经成为全球科技巨头争夺的关键技术战略要地。
根据Research and Market、麦肯锡报告,2024年全球智能体市场规模约为51亿美元,预计2030年将飙升至471亿美元,复合年增长率44.8%。

▲AI agent市场规模预测,来源:Markets and Markets
结语:DeepSeek火爆点燃中国科技圈
虽然DeepSeek概念股这把火能烧多久还要持续观察,质疑的声音也不断出现,但DeepSeek的火爆的确让整个中国科技圈的兴奋了起来,也让不少中国科技公司看到了新的希望、新的机遇。
从底层的硬件到大模型和算法,再到上层应用,中国AI产业中的诸多玩家都行动了起来,资本市场的火爆有利于提升整个科技行业的信心。虽然大浪之中不乏沙粒,但DeepSeek这把火是实实在在地点燃了中国科技圈。
面对未来充满不确定性的中美AI竞赛,面对未来充满变数的全球AI产业格局,今日火爆一时的概念股企业们,仍将面临更多考验。