芯东西(公众号:aichip001)
作者 | ZeR0
编辑 | 漠影
芯东西12月30日消息,上周四,厦门12英寸晶圆制造关键材料企业恒坤新材科创板IPO申请获批准。
恒坤新材成立于2004年12月,是中国境内少数具备12英寸集成电路晶圆制造关键材料研发和量产能力的创新企业之一。据其股东厦门市产业投资基金披露,恒坤新材是国内12英寸晶圆制造先进制程上出货量最大的光刻胶企业。
其自产产品主要包括SOC、BARC、KrF光刻胶、i-Line光刻胶等光刻材料以及 TEOS等前驱体材料,覆盖128层及以上3D NAND、18nm及以下DRAM存储芯片以及7-90nm技术节点逻辑芯片等境内集成电路产业主要布局产品。
根据弗若斯特沙利文市场研究,在12英寸集成电路领域,i-Line光刻胶、SOC国产化率10%左右,BARC、KrF光刻胶国产化率1-2%左右,ArF光刻胶国产化率不足 1%。其中恒坤新材自产光刻材料销售规模排名境内同行前列。
据该研究统计,2023年度,恒坤新材的SOC与BARC销售规模均已排名境内市场国产厂商第一位。
作为境内主要的集成电路光刻材料供应商,恒坤新材已实现对境内主流12英寸集成电路晶圆厂的广泛覆盖,累计自产销售超过28000加仑光刻材料。
2023年度,恒坤新材自产产品销售收入为1.91亿元,其中光刻材料销售规模达1.72亿元,已实现对日产化学、信越化学、美国杜邦、德国默克、日本合成橡胶、东京应化等境外厂商同类产品替代。
恒坤新材的法定代表人、实际控股人、控股股东都是易荣坤。
该公司本次IPO拟募资12亿元,投资于集成电路前驱体二期项目、SiARC开发与产业化项目和集成电路用先进材料项目。
一、三年半营收超10亿元,光刻材料贡献过半
恒坤新材成立于2004年,设立之初主要从事光电膜器件及视窗镜片产品的研发、生产以及销售,自2014年起推进筹划业务转型,并确定以集成电路领域关键材料为业务转型战略方向。
光刻材料主要包括SOC(Spin On Carbon)、ARC(Anti-reflective Coating) 、光刻胶、 Top Coating、 稀释剂、冲洗液、显影液等,系光刻工艺中重要材料之一,决定着晶圆工艺图形的精密程度与产品良率。
光刻工艺难度最大,耗时最长,芯片在生产过程中一般需要进行20至90次光刻。集成电路生产制造过程中,光刻材料成本约占集成电路制造材料成本的13%-15%,光刻工艺成本约占晶圆制造工艺的1/3,耗时占晶圆制造工艺的40%-50%。
2017年,恒坤新材引进的进口光刻材料与前驱体材料陆续通过多家境内主要12英寸集成电路晶圆厂验证,并实现常态化供应。
自2020年以来,其自产光刻材料与前驱体材料陆续通过多家客户验证并实现销售,并在2022年实现自产产品销售收入突破亿元。
2021年~2024年上半年,恒坤新材的累计营收超过10亿元,累计净利润约2.6亿元,累计研发投入约1.62亿元。
▲2021年~2024年上半年恒坤新材营收、净利润、研发投入变化(单位:亿元,芯东西制图)
最近三年,恒坤新材自产产品销售收入分别为0.38亿元、1.24亿元、1.91亿元,复合增长率122.97%。
2023年度,该公司自产光刻材料销售规模1.72亿元,其中SOC销售规模达1.45亿元,境内市占率已超过10%。
从毛利来看,其引进产品销售毛利占比逐年降低,但仍是该公司重要的利润来源之一。
报告期内,恒坤新材自产前驱体材料毛利率分别为-644.76%、-329.59%、-19.91%、-8.67%,毛利率持续上升但仍为负值,主要是因为产品处于市场推广期,产量较低,单位固定成本较高。
2021年,其自产产品尚处于产能爬坡阶段,收入规模较小,单位成本较高,因此恒坤新材的毛利率明显低于同行业上市公司可比业务平均水平。2022年以来,随着自产产品收入不断提升,其毛利率呈上升趋势,处于同行业上市公司可比业务毛利率中间水平。
其引进产品采用净额法确认收入,毛利率较高,与同行业可比公司不具有可比性。
恒坤新材在光刻材料与前驱体材料均有专利布局,截至2024年6月,拥有专利80项,其中发明专利30项;共有员工340名,其中研发人员共50名,占比为14.71%。
从补助来看,2021年、2022年、2023年、2024年上半年,恒坤新材获得的计入当期损益的政府补助分别为3054.66万元、1911.72万元、1676.20万元、831.51万元,占公司各期利润总额比例分别为100.78%、15.24%、16.05%、15.56%。
二、五大客户均属于境内十大晶圆厂,营收占比超过97%
截至报告期末,恒坤新材自产产品在研发、验证以及量供款数累计已超过百款,与境内多家主要12英寸集成电路晶圆厂均已形成稳定合作机制,提供国产化关键材料技术支撑。
目前其i-Line光刻胶与KrF光刻胶已实现销售,ArF光刻胶、SiARC、Top Coating均已进入客户验证。
在前驱体材料方面,该公司自产TEOS已在客户A1实现销售,并已通过客户C、客户D验证,且自主研发的金属基前驱体材料已进入客户验证流程。
境内前十大晶圆厂中,多家已成为恒坤新材的客户,且恒坤新材对部分客户已形成稳定持续的销售规模。
报告期内,恒坤新材前五大客户(同一控制下合并计算)的收入占主营业务收入的比例分别为99.40%、99.22%、97.92%、97.35%。
客户集中度较高,主要是由于下游晶圆制造行业集中度较高所致。其主要客户中,客户A、客户 B、客户C均为知名存储芯片制造厂商,客户D、客户E等均为知名逻辑芯片生产厂商。
根据弗若斯特沙利文统计,客户A、客户B、客户C、客户D以及客户E均是2023年境内产能前十大晶圆厂。
报告期内,恒坤新材对客户C实现销售收入分别为3109.06万元、4307.83万元、3308.90万元、1213.76万元,占主营业务收入的比例分别为22.89%、 13.57%、9.15%、5.17%,逐年降低。根据公开信息,SK海力士拟收购客户C,该笔收购可能导致恒坤新材与客户C之间的持续合作存在不确定性。
供应上,恒坤新材产品所需的原材料主要为树脂、添加剂、溶剂以及其他辅料耗材等,所需的设备主要为光刻机、缺陷扫描仪等检测设备,光刻材料和前驱体材料生产设备等。
报告期内,其向前五大原辅料(含包装物)供应商采购情况如下:
该公司引进光刻材料、前驱体材料、电子特气及其他产品以及自产产品的原材料主要采购自韩国、日本等国家或地区,主要采用美元结算。目前该等原材料与设备或设备核心组件主要仍需通过进口,受国际贸易形势的影响较大。
恒坤新材已通过技术转让和自主研发相结合方式,致力将光刻材料核心原材料树脂实现国产化应用落地,降低原材料供应链的潜在风险。
三、实际控制人合集持股30.30%
截至招股书签署日,恒坤新材拥有11家一级全资子公司、1家二级控股子公司、 5 家参股公司以及1家分公司。
实际控制人易荣坤直接持有该公司19.52%的股份表决权,并通过厦门神剑、晟临芯、兆莅恒间接控制公司5.94%的股份表决权,另外通过与公司股东肖楠、杨波、张蕾、王廷通签订《一致行动协议书》控制公司10.19%的股份表决权,合计控制的公司股份表决权比例为35.65%。
本次发行后,易荣坤预计合计控制该公司30.30%的股份。
恒坤新材前十名股东情况如下:
翌光半导体原是由恒坤新材于2018年8月参与设立且持有65%股权的控股子公司,截至收购前,翌光半导体注册资本为2000万元,其中发行人认缴1300万元、杨波认缴260万元、张蕾认缴240万元、李湘江认缴200万元。
翌光半导体主要从事集成电路光刻胶及前驱体的研发及国产化,相继投资设立了福建泓光、大连恒坤、泓坤微电子等公司,建设有漳州、 大连两个生产基地。基于扩展半导体业务的战略发展考虑,恒坤新材于2021年发行股份收购了其余少数股东杨波、张蕾、李湘江持有的翌光半导体合计35%的股权。通过本次收购,翌光半导体成为恒坤新材全资子公司。
恒坤新材收购完成翌光半导体少数股东的股权后,通过翌光半导体间接持有大连恒坤、福建泓光及泓坤微电子100%股权。经一系列股权结构重组后,恒坤新材直接持有大连恒坤、福建泓光及泓坤微电子100%股权。
本次变更事项在恒坤新材合并报表范围内进行,不会对发行人的财务状况和经营业绩产生不利影响,不存在损害发行人及股东利益的情形。
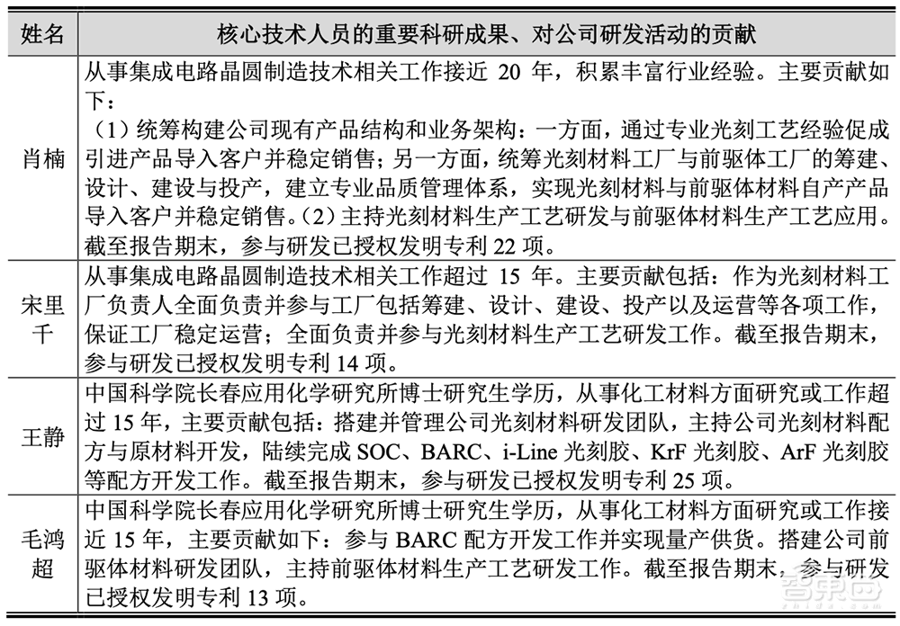
恒坤新材的核心技术人员有4人,分别是董事、副总经理肖楠,运营总监宋里千,研发总监王静、毛鸿超。
其中肖楠曾在中芯国际、大连英特尔做过工程师,宋里千曾在中芯国际、联华电子担任资深光刻工艺工程师。王静、毛鸿超均为中国科学院长春应用化学研究所有机化学博士。
2023年度,恒坤新材董事、监事、高级管理人员和核心技术人员在公司领取报酬的情况如下:
黄兴孪、苏小榕、邹友思仅在该公司领取独立董事津贴,不享有其他福利待遇。
结语:高端关键材料仍被境外企业主导,国产化需求迫切
目前,我国集成电路关键材料虽然基本实现重点材料领域的布局或量产,但产品整体仍然以中低端为主,高端材料依然被欧美、日韩等境外厂商主导,且在产能及市场占有率方面与境外厂商也有较大差距。
自主化率低,国产化需求迫切,市场空间巨大,推动境内关键材料快速发展,尤其是在先进制程光刻工序得到广泛应用的KrF、ArF高端光刻胶领域。
恒坤新材计划在集成电路关键材料领域加大技术开发和产业化布局,不断拓展产品线,稳固产品品质,积极参与客户的定制化开发,为客户提供集成电路关键材料整体解决方案;协同上下游产业链创新发展,建立安全可控的供应链;积极拓展海外市场。
目前恒坤新材在福建漳州、辽宁大连以及安徽合肥均已有工厂落地或新设工厂计划,对其融资渠道和资源调配等形成挑战。由于资金主要依赖于股东投入和自有资金积累,融资手段有限,该公司亟需拓展融资渠道,增强资金实力,进一步提高公司竞争力和盈利能力。

















