芯东西(公众号:aichip001)
作者 | ZeR0
编辑 | 漠影
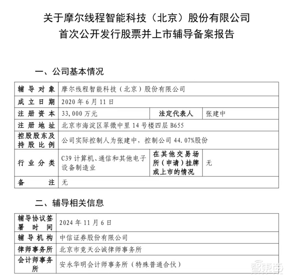
芯东西11月13日报道,今日,中国证监会官网显示,国内全功能GPU独角兽企业摩尔线程智能科技(北京)股份有限公司(简称“摩尔线程”)在北京证监局办理辅导备案登记,正式启动A股上市进程,辅导机构为中信证券股份有限公司。
摩尔线程是北京市独角兽企业、国家级“专精特新”小巨人企业。根据辅导备案报告,摩尔线程成立于2020年6月11日,注册资本33000万元。其实际控制人为张建中,控制公司44.07%股份。
据悉,摩尔线程创始团队来自全球GPU巨头英伟达,创始人兼CEO张建中曾任英伟达全球副总裁、中国区总经理,在GPU行业已深耕近二十年。
官网资料显示,摩尔线程以全功能GPU为核心,致力于向全球提供加速计算的基础设施和一站式解决方案,为各行各业的数智化转型提供强大的AI计算支持。其目标是成为具备国际竞争力的GPU领军企业,为融合AI和数字孪生的数智世界打造先进的加速计算平台。
摩尔线程也是国内仅有的在B端和C端均有布局的国产GPU企业,其芯片采用自研MUSA架构,集成AI计算加速、图形渲染、视频编解码、物理仿真和科学计算四大引擎。从官网页面可以看到10款硬件、大模型预训练平台、AI大模型训推一体机等产品。
针对大模型训练,摩尔线程落地了全国产的千卡智算集群,并推出了自有的万卡集群方案,目前在国内AI芯片属于第一梯队。此外,摩尔线程2022年推出国产游戏显卡MTT S80,被誉为“国产游戏第一卡”,也是国内唯一可以支持DirectX 12的消费级显卡。
公开资料显示,摩尔线程的客户包括头部运营商、大型国有银行、大模型创业公司等。
启动IPO之前,摩尔线程已经完成了数轮融资。企业征信机构企查查显示,该公司累计融资数十亿元。
其投资方包括中国移动、深创投、上海国盛、中银国际、建银国际、招商局创投、中关村科学城、红杉资本等知名国资和风投机构。
根据胡润研究院发布的《2024全球独角兽榜》,摩尔线程排名第261位,企业估值255亿。
根据国家知识产权局数据,截至2024年10月,摩尔线程获得425项授权专利,位居国内GPU企业专利授权数量前列。




