智东西(公众号:zhidxcom)
作者 | 云鹏
编辑 | 漠影
狂奔半年,AI手机正加速迈入新阶段。
2023年下半年,全球手机厂商争相押注AI大模型,抢占AI手机新高地,带来了诸如AI生成、AI消除等一系列“吸睛”的AIGC功能,为略显沉闷的手机市场注入了新的活力。
但彼时接入大模型的手机,还远称不上是一部真正意义上的“AI手机”。
多数厂商将目光聚焦于应用层,虽然在某些方面展现出了一定的人工智能特性,但在整体的智能化程度、个性化服务以及与用户的深度交互等方面,还未实现真正突破。
在各家摸索之际,今年1月,国产厂商荣耀率先从AI重构操作系统的逻辑出发,向行业抛出了“基于意图识别的人机交互”这一深水炸弹。

而在今年6月份,随着苹果Apple Intelligence的发布,在AI手机路径上与荣耀的殊途同归,AI手机发展方向开始有了行业共识——从简单的生成式AI功能集成,走向AI与手机系统底层更深度的融合。
在本周,包括vivo及OPPO在内的手机厂商更是纷纷公布了在AI技术加持下,各自系统级AI带来的智慧体验。而作为更早期引领者的荣耀,也在最近官宣了MagicOS 9.0发布会及开发者大会,将推出行业首个搭载跨应用开放生态智能体的个人化全场景AI操作系统MagicOS 9.0。

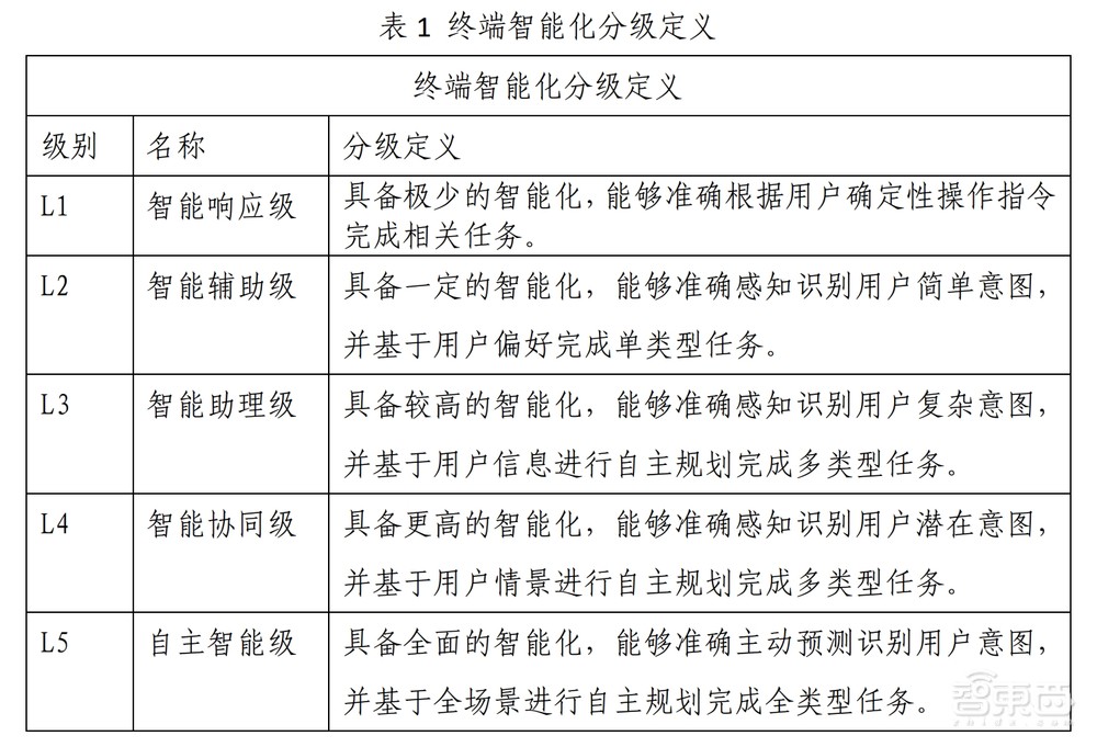
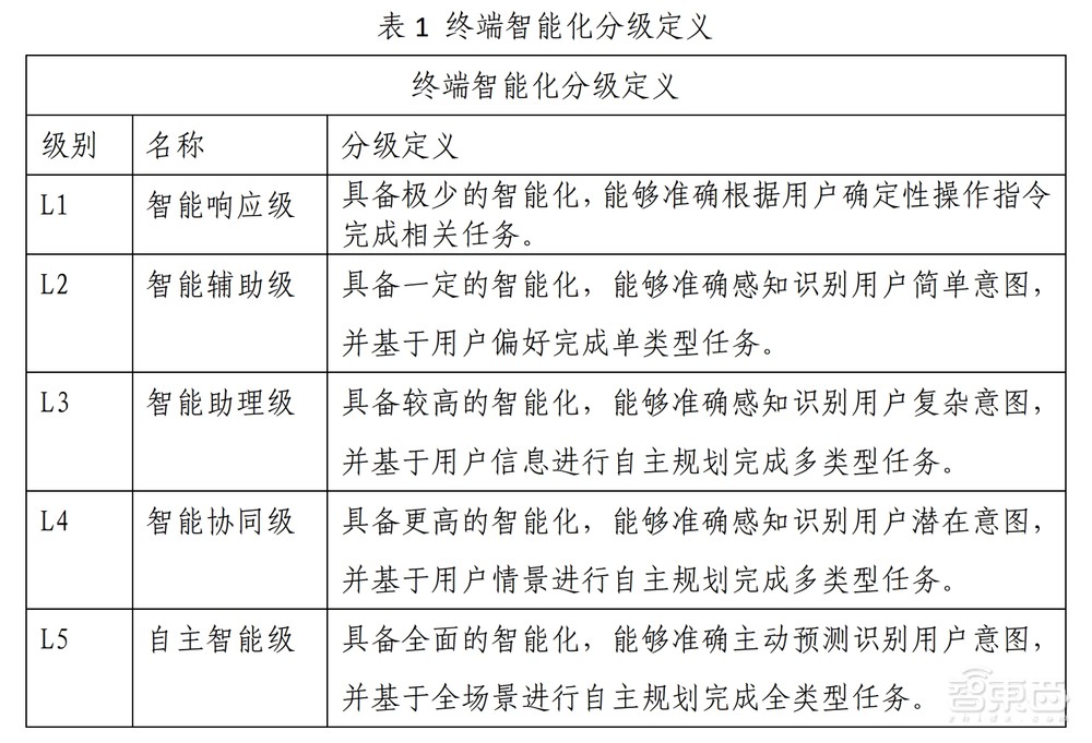
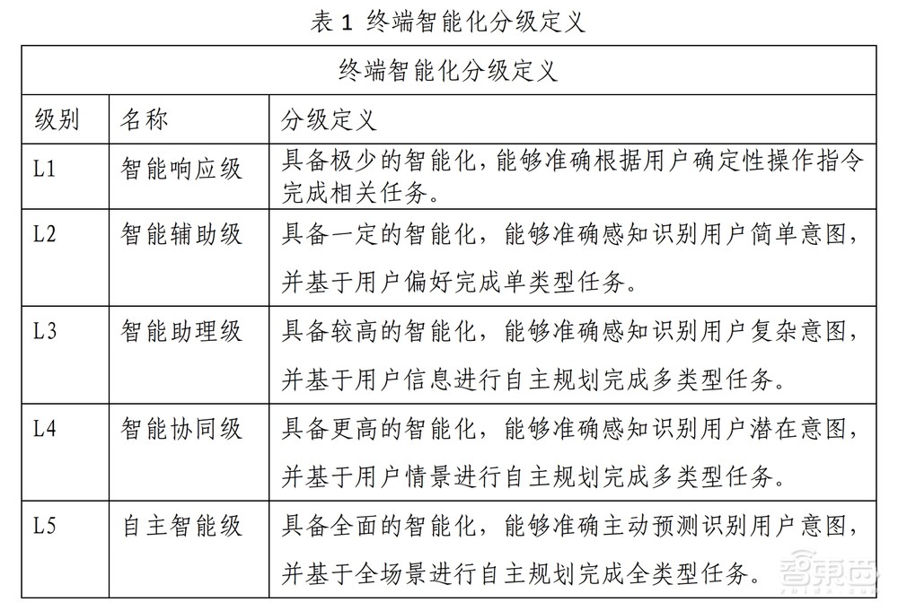
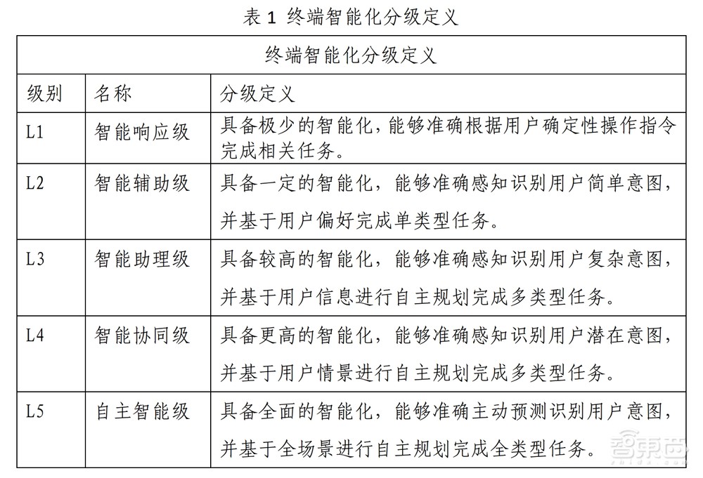
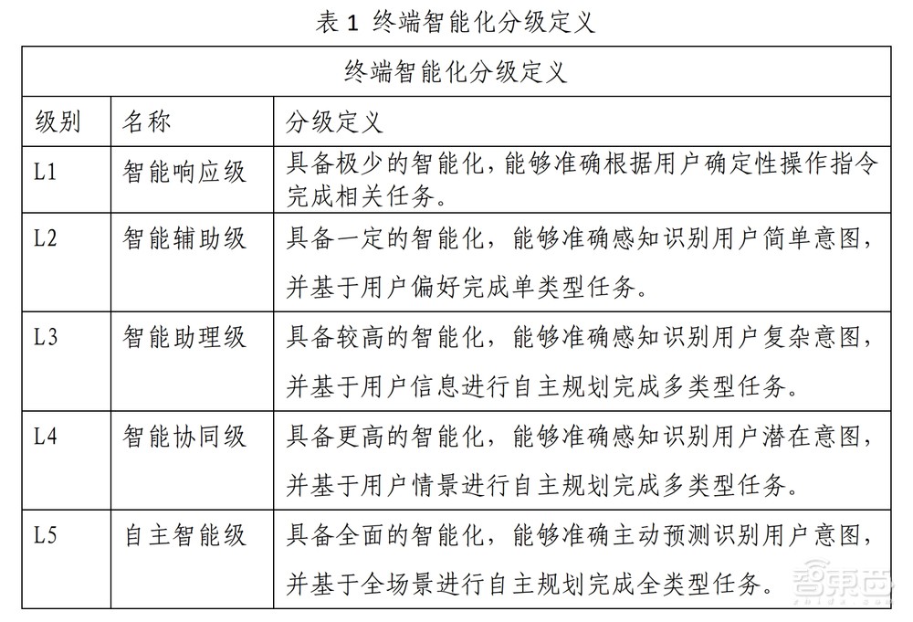
值得注意的是,10月18日,中国信通院还与荣耀等企业共同牵头,发布了《终端智能化分级研究报告》阶段报告,推出了行业首个终端智能化分级体系。
报告依据终端对用户意图的理解程度、对用户信息的学习记忆程度、任务规划程度、任务完成度四大核心要素,将终端智能化水平分为L1-L5五个等级,由低至高依次为智能响应级、智能辅助级、智能助理级、智能协同级、自主智能级。

▲来源:《终端智能化分级研究报告》
这是业内首次达成终端智能化分级定义共识,在AI时代下为终端智能化能力分级提供了可量化的评价标准,也为AI手机的发展指明了方向。而在今年9月率先发布首个跨应用开放生态智能体的荣耀,无疑再次在行业前列,加速牵引AI手机迈入新阶段。
一、周鸿祎直呼“太牛了”,荣耀AI智能体到底有多聪明?
荣耀AI智能体究竟能给AI手机体验带来怎样的“颠覆性体验”?最近荣耀官方公布的一系列新功能着实吸睛。
比如在取消自动续费方面,我们只需唤出智慧助手YOYO,然后发出语音指令,“帮我取消视频APP自动续费”,YOYO就会利落地回复“安排”,然后自动跳转到对应的取消续费页面,并且直接操作到最后的一步“确认”。

▲一句话取消自动续费
全程我们只需要跟YOYO说一句。这种体验,就好像我的手机上有一个 “万事通”,哪怕再复杂的操作或功能,它都能帮我快速找到并完成对应操作。
此外,“一句话点外卖”这个能力也令人印象深刻。我们只需要跟YOYO说,“帮我点一杯拿铁”,YOYO在理解需求后,就可以跳转到我常用的外卖APP界面,找到拿铁这一商品,选择一件加到购物袋中,我们只需要最后点击“去结算”就可以完成支付下单。

▲一句话点外卖
YOYO此时就像一个贴心的管家,不仅可以理解我的意图,还能知道我的使用习惯,真正安排到“我想要”的服务。
除了日常生活中能够帮助用户完成一系列“想做但不会做,会做可不想做”的事情,在工作中,YOYO也能帮用户节省不少时间,比如在给同事发送文件资料时,用户可以直接对YOYO说,“帮我把工作总结PPT发给老板”,YOYO就可以在社交APP中搜索找到“老板”这个联系人,并在手机中找到标题为“工作总结”,文件格式为“PPT”的文件,发送给老板。

▲一句话发送文件
日常工作生活中以往需要六七步繁琐操作的事,都可以借助AI手机上的强大AI智能体,“一句话搞定”,这种体验是颇具颠覆性的。
正如近日周鸿祎在直播中与赵明的对话时所提到的,YOYO真的是“自己在操作”,在手机上像人一样。这种AI交互已经超越了简单的对话,它理解我们的想法,知道该调用哪个APP,然后像人一样阅读屏幕,理解屏幕上各类信息的,找到款式、价格、地址等信息,全程自动操作完成。

在实现一句话点外卖、发文件的系统底层工作流中,实际上存在大量技术难点,例如指令是非常模糊的,要把一个复杂的任务变成简单明确的几个步骤。对于AI来说,具备这种复杂推理和规划的能力是很难的,比回答一个脑筋急转弯要难得多。
首先,AI智能体需要具备自然语义理解和计算机视觉能力和意图识别及决策能力,能听懂复杂的需求、看懂屏幕上的内容,并将复杂任务拆解成可执行的具体步骤。其次,AI智能体需要有学习用户行为习惯和场景环境感知的能力,保证AI体验的个性化、随时随地且低功耗。最后,应用内及跨应用操作能力是实现AI智能体流畅高效调用各类AI服务的关键支撑。
这四个方面的核心能力,可以说是缺一不可,而在这四个方向上,荣耀都已完成相关技术的布局。
在这些案例中,YOYO不仅可以理解我的意图并执行操作,还可以理解我的使用习惯,了解我平时习惯用哪些APP,帮助我实现个性化的AI体验。
二、智能体让手机进入“自动驾驶”时代,MagicOS 9.0剑指AI OS未来
YOYO实现的一系列颠覆性AI体验,正是荣耀持续深耕AI、坚持用AI重构操作系统的最新成果。以大模型为基础,荣耀将AI智能体与操作系统深度融合,揭开了AI OS时代的序幕。
赵明曾在采访中说道:“未来的AI就是各种各样的服务,某种程度上跟今天的APP没有本质的差别,会有海量的各种各样的AI智能体,对于手机品牌而言,如何在智能化平台上,支持这种丰富的、海量的AI应用,是荣耀未来所要努力的方向。”
YOYO智慧助手所依托的MagicOS 9.0这一AI OS,才是荣耀“最难被学去”的地方。
在AI时代,对于终端厂商们而言,“安卓系统”的概念其实更多只是一个内核或框架,以及相应的应用生态,整个手机行业都意识到,AI可在操作系统层面重塑人机交互,培育AI场景,支持AI应用,强化基础体验,对OS进行改造以适应AI时代,已成当务之急。对荣耀来说,当前更重要的便是用AI引擎来构建AI OS。

因此,荣耀所做的并不是在安卓系统原有基础上做加减法,而是用AI去重塑操作系统,让AI与系统内核以及系统整个架构的各个部分深度结合。
未来APP的形态可能都不再存在,应用壁垒被打破,AI智能体将调用端侧、云侧的各类大模型为用户服务。
从去年的7B大模型行业首发落地,其聚焦方向并非端侧的AI生成,而是使能荣耀平台级AI 内核,增强系统交互、续航、性能等各方面的能力。
可以说,荣耀做AI大模型不是“炫技”,相比盲目追求模型参数,荣耀是真正用一系列高效实用的“专有模型”处理好端侧AI任务,把手机变成一个真正实用的强大AI智能体。
与此同时,荣耀对于AI开放生态的坚持,也成为其端侧AI的核心优势之一,这也是把AI智能体真正做好,把AI体验真正做好的必然选择。
在近期召开的中国移动全球合作伙伴大会上,荣耀正式宣布YOYO与中国移动灵犀智能体打通,“一句话充值”、“一句话续费”等体验即将正式落地。

▲一句话查话费
我们看到,智能体之间也可以交谈和对话,实现高效协同,AI应用服务生态展现出新的活力。

对于应用和服务商来说,AI开放生态带来的价值是巨大的,服务可以被更高频、更精准的调用,用户体验也更好。
在开放生态之下,荣耀AI智能体可以把所有具备用户端价值的应用和服务都整合起来,真正形成AI手机的“完全体形态”。
这样才能更好地让每个人都能享受AI红利、体验技术变革带来的生产力、创造力和生活质量的提升,进一步加速AI普惠。
在封闭生态内是绝无可能做到最优秀的AI智能体体验的,因此荣耀的布局思路和落地方式,相比苹果小院高墙的围墙花园,显然更具优势和前瞻性。
结语:深耕AI八年,参与制定行业标准,荣耀用开放生态加速AI手机行业发展
2016年,初代荣耀Magic提出手机AI概念,Magic Live让我们看到AI手机体验的雏形;2021年,MagicOS 7.0带来平台级AI,初步基于场景感知、用户理解和意图决策来给用户提供主动建议服务;2024年,MagicOS 8.0上首个基于意图识别的颠覆式人机交互诞生。
基于多年探索积累,荣耀AI四层架构于今年3月正式发布,成为引领终端体验变革的总体战略。

除了自身AI战略上的领先,近期荣耀还联合中国信通院以及诸多产业玩家一起制定了AI时代下手机智能的新标准,《终端智能化分级研究报告》阶段性成果也随之发布。这份报告进一步明确了终端智能化的发展方向,让AI手机的发展有了更清晰的路径。
与此同时,荣耀也是行业内最新发布的“生成式AI移动终端需求规范”的核心支持者,这一规范对AI手机所能提供的能力和AI服务体验进行了规范。
可以说,在练好内功的同时,荣耀也在积极推动AI手机行业的发展,积极牵头行业标准和规范的制定,让AI手机的发展更加规范化,让厂商们加速形成产业合力。
在AI智能体这一方向成为行业共识的背景下,荣耀是走的最远的一个。相比其他厂商的“概念发布”,荣耀的AI智能体以及MagicOS 9.0即将正式商用落地,将继续加码展开对智能终端生态、交互、体验的重构和进化。
做一个融入了大模型能力的AI助手并不是真正的AI智能体,能否与系统深入融合,带来流畅高效的AI服务体验,才是对AI智能体最大的考验,这也将成为未来AI手机之战的核心竞争焦点之一。
面向未来,AI手机仍会持续迭代,AI的普及进一步加速,荣耀基于自身在技术和生态层面的领先,已经与对手拉开差距。在未来,AI手机看荣耀或将成为必然。