智东西(公众号:zhidxcom)
作者 | ZeR0
编辑 | 漠影
全能扫描王背后的公司,刚刚上市了!
智东西9月26日报道,今日,上海AI+大数据科技公司合合信息成功登陆科创板。
其每股发行价为55.18元,发行市盈率为18.55倍,今日开盘股价大涨81.22%至100元/股。截至10点07分,合合信息最高股价为108元/股,涨幅达95.72%,最新市值为103亿元。
合合信息成立于2006年8月8日,法定代表人、实际控制人、控股股东均为镇立新。
该公司在智能文字识别行业的市场竞争力处于行业头部。其C端核心产品包括智能扫描及文字识别App扫描全能王、智能名片及人脉管理App名片全能王、企业商业信息查询App启信宝。3款App覆盖了全球上百个国家和地区的亿级用户。
除了大众熟知的C端App外,合合信息还有B端业务,主要是面向企业客户提供以智能文字识别、商业大数据为核心的服务,涉及基础技术服务、标准化服务和场景化解决方案。
合合信息在2021~2023年累计营收近30亿元,近三年营收和净利润复合增长率分别超过20%和接近50%。尤其是2023年,其全年营收增至近12亿元,净利润超过3亿元。
此次IPO拟募资14.9亿元,用于人工智能(AI)及商业大数据C端产品和B端服务研发升级、核心技术研发升级等项目。
一、三年累计营收30亿元,毛利率超过80%
合合信息成立于2006年,早期沉淀文字识别核心技术,2019-2010年相继上线名片全能王、扫描全能王两款明星App产品,2016年自研智能文字识别技术,并将AI技术落地成为产品级应用。
2016-2017年,该公司正式成立企业级智能解决方案事业部,并加速布局智能文字识别AI机器人、AI训练平台等场景化解决方案。
在大数据领域,合合信息2015年收购了企业公开数据治理服务商苏州贝尔塔,推出启信宝App,2016年建立大数据平台部门,2017年利用启信宝企业版SaaS软件快速切入商业大数据B端服务领域,2018年自研企业知识图谱解决方案开始进行商业落地。
2021年、2022年、2023年,合合信息营收分别为8.06亿元、9.88亿元、11.87亿元,毛利率分别为83.44%、83.70%、84.25%;同期净利润分别为1.44亿元、2.84亿元、3.23亿元。
▲2021年~2023年合合信息营收、净利润、研发投入变化(智东西制图)
今年1-6月,该公司实现营收额为6.88亿元,同比增长21.85%;扫描全能王的当期付费用户数、年费用户数、月活等关键业务指标分别同比增长55.73%、20.71%和15.75%,对应扫描全能王APP收入保持20.32%的同比增长。
合合信息预计今年1-9月营收超过10亿元,净利润超过2.9亿元。
其毛利率超过80%,C端业务毛利率相对较高,近三年智能文字识别业务的毛利率稳定超过86%,商业大数据业务的毛利率稳定超过67%。
合合信息的毛利率与可比上市公司金山办公差异不大,但低于可比上市公司福昕软件。主要原因是福昕软件的主要产品为标准化软件,可复制性强,边际成本较低,对应的规模效益更为明显,故毛利率较高。
▲2021年~2023年合合信息主营业务收入分布变化(智东西制图)
其智能文字识别业务的收入占比超7成,其中扫描全能王App贡献的收入占大头,贡献了总营收的逾60%。近三年来,扫描全能王贡献的营收占比持续上涨,启信宝营收占比则连年下降。
C端业务方面,根据App Annie数据,截至2023年12月31日,扫描全能王免费版曾在App Store上84个国家和地区(含中国)的效率类免费应用下载量排行榜位列第一,名片全能王曾在App Store上41个国家和地区的商务类免费应用下载量排行榜位列第一。
截至2023年年底扫描全能王与名片全能王在App Store与Google Play应用市场的全球用户首次下载量合计接近9.3亿,其中报告期新增首次下载量合计约3.7亿。
根据灼识咨询,2022年中国商业信息查询C端市场(即商业大数据C端市场)中,启信宝位列第三名。IPO文件显示,启信宝背后的商业大数据量已突破2000亿条,汇集中国境内超过3亿家企业等组织机构、每家企业超过1000个特征标签,产品形态包括APP和Web端产品。
合合信息核心技术相关C端的VIP会员产品一般以包月或者包年形式计费,单次付费产品按照数量计费,销售数量可采用付款订单数进行衡量。扫描全能王付款订单数达千万级。
B端业务方面,合合信息在智能文字识别、商业大数据两类服务已覆盖了近30类行业的众多头部客户。《财富》杂志 2023年7月发布的世界500强公司名单中,该公司已覆盖超过130家世界500强客户。
海外营收方面,合合信息在欧美、东亚等主要国家与地区,针对海外客户的不同偏好与需求进行C端产品及B端服务的销售。报告期各期,其境外及中国港澳台收入分别为3.06亿元、3.54亿元、3.97亿元,占公司总收入比重分别为38.03%、35.78%、 33.43%。
合合信心的境外收入主要集中在亚洲(主要为日本与韩国)及北美洲(主要为美国),呈稳定增长趋势,境外及中国港澳台业务收入主要由扫描全能王App、名片全能王App、名片全能王企业版SaaS产品等业务产生。
二、两大核心技术支柱,研发人员占比超50%
2021~2023年,合合信息的累计研发投入为8.4亿元,占同期累计营业收入比例为28.23%。
自2006年成立起,该公司就将文字识别、图像处理作为核心研发方向,在智能文字识别领域已拥有超过15年的研发经验及技术积累,识别准确率稳居行业领先水平。
截至2023年12月31日,合合信息及其控股子公司已取得发明专利授权合计125项,其中中国境内发明专利授权85项,境外发明专利40项。
其核心技术包括智能文字识别和商业大数据技术。
智能文字识别技术融合了智能图像处理、复杂场景文字识别、NLP等AI技术,相比传统简单文字识别,具备更多认知与理解能力。
商业大数据技术包括大数据挖掘与知识图谱等技术,通过“数据→信息→知识→智能”4个层次,挖掘商业数据背后蕴藏的价值。
根据灼识咨询,MTEB榜单是目前AI行业内最全面且权威的中文语义向量评测基准之一。该公司的acge文本向量化模型于2024年3月11日获得MTEB中文榜单第一的成绩。
国际几家头部文字识别企业对复杂场景下文字识别率的比较如下:
该公司在商业大数据领域的核心技术为知识图谱、大数据挖掘、NLP技术。
▲某银行客户的担保圈知识图谱的技术原理示意图
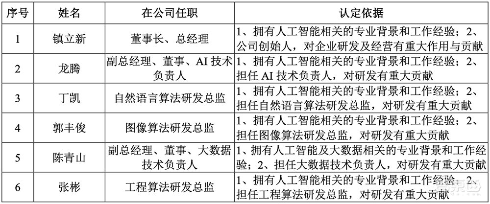
合合信息的核心技术人员有6人。
截至2023年12月31日,该公司全职员工共974人,其中研发人员共532人,占总人数比重约为55%。
三、详解业务盈利与销售模式差别,抖音为第二大客户
合合信息主营业务的主要盈利模式和销售模式差别如下:
直销是智能文字识别、商业大数据B端服务的主要销售模式,其报告期各期直销模式的收入占比均超过90%,经销模式占比较小。
该公司B端客户覆盖银行、证券、保险、政府、物流、制造、地产、零售等近30个行业,头部客户资源丰富;C端3款核心APP在全球拥有较大规模的用户基础。
报告期各期,合合信息前五大客户集中度较低且保持基本稳定,合计的销售额占合合信息当期营业收入的比例分别为8.43%、7.54%和7.25%。合合信息不存在对单个客户销售比例超过营收50%的情况。
主要原因是该公司C端的收入占比较高,而C端客户又相对零散,其前五大客户皆为B端的中大型企业客户。
报告期内,其前五大供应商包括北京七麦科技股份有限公司、华为软件技术有限公司、网宿科技股份有限公司、宁夏西云数据科技有限公司、阿里云计算有限公司、百度控股有限公司、腾讯云计算(北京)有限责任公司等。
来自前5名供应商合计的采购额占合合信息当期采购额的比例分别为34.60%、41.29%、30.57%,不存在对单个供应商采购比例超过采购额的50%的情况。
合合信息及控股股东、实际控制人、5%以上股东、董监高与前五大客户、前五大供应商不存在关联关系。
四、董事长、总经理镇立新为实际控制人
截至招股书签署日,合合信息拥有7家中国境内子公司,即苏州贝尔塔、上海生腾、上海临冠、上海盈五蓄、上海找贝、上海荃英荟、上海又冠,以及4家全资境外子公司、1家控股子公司上海信湃。
该公司还参股6家公司,分别是帕米尔信息、烯牛信息、前海梧桐、上海商安信、道口金科、金数科。
镇立新直接持有合合信息32.2504%的股权,并通过其控制的上海狮吼间接控制上海端临、上海顶螺、上海融梨然、上海目一然持有的合合信息股权,合计控制合合信息39.9331%股权,是合合信息的控股股东以及实际控制人。
镇立新出生于1968年1月,是中国科学院自动化研究所模式识别与智能系统博士,曾在中国石化集团、摩托罗拉就职,2008年11月至2011年11月任同济大学兼职教授,2009年11月至今就职于合合信息,现任合合信息的董事长、总经理及法定代表人。
其他持股超5%的股东还包括罗希平、东方富海。罗希平出生于1974年9月,同为中国科学院自动化研究所模式识别与智能系统博士,也曾就职于摩托罗拉,2008年1月至今就职于合合信息,现任合合信息高级算法研发工程师、监事会主席。
合合信息董事、监事、高级管理人员及核心技术人员2023年在公司及其关联企业领取收入的情况如下:
结语:同赛道综合型AI大厂云集,面临行业竞争加剧挑战
从行业竞争来看,扫描全能王面临一些文档编辑类软件(WPS、福昕等)、云存储类软件(百度网盘、夸克等)、通讯协作类软件(钉钉、QQ、企业微信、微信等)的竞争,这些移动端App均包含扫描与文字识别功能。名片全能王已进入产品发展的相对成熟阶段,面临来自微信等社交软件的竞争,部分用户使用社交软件交换联系方式来替代交换纸质名片。
在智能文字识别B端基础技术服务业务方面,百度、腾讯、阿里等综合型AI厂商均在其云平台提供智能文字识别标准化服务。相比这些云巨头,合合信息的资本规模相对偏小、融资渠道相对单一,但智能文字识别业务是其核心业务。
后续合合信息计划在B端业务方面扩大行业的覆盖度,尤其是加大对政府、制造业等行业的布局;在C端业务方面进一步升级扫描全能王、名片全能王与启信宝,针对不同类型用户特点开发垂直化场景的功能,进行差异化的运营,开发新的增值功能,挖掘用户价值,继续保持其C端产品领先的市场地位。
通过为客户提供降本增效、风险管理等解决方案,该公司希望帮助C端用户实现高效的智能文字识别与文档管理服务、商业数据查询及分析服务,帮助B端客户实现数字化与智能化转型。




















