智东西(公众号:zhidxcom)
作者 | 云鹏
编辑 | 心缘
做AI,苹果摸着安卓过河?未必。
智东西8月1日报道,最近,苹果正式发布iOS 18.1开发者测试版,苹果画的“Apple Intelligence”大饼,总算是先让开发者们尝到了一小口。
Siri告别“智障”,语言理解能力大幅提升,写作工具、图片工具这些发布会上的亮眼功能也部分在苹果系统App中落地。

苹果的开发者们,似乎已经提前“开香槟”了,相关上手视频直接在科技圈炸了锅。
为什么苹果AI如此受大家关注?这离不开最近半年多AI手机圈的火爆。
当智能手机全面转向“AI手机”时,所有厂商都在紧锣密鼓、加班加点地上马新功能,生怕掉队一丝一毫。
从2023年8月至今,短短不到一年的时间,华为、小米、OPPO、vivo、荣耀五大中国手机巨头都已经完成了自家AI手机操作系统多个版本的迭代,各类基于端侧、云侧AI大模型实现的AI功能如雨后春笋般涌现。

▲安卓旗舰机上的各类生成式AI功能
文本生成、图像生成、AI摘要、AI总结、AI搜图,更自然的互动对话、更出色的意图识别和理解能力,半年前还新鲜的AI功能如今已经成为AI手机的“标配”。
相比之下,苹果发布Apple Intelligence带来的升级,似乎并没有满足业内和消费者们对于苹果的期待。

因此,当很多人看到苹果AI之时,都会下意识的想到:安卓早就做过了。因此有一个结论逐渐被很多人所提及或认可:做AI手机,苹果是在摸着安卓过河。
事实真的是如此吗?当我们逐帧拆解苹果在WWDC上演示的一系列AI功能,并尝试在五大国产安卓旗舰机中“对号入座”时,我们发现一个有些“唱反调”的事实:大部分苹果的AI功能,安卓阵营都做不到。

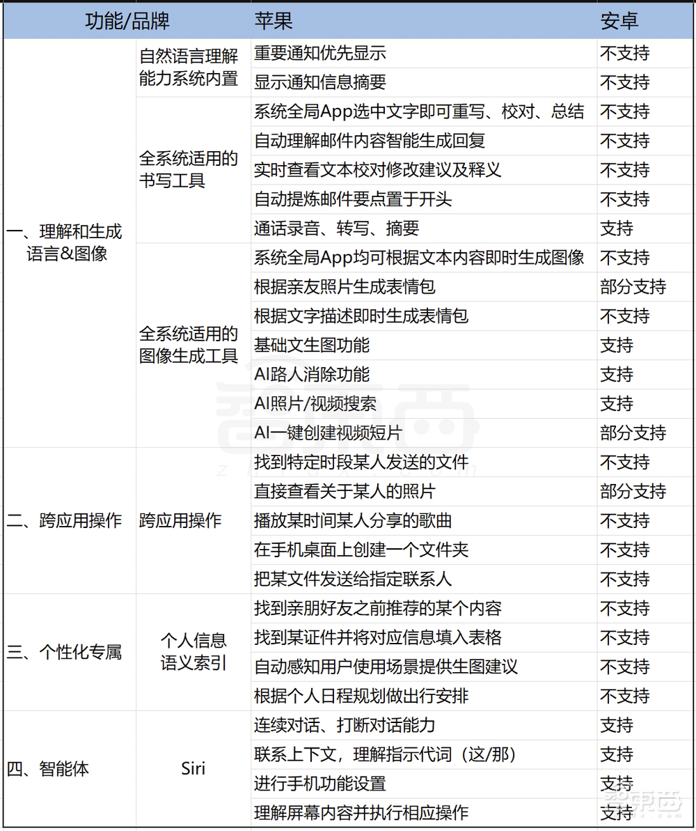
▲苹果VS安卓,苹果WWDC关键AI功能对比
同样的功能,安卓即使可以通过其他方式变向实现,从根本的实现逻辑上与苹果也有所区别。

▲智东西深度体验国产五大旗舰机的AI功能,从左至右依次为:vivo X100 Ultra、小米14 Ultra、OPPO Find X7 Ultra、华为Pura 70 Pro+、荣耀Magic6 Pro
做AI手机,苹果绝不是在摸着安卓过河,苹果做AI的思路和方式,甚至还有很多值得安卓阵营学习的地方。
前不久三星在发布会上一系列AI功能对苹果的像素级“模仿”,恰恰也证明了苹果方向的正确性。
与其高歌安卓阵营在AI功能落地速度上的“遥遥领先”,不如将苹果AI吃透,将苹果AI与安卓的核心差异点摸清,取长补短,为我所用。
AI手机的竞赛绝不是百米赛跑,一定是一场“马拉松”。第一个跑的不一定第一个到达终点,谁的后劲更足,才是重头戏。
AI手机这场精彩的较量,选手们才刚刚到齐。
一、都是生成式文本图像能力,苹果赢在了“系统级”整合
在对比苹果AI和安卓AI之前,我们要先弄清一个关键问题——苹果AI到底是啥?
在逐帧拆解苹果WWDC关于AI的部分后,我们可以清晰地梳理出苹果AI的五个关键能力组成部分:
1、理解生成语言和图像
2、跨应用操作能力
3、个性化专属能力
4、智能体
5、云端大模型调用
其中最重要的是前四个部分,尤其是智能体Siri的重要升级。我们这次暂时只对比前四个。
有一个结论要明确,苹果AI绝对不是“OpenAI换皮”。
苹果做AI,最最最不想做的一件事,就是调用ChatGPT。
用通俗的话来讲,在苹果的AI体系中,只要是能端侧解决的,坚决不能上云,只有实在没辙了的时候,才会“不情愿”地调用一下云侧大模型,调用时还要“层层设防”,生怕用户一个不留神交出了自己的敏感数据或信息。
苹果在发布会上透露,苹果在端侧跑了三四十个模型,这些模型服务于各类功能,而这些功能融入在系统体验的各个环节。
这就是在对比过程中我们感受到安卓与苹果差距最大的一点——端侧系统级AI体验,这也是我们对比分析的重点。

到底,什么是系统级?什么是系统级AI?
现在很多国内的安卓厂商也在强调自己的AI功能并不是“下载一个App”那么简单,已经是与各个应用相结合了,但从实际“疗效”来看,跟苹果的逻辑还有所不同。
比如在理解和生成语言、图像这件事上,苹果的逻辑是把这种能力直接润物细无声地做到日常体验的各个环节。
在需要的时候可以迅速调用、比较无感,操作符合直觉,几乎没有学习成本。

安卓阵营的许多手机都推出了各类文本生成和总结的功能,比如我们可以呼出智能助手,然后让它帮我们生成一段精彩的文案,或者帮我们总结摘要一段通话录音。

▲安卓旗舰机在笔记App中加入的AI文本创作功能
当然,我们也可以直接调用各家的智能助手,将手机里的文档发给它,让它帮我们总结重点。
这里有没有发现什么特点?这个功能或者服务的发起者,仍然是“我们”,也就是人与AI的交互,仍然是人要主动发起。
相比之下,苹果在理解和生成语言、图像环节是怎么做的?
在锁屏通知显示环节,AI会直接理解你收到的通知的文本内容,判断重要性,并将重要的应用通知前置。
虽然安卓手机可以手动设置重要应用的通知置顶,但跟苹果这种AI主动判断完全不同。

在显示通知的同时,苹果AI会把通知的内容以摘要的形式简要呈现出来,方便我们判断信息的重要性,邮件也是如此。

跟显示通知很类似,苹果AI还可以直接把我们收到的邮件中的要点信息提炼并放在邮件的开头。

这一切不需要复杂的操作,不需要选中文本内容,也不需要下载某个App。苹果很多的AI功能,会给人一种自然而然的感觉:
当你觉得某个地方如果AI帮我做一下就好了,苹果AI已经做好了放在那里供你参考使用。
你不需要思考我应该调用什么工具,我应该打开什么软件,我应该如何召唤出语音助手帮我做这件事,AI都已经“无处不在”地帮你做好了。
这,是苹果AI最显著的特点之一,这也是“系统级AI”的典型体现之一。
其实这种“系统级AI”能力,在苹果AI处理文本、图像方面都有鲜明的体现。
苹果在发布会上发布了两个工具,一个是书写工具,一个是图像生成工具,但大家千万不要觉得这个“工具”就等于某个App,我们需要打开某个App才能使用这个功能,并非如此。

▲书写工具
形象地来说,使用苹果的这个AI功能,就好像我们用电脑办公,点击鼠标右键一样自然。
苹果特别在发布会上强调说,不论是书写工具还是图像生成工具,都是“全系统适用”。
简单来说,文字工具可以用在任何有文字的地方,从邮件、备忘录、浏览器、Pages、Keynote到各类三方App,图像生成工具同样如此。

我们打开一个活动邀请的邮件,AI会自动识别邀请函的内容、需要我们回答的问题并提供智能选项,我们是接受邀请还是拒绝?选择后AI就会快速生成回复邮件的草稿。

我们只要选中邮件文字内容,书写校对功能就会弹出来,我们可以对内容进行润色,更换不同的语气口吻。

一切流程都很自然,我们想到了,AI就已经做到了。
安卓阵营这边,其实大部分厂商很早就落地了各种文本生成、文案创作类的功能,比如帮我写一个商品评价、写一个会议邀请的邮件、写一个简短的自我介绍或是一个临场演讲发言。
如果就文案创作的丰富程度来说,苹果似乎还要稍逊一筹。

▲安卓旗舰机中的各类文本生成、文案创作功能
但问题在于,这些功能往往藏在一些App中,或者需要我们调出智能助手,将我们需要让AI总结、重写、润色的内容先发给助手,助手再去解读。
有些安卓机型的文本润色重写功能做在了“笔记”应用中,但实际上这可能是一个我们平时生活中非常“低频”打开的一个应用。
当然,一些安卓厂商将AI文案的写作、润色这样的功能做到了输入法里,相对来说,这还算是一个比较“系统级”的App。

▲部分安卓旗舰机将AI写作功能做到了输入法中
从最终结果来看,安卓这边都可以变向,或者多几个步骤实现同样的生成式文字处理功能,但跟苹果AI所做的“系统级AI”相比,并不相同。

图像也是如此。
生成式图像处理一直是安卓阵营津津乐道的一大优势项目,很早安卓这边就推出了类似一句话生成图像、图像风格优化、AI抠图、AI路人消除这样的功能。
今天一提到AI手机,很多普通人的第一反应就是AI消除、AI生图。
相比之下,苹果在发布会上强调的AI生图能力有些不同:
苹果的AI可以在聊天中随时随地根据朋友的照片生成一张带有特定氛围的卡通图片。

同样是在聊天场景中,我们可以随时让苹果AI根据我们的描述生成一张表情图。

AI还可以直接识别我们选中的联系人头像,根据手机中这位联系人的照片生成相应的表情包图像,这一切都不涉及任何应用跳转。

AI可以在你记笔记的时候随时根据你记录的文字内容生成相关的图像。
比如根据你记的建筑学笔记生成一副建筑的图像,并且图像中哪些建筑特点是根据哪些文字生成的都可以一目了然的直观呈现。

苹果的AI图像生成功能同样是做到了“系统级”。
在我们使用各类应用时,只要我们需要生成图像,生成图像的功能就可以马上发挥作用,不需要我们跳转到另一个地方,去生成一个图片,再复制粘贴回来。
苹果与安卓的逻辑依然不同。

当然,像AI路人消除、AI照片搜索、AI视频生成,以及常规AI文生图这些功能都是苹果AI和安卓AI通用的能力,大家也看的很多了,这方面差距并不大,我们不必赘述。

但我们需要关注的是这些功能具体的应用效果,比如视频生成的精美程度,是否传达出主题,这些有待苹果AI正式落地后进一步关注。
系统级AI是什么?看下来有几个关键词:
自然而然、随时随地、操作极为简单、主动提供、高可用性。这就是苹果的系统级AI。
二、苹果与安卓达成共识:打造理解个人情境、个性化专属AI
在分析系统级AI时,有一个很重要的AI特性,是“主动性”,这个特性的实现,牵涉到苹果AI的另一层关键优势:对个人情境的理解。
用苹果高级副总裁Craig的话来说,这是个人智能化极为关键的要素。
对于个人情境的理解与AI的个性化专属能力也紧密相关,简单来说,就是AI真的要懂你、了解你。

什么叫懂你、了解你?
苹果的AI,可以给你的照片、日历日程、各类文件、往来消息和邮件中的信息等内容创建语义索引,相当于你的一切个人化信息都被AI所理解、记住了,你再让AI办事的时候,AI就可以很自然的利用这些信息。

AI认识你,认识你的朋友、家人,AI了解你最近的日程、手机里储存了哪些重要的文件。

比如在你填表格需要输入某个证件号码的时候,AI就可以直接帮你找到那张证件的照片并自动将驾照编号提取出来,填入表格。

苹果高管在发布会上举了一个形象的例子:
当一个临时会议突然出现,你不知道还能否赶上晚上女儿的音乐会时,AI可以帮你做出判断,AI会知道你今天的日程安排,知道你的女儿是谁,知道你女儿前几天发给你的音乐会海报,提取其中的时间地点信息,AI也会知道你的公司在哪里,从而规划路线和时间。
目前,这些安卓阵营暂时都做不到。

这一切,都是基于AI需要真的了解你。
只有真正了解你,能够理解你的个人情境,才能说得上是个性化专属的AI,也就是我们梦想中的“贾维斯”。
在安卓这边,AI对我们的了解更多停留在我们每天几点通常会使用哪个应用,然后在对应时间段就会将应用建议放在桌面的醒目位置这样的水平。
当然,我们也可以在图库中自定义联系人,定义谁是妈妈、谁是妻子,AI就可以搜到“妈妈的照片”、“妻子的照片”。

▲安卓旗舰机相机App中的人物自定义功能
苹果这种个人情境理解能力,实际上在前文提到的生成式文本、图像功能中也有体现。
比如AI会基于你当前跟朋友聊天的情境智能推荐生成相应的图片,比如AI会知道你跟哪个朋友在聊天,你们聊的话题是轻松愉悦的,还是紧张压抑的,进而推荐相应的图片生成提示词供你选择。

在苹果看来,AI唯有真正可以理解你的个人情境,才真正变得有价值。
这话诚然不假,但实现起来却并不容易,信息需要打破应用的边界,为AI所掌控,AI智能体掌握着所有关键信息,同时知道你当下在做什么、需要什么,并自然而然地提供相应的AI服务和建议。
虽然安卓阵营也一直在向这个方向努力,但不得不说,目前绝大部分AI功能,人都需要率先发出请求,并且在操作的繁琐程度上也要超过苹果,AI的主动性体现,仍然较少。
总体来看,安卓阵营目前的“个性化AI”,更像是“人工个性化”,我们仍然需要手动设置大量的自定义信息,才可以让AI获得更多的信息,而不是AI主动对我们的信息进行学习、理解,建立语义索引。
这跟苹果AI是有本质区别的。

▲安卓旗舰机中对于个人信息与偏好的设置界面
三、AI跨应用操作成主流,国内应用生态繁杂或成最大挑战
正如前文所说,苹果AI实现个人情境理解的一大前提就是信息不在停留于每个角落、每个应用中,而是打破边界,实现“流动”,为AI所用,这其实就牵涉到了苹果AI的另一大关键能力——跨应用的操作。

在跨应用操作方面,安卓阵营的确已经做出了不少成果。
比如我们可以很轻松地让AI找到手机中关于某些内容或主题的文件,找到某位家人或朋友的照片,找到一首特定的歌曲。

▲让智能助手找文件
我们还可以将找到的文档发送给微信中的某位联系人,或者直接让AI给我们的某个微信联系人发一个指定金额的红包。

▲给指定微信联系人发指定金额红包
在这些方面,安卓AI与苹果AI的差距并不大。
这里有一个问题需要注意,也就是我们前文所提到的“应用生态存在巨大差异”的问题。

在海外市场,AI功能与苹果系统级应用的结合是极具价值的。因为绝大部分苹果用户都被系统应用生态强绑定,是真的在用这些App。
相比之下,中国安卓手机厂商面临的最大挑战之一,恰恰就是应用生态过于庞杂,每一类应用,都有无数“主流应用”。

▲安卓应用商店
苹果AI可以只把邮件应用做好就可以提升绝大部分人的办公AI体验,但在国内,把办公体验做好牵涉到的App数量难以想象,甚至每家公司都在使用独立的办公应用。

▲安卓应用商店
对于国内安卓手机厂商来说,一些系统自带的邮件、浏览器、音乐、视频、笔记等软件,恰恰是用户不常使用的。
国内安卓手机AI跨应用的操作、AI功能与应用的深度融合,必然涉及到产业各方的共同努力。
问题如何解决?安卓或许仍然可以跟苹果取经。
苹果让三方App也可以快速接入苹果AI,使用苹果AI,或被苹果AI所使用。

目前国内一些安卓厂商也在向着这一方向努力,推动开发者将应用提供的服务转化为一个个AI可以调用的能力,而AI所具备的功能也可以被各类三方应用所调用。
可以说,生态这件事,还要用生态的思路来解决。
四、AI手机时代:智能系统就是智能体,智能体就是智能系统
既然我们最开始就提到,智能体是苹果AI里非常重要的一部分,那我们为什么最后才来说Siri?实际上,在AI手机时代,智能体与AI系统之间并没有那么清晰的边界了。
一个个人化智能系统,实际上就是一个个人智能体。
上述提到的所有苹果AI的能力,实际上就是Siri的能力。
不论是文本、图像的生成式创作,还是个人情境的理解,亦或是跨应用的操作,我们都可以通过Siri来完成操作,服务也可以由Siri直接提供。
在AI手机时代,智能系统就是智能体,智能体就是智能系统。
理解生成语言和图像、跨应用操作能力、个性化专属能力、智能体这四个苹果AI重要组成部分,实际上是相互关联,相互深入,你中有我我中有你的。

当然,在智能体这个环节,还是有一些功能是可比的了,比如自然的语言对话能力、上下文联系理解能力,以及一些语音助手更常用的功能。
在自然语言对话理解方面,其实目前各家的差异并不大,这里我们不需要过多对比。

▲通过语音助手设置日程
Siri这边能够读懂、理解屏幕内容并执行相应操作的能力给我们留下了比较深刻的印象。

▲Siri的AI识屏
目前安卓阵营各家AI也几乎都已经具备了AI识屏的能力,比如通过双指长按屏幕,AI就会对屏幕内容进行分析。
我们可以点击地址信息跳转到导航App,点击日程安排信息创建日程,或者点击电话号码创建联系人。

▲安卓旗舰机的AI识屏功能
当然,AI也可以识别某个图片中的人物。

▲安卓旗舰机的AI识屏功能
总体来看,智能体这一环,反而是安卓与苹果阵营差异最小的一方面,智能体,其实更多承担了AI与人交互的“入口”功能,也就是信息输入输出的窗口。
苹果和安卓的核心差异,仍然存在于智能体背后整个智能系统的能力、底层逻辑、实际体验等方面。
结语:AI手机,让子弹再飞一会儿
当我们细心逐帧梳理并对比苹果AI和安卓AI后,我们发现,最核心的差异其实并不在于表面上看到的那些功能,比如AI写作、AI生图、AI摘要或是AI路人消除。
这些AI功能并不是最大的挑战,难点在于如何将这些AI能力内化到系统的每一个组成部分、每一个应用,每一个体验的细节中,这也是苹果AI和安卓AI核心的差异。
说“苹果摸着安卓过河”,更多是从表面AI功能上来看的,但实际上,这就像如今手机操作系统功能设计趋同一样,“表面上看起来一样”是一件再正常不过的事了。
在使用过国内五家头部厂商的旗舰机AI后,我们也能感受到,各家的AI真正用起来的体验,的确有着不小的差异。
当然,话说回来,苹果的AI目前来说仍然是“一张大饼”,虽然发布会上的功能演示都是用真机进行的,但真正未来苹果AI落地能有怎样的体验,还是个未知数,苹果AI国内的体验,同样是未知数,半年甚至一年后,等苹果AI全面落地后,国内安卓厂商又会放出怎样的AI大招,也是未知数。
在这么多“未知”的前提下,我们不如让子弹再飞一会儿。
哦对了,说一千道一万,苹果说的所有的AI,现在还是“一张大饼”。
最后到我们手里长啥样,这事还真没准呢。