智东西(公众号:zhidxcom)
作者 | 徐珊
编辑 | 漠影
智东西2月20日报道,今天下午,OPPO在深圳AI战略发布会上,首次推出了OPPO AI超级智能体以及OPPO 1+N智能体生态战略,并联合调研机构IDC共同发布行业首个《AI手机白皮书》。
会上,OPPO还分享了其定义的AI手机的四大能力特征:高效利用计算资源、数据感知更敏锐、强大的自学习能力以及丰富的创作能力。OPPO认为AI手机不但将会全面革新手机的交互体验,而且其服务生态的变化将更深刻地变革服务生态与用户的关系。IDC预测2024年,新一代AI手机的出货量将达到1.7亿部,约占据智能手机整体的出货量的15%。
OPPO首席产品官刘作虎表示,“AI手机将是继功能机、智能机之后,手机行业的第三个重大的变革阶段。AI手机时代下,手机行业和用户体验都将迎来革命性的变化。”

一、提出AI手机四大特征,70亿大模型已上线OPPO手机
OPPO觉得AI手机四大特征基本勾勒出AI时代之下,手机行业在硬件平台、操作系统与服务生态方面将进行的技术革新与生态重构基础雏形,并给出更具体地参考性建议。
AI手机高效地利用计算资源,可以满足AI时代下生成式AI的计算需要。同时,AI手机要能敏锐地感知真实世界,了解用户与环境的复杂信息此外。AI手机还将具备更充沛的创作能力,为用户提供持续的灵感与知识支持。

其中,AI手机高效地利用计算资源,可以满足AI时代下生成式AI的计算需要。同时,AI手机要能敏锐地感知真实世界,了解用户与环境的复杂信息此外。AI手机还将具备更充沛的创作能力,为用户提供持续的灵感与知识支持。
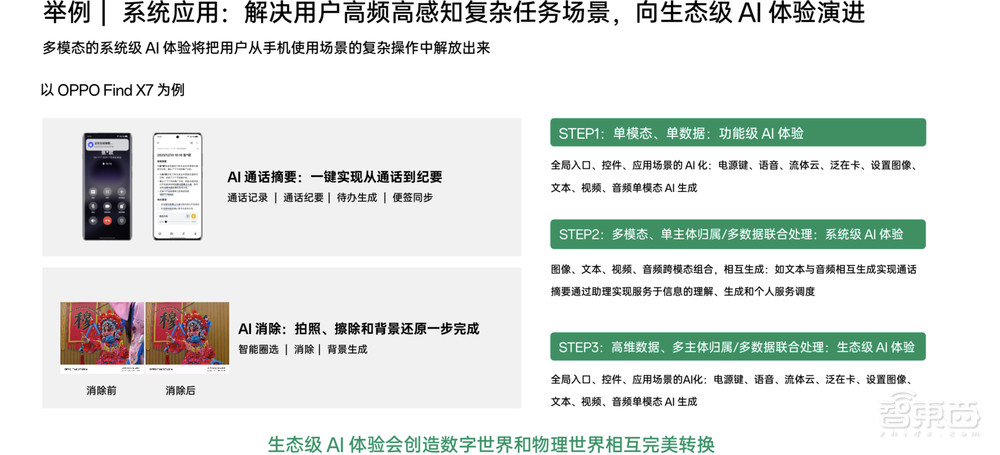
目前,为了迎接AI时代,OPPO通过与联发科技等芯片厂商深度合作,形成了端侧的高效异构计算架构,能更好地适应AI时代的硬件平台特征。据悉,Find X7作为首款在端侧应用70亿参数大模型的AI手机,在文本和视觉的处理响应相较其他手机更快。
二、发布《AI手机白皮书》,2024年AI手机将达1.7亿部
报告中提到,AI手机的使命是解决用户痛点、从碎片、繁杂的任务中解放用户。像是整理会议纪要、跟踪遗留事项等,琐碎的整理任务不应该占据用户大量时间。
在AI时代,AI手机可以帮助用户零代码开发AI智能体。手机本身不但创造了零代码开发环境、打通私域数据,以及创造了丰富的插件供用户选择,而且,还能够支持多样的API接口接入,多重方式输出AI能力。

白皮书中认为,AI手机的系统已将从功能机的OS、智能机OS逐渐转换到智慧OS。AI手机内嵌的智能体已将通过机器学习不断理解用户习惯、自学习。个人助理也将从千篇一律走向人格化,可以理解复杂需求,提供更聪明、个性化的服务体验。
IDC预计在中国市场,随着新的芯片和用户使用场景的快速迭代,新一代AI手机所占份额将在2024年后迅速攀升,2027年达到1.5亿台,市场份额超过50%。其中,2024年,新一代AI手机的出货量将达到1.7亿部,约占据智能手机整体的出货量的15%。

三、推出1+N智能体生态战略,AI手机服务生态革新
今天,OPPO还发布了1+N智能体生态战略。其中,“1”代表OPPO AI超级智能体,能基于庞大的知识图谱、文档数据以及搜索引擎,为用户提供强大的知识能力,精准理解用户意图,给出准确结果。

超级智能体还具备传统智能手机不支持的记忆能力,可以基于对用户的长期记忆以及当下的实时交互语境,给出符合个人需求的服务与反馈。同时,超级智能体还能充分调用其他多种多样的工具,在满足个性化的同时提供更多服务。
“N”代表基于OPPO AI Pro智能体开发平台所赋能的全新智能体生态。通过AI Pro智能体开发平台,普通用户无需掌握专业的编程技能,即可通过零代码的自然语言交互,快速生成专属于用户个人的个性化AI智能体。这不仅提升了用户的参与度和体验,还使得AI智能体的开发更加全民化,实现“人人都是开发者”的AI智能体生态图景。

结语:席卷手机行业,AI手机技术革命到来
2024年开年,AI依旧火热,新的大模型、AI应用等推动着各行各业加速AI革新。如今,OPPO宣布成立AI中心,整合全球研发资源,举全公司之力,集中资源,抓住时代机会。
OPPO通过全新定义AI手机,并且从系统、硬件、应用场景等不同角度,重新给出更适应当下的AI手机产品定位。像是如今手机的算力供给将不再局限于本地,还是端云结合。端侧计算可更好保证实时性与隐私保护,云端强大的计算能力则能够完成更复杂的任务,从而提高AI手机的整体性能和效率。
面对新的AI手机变革,OPPO已与超千万OPPO用户率先迈入AI手机时代。