1、微软市值达3万亿美元
2、深度学习三巨头入选2023 ACM Fellow
3、马斯克称Grok 1.5下月发布
4、谷歌发布生成式AI驱动的艺术自拍功能升级
5、夸克上线大模型新产品AI PPT
6、剪映小规模测试AI克隆音色功能
7、澜舟科技孟子大模型开放公众服务
8、上海AI实验室等推出文生3D模型3DTopia
9、国内首个非Attention大模型发布
10、2023年度吴文俊AI科学技术奖拟授奖项目公示
11、工信部等:建设适用于生成式AI的行业数据集
12、四川警方通报AI拟声诈骗案
1、微软市值达3万亿美元
美国时间周三,微软股价在纳斯达克交易中上涨1.5%,股价达到3万亿美元,成为继苹果之后第二家估值达到这一里程碑的公司。苹果市值首次突破3万亿美元是在两年前。近几个月,微软积极发布生成式AI产品和功能,投资者对此的反应是股价明显上涨。

2、深度学习三巨头入选2023 ACM Fellow
美国计算机协会(ACM)今日公布了2023年ACM Fellow名单,新入选的科学家共有68人。其中,曾获ACM图灵奖的深度学习三巨头杰弗里·辛顿(Geoffrey Hinton)、约书亚·本吉奥(Yoshua Bengio)和杨立昆(Yann LeCun)均入选,清华马维英、微软高剑峰、上交陈海波等14位华人入选。ACM成立于1947年,是全世界计算机领域影响力最大的专业学术组织之一。ACM Fellow是由该组织授予资深会员的荣誉,目的为表彰会员中对于计算机相关领域贡献前1%的学者。
3、马斯克称Grok 1.5下月发布
1月23日,社交平台X网友@jordanbpeterson发帖吐槽马斯克的聊天机器人Grok总是提供不切实际、没有参考依据的回答,在至少20%的情况下出现“幻觉”问题。马斯克回应称,Grok预计将在下个月发布1.5版本,并全面改进这些问题。

4、谷歌发布生成式AI驱动的艺术自拍功能升级
昨日,谷歌旗下应用艺术与文化(Arts & Culture)宣布推出艺术自拍(Art Selfie)功能的2.0版本,利用生成式AI技术将用户的自拍无缝融入到艺术品风格中,目前支持超过25种风格。此外,谷歌宣布其艺术重绘(Art Remix)功能在更多国家/地区推出。

5、夸克上线大模型新产品AI PPT
日前,依托自研大模型,夸克App推出全新产品“AI PPT”。用户仅需输入PPT主题,就能在几十秒内生成一份精美专业的PPT文档。“AI PPT”可根据用户输入的主题或按照内容分类生成PPT模板,并可根据用户提供的主题生成平均页数在25页以上的智能大纲,还能够在每页中在线调整结构、文字、图片。
夸克“AI PPT”依托千亿参数的自研大模型和数据精调,把制作PPT的过程进行了结构化处理,提供了更加智能的使用体验。与市场上同类产品相比,夸克文档推出的“AI PPT”具有更智能、更专业、更易操作三大特点,让用户在手机端就能完成PPT创作,并联合iSlide等行业头部平台,提供海量和专业的各类模板。

6、剪映小规模测试AI克隆音色功能
据科技自媒体数字生命卡兹克昨日报道,字节跳动旗下剪辑软件剪映近日开启克隆音色功能的小规模测试,大约10%的用户获得了体验资格,月底可能会全量上线。该功能只支持即时朗读随机文本录音输入,不支持上传音频用于克隆音色,大约需要5-10秒的录制即可生成。

7、澜舟科技孟子大模型开放公众服务
据澜舟科技微信公众号今日发文,澜舟科技孟子GPT大模型近日正式通过网信办生成式AI备案,正式面向公众开放服务。孟子GPT大模型是澜舟科技研发的生成式可控大语言模型,能够通过多轮对话,帮助用户在特定场景中完成各种工作任务。澜舟科技本次对外开放将上线四款大模型产品,包括:孟子大模型-轻量、孟子大模型-标准、孟子大模型-金融、孟子大模型-编程。
体验地址:
https://www.langboat.com/product/mchat
8、上海AI实验室等推出文生3D模型3DTopia
近日,来自南洋理工大学、上海AI实验室等机构的研究人员,共同推出了文生3D基础模型3DTopia。据演示视频显示,该模型中文名叫“书生·物华”,可5分钟快速生成多样化的高精度网格与纹理。3DTopia的推理分为两个阶段进行,第一阶段根据提示词生成点云格式的粗糙模型,第二阶段基于该团队推出的Threefiner方法进行细化,完成上色等操作。
GitHub主页:
https://github.com/3DTopia/3DTopia?tab=readme-ov-file

9、国内首个非Attention大模型发布
昨日,岩山科技旗下创企岩芯数智(Rock AI)推出国内首个非Attention机制的大模型Yan,也是业内少有的非Transformer架构大模型。据岩芯数智CEO刘凡平介绍,Yan是一个通用大语言模型,拥有相较于同等参数Transformer的7倍训练效率、5倍推理吞吐、3倍记忆能力,同时支持CPU无损运行、低幻觉表达、100%支持私有化应用。
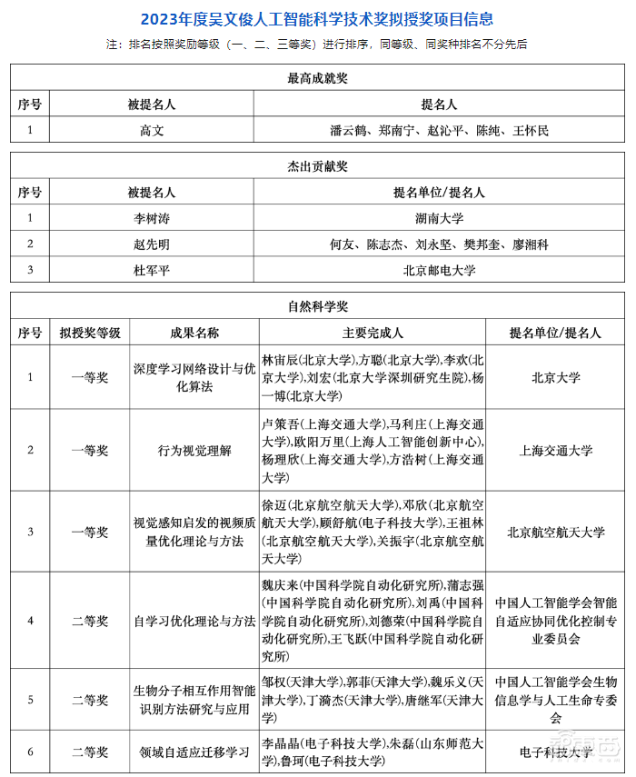
10、2023年度吴文俊AI科学技术奖拟授奖项目公示
今日,2023年度吴文俊AI科学技术奖发布拟授奖项目信息并开启公示,公示期为1月25日至2月3日。任何单位和个人对拟授奖成果有异议者,可以书面形式实名向吴文俊科学技术奖励工作办公室提出,同时需提供准确的相关材料,对于匿名以及超出公示期后提出异议者恕不予受理。
据悉,“吴文俊AI科学技术奖”由中国AI学会发起主办,是我国智能科学技术领域唯一以人民科学家、AI开拓先驱、我国智能科学研究的开拓者和领军人、首届国家最高科学技术奖获得者、中国科学院院士、中国AI学会名誉理事长吴文俊先生命名,依托社会力量设立的科学技术奖,具备提名推荐国家科学技术奖资格,旨在奖励在智能科学研究中取得重要发现,着力实现原始创新与突破,或在AI领域攻克关键核心技术。
公示名单:
http://www.wuwenjunkejijiang.cn/a/2235.html

11、工信部等:建设适用于生成式AI的行业数据集
今日,工业和信息化部等九部门发布关于印发《原材料工业数字化转型工作方案(2024—2026年)》的通知。方案提出,建设适用于生成式AI的行业数据集,基于现有通用大模型技术底座进行定制化开发训练,构建细分行业大模型,面向新材料研发、供应链优化、大宗商品价格预测等应用需求,加快大模型技术深度创新。强化AI驱动,探索建立原材料企业与AI企业之间的需求匹配和创新协同机制,加快推进AI技术赋能原材料工业。建设1个新材料大数据中心、4个重点行业数字化转型推进中心、4个重点行业制造业创新中心、5个以上工业互联网标识解析二级节点、6个以上行业级工业互联网平台。
《原材料工业数字化转型工作方案(2024—2026年)》原文地址:
https://wap.miit.gov.cn/zwgk/zcwj/wjfb/tz/art/2024/art_dd08e0bf4c50452fab4961c9fced4da6.html
12、四川警方通报AI拟声诈骗案
据平安江阳今日通报,近日四川江阳一名女子险些遭遇新型电信诈骗,诈骗分子利用虚拟号码伪装其女儿的电话号码,并利用“AI拟声”的方式模拟其女儿的声音,威胁该女士准备80万。经过核实,警方确认了其女儿的人身安全。
