科创南方(公众号:southtech001)
作者 | 佳慧
编辑 | 云鹏
深圳医学科学院成立,著名科学家颜宁担任创始院长;深圳新增4名两院院士;深圳进入5G-A新时代;深圳创建AI先锋城市;深圳启动“超充之城”建设,建成超充站65座……
深圳的科技大事件频繁出现在人们的视野,高科技成为了深圳城市的符号。
科创南方1月2日报道,近期,广东省政府全文发布了《深圳都市圈发展规划》(以下简称“规划”),这一规划经过国家发展改革委衔接函复,意味着中国国家级都市圈版图的一线城市成员终于破零,深圳要进一步发挥一线城市的辐射作用,带动圈内其它城市发展。

▲已获批国家级都市圈
按照规划,深圳都市圈所处的位置是粤港澳大湾区东部,由深圳、东莞、惠州全域和深汕特别合作区组成,土地面积约16273平方公里,2022年常住人口3415万人,地区GDP(生产总值)约4.9万亿元。

▲深圳都市圈国土空间发展格局图
为何深圳都市圈可以实现近5万亿元的GDP?这与深圳都市圈的科技创新产业发展分不开。在广东省政府同批发布的广州、深圳、珠江口西岸、汕潮揭、湛茂五大都市圈发展规划中,均有与5G、人工智能、精密制造等先进产业相关的要求,深圳都市圈更是当仁不让。
据科创南方统计,截至2023年12月29日,整个深圳都市圈拥有503家A股上市公司,涵盖生物医药、电子信息、半导体、智能装备等领域;深圳都市圈还拥有鹏城实验室、深圳湾实验室、人工智能与数字经济广东省实验室(深圳)、松山湖材料实验室、先进能源科学与技术广东省实验室等5大高水平实验室。

深圳都市圈还拥有深圳市新一代信息通信集群、先进电池材料集群、广佛深莞智能装备集群、深广高端医疗器械集群、东莞智能移动终端集群、广佛深莞智能装备集群、佛莞泛家居集群等6大先进制造集群,以及7大跨区域产业组团。
此次规划则继续从加快以深圳为主阵地建设大湾区综合性国家科学中心、联合打造具有全球影响力和竞争力的产业集群、高质量建设跨区域产业组团三大领域,花了不少的笔墨谋篇布局。
规划中提出了以科技创新带动产业发展、产业需求牵引科技创新。以“综合性国际科学中心+高水平实验室+技术创新平台、产业创新中心、高水平科研机构+研究型大学”提升都市圈原始创新能力和技术创新能力;培育若干个具有全球影响力和竞争力的产业集群,促进产业价值链整体跃升,更高质量的嵌入全球创新网络。

▲深圳都市圈发展规划中与先进产业相关政策(图源:广东省发展和改革委员会)
大湾区产业基于粤港“前店后厂”分工和本地内生的专业镇经济起步,深圳则从模仿到创新,形成了“深圳创新研发、莞惠生产制造”的深店莞(惠)厂模式。创新驱动、产业协作成为了深圳都市圈规划的特色。
规划还提出目标,到2030年,深圳都市圈综合经济实力跃上新的大台阶,优势互补的区域发展格局基本形成,一体化合作机制基本建立,国际化水平显著提升,初步建成具有较高国际知名度的国际化大都市圈。
展望到2035年,深圳都市圈基本实现社会主义现代化目标,区域协调发展格局更加完善,跨界区域城乡协同发展达到较高水平,产业体系、生态环境、基础设施、公共服务实现全面融合发展,建成具有中国气派、世界水平的创新型、国际化、现代化都市圈。

▲深圳都市圈的“一主两副一极四轴”(图源:广东省发展和改革委员会)
深圳都市圈如何有底气定出这样的目标?深圳都市圈的先进产业究竟有多强?在新到来的一年,深圳都市圈的产业将如何进一步发展?我们一起从上市公司实力、先进制造业集群等方面,挖掘深圳都市圈的能量。
一、深圳、东莞上榜十大工业城市,A股上市公司超500家,经济动能强劲
深圳都市圈包括深圳、东莞、惠州全域和深汕特别合作区。从深圳都市圈的整体发展情况来看,深圳、东莞的发展势头相较于惠州、深汕特别合作区更为强劲,深圳位居2023年上半年规上工业营收前十大城市排名榜首,东莞也榜上有名,位列第十。
同时,从上市公司的整理情况上来看,深圳都市圈已有A股上市公司超过500家,企业的健康与活力让深圳都市圈的发展潜力有更多释放的机会。
1、深圳、东莞上榜十大工业城市
根据国家统计局和驻各市调查总队发布的数据,2023年上半年规上工业营收前十大城市排名为深圳、上海、苏州、佛山、北京、重庆、宁波、广州、天津、东莞。
深圳、东莞作为深圳都市圈多中心分布式结构“一主两副”中的主中心和副中心之一上榜,分别排名第一和第十。

首先,深圳以700亿元的优势超过上海,稳居第一。深圳为何能够做到这点?
从深圳拥有的各类企业的数据来看,无论是稳步发展、经济活力强的上市公司,还是在某一领域极具话语权的巨头公司、科技发展下兴起的创业公司,很多都在深圳落地发展。
深圳有415家A股上市公司。除了上市公司,深圳未上市但发展潜力强的企业还有世界500强企业华为,以及大疆创新、柔宇科技等估值超10亿美元的创业独角兽。
并且在工信部近日公示的第五批专精特新“小巨人”企业名单中,深圳有310家企业上榜,新增数量位居全国第一。加上现有的442家,深圳专精特新“小巨人”总数达到752家,位居全国第二。
正是在各类企业的经济拉动作用下,才有了深圳亮眼的成绩。根据广东省地区生产总值统一核算结果,2023年前三季度深圳市GDP达24468.25亿元,同比增长5.4%。
其中,第一产业增加值为17.51亿元,同比下降1.5%;第二产业增加值为8876.97亿元,同比增长4.7%;第三产业增加值为15573.76亿元,同比增长5.8%。这些数据都反映了深圳作为中国创新型城市的强大实力和经济活力。
而另一个上榜城市东莞,被誉为世界工厂,在2023年上半年的工业营收达到了11235亿元,以手机、玩具和家具制造为主要产业。
现在,东莞还开始注重技术创新和产业升级,不断引进和培育高新技术企业。
在去年的第一届东莞粤港澳大湾区无人自主技术高峰论坛上,东莞就成立了无人自主技术产业联盟;在工信部今年公布的第五批国家级专精特新“小巨人”企业名单中,东莞也有81家企业入选。
例如东莞市李群自动化技术有限公司,专注于轻量型高端工业机器人研发、生产、销售与应用,自主开发的机器人图形化开发平台,填补了国内机器人柔性智能应用领域的空白;广东大普通信技术有限公司2022年该公司营业收入达31708.75万元,最近三年的复合增长率达52.2%。

▲东莞市李群自动化技术有限公司
未来,深圳、东莞和深圳都市圈中的其它城市,通过深圳、东莞这些企业的带动和产业链完善、产业结构优化,将有很强的发展潜力。
2、A股上市公司503家,涉及生物医药、电子信息、半导体、智能装备等先进产业
强大的企业为地方带来稳定的经济收入,创造大量就业机会,推动地方经济持续发展。
科创南方根据同花顺数据统计,到2023年12月28日为止,深圳都市圈的A股上市公司共计503家。
具体来说,深圳有A股上市公司415家,东莞有A股上市公司58家,惠州有A股上市公司18家,深汕特别合作区有A股上市公司12家。
这些公司涵盖生物医药、电子信息、半导体、计算机等先进产业,不乏迈瑞医疗、立讯精密、传音控股、安培龙、云天励飞、华大智造、奥比中光等业界知名企业。
截至2023年12月29日,深圳都市圈市值A股上市公司市值最高达到690亿元,503家上市公司中仅有7家市值未过亿。
破百亿市值的公司有17家,其中,出货量涨40%、因9%的市场份额排名全球前五的传音控股,就是深圳都市圈中破百亿估值的公司之一,其估值约为107亿。
破50亿市值的公司有22家,有如迈瑞医疗、立讯精密、汇川技术、中兴通讯、传音控股、TCL科技、新产业等7家与先进产业相关,还有如比亚迪等企业虽属于汽车等领域,但现在有大块业务与人工智能相关。
这503家A股上市公司的稳步发展将为深圳都市圈带来源源不断的经济活力,增加就业机会。再加上很多企业,特别是市值高、能量大的企业所涉及的新兴产业、先进产业,符合科技发展趋势,有很大的发展空间,又将为深圳都市圈注入强劲动力。







二、5大高水平实验室,5个高水平大学群,先进科研基础扎实
除了先进产业中的企业,在此次规划中,还提到以“综合性国际科学中心+高水平实验室+技术创新平台、产业创新中心、高水平科研机构+研究型大学”提升都市圈原始创新能力和技术创新能力。
深圳都市圈中的5大高水平实验室和5个高水平大学群,就将深圳都市圈的先进科研和创新基础打得十分扎实。
1、5大高水平实验室,量子通信、生命科学等领域科研不断
深圳都市圈中包含了5大高水平实验室。分别是鹏城实验室、深圳湾实验室、人工智能与数字经济广东省实验室(深圳)、松山湖材料实验室、先进能源科学与技术广东省实验室。
其中,鹏城实验室、深圳湾实验室、人工智能与数字经济广东省实验室(深圳)在深圳,松山湖材料实验室在东莞,先进能源科学与技术广东省实验室则位于惠州。
首先,来看深圳拥有深圳都市圈中的3大高水平实验室。
鹏城实验室近年来在5G、6G通信技术以及量子通信技术方面有所突破,研发的Q/V频段星地通信试验系统成功运行、发布了“鹏城·脑海”(PengCheng Mind)通用AI大模型、上线了面向6G空天地全场景宽带无线通信环境科学设施“鹏城鸿雁”。
并且该实验室的网络智能研究部视觉智能研究所研发的“基于鹏城云脑的城市级态势感知与宏中微一体化的多模态实时仿真预测平台”获得了2023年度智能交通科技创新推荐技术奖。

▲鹏城实验室
深圳湾实验室则主要专注于生物医学和健康领域的研究,数据显示,自启动建设到2023年1月初,深圳湾实验室科研人员已累计发表论文1071篇,其中IF(期刊的影响因子)大于10的论文有319篇。
此外,深圳湾实验室还申请发明专利174件,其中已授权专利17件。该实验室在基因编辑、免疫治疗、细胞疗法等方面取得了一系列重要成果,为食管鳞癌分子分型定义了分类标准,破除了以往食管鳞癌治疗“方向模糊”的困难。

▲深圳湾实验室
人工智能与数字经济广东省实验室(深圳)就更专注于人工智能和数字经济领域的研究,并与很多企业进行了合作。例如与华为合作,加入广东省“铸魂工程”数字化工业软件联盟;与微众银行共建“光明—微众揽月联合研究中心”,一起开发AI遥感金融产品。

▲人工智能与数字经济广东省实验室(深圳)
其次,东莞则拥有1大深圳都市圈中的高水平实验室。
松山湖材料实验室主要致力于材料科学和工程领域的研究。该实验室拥有一个骨水泥材料团队,骨水泥是一种骨填充材料,该材料注射进缺损位置后,自身可以实现硬化,为断骨接续提供一定的固定和支撑作用,并为骨组织再生提供支持。
这一团队曾经研发了一种可吸收人工骨材料,能够同时对硬组织与软组织都具有结合能力的生物材料。另外该材料可降解吸收,对人体副作用更小。

▲松山湖材料实验室
最后,惠州也有1大实验室进入深圳都市圈5大实验室名单,即先进能源科学与技术广东省实验室,又称东江实验室。
其主要围绕先进核能系统、化石能源清洁高效利用和核能技术应用3大研究方向,产出了4个自主可控的代表性研究成果,分别是核能系统关键设备和技术研发、基于加速器的核能技术研究与应用推广、基于先进加速器的精准放疗研发及装备研制,还有化石能源低碳清洁利用技术。
其中,先进核能方向的学术带头人是中科院院士詹文龙;化石能源领域的带头人是中科院院士、中科院过程工程研究所所长、河南大学校长张锁江;加速器精准放疗的带头人是中国工程院院士、中科院近物所副所长夏佳文。

▲东江实验室低温系统国产化应用见证&评审会(图源:东江实验室官网)
可以看见,这5大实验室聚焦了信息科学、生命科学、材料科学、深海科技等领域,开展多学科交叉前沿研究,这对深圳都市圈的相关领域技术进步和产业发展十分有益。
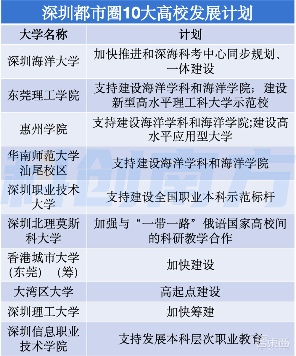
2、5个高水平大学群,10所大学发展中,培养创新人才不断
除此之外,深圳都市圈中还有5个高水平大学群,高等教育资源十分丰富,拥有中山大学深圳校区、哈尔滨工业大学(深圳)等老牌大学的新校区,也有南方科技大学、深圳大学、香港中文大学(深圳)等一批实力不俗的新兴高校。
未来,深圳都市圈还将发展和创办10所大学。具体的大学名单和发展计划科创南方也做了整理:

三、6大先进制造业集群,7大跨区域产业组团,协作集群发展有韧性
单打独斗效果有限,各个企业与实验室成长壮大后,形成先进制造业集群是推动经济发展的重要一环。
深圳都市圈中拥有6大先进制造业集群,7大跨区域产业组团,当一连串的制造企业汇聚在一起,形成一种强大的生产力量,就如同一个个齿轮咬合在一起,共同驱动着经济的大轮子向前转动。这样的集群,不仅能提升生产效率,降低成本,还能催生技术创新,增强市场竞争力。
1、深莞融合,产业集聚形成45度网络
根据中规院深圳分院披露,深圳和东莞的产业融合发展态势明显,形成了45度的联系网络。
深圳粤海、福田、南山、西乡、坂田街道聚集较多先进制造业总部和头部企业,处于产业一体化的第一梯队。
制造业和服务业企业分支机构集聚的东莞东城、南城街道、寮步镇与具有政策、区位、成本优势的自贸区(包括前海、南沙、横琴)、临界地区如大朗镇、虎门镇、长安镇等,处于第二梯队。

▲深莞产业一体化评估图(图源:中规院深圳分院)
2、6大先进制造业集群,深3莞3有1横跨
深圳和东莞的产业潜力还不止于两地的融合发展,根据工信部先后发布的45个先进制造业集群优胜者名单,深圳都市圈共有6个集群入选“国家队”,其中有3个在深圳,3个在东莞,其中广佛深莞智能装备集群横跨深圳、东莞两地。
这6个先进制造业集群具体是:深圳市新一代信息通信集群、先进电池材料集群、广深佛莞智能装备集群、深广高端医疗器械集群、东莞智能移动终端集群、佛莞泛家居集群。

▲深圳都市圈先进制造业集群(图源:工信部)
在深圳,其2022年电子信息制造业产值2.48万亿元。深圳市新一代信息通信产业集群现在有中科院深圳先进技术研究院(以下简称“先进院”)、光明科学城、鹏城实验室、先进电子材料创新研究院等科研主体。
其中先进院是该集群的总促机构,根据搜集的数据信息,2019年以来,先进院累计成立了超过96个企业联合实验室,企业委托合作到款金额超过2.98亿元;累计向近千家企业提供科研技术服务,开放共享总价值超过7.7亿元的科研设备。

▲先进院
深圳市工信局一级调研员葛亮称,深圳先进电池材料集群已经入选第一批国家级先进制造业集群。截至2021年,深圳先进电池材料集群总产值超过5700亿元。
到2023年7月为止,该集群的研发费用已超过146亿元,累计超1000项专利,由两院院士及权威专家组成上百位专家智库,参与国家级重点项目等合作项目200余项,拥有35家高新技企业,11家国家级技术创新载体。
在该集群中,有大量电池材料相关的科研院所,例如深圳市清新电源研究院、深圳市中清低碳科技中心等。还有一些企业的研发中心,例如宁德时代21世纪创新实验室、比亚迪中央研究院、新宙邦研究院等,这些研发机构等为企业提供全过程价值链服务,共同推动产业集群技术创新。

广深佛莞智能装备集群则是全国规模最大、品类最多、产业链最完整的智能装备集聚区域,2021年,广深佛莞智能装备集群总产值约9816.9亿元,产业规模占全省的78.87%,占全国比重为10.59%。
而作为深广高端医疗器械集群核心的深圳,先后自主研发出了中国第一台磁共振设备、中国第一台彩超、中国第一台超导MRI(磁共振成像)、中国第一台移动CT(计算机断层扫描)等高端医疗器械。
深圳市工信局相关负责人称,截至2022年底,全市共有医疗器械生产类企业超1500家,上市企业20家,2022年新上市3家,上市企业数量在全国各城市中排名第三。

▲中国第一台磁共振设备安科ASM-015P(图源:深圳安科高技术股份有限公司官网)
“全国智能手机看广东,广东手机看东莞。”
东莞智能移动终端集群企业数量超3万家,汇聚了华为、OPPO、vivo三大千亿级智能手机企业,以广东华中科技大学工业技术研究院(以下简称“工研院”)作为促进机构。
截至2021年3月,广深佛莞智能装备产业集群的产业规模约占全省七成,工研院研发团队已超过800人,并为10000余家企业提供高端技术服务,推动集群企业实施项目529项。

▲华为松山湖园区(图源:华为官网)
看完小手机来看大家居,广东省中小企业发展促进会称,佛莞是全球最大的泛家居制造基地与贸易集散地,2022年佛莞泛家居集群实现产值1.79万亿元。
全球约25%电饭煲、33%抽油烟机、43%热水器、48%微波炉以及全国30%陶瓷都是佛山制造,而东莞的电子信息产业可以为佛山家居产品走向智能化提供助力。
从上述的数据来看,这些先进产业集群在经济竞争力、创新能力,以及产业协同能力上都有着巨大发展空间。
3、共建7大跨区域产业组团,涉及创新产业、电子信息产业、高端制造产业
深圳都市圈的产业协作发展空间在本次规划中也能窥见,规划中提到未来将共建7大跨区域产业组团。

▲深圳都市圈发展规划中共建七大跨区域产业组团计划(图源:广东省发展和改革委员会)
这些正在发展的区域组团,对于实现产业链上下游各类资源的共享,包括配套的生产服务设施等有形资源的共享,以及知识、信息、技术和品牌形象等无形资源的共享有益。也为产业链上下游企业间降低交易成本、形成正式与非正式交流与合作、促进产业链上下游协同发展提供了帮助。
同时,在深圳都市圈内通过跨区域共建产业集群,有利于产业链条在更大范围的延伸和扩散,促进产业链在空间上出现更大范围扩散,实现产业发展的垂直整合。
结语:先进产业画圈发展,产业就近协作配套得以完善
作为中国改革开放窗口之一的深圳,在过去40余年里取得了令世界瞩目的成就。现在确定了深圳都市圈的范围,划定的都市圈,让深圳不再是该区域内一家独大,而会形成以深圳为中心的协调发展局面。
深圳都市圈中的503家创业公司、5大高水平实验室、5个高水平大学群、7大先进制造业集群,7大跨区域产业组团,从技术研发、成果转化、产业落地、集聚合作各方面均有可持续发展能力。
将先进产业画圈在区域内集中发展,有利于形成产业集群效应,各城市取长补短,能够促进不同产业间交流合作,企业可以更便捷地进行技术创新和资源共享,缩短供应链的时间和成本,产业就近协作配套得以完善。除此之外,圈内创新创业和就业机会或许也将增加,深圳都市圈未来潜力无限。