1、OpenAI CEO发布2023年17条工作心得
2、微软Copilot将推出聊天记录置顶功能
3、智源开源新一代多模态基础模型Emu2
4、百度推出文字解谜AI原生游戏“模问题”
5、阿里可控视频生成框架DreaMoving开放Demo
6、蚂蚁:大模型团队投入近20%人力建设科技伦理
7、出门问问获赴港上市备案通知书
8、2023年吴文俊AI科学技术奖初评通过项目公示
9、分析师预测AI将使Salesforce股价创历史新高
10、研究称Gemini Pro视觉能力与GPT-4V不相上下
11、国内12家机构联合发表基础模型推理综述论文
12、移动通信与AI融合的数据格式和模型建议书发布
13、云从科技西部智算中心算力达1200P
14、AI创企灵犀深智获5000万元天使轮投资
1、OpenAI CEO发布2023年17条工作心得
今日,OpenAI CEO萨姆·阿尔特曼(Sam Altman)在个人博客上发布了标题为《我希望有人告诉过我这些》(What I Wish Someone Had Told Me)的博客,提出17条商业建议,并称“希望这对那些在节日期间思考2024年要从事什么工作的人有所帮助”。阿尔特曼在文中提到:“乐观、执着、自信、强大的动力和人际关系是启动一切的关键。结果才是最重要的;不要让好的过程成为糟糕结果的借口。不要与商业物理定律作对。计划应以十年为单位,执行应以周为单位。”

2、微软Copilot将推出聊天记录置顶功能
据Microsoft 365路线图今日更新,Copilot将提供新的置顶聊天记录功能,方便之后再次访问,最多可固定15条。该功能将于明年1月开始预览,2月开始正式推出。

3、智源开源新一代多模态基础模型Emu2
据智源研究院微信公众号发文,昨日,智源研究院开源发布新一代多模态基础模型Emu2,通过大规模自回归生成式多模态预训练,显著推动多模态上下文学习能力的突破。Emu2在少样本多模态理解任务上大幅超越Flamingo-80B、IDEFICS-80B等主流多模态预训练大模型,在包括VQAv2、OKVQA、MSVD、MM-Vet、TouchStone在内的多项少样本理解、视觉问答、主体驱动图像生成等任务上取得最优性能。相较今年7月发布的第一代“多模态to多模态”Emu模型,Emu2使用了更简单的建模框架,训练了从编码器语义空间重建图像的解码器、并把模型规模化到37B参数实现模型能力和通用性上的突破。
项目主页:
baaivision.github.io/emu2
论文地址:
arxiv.org/abs/2312.13286
4、百度推出文字解谜AI原生游戏“模问题”
今日,百度于微信公众号宣布上线一款全新AI原生小游戏“模问题”,该游戏是基于文心大模型的能力而设计的一款文字解谜AI原生游戏。在游戏中,玩家需要通过调整输入适合的提示词(Prompt),使得大模型生成符合要求的正确答案,即可进入下一关。游戏共有30个关卡,包含丰富的题目类型,通关游戏还有机会获得文心一言专业版体验卡。
游戏地址:
soss-apps.emerge.ltd/apps/wavesummit-2023-llm/index.html

5、阿里可控视频生成框架DreaMoving开放Demo
昨日,阿里通义实验室的可控视频生成框架DreaMoving开放Demo试用。据悉,DreaMoving是一种基于扩散的可控视频生成框架,用于生成高质量的定制人类视频。具体而言,给定目标身份和姿势序列,DreaMoving可以根据姿势序列生成目标身份在任何地方跳舞的视频。
项目主页:
dreamoving.github.io/dreamoving
Demo地址:
modelscope.cn/studios/vigen/video_generation/summary

6、蚂蚁:大模型团队投入近20%人力建设科技伦理
据新浪科技报道,昨日,在蚂蚁集团科技伦理顾问委员会2023年度会议上,蚂蚁集团大模型研发团队透露将投入近20%的技术人员建设科技伦理,还与8所高校机构开展共建科技伦理知识体系,打造负责任的AI。未来蚂蚁集团将继续保持高水平和高强度的投入,科技伦理委员会将联合蚂蚁技术研究院投入前沿伦理问题研究。
7、出门问问获赴港上市备案通知书
据IPO早知道报道,中国证监会国际部昨日披露了关于出门问问有限公司的境外发行上市备案通知书。今年5月30日,出门问问正式向港交所递交招股说明书,后于11月底失效,并于12月1日更新招股书。出门问问在招股书中称,IPO募集所得资金净额将主要用于持续提高建模技术以进行模型训练,通过在未来数年引进优秀的技术和人才,对底层基础模型进行垂直优化,并改进解决方案的现有程序算法;解决方案的开发和营销;寻求策略联盟、投资和收购;以及用作营运资金及一般企业用途。成立于2012年的出门问问作为国内最早一批AI企业的代表之一, 其现可提供以生成式AI与语音交互技术为核心业务的AI生成内容解决方案、AI企业解决方案、智能设备及配件。
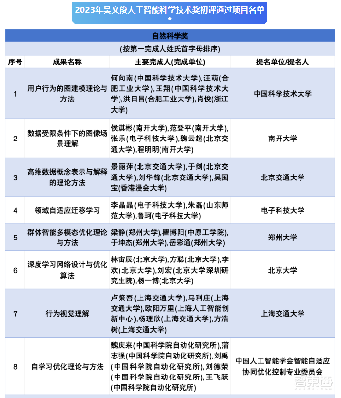
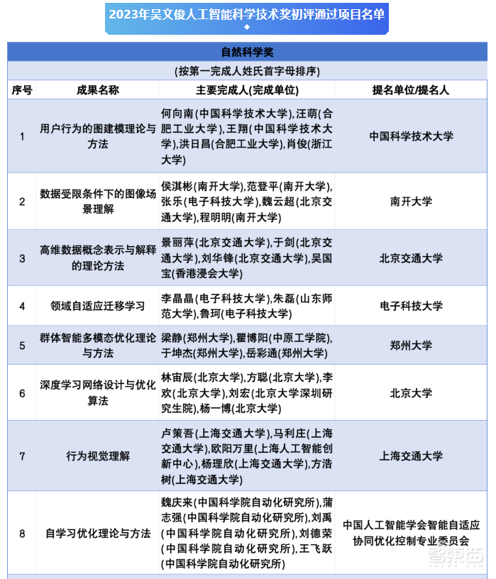
8、2023年吴文俊AI科学技术奖初评通过项目公示
昨日,2023年度吴文俊AI科学技术奖发布初评通过项目名单并开启公示,公示期为12月21日至12月25日。公示结束后,学会奖励工作办公室将向需参加终评答辩的项目第一完成人或候选人发送答辩准备通知。据悉,“吴文俊AI科学技术奖”由中国AI学会发起主办,是我国智能科学技术领域唯一以人民科学家、AI开拓先驱、我国智能科学研究的开拓者和领军人、首届国家最高科学技术奖获得者、中国科学院院士、中国AI学会名誉理事长吴文俊先生命名,依托社会力量设立的科学技术奖,具备提名推荐国家科学技术奖资格,旨在奖励在智能科学研究中取得重要发现,着力实现原始创新与突破,或在AI领域攻克关键核心技术。
公示名单:
caai.cn/index.php?s=/home/file/download/id/719.html

9、分析师预测AI将使Salesforce股价创历史新高
据彭博社昨日报道,尽管软件巨头Salesforce的股价在今年已经上涨了96%,摩根士丹利的分析师Keith Weiss仍然给出了350美元的新价格目标,预计在接下来的12个月内,Salesforce股票将在AI的推动下进一步上涨34%,远超其2021年的历史最高价。
10、研究称Gemini Pro视觉能力与GPT-4V不相上下
昨日,来自腾讯优图实验室、上海AI实验室、香港中文大学多媒体实验室等机构的团队发表128页的论文,对谷歌Gemini Pro的视觉理解能力进行测评并与OpenAI的GPT-4V比较,同时还与最新的开源MLLM Sphinx进行了比较,其中Sphinx显示了人工和黑盒系统之间的差距。测评涵盖了四个领域:基础感知、高级认知、挑战性视觉任务和各种专业能力。定性样本表明,虽然GPT-4V和Gemini展示了不同的回答风格和偏好,但它们在视觉推理能力上是可比较的,而Sphinx在领域泛化方面仍然落后于它们。具体来说,GPT-4V倾向于详细解释和中间步骤,而Gemini更喜欢输出直接而简洁的答案。
论文地址:
arxiv.org/pdf/2312.12436.pdf

11、国内12家机构联合发表基础模型推理综述论文
昨日,香港中文大学、华为诺亚方舟实验室、香港大学、上海AI实验室等12家国内机构联合发表基础模型推理综述论文。论文提到,推理是复杂问题解决的关键能力,在谈判、医学诊断和刑事调查等各种实际场景中发挥着至关重要的作用。本文介绍了一些具有里程碑意义的基础模型,这些模型被提出或可适用于推理,并突出了各种推理任务、方法和基准的最新进展。然后,论文深入探讨了基础模型中推理能力出现的潜在未来方向,还讨论了在推理背景下多模态学习、自主代理和超级对齐的相关性。
论文地址:
arxiv.org/pdf/2312.11562.pdf

12、移动通信与AI融合的数据格式和模型建议书发布
据5G推进组微信公众号今日发文,中国信息通信研究院移动通信创新中心联合华为、中兴通讯等九家单位联合撰写了《移动通信与AI融合的数据格式和模型建议书》。本次发布的建议书是数据格式和模型系列建议的第一阶段,主要是包含移动通信和AI在物理层融合的典型用例。建议书汇聚产业实践中业界最为关注的用例,涵盖用例智能化模型的训练数据集格式、训练数据集大小、模型类型、模型参数、模型占用内存、模型推理所需算力等关键信息,并分享实践中AI对移动通信系统性能的提升,供产学研用各界参考研究。
建议书下载地址:
imt2030.org.cn/html//default/zhongwen/chengguofabu/yanjiubaogao
13、云从科技西部智算中心算力达1200P
据新浪重庆昨日报道,云从科技西部智算中心算力规模已完成既定计划,达到1200P算力资源,可以满足10个百亿级或2-5个千亿级基础大模型同时进行预训练,也可以满足约100个行业大模型同时进行微调训练,算力规模西部领先。
14、AI创企灵犀深智获5000万元天使轮投资
据IT桔子今日报道,AI创企灵犀深智近日获得5000万元天使轮投资,投资方为趣丸科技、猎豹移动、零以创投,投后估值为2亿元,新的融资将用于技术研发、业务拓展以及团队搭建等。据悉,灵犀深智成立于2021年,是一家AI主播服务技术提供商,致力于在电商+直播+短视频的“带货”场景中替代真人主播,成为全新范式的交互平台。