智东西(公众号:zhidxcom)
作者 | 李水青
编辑 | 心缘
营销正在成为AIGC的第一着陆点。今年“双11”购物节,AIGC技术实现了首次大规模落地。
电商巨头、直播电商新秀和社交电商平台三路玩家都入局了。
首先是“猫狗”大战,淘宝天猫和京东正面PK。这厢,淘天在“双11”期间一口气开放了十几款AIGC免费工具,并用聊天交互检索改变网购玩法;那厢,京东放出首个电商行业大模型,让商家几乎不要钱就能用上一条龙的AI跟单服务,凭空多了一个AI助理。“猫狗”展开了全维多点的AIGC比拼。
然后是直播电商新战场,短视频大厂抖音刚刚扔出“即创”这一免费的商家AIGC工具箱,让用户免费地用AI创作视频、图文和直播素材;另一大短视频平台快手就火速上线基于自研“快意”大模型的AI助手,为用户带去各种文生图、文案修改等新体验。AIGC正在成为直播电商的秘密“带货神器”。
社交平台也加入了今年的电商AIGC大试练。生活方式社交平台小红书在“双11”期间推出了AI智能笔记助手,可助商家一键生成标题、正文及图片;购物指南平台值得买科技则把AIGC写进2023年双11大促战报:AIGC内容发布量同比提升101.68%,占比近40%;同时其GMV同比增长27.22%。
在这三路玩家的电商卖场中,AIGC已经悄然在广告、内容、社媒、用户增长、创新等各个营销方面渗透,带来新的市场想象空间。面向这一新蓝海,营销行业的专业机构、扎根处之赛道的AI公司更加为之感到兴奋。
各大平台巨头都看重哪些AIGC应用场景?这又对上游的营销行业机构和AI技术供应商带来了什么新参考?本文对此进行了深入探讨。
一、“猫狗”激战首个「AI双11」:对话淘宝、智能比价、AI跟单
很多消费者可能想不到,在今年“双11”购物平台,咨询的购物客服可能是个GPT机器人,看到的详情页、活动促销海报是AI做的,就连直播间里让你忍不住“买它”的主播都是AI数字人……
以淘宝天猫和京东为首,电商平台在今年“双11”打响了AIGC角逐战,颠覆传统的网购玩法,成为AIGC产业人和营销行业人不得不研究的新情况。
一些AIGC功能大平台自己就做得很好,一些AIGC功能大平台也刚开始试水。而对于上游AIGC项目创业者来说,如何避开“巨头的脚印”,找到巨头的需求点,尤为重要。
1、电商老大带头革命,扔出十几款AIGC工具颠覆网购玩法
首先来看看专门的电商平台,电商一哥阿里的声势最为浩大,也是AIGC产业人最关注的潜在客户。
“抓住了AI技术的革命趋势,一定能确保品牌商家的未来增长!”淘天集团首席执行官戴珊在10月20日的2023天猫双11发布会上发起动员。随着戴珊一声令下,天猫首届“AI花车大巡游”活动立刻打响,双11王牌商家代表队的50辆AIGC花车传播铺面而来,在双11前夜先声夺人。

▲天猫双11 AI花车大巡游
淘宝最大的动作,是在“双11”期间开放了十几款AI工具。其中最令人印象深刻的,无疑是打开App就能用到的“淘宝问问”,它一改此前打字检索商品列表的传统网购体验,转而让消费者以与机器人对话的方式挑选商品。
如下图所示,当智东西告诉“淘宝问问”我需要一条冬季骑行裤,价格200元左右,它立刻做出了推荐,并给出了几款产品的链接。

▲使用“淘宝问问”体验
当我需要对比不同款的差别,它就给出了几点商品卖点的直观对比,并提供图文并茂的对照。

▲使用“淘宝问问”体验
据悉,淘宝问问是淘天集团面向C端的首款AI产品,是基于阿里自有大模型的原生AI功能。“最大的一个目标是,希望它能给淘天带来新用户增量。”淘宝问问产品经理伽楠此前对媒体说。
面向商家,淘宝天猫本次“双11”也提供了10款被商家用爆的免费AI工具,包括模特图智能生成、场景智能生成、客服机器人、智能翻译、智能数据周报、视频脚本生成、商品标题生成等,助商家效率大大提升。
比如,阿里国际站11月1日上线的外贸AI产品“生意助手”,就让出海的商家提供了精调多国语言、精通外贸专业知识的智能助手。
而这厢“双11”购物狂欢进入尾声,那厢首届“2023淘宝天猫开放生态AIGC挑战赛”也落下帷幕。服饰鞋靴、快消美妆、家装家电三大赛道的63个公司激烈角逐,美图公司等卫冕了大赛头奖。
电商老大带头革命,用十几款AIGC工具变革网购玩法,同时催促了一批新的应用。同时大多AIGC工具仍处于磨合阶段,从“双11”反馈来看尚未全面出圈。从淘天来看,其可能是试水看看用户的反应如何。AIGC产业的创业者通过扬长避短,能够找到更有发前景的细分场景赛道。
2、首个电商大模型进场,AIGC从促单到收货一路“挑大梁”
与阿里同台进行AIGC火拼的,是另一电商龙头企业京东。
作为排面的体现,京东举办了一场非常盛大的“京东首届AIGC创作大赛”。大赛要求选手运用AIGC构想“2048年的京东AI小镇”,随即引爆广告圈,收到了来自全国各地的6904份的AI绘画、AI编程等作品,为京东鏖战AIGC造足势,这也表明京东希望吸引更多AIGC创业者的关注。

▲京东首届AIGC创作大赛获奖作品
在京东“11.11”大促中,智能客服“京小智”是其第一大杀手锏。京小智是接入了京东自研言犀大模型的AIGC客服,因此买家们可以发现这一客服相比此前“智力明显升级”。根据京东官方数据,京东云智能客服在开售10分钟累计咨询服务量超188万次。
许多卖家青睐的,是京小智的全链跟单功能。简单说,这就是让AI在商家售前营销、售中提醒、售后关怀环节提供全程服务。京东今年下手非常快,在9月26日就为这一服务预热:“原价¥204/季度,现在仅需¥11.11/季度(0.5折!)”,也几乎是免费换用户。

▲京东智能客服“京小智”大促
除了京小智,许多卖家也用上了基于言犀大模型的其他多款AIGC工具。
比如在电话客服方面,基于言犀的“言犀智能外呼”帮助卖家在“11.11”购物节期间批量主动对外通话,大模型的加持让很多人都没意识到对方是AI,因此减少了抵触情绪。
在广告投放方面,京东旗下的京准通投放平台推出了智能投放新客计划、新品推广、爆款计划,让广告投放更智能的动态调价,根据客户效果期待,让更契合的选品更精准地匹配目标受众。
在私域营销方面,京东提供了AIGC工具。比如给卖家提供AI仿声技术服务,支持某买家的十万粉丝接到了代言人偶像打去的语音节日祝福,据称加粉率高达35%。
言犀大模型是京东云于今年7月推出的电商行业大模型,据称结合30%的数智供应链原生数据进行了调优,使其效果优于市面上的通用大模型。京东提早布局电商行业大模型底座抢占先机,但在AIGC爆款应用爆发丰富度方面略逊于淘天。淘天背靠的阿里集团旗下目前有通义千问、夸克大模型等支撑,也可以说底座深厚。
而从京东的野心来看,其应该是想用AI大模型技术加强其全供应链优势,这需要开发者围绕其电商生态做应用开发。业内人士告诉智东西,京东电商营销生态的开放程度相对不如淘天,因此上游AIGC创业者需要京东开放更多接口和数据为其提供更好的条件。
二、短视频直播成“双11”新战场,AIGC成带货神器
直播电商是今年“双11”的另一大战场,同样是AIGC的爆发地。
作为短视频第一大厂,抖音今年开启了长达23天的“抖音商城双11好物节”,大手笔推出单品价格直降15%起和亿级消费券的大促。而在AIGC方面,已经推出云雀大模型的抖音丝毫没有手软。
就在“双11”之战打响前夕,10月24日,抖音抢先低调公测一款AI智能创作管理平台“即创”,放出“AIGC”大招:AI视频创作、AI图文创作、AI直播创作三大平台,为抖音商家备战“双11”提供了神器。
通过“即创”,商家们能免费用AI生成各类素材,包括免费生成数字人视频、图文素材、短视频脚本、直播脚本、直播背景生成等。
比如在智能成片功能中,用户选择在十几个数字人中选中一个形象,就可以用这个形象生成需要的视频,从而免去了拍摄和剪辑的过程。

▲抖音“即创”智能成片功能
在抖音App上,“即创”平台相关短视频获得了超700万次播放。网友大赞“抖音AI大全套来了”、“AIGC一步之遥”,就连白发老爷爷都发视频直呼“学会即创,走进新时代”。抖音正在将AIGC推向下沉市场,渗透进消费的各个角落。

▲抖音“即创”被称为:免费商家AI工具箱
短视频正成为AIGC内容爆发的第一战场,而抖音也率先做足备案。早在5月9日,抖音就发布《抖音关于人工智能生成内容的平台规范暨行业倡议》,这为本次“双11”抖音加码电商AIGC提供了保障。
一边抖音高歌猛进,另一边快手没有落下。
今年“双11”,快手电商拿下了预售GMV同比增长84%的好成绩,除了“官方加补20亿”、“大牌好物1元起”等促销政策,其背后在AIGC布局不可谓不用心良苦。
就在抖音上线即创的前后脚,10月26日,快手赶在双十一之前内测基于自研“快意”大模型的“AI小快”助手,支持以人格化的口吻,在评论区助用户AI互动问答、修改文案、生成图片、攻略检索。
此前9月15日,快手在短视频评论区内测AI文生图功能“快手AI玩评”,支持用户在评论区AI生成创意文字、图片。而6月下旬,快手已在其“快影”视频剪辑产品中上线了AI动漫视频、AI简笔画、AI文案推荐等功能,这都为包括直播电商卖家在内的创作者提供了效率工具。

▲快手AI玩评支持用户在评论区进行AI创作
可以看到,今年抖音快手积极地参与了“双11”,AIGC成了不少商家的秘密神器。
短视频平台亲自下场做智能创作平台等AIGC产品,一出手就是免费的打法,可能让很多AIGC收费创企直接丧失竞争力。如果产品功能和抖音的“即创”差异化较小,则需要考虑及时调转项目方向。
实际上,还有很多不同领域的电商玩家都在今年“双11”打出了AIGC牌,但功能可能比较细分。比如小红书在“双11”期间推出了AI智能笔记助手,可助商家一键生成标题、正文及图片,解救了不会写文案的小红书“卖家”。
购物指南平台什么值得买在今年7月已上线一系列AIGC初步成果,而此次“双11”期间,AIGC更是取得了广泛的应用,目前平台上AIGC内容贡献占比近四成,AI内容提优准确度相比人工提升27.8%。比如平台上线的AIGC应用“AI评论机器人”、“AI购买建议”在页面随时响应,为消费者梳理产品的优缺点与适用场景。
也有电商平台并未官方就AIGC有明显动作,比如拼多多在AIGC的官方发声较少,但旗下跨境电商Temu推出了“全托管”服务,支持托管商家货物的运营、物流、客服、售后等环节,据称可能用到了AI技术。
无论是传统电商还是直播电商,我们看到,AIGC在本届“双11”已经渗透到了从产品上架到售后的方方面面。
术业有专攻。互联网平台的行动对AIGC产业来说起到了打样和划重点的作用,如何在这些条块中找到AIGC深入落地的机会点,需要产业链上游的营销专业公司、AIGC技术公司深入挖掘探讨。
三、掘金营销AIGC,互联网大厂、行业龙头、AI企业混战
以电商为切入点,我们看到了AIGC在营销全领域新市场机遇,覆盖电商、广告、内容、社媒、用户增长、创新等各个方向,这是一个巨大的新市场。

▲以电商为切入点,AIGC赋能营销(图源COM Club报告)
从产业链分布来看,已经有三路玩家在这一领域割据混战,它们分别是:互联网大厂、行业龙头和AI企业。
互联网大厂已经圈定AIGC落地的重点方向,并在自己的能力圈强发力。
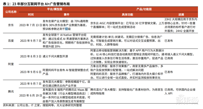
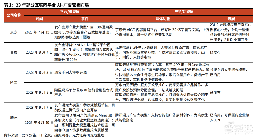
这里既包括阿里、京东、抖音等这些拥有电商业务的大厂,也包括百度、腾讯等其他类的互联网大厂。这类玩家的优势是具有强大的大模型能力、海量算力和数据资源、大量C端用户基础。
上文中我们还到了阿里、京东等电商物联网玩家将AIGC落地电商全流程的做法,其一致的逻辑是从营销内容生成、买卖双方交互、用户触达与数据洞察几大方向切入。
而差异化很明显,淘天侧重于面向包括中小商家在内的海量用户提供易用工具,京东侧重用AIGC强化其全供应链的速度优势,抖音和快手则更侧重于视频物料AI创作这一内容大本营。
百度、腾讯等非电商玩家也十分积极。
比如,百度在基于文心大模型推出了全球首个AI原生营销平台“百度轻舸”、业界首个AI全栈式数字人直播解决方案“慧播星”,据称能2分钟可以生成100条文案、5分钟生成一条数字人视频。
百度一方面亲自拿这些技术去打行业,一方面也在重新布局电商。此前5月,百度就借AI之势推出新电商业务“百度优选”,在智能电商赛道埋了一步棋。

▲2023年部分互联网平台AI+广告营销布局(图源光大证券)
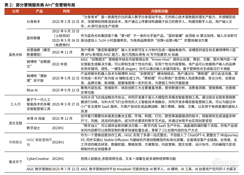
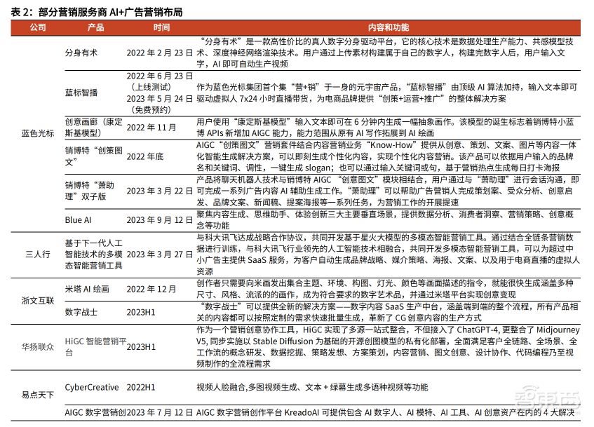
第二路玩家是营销行业的专业机构,它们的优势在于靠近客户并具备营销专业知识。
以国内第一大营销及公关公司蓝色光标为例,其已经吃到了AIGC的第一波红利。根据财报,蓝色光标前三季度归属于上市公司股东的净利润2.88亿元,同比增长847.94%。
按照官方解释,蓝色光标的增长离不开其上半年发布的AI²战略在业务层面奏效,其70%以上客户已使用生成式AI相关服务,深度使用并带来一定收入的客户约20%,整体业务提效约30%。
蓝色光标于9月中旬发布了Blue AI模型1.0,目前已推出了蓝标智播、分身有术、萧助理等多款AIGC产品。而早在今年4月,蓝色光标高层就停止创意设计、方案撰写、文案撰写、短期雇员四类外包支出,内部引入AIGC工具。
营销行业机构的优势在于距离行业场景的距离近,容易触达客户,了解他们的痛点,因此是最容易让AIGC变现的突破口。包括蓝色光标、三人行、分众传媒、易点天下、宣亚国际等知名营销行业专业公司都已经推出了AIGC服务。
同时,营销行业机构的弱点在于技术和人才储备不足,因此大多选择与大模型厂商合作。比如蓝色光标选择微软云、百度、智谱AI为其提供底层基座支持;知名营销公司三人行选择基于讯飞星火认知大模型,开发其多模态的智能营销工具;分众传媒也是选择与智谱AI合作,部署其行业垂直模型服务。


▲2023年部分营销服务商AI+广告营销布局(图源光大证券)
第三类玩家,则是扎根垂直赛道的AI公司,它们更精通细分领域技术和定制化。
目前,国内已经有了非常多AI公司推出了“小而美”的AIGC创新项目,覆盖数字人、智能商拍、视频脚本创作等各个细分领域。
比如数字人公司硅基智能为5万多个直播间打造了数字人主播,有的销售额已经做到了100万元以上;虹软科技推出的PhotoStudio AI智能商拍摄影云工作室(Beta)近期上线,让商家简单几步点击,就能让衣服就穿到了虚拟模特身上,变革商拍玩法。
AI公司的优势,在于其可以在细分领域将技术产品优化地更极致,比如在效率、个性化、交互或者沉浸感某一个方面做到绝佳,以及提供更加物美价廉的定制化服务。
但AI公司的弱势在于缺乏场景和用户基础,为此不少AI创企选择加入大公司生态。比如极睿科技,它基于自研行业垂直大模型“ECGPT”,在大促期间为品牌提供AI图文、商品短视频及直播切片内容生成方案,依托的正是淘宝天猫生态。
总的来看,掘金营销AIGC领域,互联网大厂、行业龙头和一众AI企业都有其优势和劣势,如何扬长避短,也成为它们在这场竞赛中的一大关键。
通过“双11”,互联网巨头是面向AIGC营销场景划了重点。如何在巨头营销生态中找到自己的位置,是AIGC创业人需要考虑的一个重要问题。
结语:电商巨头引爆首个AI“双11”,营销成AIGC第一战场
自2009年以来,走过14个春秋的双十一购物节正在被赋予新的内涵,那就是一场AIGC技术正在改变电商乃至整个营销行业的玩法。从商品的上架、销售到售后服务,AI正在承担内容物料创作者、客服人员、策划专员、运营专员等各种角色的功能,互联网巨头先下场打了个样。
对于AIGC产业的公司和机构来说,融入互联网大厂的生态并找准自己的定位变得更加重要。表面来看,本次AIGC首战双11是一场混战,实际上大厂也在测试买家和卖家的反应,从而找到自己的能力圈。而避开巨头自己做的好的,大力做巨头想做而无暇深入做的,搁置做市场反应一般的,对AIGC创业者来说尤为重要。