芯东西(公众号:aichip001)
作者 | ZeR0
编辑 | 漠影
在美国新泽西州霍姆德尔市,一处离海岸只有24公里的宁静小镇上,坐落着全球历史上最著名的科学实验室之一——AT&T贝尔实验室。世界上第一颗AI芯片ANNA,正诞生于此。
日后成为图灵奖得主、Facebook AI首席科学家的深度学习泰斗杨立昆,是这颗芯片的主创者之一。1988年10月,年仅27岁的杨立昆加入这所传奇实验室,仅用3个月便设计出一份具有里程碑意义的“见面礼”——经典的全球首个卷积神经网络(CNN)算法LeNet。
LeNet在手写文字识别上取得了有史以来最高的准确率。但研究过程却很令杨立昆头疼,尤其是硬件能力跟不上,仅是训练一个字符识别模型就要花两周时间。最终,杨立昆决定亲自下场,设计一款AI专用的加速芯片。
1992年,全球第一颗AI芯片“ANNA”在贝尔实验室里问世,包括64个计算单元,专门针对CNN训练进行了优化,峰值吞吐量为每秒40亿次加法。后续发表的多篇论文展示了ANNA加速卷积神经网络在文本检测及手写数字识别等应用上的优异表现,比单独的DSP快10到100倍。
这一年,29岁的黄仁勋正忙着筹备创业大计,此前他在向妻子求婚时,曾许诺会在30岁时拥有一家自己的公司。1993年1月,黄仁勋和两位好友在美国加州圣克拉拉市创立NVIDIA(英伟达)。命运的齿轮开始悄然转动,日后英伟达摇身一变,成为AI时代最显赫的芯片公司,黄仁勋也成了全球科技圈最有权势的华裔大佬。
而当年ANNA的诞生,只能说是生不逢时,受制于诸多条件尚未成熟,深度学习研究在上世纪末步入寒冬,刚刚登场的AI芯片也还没来得及留下什么声响,就火速过气了。
ANNA是出师未捷的端侧AI芯片“鼻祖”,而云端AI芯片的大门由两个关键人物开启。
一位是家族与中国渊源颇深的深度学习教父杰弗里·辛顿,另一位是祖籍浙江青田、在中国台湾台北出生的美籍华人黄仁勋。
伴随着英伟达的一路凯歌,AI芯片产业开启了一段波谲云诡的高速发展旅程:2016~2018年热度爆发,新品对市场进行密集而火热的狂轰滥炸,完成教育市场的历史任务;2018年~2019年连撞中兴华为禁令风波,在自主可控热情的裹挟之下冲向亢奋的高峰;2020年~2022年受疫情反复、地缘冲突、经济下行等多重因素叠加影响,开始直面更残酷的落地商用与抵御风险难题;2023年又因大模型热潮而再度躁动。
今天,AI芯片陌上车马如流,“一哥”英伟达更是活成了独孤求败,在美股科技股中一骑绝尘,总市值高居1万亿美元,比台积电市值的2倍、英特尔市值的6倍还多。全球最具名望的科技巨头们在英伟达门前排起了长队,GPU订单早已排到2024年,佐证了大算力AI芯片的盛世风光。
尽管英伟达独领风骚,但AI芯片江湖乾坤未定,过去一年,老牌芯片巨头虎视眈眈,新晋上市公司斡旋鏖战,跨界科技大厂纵横捭阖,新老初创公司百家争鸣,洗牌大战持续上演。
一切还有很多未知数。
一、“第一颗AI芯片”
倘若没有“深度学习之父”杰弗里·辛顿的助攻,从1992年后就偃旗息鼓的AI芯片,其“复兴”不知道要再延后多少年。
▲杰弗里·辛顿
辛顿出生于一个传承两百年的英国科学豪门,他的曾祖父是“布尔代数”的那个布尔。布尔1815年出生,身为鞋匠儿子的他只有小学学历,纯靠自学成才成为数学教授和当选英国皇家学会会士。49岁的布尔赶着去学校上课,途中淋雨感染了肺炎,结果因妻子病急乱投医把他裹进被子,浇了几桶冷水,导致布尔病情加重去世。而他留下的布尔代数,成为计算机体系运算的基础。
布尔的妻子玛丽也是位有名的数学家,玛丽的叔叔乔治·艾佛斯特(Everest)是珠穆朗玛峰的命名来源。布尔的小女儿艾捷尔创作了经典名著《牛虻》。布尔长女爱伦跟数学家查尔斯·霍华德·辛顿结婚,生了4个孩子。小儿子塞巴斯蒂安的两个孩子都取了中国名字,跟中国颇有渊源:哥哥韩丁写过不少关于中国的书;妹妹寒春是北京第一位中国绿卡获得者。
爱伦的长子乔治是一位冶金专家和植物收藏家,他的儿子霍华德是著名昆虫学家。霍华德的儿子便是坚持神经网络研究、对人工智能复兴影响深远的杰弗里·辛顿,因对深度学习的重大贡献在2018年获得计算机领域最高荣誉——图灵奖。
辛顿不仅是深度学习的开山鼻祖,也堪称是AI芯片的开史元勋。
时间一晃到了2012年,国际顶级赛事ImageNet计算机视觉挑战赛上演了历史性的一幕:多伦多大学教授杰弗里·辛顿(Geoffrey Hinton)和两位学生用AlexNet算法一举夺魁,让计算机识图准确率飙升到84%。
而训练出这个神经网络,辛顿团队用了4张英伟达Geforce GTX 580显卡,仅花了1周的时间。
AI芯片的故事开始重启。AlexNet一战成名,不仅成功掀开了计算机视觉盛世的华章,也给英伟达GPU打了一个非常有效的广告。伴随着世界迈向深度学习时代,英伟达GPU也声名鹊起,进入一众顶级科研院所和科技大厂的视野,并很快就发展成AI开发的标配硬件。
妙就妙在,这个历史性机遇来得令人猝不及防,而只有英伟达接得住。
早在2006年,黄仁勋决定将统一计算架构CUDA放到英伟达的所有GPU中,这是一个疯狂而大胆的赌注,CUDA的研发成本极高,但当时又看不出有多大用处,致使股东们相当质疑。接下来的五年何其难熬,恰逢自研手机芯片败北、金融危机爆发、游戏业务增长停滞,英伟达的利润被近乎摧毁,股价也大幅下跌。
▲2018年,黄仁勋在东方卫视《波士堂》节目中谈对英伟达的期待
但时间最终证明黄仁勋是对的。CUDA大大降低GPU开发门槛,让显卡可以用于图像以外的先进计算。正如AI大牛吴恩达评价的,CUDA出现之前,全球能用GPU编程的可能不超过100人,有了CUDA后,使用GPU变成了件轻松的事。
差点将英伟达置于死地的CUDA项目,成为英伟达日后大放异彩的核心功臣,为英伟达谋来了远超游戏市场的远大前程——辛顿团队慧眼识珠,用英伟达GPU训练出划时代的AlexNet算法,让英伟达赢在了AI落地热潮的起点。
从那以后,著名华裔“核弹制造家”、一手创办英伟达的“皮衣侠客”黄仁勋,眼光毒辣到仿佛提前预知了未来,接连踩中深度学习、元宇宙、大模型三大风口,带领英伟达乘火箭般飞升,迄今市值暴涨近150倍,在生成式AI时代出尽风头。
2020年夏天,英伟达迎来里程碑时刻——数据中心业务季度营收首超游戏业务,成为英伟达第一大收入来源。2021年10月,英伟达市值超过台积电,首度登顶全球市值最高的半导体公司。2023年5月,英伟达再度创造历史——成为全球第一家市值突破1万亿美元的半导体公司。
▲2016财年(2015实际年)第一季度到2024年(2023实际年)第二季度英伟达游戏及数据中心业务营收变化(芯东西制表)
至今,黄仁勋已经掌舵20年有余,熬退了英特尔的5任CEO,家底也越来越丰厚,从依赖卖游戏显卡营生到在躺赢数据中心时代。
复制一个英特尔难如登天,但黄仁勋不断缔造奇迹。他就像个窥得天机的隐世高人,稳准狠地把脉住计算时代的每一个颠覆式机会,并通过极具耐心的长期主义布局,一步步站上了全球半导体产业的巅峰。
英伟达用10年时间,将GPU芯片在AI任务上的性能提升1000倍,成为芯片界公认的“卷王”。在今年的芯片顶会Hot Chips上,英伟达首席科学家Bill Dally分享了英伟达取得成功的4大要素:精度数字表示(16倍)x复杂指令(12.5倍)x制程迭代(2.5倍)x稀疏化(2倍)。
▲英伟达首席科学家Bill Dally分享英伟达如何在10年内将GPU在AI任务上的性能提升1000倍
今年8月,黄仁勋再度“封神”:英伟达季度营收首次超过英特尔,这是历史上首次,无晶圆厂芯片设计公司在业绩上干翻了IDM大厂,而该季度英伟达数据中心收入占比高达76%。这力证了黄仁勋的话:“一个新的计算时代已经开始了。”
伴随着英伟达数据中心业务的狂飙突进,AI芯片产业奏响璀璨的华章。
二、大厂派:一超多强,群雄盘踞
2012年,英伟达GPU一战告捷,名震天下;四年后,谷歌TPU横空出世,搅乱乾坤。
继AlexNet算法掀起深度学习科研热潮后,下一个转折点出现在2016年,由谷歌兄弟公司DeepMind研发的AI算法AlphaGo横空出世,战胜世界围棋冠军李世石,让“人工智能”概念一夜红遍大江南北,点燃了AI落地商用的熊熊烈焰。
而AlphaGo幕后的硬件功臣,是谷歌从2014年就开始秘密筹备的大招——张量处理器TPU。
▲谷歌第一代TPU(左),在谷歌数据中心中部署的TPU(右)
谷歌TPU打响了专用AI芯片第一枪,让AI芯片舞台不在是英伟达GPU的独角戏。
2017年3月,黄仁勋在GTC大会上隆重发布Volta架构GPU,不同于以往,这颗芯片中加入了一个Tensor Core,第一颗专为加速AI设计的GPGPU芯片正式登场。这一年,谷歌推出第二代TPU芯片。同年9月,华为麒麟970横空出世,拔得世界首款手机AI芯片的头筹,10天后搭载自研神经加速引擎的苹果A11仿生芯片登场,共同拉开了手机AI芯片的序章。
这一年的夏天,还有一篇划时代的论文问世:2017年6月12日,谷歌的7位研究员与1位多伦多大学本科生在国际AI学术顶会NeurIPS上发表了一篇名为“Attention is All You Need”的论文,将革命性的Transformer架构推向极致,成为大模型风暴的起点,也将业界对AI芯片的需求推至新的高峰。
随后大厂们在AI芯片激情开卷:在数据中心场景,英伟达是“一超”,英特尔和AMD是“双强”,一众云计算大厂也纷纷研制自研AI芯片;在手机场景,华为、苹果形成两大山脉,在移动终端芯片界呼风唤雨的三大龙头高通、联发科、展锐也全面优化AI加速引擎;在汽车场景,英伟达、英特尔、高通、特斯拉等开足火力,英伟达预告单颗Atlan芯片算力高达1000TOPS。
▲英特尔、AMD、英伟达数据中心芯片相关收购交易
英特尔宝刀未老,CPU在AI推理市场市占率至今遥遥领先;AMD虽说敲响AI芯片战鼓的时间偏晚,但毕竟多年稳居CPU和GPU“老二”,芯片研发功底深厚,战斗力很强。今年7月,英特尔推出中国定制版云端AI训练芯片Gaudi 2。AMD的旗舰AI芯片MI300拟在今年下半年上市。
继谷歌TPU异军突起后,科技大厂也踊跃开展云端AI芯片研发。2018年,Facebook被曝出组建自研AI芯片团队,谷歌发布第三代TPU,百度、华为、亚马逊接连推出首款自研云端AI芯片。阿里的首颗AI芯片含光800在2019年发布。腾讯则直到2021年11月才首度公开AI推理芯片紫霄。今年微软也被曝秘密自研AI芯片Athena。
车载AI芯片同样在2018年集中出场。那一年,Mobileye还是独占高级驾驶辅助系统(ADAS)芯片大部分市场的龙头,相比一众主流车企,特斯拉还只是Mobileye的一个小客户。但很快,Mobileye的芯片帝国被撕开裂缝。
2018年,黄仁勋率先在国际消费电子展CES上发布全球首个自动驾驶SoC芯片Drive Xavier,大华股份和零跑汽车介绍了双方联手研发的AI自动驾驶芯片“凌芯01”,马斯克公布特斯拉自研AI自动驾驶芯片Hardware 3.0……芯片巨头和跨界车企相继入场,自动驾驶芯片大战一触即发。
一些国内老牌芯片厂也踏上AI芯片转型之路。安防芯片霸主海思、国科微等以及家庭消费电子芯片龙头瑞芯微、杭州国芯等都非常积极地迎合AI浪潮,早在2017~2018年就开始推出搭载自研AI处理单元的端侧视觉AI芯片或语音AI芯片。
随着大厂们纷纷坐上牌桌,中国AI芯片江湖也从暗流涌动变得群情激昂。
三、开山派:天寒地鉴,创新涌现
2017年7月,华为搞了个大新闻——赶在苹果的前面,发布了“世界第一款搭载NPU的手机AI芯片”麒麟970。2018年8月,华为乘胜追击,推出搭载了双核NPU的全球第一款7nm手机芯片麒麟980。两代麒麟芯片搭载的NPU,均出自一家中科院背景的AI芯片创企——寒武纪。
寒武纪的两位创始人陈云霁和陈天石是亲兄弟,均博士毕业于中科院计算所,师从“龙芯之父”胡伟武教授。2016年4月在北京成立寒武纪后,陈天石担任CEO,陈云霁则很早就离开了公司,专注于在中科院计算所从事科研工作。
在寒武纪成立的1个月前,一家由清华电子系师生四人组队创立的AI芯片创企深鉴科技在北京呱呱坠地。更早的2015年7月,在百度相继创立并领导百度深度学习研究院、百度自动驾驶团队和百度大脑等项目的余凯,以及在百度深度学习研究院担任主任研发架构师的黄畅,一起在北京创立了“国内智驾芯片先锋队”地平线。
在深圳,中国第一款商用矢量处理器芯片设计者陈宁回国创业,2014年8月成立AI计算机视觉创企云天励飞,并担任创始人、董事长兼CEO。
这4家当时风头最盛的国内AI芯片创企,被并称为“天寒地鉴”。
▲2018年,华为发布集成寒武纪双核NPU的手机AI芯片麒麟980
2017年,寒武纪凭借NPU落地华为手机赚得第一桶金,深鉴科技面向安防场景推出自研AI芯片“听涛”与“观海”,地平线发布终端视觉AI芯片旭日1.0和自动驾驶芯片征程1.0,云天励飞第一代自研神经网络处理器采用FPGA实现。
而后,四家明星创企的命运走向分野。
基于FPGA研发AI芯片的深鉴科技,在2018年7月宣布被全球FPGA龙头赛灵思收购;寒武纪的业务重心不断向智能计算集群系统与云端AI芯片倾斜,2020年7月成为“科创板AI芯片第一股”,最新市值592亿元;地平线成为国内车规级AI芯片的排头兵,最新估值高达50亿美元;云天励飞的自研AI视觉芯片从2019年开始独立商用,公司2023年4月顺利在科创板挂牌上市。
包括“天寒地鉴”在内,2013年成立的嘉楠科技,2015年成立的齐感科技、启英泰伦、欣博电子、天数智芯等,2016年成立的黑芝麻智能、鲲云科技、亿智电子、肇观电子等,2017年成立的登临科技、光子算数、时识科技、普林芯驰、探境科技、曦智科技、芯动力、星宸科技、知存科技等,都是国内最早一批AI芯片创业力量。
四、大厂派:巨头产子,名企跨界
从2018年到2021年,阿里巴巴、小米、比特大陆、百度先后“产子”,将芯片业务拆分独立,创办平头哥、大鱼科技、算能科技、昆仑芯科技。这些衔着金钥匙出生的芯片创企,甫一问世就坐拥TOP级资金、经验、人才和业务资源。
阿里造芯行动宛如闪电战,2018年4月刚全资收购杭州CPU IP供应商中天微,9月就宣布成立全资控股公司平头哥半导体,将中天微和阿里达摩院的芯片业务进行整合。此时阿里已经投资过寒武纪、深鉴科技、耐能等多家AI芯片创企。
2019年4月,小米将2014年成立的全资子公司松果电子进行拆分重组,组建新公司南京大鱼科技,松果团队继续专注和研发手机SoC芯片,大鱼科技专注于IoT芯片与解决方案的技术研发。2021年12月,小米在上海成立芯片公司玄戒,由小米集团高级副总裁、手机部总裁曾学忠担任法人代表,去年6月注册资本增至19.2亿元。
绿厂OPPO同样在2019年成立全资控股的芯片子公司上海守朴科技。后来守朴科技在2020年7月更名为哲库科技(ZEKU)。令人意外的是,这艘规模约3000人、汇集许多芯片大牛的巨舰,还没来得及发展成“第二个海思”,却在今年5月突然宣布终止业务,令业界一片哗然。
2013年成立的全球矿机芯片巨头比特大陆,早在2015年就开始研发AI芯片,主要面向云端和边缘场景,2019年分拆出专注于边缘端AI芯片研发的晶视智能,2020年将AI芯片和RISC-V CPU业务分拆出算能科技。
百度2010年就已开始用FPGA做AI架构的研发,2017年完成超过1万片FPGA部署,到2018年推出云端AI芯片百度昆仑1。2021年,百度昆仑1已部署超过2万片,昆仑芯2芯片也正式量产,这年6月,百度将旗下昆仑芯业务正式独立,成立昆仑芯科技。昆仑芯科技在2021年3月实现独立融资,当时估值已达约130亿元。
AI算法公司也马不停蹄地踏上造芯路。除了前文提到的云天励飞外,依图科技、商汤科技同样是国内计算机视觉(CV)算法公司自研AI芯片的代表。2019年5月,依图科技推出了其与AI芯片创企熠知电子联合开发的云端AI推理定制SoC芯片“求索”questcore,用于加速视觉推理。2021年8月,商汤科技向港交所递交的IPO文件中,首次披露了其自研设计AI专用算力芯片STPU、边缘端AI芯片、服务器AI推理芯片。
语音算法企业同样摩拳擦掌,在2018~2019年密集推出自研或合作定制的语音AI芯片,包括云知声的“雨燕”,出门问问、Rokid跟杭州国芯定制的AI专用语音芯片,思必驰的TAIHANG语音AI芯片,猎豹移动旗下猎户星空联合瑞芯微发布的语音AI芯片OS1000RK……云知声2017年10月在厦门创办全资子公司和东南总部云知芯,思必驰与中芯聚源在2018年3月合资成立深聪智能。
五、革新派:架构多元,理念超前
在摩尔定律濒临失效的今天,在现有的工艺基础上,通过架构创新另辟蹊径,是突破现有瓶颈、提高芯片性能的重要途径。
一批富有精神的创业者们,勇敢踏上了探索未知的征途——新型计算架构。代表性的路线方向,有光子计算、晶圆级芯片、类脑计算等。
2019年,几款标志性的AI芯片登上历史舞台:
4月,光电混合计算代表企业曦智科技推出了全球首款光子芯片原型板卡,验证了用光替代电进行高性能计算的开创性想法。曦智科技也是迄今融资额最高的光子计算创企。
8月,美国AI芯片创企Cerebras推出了一块比iPad还大的全球最大芯片WSE。这颗晶圆级芯片在46225mm²面积里塞进1.2万亿个晶体管。许多芯片专家对它高度赞誉,美媒《连线》评价它“承载着科技行业对AI希望纪念碑”。
同样在8月,清华大学精密仪器系施路平教授团队开发的全球首款异构融合类脑芯片“天机”登上国际学术顶刊Nature的封面。这项研究创造了中国在芯片和AI两大领域Nature论文零的突破。

Cerebras、曦智科技分别成立于2016年、2017年,“天机”团队在2018年注册成立灵汐科技。
相比传统电子芯片,光子芯片具有大带宽、高并行、低功耗的天然优势,光电集成技术也是未来AI加速计算等领域最具前景的解决方案之一。
除了上海的曦智科技外,英国Optalysys、北京光子算数、美国Lightmatter、法国LightOn、美国Luminous Computing等创企均在探索光子计算及光子网络的商业化道路。在今年8月举行的芯片盛会Hot Chips上,曦智科技首次公开演示了首个用于特定领域AI工作负载的片上光网络(oNOC)处理器Hummingbird。
模仿大脑机制的类脑(神经拟态)计算路线,也聚集了多家芯片大厂及创企。大厂以IBM和英特尔为代表,创企有从清华脱胎的灵汐科技、从苏黎世大学及苏黎世联邦理工脱胎的时识科技等,清华、浙大等国内高校的科研团队均持续攻坚类脑芯片。
然而受制于配套条件不成熟,这些新兴计算架构尚未能在AI芯片产业杀出一条通路,也因其未来不确定性较大,尚不是市场最青睐的玩家。
与之相对的,近三四年,有两大派系在AI芯片创业潮中日渐人声鼎沸,一个是融资狂热、捧出多家独角兽的GPGPU,另一个则是随着产业链成熟而开始展现落地价值的存算一体。
六、务实派:独角兽扎堆开卷,估值水涨船高
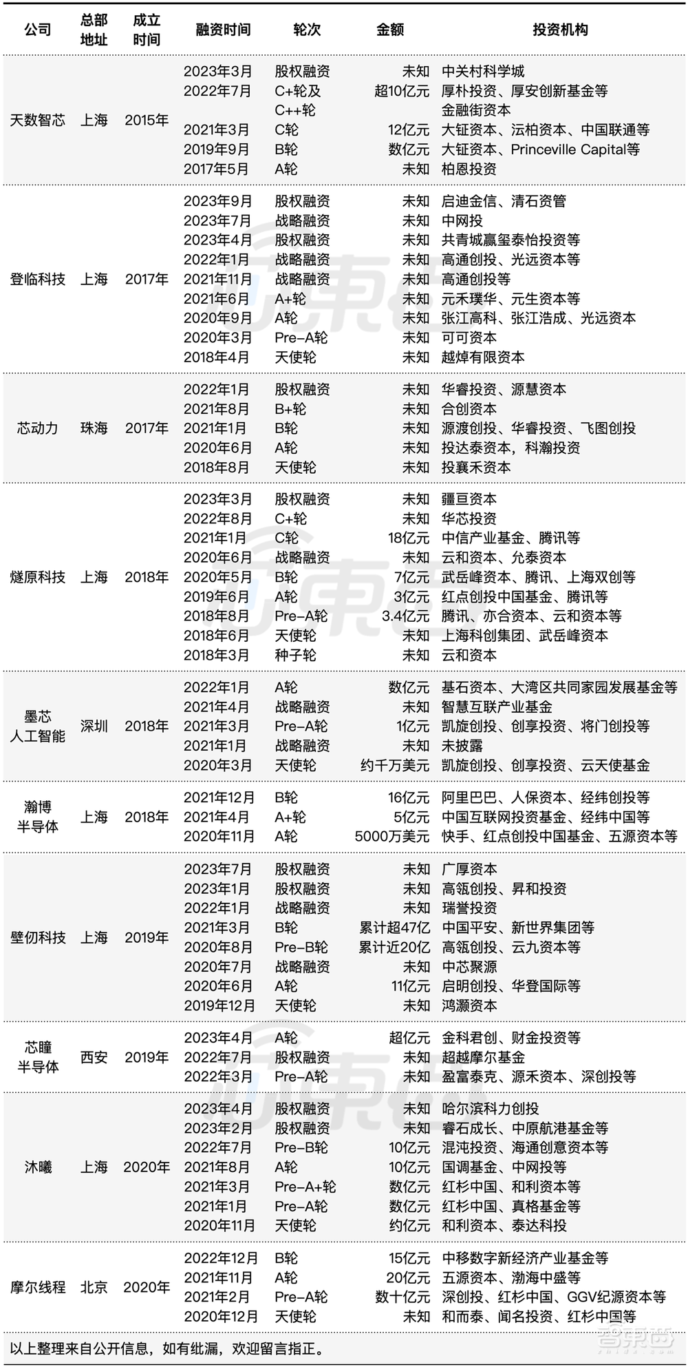
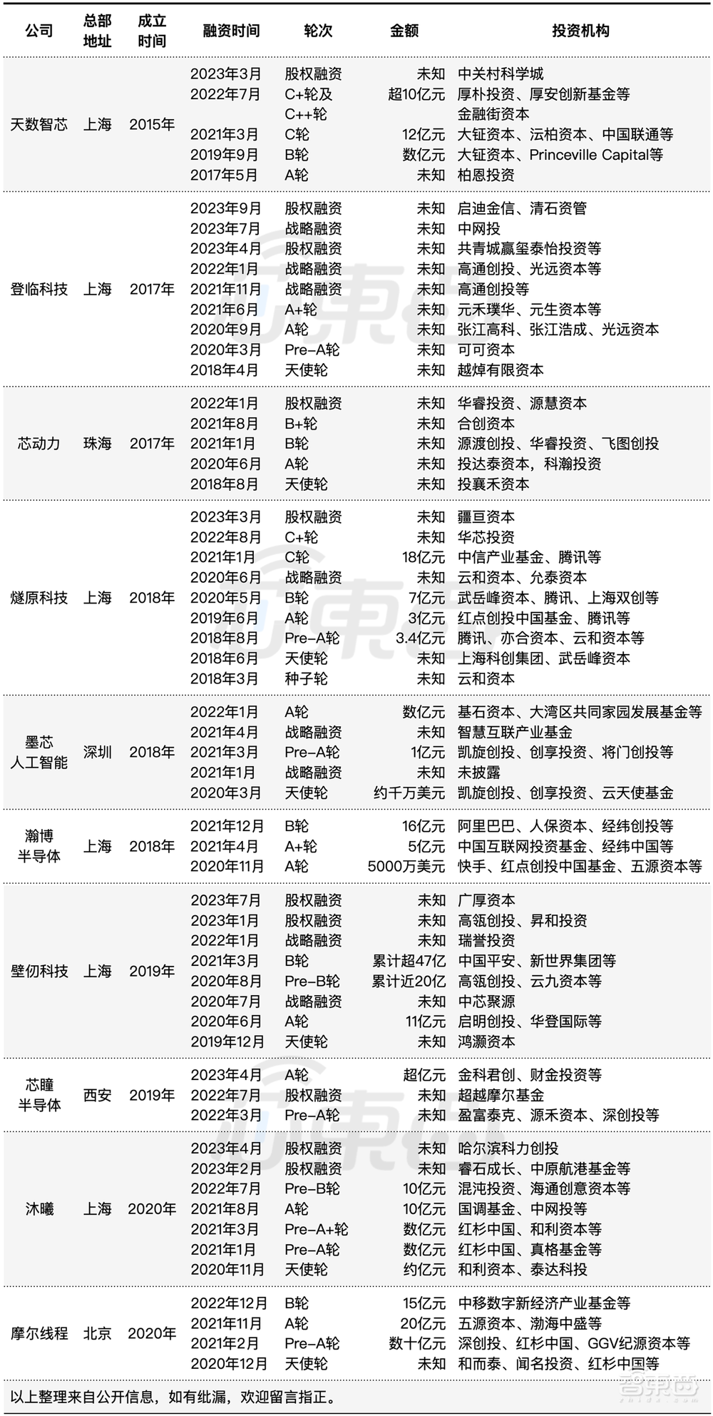
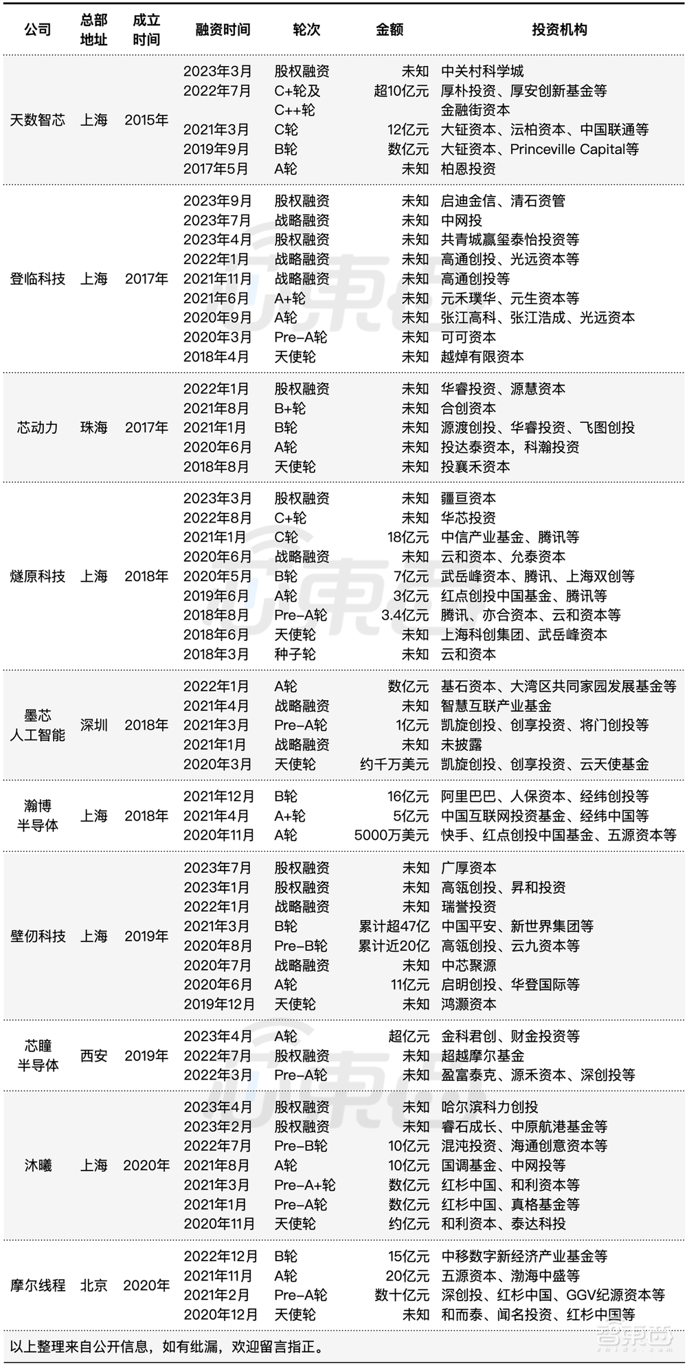
GPGPU创业热潮的兴起,可以说是国内AI芯片产业独有的风景,融资猛,架势足。除了天数智芯成立时间(2015年)较早,当前国内GPGPU企业集中在2017年~2021年成立,包括登临科技、瀚博半导体、壁仞科技、海飞科、芯瞳半导体、摩尔线程、沐曦、深流微等。
有英伟达珠玉在前,GPGPU起初并不是AI芯片创业的首选方向,直到2020年,热钱开始密集涌来,GPGPU连出几家独角兽,一跃成为整个半导体领域最热赛道之一。
2020年6月,一笔重磅级融资交易在芯片领域炸开了锅——GPGPU创企壁仞科技完成11亿元A轮融资,紧接着9月又宣布完成Pre-B轮融资。到2021年7月,其累计融资金额已超过47亿元。
壁仞科技的创始团队也孵出水面,创始人、董事长兼CEO张文是一位战绩显赫的连续创业者,此前更为AI产业熟知的身份是商汤科技总裁,更早之前,他还曾与中芯国际创始人张汝京共同LED芯片企业映瑞光电。他组建起了一个技术大牛云集的豪华创始团队,作为壁仞的研发主心骨,其中联合创始人、CTO洪洲拥有近30年的GPU架构设计经验,曾是海思自研GPU团队负责人。
不仅是壁仞,国内GPGPU创企集结了一群资深的华人芯片专家,例如,壁仞科技联席CEO李新荣,瀚博半导体的两位创始人钱军、张磊,沐曦的联合创始人陈维良、杨建、彭莉,均曾在芯片巨头AMD身担要职;登临科技创始人李建文曾创办1家GPU公司并卖了1亿美金;芯动力创始人李原是一位芯片连续创业者。
GPGPU强大的“吸金”能力,将产业投资方们的目光吸引到大算力AI芯片。2020年,多家创企宣布高额单笔融资:2020年5月,云端AI芯片创企燧原科技5月获得腾讯参投的7亿元B轮融资;6个月后,GPGPU创企瀚博半导体获得快手参投的5000万美元A轮融资;这一年,壁仞科技累计融资近20亿元,其11亿元的单笔融资金额刷新了国内高端芯片设计业A轮融资规模的记录。
到2021年,大算力芯片融资更加热火朝天。燧原科技1月获得18亿元C轮融资,腾讯继续参投;GPGPU创企天数智芯3月获得12亿元C轮融资,中国联通参投;壁仞科技3月获得B轮融资,中国平安参投,累计融资超过47亿元。
摩尔线程、瀚博半导体、沐曦这三家多功能GPU及GPGPU创企,均在2021年连拿多笔大额融资:摩尔线程2月、11月分别宣布获得数十亿元Pre-A轮融资、20亿元A轮融资;瀚博半导体在4月、12月分别宣布新融资,合计金额21亿元,参投阵容包括阿里巴巴;沐曦分别在1月、3月、8月获数亿元Pre-A轮、数亿元Pre-A+轮、10亿元A轮融资。登临科技也分别在2021年6月和11月宣布获新融资,不过金额并未披露,投资方包括高通。
▲国内部分GPGPU及多功能GPU创企融资历程整理
这一变化,折射出市场对AI芯片需求的改观:一方面,越通用的产品,越能大规模生产和落地,相比新兴通用计算架构,GPGPU的生态和供应链都更加完整和成熟;另一方面,相比探索也许成功也许失败的创新路径,走英伟达已经成功的老路,吃一些英伟达已经或即将吃到的市场,看起来距离实现“自主替代”更有希望。
顶着“中国英伟达”名号的中国大算力AI芯片公司们,一边拿融资拿到手软,另一边陆续向产业交出硬件成绩单:
燧原科技起步较早,三年连发三颗芯,2019年12月发布云端通用AI训练芯片邃思和云端AI训练加速卡云燧T10,2020年12月发布云端AI推理加速卡云燧i10,2021年7月发布第二代AI训练芯片邃思2.0和训练加速卡云燧T20,12月又发布第二代云端AI推理加速卡“云燧i20。
2021年3月,天数智芯发布第一款7nm云端训练通用GPU芯片天垓100,登临科技首款GPU+(软件定义的片内异构通用人工智能处理器)产品6月开始客户送样。4个月后,瀚博半导体在世界人工智能大会上发布通用云端推理AI芯片SV100系列及VA1通用推理加速卡。
2022年3月,摩尔线程发布多功能GPU芯片苏堤及面向数据中心级多功能GPU产品MTT S2000,墨芯人工智能官宣发布搭载其首颗AI芯片英腾处理器的两款云端稀疏率AI计算卡;8月,壁仞科技发布首款通用GPU芯片BR100;11月,摩尔线程发布云端多功能GPU产品MTT S3000;12月,天数智芯发布7nm云边推理芯片智铠100。这一年,燧原科技则转向集群构建,9月发布高性能AI加速集群产品云隧智算机。
ChatGPT引爆了2023年的大模型热潮,大算力芯片供应商们都积极备战,这厢忙着对主流大模型进行兼容适配,那厢不断晒出芯片订单和收入进展,还马不停蹄地推出芯片新品。
芯动力发布首款基于可重构架构的GPGPU芯片,沐曦展出首款云端AI推理GPU曦思N100,瀚博半导体发布7nm云端GPU芯片SG100。沐曦AI训练及通用计算GPU曦云C500、登临科技高凛二代均预计在2023年实现量产。
七、融合派:感+存+算,突破经典架构瓶颈
与其他新兴计算架构相比,存算一体是突破AI算力瓶颈的最具潜力的技术路线之一。
传统的冯·诺依曼架构是存算分离,存储单元与计算单元之间需要反复搬运数据,造成很多不必要的时延和能耗。将存储与计算融合,则能有效克服此类瓶颈,展现出显著的能效比优势,随着新型存储器件、先进封装等技术日益成熟,存算一体AI芯片开始从学术研究走向产业落地。
国内存算一体AI芯片创业以2017年知存科技创立为起点,随后九天睿芯在2018年成立,千芯科技在2019年成立,后摩智能、每刻深思、亿铸科技在2020年成立,苹芯科技、微纳核芯成立于2021年,真与科技成立于2022年1月,迈特芯则是2023年新创办的年轻存算芯片创企。
知存科技的创始人王绍迪与郭昕婕是一对北大微电子系85后夫妻。故事要从2016年说起,正在加州大学圣塔芭芭拉分校攻读博士学位的郭昕婕,研发出全球第一个3层神经网络的浮栅存算一体深度学习芯片技术。一年后,她又攻下7层神经网络的浮栅存算一体深度学习芯片。
从郭昕婕的研究,王绍迪看到了端侧AI芯片商用落地的价值,待找到初始融资后,2017年10月,两人在北京创办知存科技,研发基于NOR Flash的存算一体AI芯片。
这一年,九天睿芯的创始人刘洪杰在瑞士苏黎世联邦理工学院读博期间开始了一次短暂的创业;后摩智能的创始人吴强离开Facebook,加盟地平线任副总裁、首席云架构师兼任南京研发中心总经理;每刻深思还未从清华大学电子工程系智能感知集成电路与系统实验室脱胎而出;亿铸科技的创始人熊大鹏刚接触到存算一体,并越来越相信这一技术方向能“换道超车”。
短短几年后,他们汇集到同一条赛道——存算一体AI芯片,并基于不同类型的存储器(Flash、MRAM、SRAM、RRAM等),分别向端侧、边缘、云计算、智能驾驶等不同方向发力。
端侧有知存科技、苹芯科技等。知存科技已累计融资近8亿元,其首颗存内计算芯片WTM2101自2022年3月量产并推向市场以来落地于TWS耳机、VR头显、智能头显等产品中;成立相对偏晚的苹芯科技,也已经完成了产业级28nm SRAM存算一体单元流片点亮。
汽车场景的代表是后摩智能。后摩智能在今年5月发布首款存算一体智驾芯片鸿途H30,最高物理算力256TOPS,典型功耗35W,成为国内率先落地存算一体大算力AI芯片的公司。3个月后,其首款RRAM大容量存储芯片官宣成功点亮并完成测试验证,整体功耗低至60mW。
2022年新成立的真与科技,8月宣布致力于开发超大算力、超低功耗下一代边缘端和设备端AI芯片,已成功量产并即将落地基于CSA卷积流架构、MRAM新型介质、NPU级存算一体等技术的AI芯片,构建边缘端AI SoC、设备端AI专用芯片、智能汽车算力芯片三大产品线。
云端有亿铸科技、千芯科技。千芯科技首先选择研发基于SRAM的可重构存算一体AI芯片,第一代芯片已进入互联网大客户的供应商名录;亿铸科技聚焦研发基于ReRAM的全数字化存算一体AI大算力芯片,同时基于存算一体超异构概念的下一代芯片设计工作已在推进。
九天睿芯是感存算一体架构技术的领跑者。它将模拟前端与存算一体集成,研发高性能混合信号芯片,目前主要产品有第一代感存算一体芯片ADA100和第二代视觉存算一体协处理器ADA2X0,今年成功拿下深圳科创委和香港政府资助的两个深港澳合作项目。
值得一提的是,无论是GPGPU创企,还是存算一体芯片创企,都开始积极拥抱Chiplet生态。今年3月,九天睿芯与提供Chiplet高性能通用芯粒及解决方案的上海创企奇异摩尔签署战略合作协议,将共建Chiplet行业通用平台,致力于共同推进大算力芯片发展。
在感算融合方向上,诺磊科技创始人兼CEO Raymond Wu(吴日正)是全球CIS巨头美国豪威科技的联合创始人,基于40年的CIS传感器技术经验,他带领诺磊科技团队推出了将CIS内嵌于边缘计算SoC的感算一体AI芯片NB1001,实现了AI+CIS单芯片集成,功耗仅有0.3W。
每刻深思主攻的近传感模拟计算芯片,具备超低功耗的优势,近传感模拟计算芯片已两次流片并成功点亮,在手表、AR眼镜等可穿戴设备的应用场景已获得千万级预购订单。
八、清华帮:冲出AI芯片创业“军团”
在中国AI芯片初创势力,“清华帮”独树一帜。
有的创始团队直接从学校研究团队脱胎而出,有的是师生组团,有的是同门师兄弟联手,还有很多在芯片工业界历练多年的清华校友。
清华微电子所魏少军教授、尹首一教授带队的可重构计算团队,从2006年起就在研究软件定义芯片技术,其多代Thinker系列芯片在国际学术会议上屡获殊荣。将相关技术产品化的AI芯片创企在2018年成立,目前已量产两个系列十多款面向边缘端的高能效智能计算芯片。
核心团队来自清华电子系的湃方科技同样成立于2018年,由清华电子系刘勇攀教授与其学生武通达等人联合创立,把高能效边缘AI芯片应用到工业物联网领域。过去六年,其团队推出了9款AI芯片,包含非结构化稀疏、存内计算等不同的优化方式。
▲9款Sticker高能效AI芯片
每刻深思缘于清华电子系智能感知集成电路与系统实验室。该实验室早在2012年就开始研究近传感模拟计算技术。邹天琦作为访问学者在该实验室学习研究时,认识了识了清华大学电子工程系电路与系统研究所副教授、首席科学家乔飞老师以及正在该实验室攻读博士学位的刘哲宇,三人不谋而合,2019年共同创立每刻深思,以实现近传感模拟技术的产业化落地。
2018年成立的国内类脑计算芯片领跑者灵汐科技,是清华大学类脑计算研究中心科技成果转化项目,核心创始人施路平教授、裴京教授、张悠慧教授等均来自清华大学。
杜克大学电子与计算机工程系正教授、IEEE/ACM Fellow陈怡然是清华电子系94级校友。他与98级清华自动化系校友的杨越组队,成立存算一体AI芯片创企苹芯科技。
清华电子系首位80后系主任汪玉教授,也是清华电子系98级毕业生。2016年,他跟清华电子系04级校友单羿、08级校友韩松和11级校友姚颂共同创办AI芯片创企深鉴科技。深鉴科技被美国FPGA巨头赛灵思收购后,汪玉与韩松均退出深鉴。随后在2019年,汪玉教授与和时任清华大学车辆与运载学院院长杨殿阁教授跨学科成立超星未来,超星未来去年12月发布了新一代智能驾驶计算芯片惊蛰R1。
千芯科技的陈巍和耿云川是清华电子系微电子学方向的本科同学。燧原科技创始人赵立东、黑芝麻智能创始人单记章、登临科技创始人李建文、睿思芯科联合创始人谭章熹、地平线联合创始人兼软件副总裁杨铭等,都是清华电子系毕业生。欣博电子创始人梁敏学的本科虽就读于清华材料专业,但爱好微电子的他,经常跟清华电子系的同学一起上课。
小米旗下芯片公司玄戒的法人代表曾学忠、GPGPU创企芯动力创始人李原,均是清华物理系校友,分别于1996年、1989年毕业。登临科技联合创始人王平是“双清”校友,本硕均毕业于清华大学。地平线联合创始人兼算法副总裁黄畅、探境科技创始人鲁勇,则都是本硕博均就读于清华大学的“三清”毕业生。
结语
十一年以来,AI产业发展呈现螺旋式上升,曲折中前进,在爆火热炒与回归理性之间反复横跳。
2012年的AlexNet、2016年的AlphaGo、2022年的ChatGPT,三大现象级模型的连番惊世登场,每每力挽狂澜,将开始降温萧条的AI产业推向新的高潮。
即便是全球最聪明的人,也未必能提前窥探到历史的先机。坚持的价值,在AI及AI芯片发展史中体现的尤为淋漓尽致。
辛顿、杨立昆等深度学习先驱多年的坚守,才有了近11年来的人工智能盛世华章;黄仁勋扛住众多非议,拿英伟达的生死去赌CUDA,日后CUDA成为英伟达最难以撼动的“杀手锏”;谷歌2017年发表的Attention is All You Need论文,并未获得那年NeurIPS会议的最佳论文,如今却已被镶刻于大模型的丰碑之上,被纷至沓来的大模型科研者与从业者瞻仰。
草蛇灰线,伏脉千里。熬过了无人问津的寒窗苦旅,那些不被理解的坚守,最终穿越时间,一次次撬开了新浪潮的大门,转换为划时代的馈赠。
从芯片巨头、跨界大厂到初创公司,越来越多的从业者正踏上AI芯片创业与创新的征途。随着下游AI产业的波澜起伏,AI芯片时而笙歌鼎沸,时而门庭冷落,正不断酝酿着新的风云。