芯东西(公众号:aichip001)
作者 | ZeR0
编辑 | 漠影
芯东西5月24日报道,近日,国内半导体分析测试细分领域龙头企业胜科纳米(苏州)股份有限公司(简称“胜科纳米”)科创板IPO获受理。

胜科纳米成立于2012年8月,是国内最具规模的半导体第三方检测分析实验室之一,被喻为半导体全产业链中的芯片“全科医院”。其法定代表人、控股股东、实际控制人是其董事长、总经理李晓旻。李晓旻及其一致行动人合计控制该公司60.63%的股份。
目前,胜科纳米已累计服务全球客户2000余家,典型客户包括国内外知名芯片设计厂商客户A、卓胜微、高通、博通;国内头部晶圆代工厂华虹集团;全球封测巨头日月光、长电科技;全球领先半导体设备供应商应用材料、北方华创;国内显示面板龙头京东方、天马微;国内LED芯片龙头华灿光电等。胜科纳米亦是亚太地区首家获得赛灵思官网认可的第三方检测分析实验室。

该公司于2020年底建成了支持7nm、5nm工艺芯片的全流程检测分析产线,是国内较早掌握了该技术的测试中心,并于2021年投资建设了CPU级别可靠性实验室。今年5月7日,胜科纳米举行总部大楼正式封顶。
其总部大楼总建筑面积为7万余平方米,总投资约10亿元,未来将配备世界半导体分析测试行业内最顶尖的仪器设备,投用后将成为亚洲最大的芯片分析测试和辅助研发平台。
本次IPO,胜科纳米拟募资3.47亿元,投资于苏州检测分析能力提升建设项目及补充流动资金。

一、70后北大微电子系校友,冲刺科创板IPO
胜科纳米创始人李晓旻出生于1975年4月,是中国国籍,拥有新加坡永久居留权,最初于2004年在新加坡创立商业化第三方检测分析实验室。
李晓旻是北京大学94级微电子专业本科校友,硕士毕业于新加坡国立大学电子工程专业,2001年至2004年在新加坡科技研究局微电子研究所担任研发工程师,2004年创办新加坡胜科纳米,2012年紧抓国内半导体产业向中高端发展的契机,回国在苏州成立胜科纳米。
▲胜科纳米董事长、总经理李晓旻(图源:胜科纳米)
胜科纳米在2017年正式收购新加坡实验室,近年来形成境内外业务检测服务能力多点布局。
从2012年8月至今,李晓旻担任胜科纳米的董事长、总经理,以及苏州禾芯、宁波胜诺、苏州胜盈的执行事务合伙人和江苏鸢翔的执行董事。
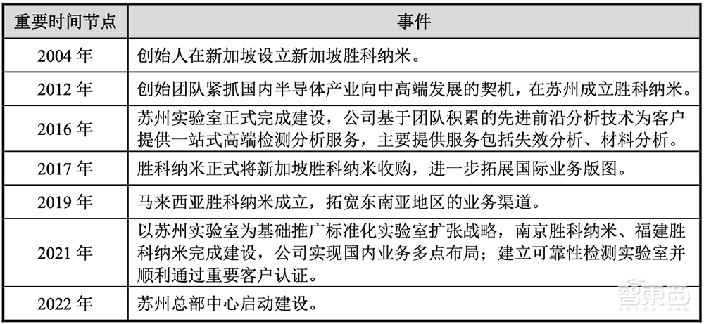
▲胜科纳米发展历程重要时间节点
胜科纳米共有4名核心技术人员,分别是李晓旻、ZHANG XI、HUAYOUNAN、乔明胜。

乔明胜也是北京大学94级微电子专业本科校友。不过他直到2020年8月才开始任职于胜科纳米,担任研发部前沿技术部负责人,并从2021年5月至今担任胜科纳米监事会主席。
在加入胜科纳米前,他曾在海信集团就职7年,历任数字所工程师、智能所副所长;随后从2005年10月至2020年8月就职于海信视像科技股份有限公司,从模组小组工程师、模组研发部长做到了显示研发技术总监。
胜科纳米的副总经理、研发总监ZHANG XI和董事HUA YOUNAN均为新加坡国籍。
ZHANG XI本硕毕业于上海交通大学材料科学专业,博士毕业于南洋理工大学机械及制造工程专业,曾在上海交通大学材料系担任助教。HUA YOUNAN本科毕业于吉林大学岩矿分析专业,硕士毕业于南京大学分析化学专业和中国地质科学院,博士毕业于新加坡国立大学物理学专业,曾在新加坡特许半导体制造公司担任失效分析实验室总监。
4名核心技术人员持股情况如下:

二、主营业务毛利率略高于可比公司的平均值
半导体检测分析是半导体产业链中的重要环节,检测分析服务有助于加速客户研发进程、提升产品性能指标及良品率。
根据对应的不同工序,半导体检测可分为前道量检测、后道检测以及实验室测试。各类半导体检测与半导体产业链的对应关系主要如下:

目前半导体第三方检测分析服务主要集中于后道检测与实验室检测。

第三方后道检测主要聚焦于芯片封测环节中的晶圆测试及成品测试,该市场由中国台湾地区的京元电子、矽格、欣铨占据市场主导地位,近年来随着大陆地区半导体产业的快速发展,华岭股份、伟测科技、利扬芯片等一批主营晶圆测试、成品测试的第三方检测分析厂商也随之崛起。
欧美地区在第三方检测分析实验室方面起步较早,拥有一批综合性的检测实验室。专业化的半导体第三方检测分析实验室则起源于中国台湾,并在半导体垂直化分工的浪潮下快速发展,宜特、 闳康在中国台湾地区占据主要市场份额。
大陆地区的半导体第三方实验室检测最初由国有机构主导,工业和信息化部电子第五研究所(即“赛宝实验室”)较早在上世纪末进入电子产品的失效分析领域。
21世纪初,随着半导体产业的发展及检测检验行业的放开,中国台湾、欧美等地的第三方检测机构进入中国市场,胜科纳米等中国本土民营第三方检测分析实验室也开始诞生并逐渐发展。
与此同时,国内众多实力强劲的综合性检测机构也通过自主投资、外延并购等方式积极布局, 苏试试验2020年初收购上海宜特切入半导体第三方检测分析赛道;广电计量在上海、广州等地布局 集成电路检测实验室。伴随国内半导体产业的发展,国内半导体第三方实验室检测分析市场环境日益成熟,市场竞争也日趋激烈。
▲胜科纳米与同行业可比公司的综合毛利率比较情况
报告期各期,胜科纳米综合毛利率分别为53.81%、54.41%、53.84%,处于相对较高水平。近年来,胜科纳米的主营业务毛利率处于同行业可比公司的区间内,略高于同行业可比公司的平均值。各家毛利率差异主要受业务结构差异等因素的影响。胜科纳米的毛利率水平与利扬芯片、伟测科技、西测测试、苏试试验的差异不大,高于闳康、宜特和广电计量,低于思科瑞。
三、三年营收5.75亿元,走Labless共享实验室模式
胜科纳米向客户提供一站式失效分析、材料分析、可靠性分析服务等高端检测分析服务,是行业内领先的半导体第三方检测分析实验室。
2020年、2021年、2022年,其营收分别为1.20亿元、1.68亿元、2.87亿元;净利润分别为0.19亿元、0.28亿元、0.66亿元;研发投入占营收的比例分别为10.87%、13.45%、12.61%。
▲2020年-2022年胜科纳米营收、净利润、研发费用变化(单位:亿元,芯东西制表)
从营收和净利润来看,胜科纳米整体规模较国际大型检测服务提供商以及第三方检测领域内的行业龙头相比较小。
按业务类别来看,胜科纳米失效分析业务检测服务的销售收入占比最高,各期占主营业务收入的比重分别为74.09%、71.35%、61.98%。
▲2020年-2022年胜科纳米主营业务收入分布变化
胜科纳米主营业务毛利主要以失效分析业务和材料分析业务的毛利为主,占比在95%以上。

胜科纳米主营收入以内销为主,占比超70%。其外销收入主要来自胜科纳米新加坡的销售收入。

主营业务收入及已确认案件量为衡量胜科纳米业务发展情况的代表性指标,近年均呈现显著大幅增长。其中,已确认案件量为衡量服务客户频次的指标。

其失效分析类检测案件的数量远超材料分析和可靠性分析的数量。材料分析类检测服务单位案件的销售价格是最高的。


第三方实验室检测分析的发展与Fabless模式的兴起类似,半导体企业将失效分析等检测分析工作更多地交由专业第三方实验室执行也被称作Labless模式,即“无自建实验室”。

其所处的半导体检测分析行业具有资金密集型的特点,报告期各期购建固定资产、无形资产和其他长期资产支付的现金分别为0.86亿元、2.04亿元、2.90亿元。
截至招股书签署日,胜科纳米已获授权专利24项,其中发明专利17项。到2022年12月31日,该公司员工人数为505人,其中研发人员77人,占员工总数的比重为15.25%。
目前,胜科纳米拥有新加坡、苏州、南京、福建四个检测分析实验室,已在失效分析(FA)、材料分析(MA)及可靠性测试分析(RA)等领域形成了多项核心技术,在技术上形成了较强的竞争优势;并在马来西亚设立市场服务团队,逐步跻身半导体第三方检测分析行业前列。
四、赛默飞集团是最大供应商
胜科纳米现已掌握多类型产品的检测服务能力,检测对象包括各类型集成电路、分立器件、光器件、传感器、显示面板等多个领域,累计服务全球客户2000余家,客户类型覆盖半导体领域全产业链,客户群体包括芯片设计、晶圆代工、封装测试、IDM、原材料、设备厂商、模组及终端应用客户、科研机构及院校等。
2020年~2022年,胜科纳米主营业务各期按照合并口径计算的前五大客户情况如下:

该公司不存在董事、监事、高级管理人员,其他主要关联方或持有公司5%以上股权的股东在其前五大客户中占有权益的情形。
报告期内,胜科纳米的重要供应商包括赛默飞集团、滨松集团、蔡司集团、日立集团、Micro Control Company等。赛默飞集团是其第一大供应商,对赛默飞集团的采购金额占胜科纳米采购总额的比重分别为49.35%、49.67%、60.23%。
过去三年,胜科纳米前五大供应商情况如下:

半导体检测分析业务具有技术要求高、精度要求高、响应速度要求高的特点,高端仪器是开展业务的重要支撑工具。
胜科纳米主要根据检测服务需要采购分析仪器、试验耗材等。分析仪器主要为开展检测分析的专用仪器;试验耗材通常包括离子源等设备配件、化学试剂、砂纸、载治具等,用于辅助完成检测分析。
我国高端仪器行业起步较晚,目前在技术实力、产品性能等方面与美国、日本等发达国家的仪器巨头尚存在一定差距,特别是半导体行业的高端仪器市场基本为海外厂商垄断,造成了国内厂商高端仪器普遍依赖进口的现状。
五、控股股东、实控人负债9505万元
截至招股书签署日,胜科纳米没有国有股东和外资股东,拥有8家控股子公司,其中一级子公司6家,二级子公司2家。

李晓旻是其控股股东、实际控制人,通过直接和间接方式合计控制59.72%的股份。作为胜科纳米董事长、总经理,他对股东大会和董事会决议以及重大经营决策事项具有重大影响。
李晓旻通过持有江苏鸢翔100.00%的股权,间接控制江苏鸢翔所持的胜科纳米6.69%的股份;通过担任苏州禾芯、苏州胜盈、宁波胜诺的执行事务合伙人,间接控制苏州禾芯所持的5.52%的股份、苏州胜盈所持的1.98%的股份、宁波胜诺所持的1.74%的股份。因此江苏鸢翔、苏州禾芯、苏州胜盈、宁波胜诺为李晓旻的一致行动人。
▲本次发行前,胜科纳米前十名股东及持股情况
胜科纳米董事、副总经理、股东李晓东是李晓旻的哥哥,直接持有胜科纳米0.91%的股份,是李晓旻的一致行动人。综上,李晓旻及其一致行动人合计控制胜科纳米60.63%的股份。
李晓东毕业于青岛大学金融专业,专科学历。在2012年8月担任胜科纳米副总经理之前,他曾先后在青岛市热电公司、源诚(青岛)国际货运有限公司、源诚(青岛)国际物流有限公司担任过会计等职务,2009年10月至2012年4月在青岛首航物流有限公司担任副总经理。
胜科纳米在进行外部融资时,李晓旻为进行反稀释,通过借债方式同步对该公司进行增资,截至招股书签署日,李晓旻尚未到期负债的合同金额总计为9505万元。
其董事、监事、高级管理人员及核心技术人员最近一年从胜科纳米及其关联企业领取收入的情况如下:

结语:半导体检测分析市场竞争日趋激烈
半导体检测分析机构掌握的各类检测技术是开展检测分析的基础。随着国内半导体和集成电路产业的发展,尤其是近年来汽车智能化、网联化、电动化等趋势的快速发展,对半导体产品的安全性、可靠性要求愈加严苛,半导体制造过程的低容错率也对检测分析提出了更高的要求。
近年来,伴随半导体产业的快速发展,半导体检测与分析需求快速增加,吸引越来越多的市场参与者积极开展相关领域的投资,抢夺市场份额,同时行业内领先企业通过并购重组进一步整合资源,使得市场竞争更加激烈。
相比闳康、广电计量等老牌第三方实验室检测机构,胜科纳米在中国大陆地区的业务起步时间较晚,业务规模也存在一定差距。其业务目前处于快速开拓和高速发展过程中,需要持续加大研发创新力度不断开拓市场,提升自身规模,以保持在半导体第三方检测领域的竞争力。