智东西(公众号:zhidxcom)
作者 | 程茜
编辑 | 心缘
智东西7月5日报道,今天,头顶“全球物联网云平台第一股”的涂鸦智能正式登陆港交所,发行价为19.3港元(折合约16.47人民币)/股。
开盘价为19.56港元(折合约16.68人民币)/股,开盘小幅上涨至每股19.92港元(折合约16.99人民币)/股,截至午间收盘,股价报19.3港元/股,跌至发行价,直至首日收盘,其股价都维持在19.3港元(折合约16.47人民币)/股左右,首日收盘价为19.3港元(折合约16.47人民币)/股,和发行价持平,总市值为111.66亿港元(折合约95.33亿人民币)。

这家成立于2014年8月的物联网开发平台服务商,去年曾成功登陆纽约证券交易所,当天美股收盘时,其市值达到139.94亿美元,折合近千亿人民币。然而今非昔比,如今其美股市值已滑落至14.87亿美元,即不到百亿人民币。
涂鸦智能的创始人王学集、陈燎罕均出身于阿里。根据招股书,2015年5月,涂鸦智能建立了世界首个物联网云开发平台。截至2021年12月31日,其“Powered by Tuya”智能设备连接数已超过3.88亿台,其企业及开发者已覆盖200多个国家和地区,并与4100个品牌方建立合作。

但从财务数据来看,涂鸦智能的业绩表现并不算好。从2019年至2021年,其净亏损已经从0.70亿美元(折合约4.69亿人民币)、0.67亿美元(折合约4.49亿人民币)上升至1.75亿美元(折合约11.72亿人民币),2021年净利润同比下降162.17%。
涂鸦智能市值缩水近9成,尽管与中概股集体走低不无关系,但从业绩表现来看,如何扭亏为盈,仍是涂鸦智能回港上市后需考虑的重点。
涂鸦智能此次计划发售730万股,最高募集0.95亿港元(折合约0.81亿人民币),主要用于增强其物联网技术和基础设施、扩大及增强产品供应、营销及品牌活动、寻求战略伙伴关系和投资及收购、其他一般企业用途及运营资金需求。

▲募集资金用途
一、营收年均增长近70%,三年亏损近20亿
报告期内,涂鸦智能的主营业务已经覆盖开发智能设备的客户、使用智能设备的人以及垂直领域的企业,为其提供物联网PaaS(平台即服务)、行业SaaS(软件即服务)、智能设备分销和其他增值服务。
2019年、2020年、2021年,涂鸦智能营收分别为1.06亿美元(折合约7.1亿人民币)、1.80亿美元(折合约12.05亿人民币)、3.02亿美元(折合约20.22亿人民币),2019年至2021年的年复合增长率约为69.0%。其净亏损则从0.70亿美元(折合约4.69亿人民币)、0.67亿美元(折合约4.49亿人民币)上升至1.75亿美元(折合约11.72亿人民币),2021年净利润同比下降162.17%。

▲2019年至2021年涂鸦智能营收、净利润及研发开支
招股书显示,2019年至2021年,涂鸦智能的亏损原因在于,其一直专注于扩大物联网云开发平台,发展客户群以及培育其开发者社区,并非寻求即时的财务回报或盈利能力。
值得一提的是,2022年第一季度其营收为5532.4万美元(折合约3.70亿人民币),较上年同期下滑2.7%,净亏损为5495.3万美元(折合约3.68亿人民币),较上年同期增长35.58%,这也是其首次出现营收下滑。
招股书显示,客户数量是涂鸦智能评估SaaS及企业业务表现的重要指标。截至2021年12月31日,其物联网PaaS客户数量为5527个。SaaS及企业客户数量从2019年的480名左右,增至2021年的2800名左右。

▲2019年至2021年涂鸦智能物联网PaaS客户数量变化
2019年至2021年,其毛利率不断提升,分别为26.3%、34.4%、42.3%。在3项主营业务中,SaaS及其他的毛利率都维持在70%以上。招股书显示,这主要由于物联网PaaS毛利率提升,及利润率相对较高的行业SaaS贡献不断增加,使得收入结构不断优化。
2019年至2021年的3年中,涂鸦智能各年研发投入分别为0.52亿美元(折合约3.48亿人民币)、0.77亿美元(折合约5.16亿人民币)、1.74亿美元(折合约11.65亿人民币)。研发投入占总收入的比例分别为49.2%、43%、57.7%。
目前,涂鸦智能共有研发人员2561名,占总人数的73.8%。
招股书显示,未来涂鸦智能计划在研发方面投入大量资源,但预计从长期来看其占总收入的比例将会下降,因为有关研发人员数量和薪酬的增速不会和总收入相同。
截至2021年12月31日,涂鸦智能拥有9.65亿美元(折合约64.57亿人民币)的现金及现金等价物,即使目前其净利润仍处亏损状态,不过招股书中显示,这足以支撑其近期的经营现金净流量。
二、为3类用户定制云开发平台,30万台设备可同时连接
涂鸦智能提供的解决方案为物联网云开发平台,这实际上是其向品牌方、OEM(原始设备制造商)、开发者、合作伙伴及终端用户提供的各种互联网功能、产品及服务的组合。
其解决方案的基础是涂鸦智能物联网云基础设施,基于该设施,涂鸦智能形成了物联网PaaS、行业SaaS、基于云的增值服务及其他服务在内的三大业务体系。

▲涂鸦智能三大业务体系
报告期内,涂鸦智能的收入主要来自物联网PaaS、智能设备分销和SaaS及其他。其中,物联网PaaS为涂鸦智能的主要收入来源,2019年-2021年间该业务收入占比均超70%。
对于开发智能设备的客户,涂鸦智能为客户提供物联网PaaS,该服务结合了基于云的连接性和基本的物联网服务,能够为每个“Powered by Tuya”设备分配一个唯一的虚拟ID,并将其与数字孪生配对,通过数字孪生,实体的智能设备就可以与云平台进行实时的闭环式数据交换。
2019年至2021年,其物联网PaaS业务营收分别为0.76亿美元(折合约5.09亿人民币)、1.52亿美元(折合约10.17亿人民币)、2.61亿美元(折合约17.47亿人民币),占总营收之比分别为72.2%、84.3%、86.5%。涂鸦智能于2021年实现了1.84亿台物联网PaaS的部署,相比2020年的1.165亿台增加了57.9%。
对于使用智能设备的商业客户,涂鸦智能会提供智慧社区SaaS、智慧酒店、公寓SaaS等行业SaaS解决方案。
行业SaaS及其他业务收入在2019年至2021年分别为,0.02亿美元(折合约0.13亿人民币)、0.06亿美元(折合约0.40亿人民币)、0.19亿美元(折合约1.27亿人民币),占比分别为1.8%、3.4%、6.2%。
对于使用智能设备的终端用户,涂鸦智能允许其连接到物联网云平台,并访问基于云的基本服务。

▲涂鸦智能面向终端用户的增值服务
其智能设备分销业务收入2019年为0.27亿美元(折合约1.81亿人民币)、0.22亿美元(折合约1.47亿人民币)、0.22亿美元(折合约1.47亿人民币),占比分别为26%、12.3%、7.3%。
涂鸦智能的核心技术主要包括物服务平台(TTP)、应用使能平台(AEP)和业务技术平台(BTP),其中物服务平台和应用使能平台是其物联网开发平台和产品的基石,而业务技术平台,是为其云基础设施的上层提供技术基础。

▲涂鸦智能的核心技术
物服务平台可以帮助云和物理智能设备之间在整个生命周期内进行实时、闭环数据交换,允许开发者根据特定用户需求进行定制。
基于Erlang的架构,涂鸦智能招股书显示,其物联网云开发平台可以同时连接并支持约30万台设备。
涂鸦智能采用创新旁路架构,使得设备的平均响应时间不到10毫秒。
为了处理大量调度引擎,涂鸦智能采用了任务调度引擎,可以支持秒级调度,当请求数量处于峰值水平时,每秒可处理超过10万个调度请求。
应用使能平台包括涂鸦平台应用程序和开发者工具包,能够为品牌方、OEM和开发者,提供在低代码或无代码开发环境中添加、定制或集成的功能。
截至2022年3月31日,涂鸦IoT开发平台累计有超过58.2万物联网设备和软件开发者。
业务技术平台,则以模组化的微服务形式为涂鸦物联网云基础设施的上层提供技术基础,其包含大数据计算、人工智能算法服务和物联网设备管理在内的一套服务模组,能够进一步优化客户的体验。
目前,涂鸦智能在中国、美国、欧洲和印度已经部署了6个数据中心,招股书显示,根据香港咨询平台灼识咨询的数据,涂鸦智能已实现平均每条指令处理时间不到0.01秒。
三、软银、海尔都是客户,总数已超8000个
2021年,涂鸦智能物联网PaaS的客户共计约4100个,目前,其客户总数已经达到8449个。

▲涂鸦智能的主要客户
截至2019年、2020年及2021年,涂鸦智能的单一最大客户的收入分别占其总收入的5.2%、5.6%、5.5%,不存在依赖单一客户风险。前5大客户在总收入中的占比分别为17%、20.7%和17.2%。
涂鸦智能的供应商包括芯片供应商、对嵌入物联网PaaS边缘能力的模组进行组装的委托制造商和公有云服务提供商。

▲2019年至2021年涂鸦智能的前五大供应商
从2019年至2021年,涂鸦智能单一最大供应商分别占其采购总额的29.2%、13%和25.3%,前5大供应商合计占其采购总额的41.8%、41.6%和42.7%。
值得注意的是,涂鸦智能前5大客户和前5大供应商中有同一家公司。截至2020年12月31日,涂鸦智能向该公司的销售额占其总收入的4.6%,归属于该公司的采购成本占其总采购成本的4.7%。
四、腾讯持股11.68%,创始人均有阿里背景
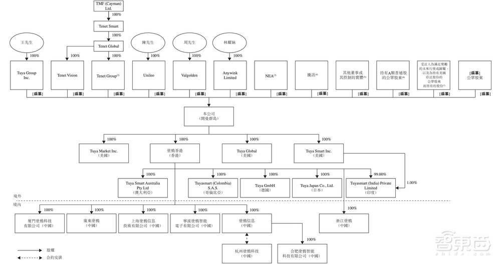
涂鸦智能的官网显示,其创始人为王学集和陈燎罕,联合创始人为杨懿和周瑞鑫,他们均有阿里背景。其中王学集持A类普通股13.64%,B类普通股63.73%。

▲涂鸦智能股权架构图
王学集和陈燎罕于2005年6月从浙江理工大学信息与计算科学专业毕业。2008年5月至2014年2月,王学集和陈燎罕分别任职于阿里的不同部门。
王学集在阿里巴巴集团负责领导和发起了包括阿里巴巴二维码支付系统在内的多项阿里云及支付宝主要技术及产品创新,陈燎罕则负责阿里云及阿里巴巴O2O业务的技术应用及业务。
其联合创始人杨懿,现担任涂鸦智能首席运营官,2011年4月至2015年5月担任阿里巴巴集团高级业务拓展专家,曾负责阿里巴巴O2O业务的手机支付和阿里云业务。
同样,涂鸦智能首席技术官周瑞鑫曾先后就职于PHPWind和阿里巴巴,拥有十年以上的底层开发架构经验。自2008年5月至2014年4月,周瑞鑫任职于阿里巴巴集团,负责阿里云的技术运维工作。

▲从左至右分别为涂鸦智能创始人王学集、陈燎罕,联合创始人杨懿、周瑞鑫
涂鸦智能的主要股东中,Tencent Mobility Limited直接持有11.20%股份,Tencent Mobility Limited和意像架构投资(香港)有限公司均为腾讯旗下的投资公司,因此,腾讯间接持有涂鸦智能11.68%股份。

▲涂鸦智能A类普通股部分股东名单

▲涂鸦智能B类普通股部分股东名单
招股书显示,每股A类普通股享有一票投票权,每股B类普通股享有15票投票权。

结语:AIoT产业发展增速,技术落地增收仍任重道远
物联网时代通过分布式计算与云基础设施相结合,让除手机以外的更多设备变智能化,物联网正在改变人们与物理世界的交互方式,同样也在改变设备公司开发产品的方式。经过多年的产业积累和技术发展,我国的物联网产业已呈现井喷式的快速发展,从而也逐渐给人们的生活带来翻天覆地的变化。
作为一个面向全球化的AI+IoT平台,涂鸦智能将目光聚焦于供应链的各个环节,面向消费者、制造品牌、OEM厂商等的智能化需求提供定制化服务。未来,如何更好地把握物联网市场的发展潜力,将业绩扭亏为盈,仍需要涂鸦智能在构建技术护城河的同时,进一步在全球的AIoT蓝海市场中抢占市场。