智东西(公众号:zhidxcom)
作者 | ZeR0
编辑 | 漠影
智东西8月16日报道,上周五晚间,港交所披露AI平台公司第四范式提交的上市申请。招股书显示,第四范式今年上半年营收逾7.8亿元,同期亏损净额为11.874亿元,研发人员占总雇员的70%。
第四范式成立于2014年,聚焦决策类AI领域,通过提供以平台为中心的AI解决方案,帮助企业全面提升决策能力,目前拥有超过8000个客户、落地项目约1.2万个。
据灼识咨询报告统计,在中国以平台为中心的决策型AI市场份额中,第四范式排名第一。Gartner将其评为2020年十大战略技术趋势自动机器学习的全球代表厂商之一。The Forrester Wave将其评为2020年预测分析与机器学习中国市场评测领域第一名。另据IDC报告显示,2018年-2020年第四范式蝉联中国机器学习平台市场份额第一。
▲2020年中国机器学习平台市场份额(来源:IDC中国)
该公司也是首家获得中国工商银行、中国农业银行、中国银行、中国建设银行、交通银行等五大国有银行投资的创业公司。目前该公司已累计完成11轮融资,最新估值接近30亿美元。
今年6月底,第四范式与动力电池巨头宁德时代宣布达成战略合作,基于第四范式Sage AIOS平台的全生命周期AI应用与管理能力,将AI决策能力注入到宁德时代生产制造的各环节中。
一、三年半累计营收超过23亿元
随着用户群扩大和用户支出增加,第四范式近年营收高速增长。2018年-2020年其年收入分别为1.277亿元、4.595亿元、9.422亿元,连年翻番,其2020年上半年收入为7.882亿元,三年半累计营收逾23亿元。
2019年、2020年、2021年上半年,第四范式收入分别同比增长259.7%、105.0%、166.9%。
▲2018-2021年上半年第四范式收入及亏损净额变化(单位:亿元)
报告期内,从2018至2020年,第四范式年度亏损净额分别为3.724亿元、7.182亿元、7.502亿元,2020年上半年为11.874亿元。
净额亏损主要原因包括较大的研发开支、营销开支、一般及行政开支以及授予投资者若干优先权有关的赎回负债利息开支。同期其研发开支分别为1.932亿元、4.164亿元、5.657亿元及5.783亿元,分别占同期收入的151.2%、90.6%、60.0%及73.4%。
如果加回以股份为基础的薪酬及赎回负债的利息开支后的年/期内亏损,其经调整亏损净额在同期内分别为2.116亿元、3.225亿元、3.903亿元及2.554亿元。
▲经调整亏损净额
先知平台为第四范式解决方案的支柱,该平台使得企业可轻松构建量身定制的AI系统,帮助企业规模化设计、开发及操作AI应用,降低AI部署门槛。第四范式也向用户提供即用型AI应用。
▲第四范式企业级AI解决方案
根据招股书,第四范式主要收入来源可分为先知平台及产品、应用开发及其他服务。
其中,先知平台及产品在2018年-2020年产生的收入分别为523万元、2.54亿元、6.19亿元,该业务2021年上半年收入为3.76亿元,较2020年上半年同比增长91.5%,应用场景主要覆盖金融、零售、制造、能源及电力等行业。
▲2018-2021年上半年第四范式收入分布占比变化
先知平台的应用主要分为销售及营销、风险管理、运营效率应用等功能,包括数字运营平台、精准营销、销售预测、反欺诈、反洗钱、异常预测、智慧供应链、智能客服、智能生产规划等。
报告期内,第四范式整体毛利率从2018年的42.7%增至2020年的45.6%,2021年上半年为44.0%,在国内AI行业处于平均水平。
2018年、2019年、2020年及2021年前6个月,第四范式的流动资产净额分别为5.493亿元、10.331亿元、15.410亿元及50.250亿元。
二、以平台为中心的决策类AI,国内第一
根据招股书,中国AI行业可按照应用领域分为四类:决策类AI、视觉AI、语音及语义AI、AI机器人。其中决策类AI能识别数据中的隐藏规律,指导基于数据洞察的决策过程,并解决与核心业务运营密切相关的问题,典型应用包括但不限于智慧营销、风险管理、供应链管理优化等。

▲2016年(实际)至2025年(预估),按类别划分的中国AI行业市场规模明细(来源:灼识咨询报告)
灼识咨询报告统计显示,决策类AI有望成为AI行业中增长最快的类别,2020年中国决策类AI市场支出规模达到268亿元,预计到2025年将增至1847亿元,其中第四范式是中国最大的以平台为中心的决策类AI提供商。
▲2020年以平台为中小的决策类AI收入市场排前五大参与者(来源:灼识咨询报告)
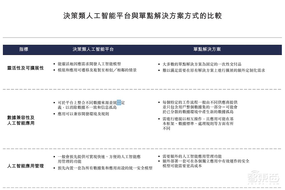
在应用决策类AI时,各类机构面临着诸多主要挑战,包括AI专家及数据科学家短缺、构建专有AI系统成本高昂、落地部署困难、数据与系统不兼容等问题。解决这些挑战的以平台为中心的AI解决方案在国内快速兴起。
▲决策类AI平台与单点解决方案方式的比较(来源:灼识咨询报告)
截至2021年6月30日,第四范式共有1317名雇员,其中研究及开发人员929人,占比为70%。其现有逾130项已向中国国家知识产权局注册的专利以及270份在中国待审批的专利申请,亦有1项海外注册专利。
目前支撑第四范式AI解决方案的核心技术包括自动机器学习、迁移学习、环境学习、自动强化学习等。
第四范式去年8月推出的首款企业级AI操作系统Sage AIOS,其界面功能类似于个人电脑操作系统,连同底层IT基础设施与各类AI应用,通过简单友好的用户界面,帮用户轻松快速构建及操作众多的AI应用,实现AI规模化部署。

此外,第四范式还向企业提供配备无代码开发工具HyperCycle平台和Sage Studio平台等AI开发套件。目前第四范式已将Sage AIOS中的AI操作系统内核OpenAIOS和OpenMLDB数据库开源,同时也开放了开箱即用的“AIOS社区版”,内置两大开源组件,以免费的方式提供给开发者使用。
▲Sage Studio建模IDE
今年6月,第四范式推出Sage AIOS 2.0版本和企业级智能应用市场4Paradigm Sage App Store。
三、去年有156个用户,标杆客户贡献半数营收
第四范式服务的代表行业包括金融、零售、制造、能源电力、电信及医疗,2020年服务47家标杆用户,2021年前6个月服务38名标杆用户。其用户总数从2018年的38个增至2020年的156个。
2018年、2019年、2020年及2021年前6个月,标杆用户分别贡献了第四范式总收入的56%、58%、61%及50%。
该公司客户分为两大类别:一是直签客户,即直接购买其解决方案的终端客户;二是解决方案合作伙伴客户,主要为将解决方案融入其产品以满足终端用户特性需求的第三方系统集成商。
2018年、2019年、2020年及2021年前6个月,自直签客户产生的收入分別占第四范式总收入的19%、21%、15%及29%。
同期,第四范式前五大供应商分别合计占其总收入的20.2%、21.9%、13.7%及22.9%,其最大供应商占其总采购额的比例分别约6.3%、6.4%、3.4%及7.5%。
值得注意的是,2019年及2021年前6个月第四范式的五大供应商之一,也是其2020年的五大客戶之一。该公司的采购分别占第四范式2019年及2021年前6个月总采购额的5.2%及2.7%,该公司产生的收入占其2020年总收入的5.2%。
第四范式向该公司的销售主要包括软件,向该公司的采购主要包括硬件组件,销售及采购条款均独立进行协商,并无关联且并非互为条件。
四、联合创始人戴文渊为第一大股东,三位执行高管均为80后
从2015年8月至2021年6月,第四范式已完成共计11轮融资。D+2轮融资后,第四范式最新估值接近30亿美元。

第四范式股权架构如下:

前二十大股东分别为:

第四范式董事会由11名董事组成,包括3名执行董事、4名非执行董事及4名独立董事。3名执行董事分别为戴文渊、陈雨强、于中灏,年龄分别为38岁、34岁、34岁,均为80后。
4名非执行董事分别是第四范式联合创始人、国际人工智能学会(AAAI)首位华人院士杨强,红杉中国沈南鹏,博裕资本顾问窦帅,春华资本合伙人张晶。
4名独立非执行董事分别是小米集团战略投资部管理合伙人李建滨,厦门泛泰创业投资管理董事刘持金,图森未来联合创始人侯晓迪,IEEE终身院士倪明选。
▲戴文渊
第四范式联合创始人、董事会主席、执行董事、CEO兼总经理戴文渊博士为第四范式第一大股东,主要负责第四范式整体战略规划、业务及技术方向以及运营管理。
据悉,戴文渊在AI技术行业拥有约12年经验,于2009年5月至2013年5月在百度任主任研发架构师,负责百度搜索广告系统的研发及管理。
戴文渊曾在2005年ACM国际大学生程序设计竞赛全球总决赛中获得世界冠军,2006年获上海交通大学计算机科学与技术学士学位,2009年获计算机应用技术硕士学位,2020年获香港科技大学计算机科学及工程学博士学位。其论文在NIPS、ICML、AAAI及KDD等学术会议上均有发表。
陈雨强于2015年3月加入第四范式,为公司执行董事兼首席研究科学家,主要负责技术与产品研发的整体管理。他于2009年获上海交通大学计算机科学与技术学士学位,2012年获计算机应用技术硕士学位。此前陈雨强于2012年4月至2014年5月担任百度资深工程师,后于2014年5月至2015年3月任字节跳动架构师,负责研发。
于中灝目前担任第四范式的执行董事、CFO兼副总裁,于2018年5月加入第四范式。他在2008年毕业于北航数学与应用数学专业,2010年获英国剑桥大学数学硕士学位,同年获美国芝加哥大学金融学硕士学位,2012年3月加入美银美林香港分行的投资银行部,2014年4月至2018年8月在建银国际资产管理有限公司任职。
结语:已广泛落地应用,仍面临盈利大考
作为决策类AI的代表创企,第四范式终于踏上港交所上市的征程。从IPO文件可以看到,第四范式营收连年走高,与此前披露业绩的其他AI企业类似,第四范式也深陷研发开支高和亏损难题。
此前第四范式在融资方面备受青睐,今年上半年其宣布完成的7亿美元D轮融资,是2020年以来国内AI领域披露的最高单笔融资。在商业化方面,第四范式已经积累大量客户和丰富的落地经验,但决策类AI业务何时能为第四范式带来自我造血能力,尚待持续观察。