智东西(公众号:zhidxcom)
作者 | 徐珊
编辑 | 云鹏
智东西8月20日报道,今天,中国通讯巨头中国电信股份有限公司(以下简称“中国电信”)以发行价人民币每股4.53元在A股上市。
最新报告显示,若中国电信全额行使本次A股发行的超额配售选择权,中国电信将发行11,955,555,267股股票,本次发行募集资金净额达到537.27亿元。
今日中国电信的股价涨势喜人,开盘时股价为每股4.79元,最高时达到每股6.52元。随后中国电信的股价有所回落,截至今日收盘时间,中国电信的A股最新股价为每股6.11元,较开盘价的涨幅为34.88%。目前,中国电信的总市值达到5580亿元。
▲截至今日收盘时,中国电信股价示意图
根据中国电信最新发布的公告显示,华为、哔哩哔哩、国网英大等多家公司都成为了中国电信的战略投资者,认领了中国电信一定份额的股数。
▲中国电信战略配售结果(来源:上交所官网)
中国电信成立于2002年9月10日。2002年11月14日,中国电信在纽约证交所挂牌上市,代号为“CHA”。2002年11月15日,中国电信在香港H股上市,代号为“00728.HK”。由于受到拜登新政影响,2021年1月,中国电信从美国存托股份退市,并于今年3月正式宣布启动A股上市流程,其股份代号为“601728.SH”。迄今为止,中国电信成功实现了“A+H”两地上市。
根据中国电信8月10日发布的最新港股中期报告显示,中国电信的移动用户规模达到3.62亿户,净增用户数连续三年行业领先,其中5G套餐用户达到1.31亿户,渗透率达到36.2%,位居行业第一。
▲中国电信香港H股中期业绩公告(来源:上交所官网)
不仅如此,中国电信的天翼云在全球运营商公有云IaaS排名中位列第一。中国电信还成为了全球第一大NB-IoT服务提供商,其连接的客户端数量超9000万。同时,中国电信也是国内最大的IDC服务提供商。
中国电信主营业务为涉及移动通信服务,固网及智慧家庭服务以及产业数字化等,其主要产品有天翼云业务、集约运营IPTV业务、物联网业务和智慧家庭业务等。
▲中国电信主营业务示意图(来源:中国电信招股书)
在营收方面,中国电信总营收呈现上升趋势,其2020年总营收为3899亿元。
本次IPO,中国电信将募资金将分别用于5G产业互联网建设项目、云网融合新型信息基础设施项目和科技创新研发项目项目上。
▲中国电信募资方向与使用安排(来源:中国电信招股书)
根据招股书显示,中国电信的股权结构较为集中,控股股东为电信集团,实际控制人为国务院国资委,其占有持有公司5%以上股份的主要股东分别为中国电信集团和广东广晟。其中,广东广晟背后的实际控制人为广东省人民政府。
▲中国电信股权结构图(来源:中国电信招股书)
一、三年营收达万亿元,中国电信主营以服务收入为主
从整体营收来看,中国电信的近三年的总营收略有波动,但净利润在保持每年逐步增长的趋势。
中国电信2018-2020年各期营收分别为3899.39亿元、3722亿元、3749.29亿元,三年总收入超过1万亿元。
净利润方面,中国电信净利润逐年小幅增长,在2018年-2020年的净利润分别为205.62亿元、207.20亿元、210.89亿元。
▲中国电信2018年-2020年营收及净利润变化
据最新一版的招股书显示,2021年一季度,中国电信的营业收入为1063.17亿元,较上年同期增长12.68%;净利润为65.04亿元,较上年同期增长10.48%。
中国电信的主营产品有服务收入、移动通信服务、固网及智慧家庭服务、产业数字化、其他以及出售商品收入,主要面向个人(To C)、家庭(To H)和政企(To B/G)。
2020年,中国电信服务收入合计为3737.98亿元,同比增长4.5%,连续多年高于电信行业平均增幅。
▲中国电信2018年-2020年各主营业务营收占比
具体到客户,中国电信2018年-2020年前五大客户一直为电信集团、腾讯、阿里巴巴、中国移动、百度。中国电信前五名客户中,电信集团为中国电信控股股东,持股比例为70.89%。
▲中国电信报告期内前五大客户(来源:中国电信招股书)
报告期内,中国电信的前五名供应商主要是电信集团、华为、中兴、中国铁塔、爱立信。其中,电信集团一直是中国电信最主要的供应商。华为以及爱立信连续三年为中国电信提供无线设备等服务。
▲中国电信报告期内前五大供应商(来源:中国电信招股书)
二、通信行业竞争加剧,5G渗透率位行业第一
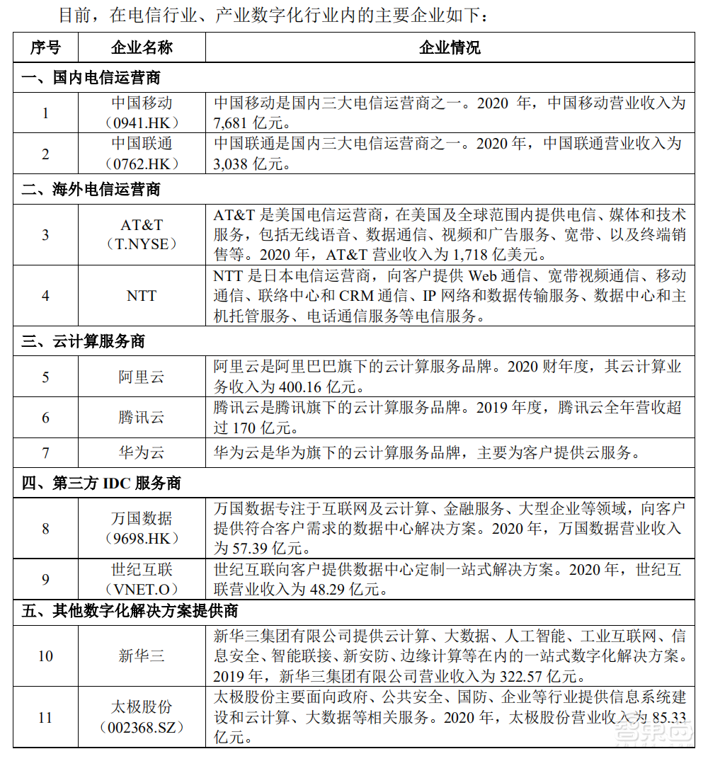
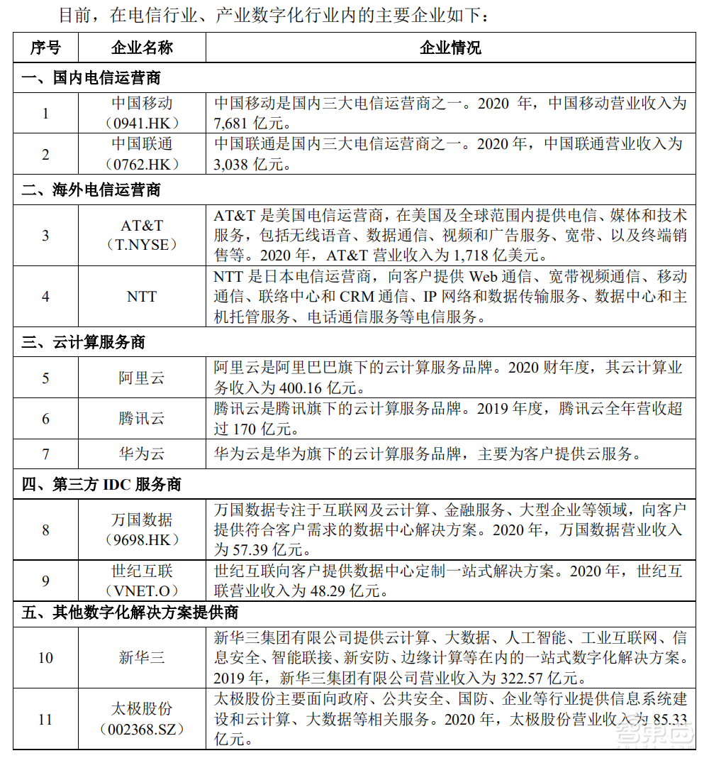
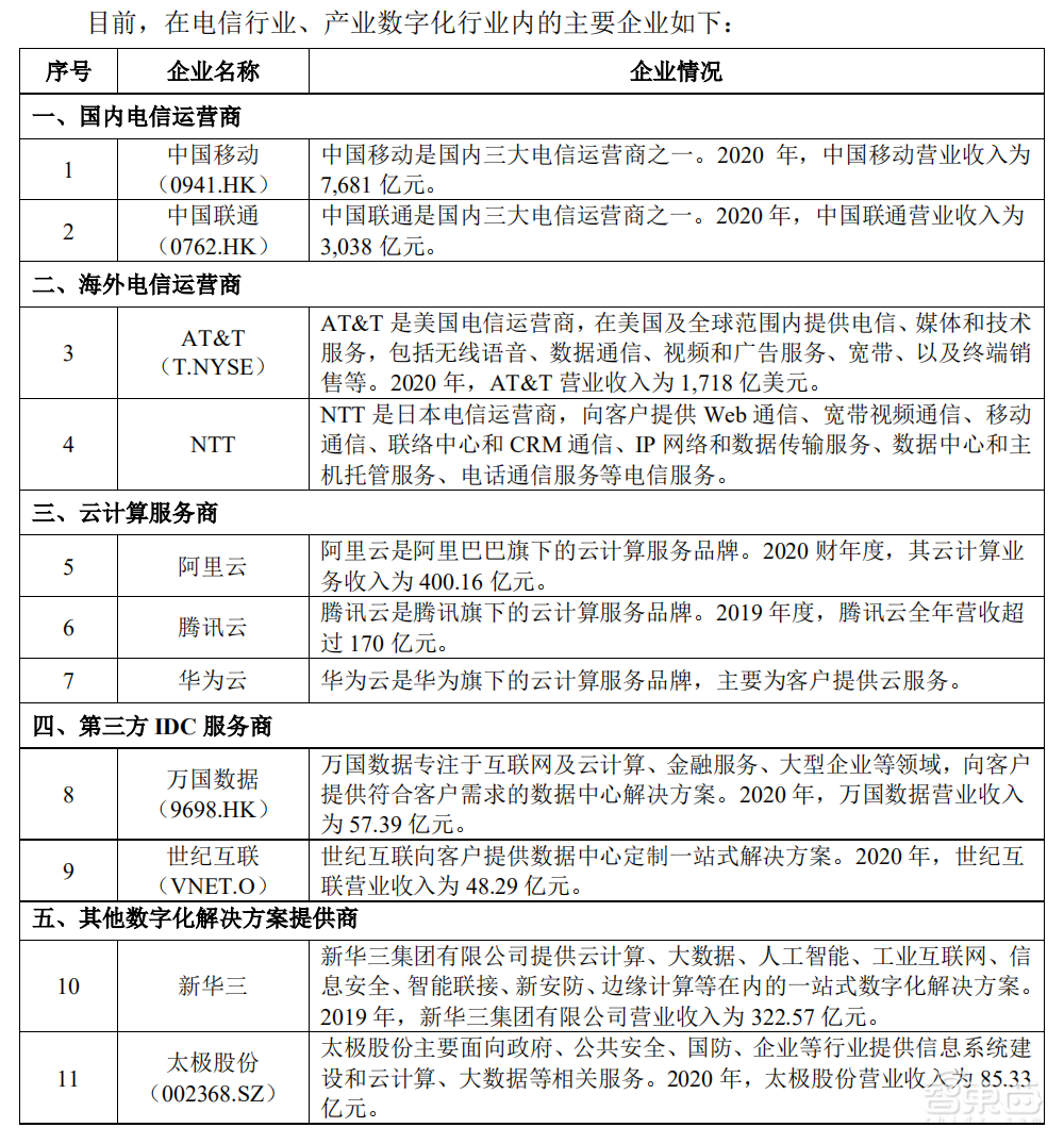
随着中国数字经济规模不断增长,传统行业边界被逐渐淡化,跨行业竞争也在不断加剧。由于中国电信的产品种类较为丰富,其既需要在电信运营商上面对美国AT&T、日本NTT等国际巨头的竞争,也需要在云计算服务商上面对阿里云、腾讯云、华为云等国内企业的竞争。
▲通信行业竞争状况(来源:中国电信招股书)
根据前瞻产业研究院的统计,2019年中国IDC市场规模达1563亿元人民币,中国电信IDC服务收入排名国内第一。
不仅如此,根据IDC咨询的统计,公司在全球运营商公有云IaaS行业中收入规模排名第一,在全国公有云IaaS+PaaS收入规模排名第四。另外,中国电信的5G用户数量还达到了8650万户,5G渗透率位居行业第一。

而在毛利率方面,中国电信2018年、2019年和2020年综合毛利率分别为30.24%、30.43%和30.20%,其整体毛利率略高于同行业平均水平。
▲中国电信与行业其他厂商毛利率对比(来源:中国电信招股书)
但相比国内其他的通信公司相比,中国电信的宽带用户净增规模低于中国移动。此外尽管中国电信的天翼云在运营商领域处于领先地位,但和阿里云等云计算服务商相比,在收入规模上存在一定差距。
三、万人参与产品研发,中国电信建立开放实验室矩阵
2018年-2020年,中国电信研发投入分别为27.78亿元、41.96亿元和47.36亿元,占营收比例分别为0.74%、1.13%和1.21%。
根据招股书显示,截至2020年12月31日,中国电信研发人员共有11967人,占员工总数的4.26%。

在这样的研发投入下,中国电信共拥有境内发明专利3066项、境外专利13项。
中国电信通过打造移动互联网系统与应用安全国家工程实验室、艾特实验室以及与三个省部级重点实验室和一个行业级实验室、量子通信实验室等,构成了开放实验室矩阵。
▲中国电信成立5G联合开放实验室
不仅如此,中国电信在云计算、云网融合、网络安全以及AI智慧交通等领域,与清华大学等高校、鹏城实验室等研究机构、华为公司等产业链合作伙伴展开技术合作。
自2018年以来,中国电信累计承担国家科技重大专项和国家重点研发计划项目26项,其中牵头项目7项,参与项目19项。
在疫情期间,中国电信还通过5G技术、云网融合、AI等方面的优势,完成火神山、雷神山等医院5G网络和云平台建设,建成“云监工”视频直播平台,并搭建5G远程会诊平台,协助疫情防控。
结语:中国电信成为A股第五大IPO
此次,中国电信的最高募资金净额可达到538亿元,超越此前中芯国际的532.3亿元募资金额。同时,中国电信也将成为A股史上募资额第五大IPO。
受美国政策影响,中国电信于2021年1月在纽约所摘牌,历时7个月时间后,中国电信重新在A股上市。中国电信的迅速回归,也说明国内市场和政策对中国电信持有看好的态度。
同时,具有相同遭遇的中国移动也在加快自身重回A股的脚步,A股即将聚齐中国通讯业的三大巨头。