智东西(公众号:zhidxcom)
作者 | 韦世玮
编辑 | 心缘
国内TWS(真无线立体声)市场规模仍在狂飙突进地增长。
今年3月,市场研究机构IDC发布最新报告称,2020年中国无线耳机市场出货量为9610万台,其中真无线耳机占比66%,同比增长44.1%。
当我们将视野扩大至全球,中国TWS耳机市场的成长速度同样拔得头筹。今年6月,市场调研机构Counterpoint在最新报告中提到,2021年第一季度,全球TWS耳机销售额同比增长44%,中国同比增长最高。
在这巨大的市场成长空间背后,每一个玩家都上紧了发条,加速产品研发节奏,以便抢下更大的市场蛋糕。
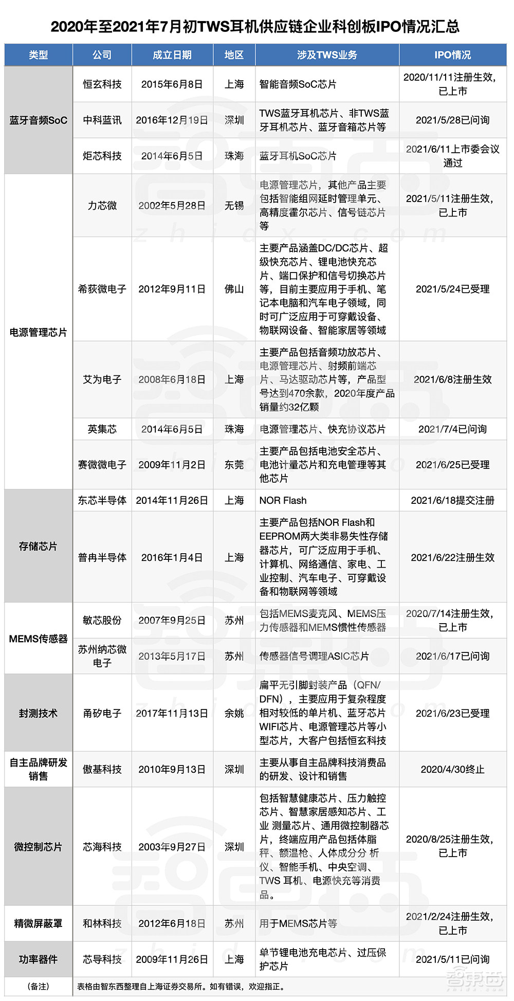
实际上,科创板也是TWS行业玩家争夺的资本战场。据智东西统计,自2020年至今年7月初,已有17家TWS耳机供应链玩家冲刺科创板IPO,涉及智能音频SoC芯片、电源管理芯片、存储芯片等领域,至今已有5家企业成功登板。
在这场颠覆人们可穿戴智能生活方式的大混战中,我们看到传统音频巨头为它奋力转型,手机厂商为它加速推陈出新,电商和互联网玩家相继下场,甚至有更大的白牌玩家在其中争夺与厮杀……
这些来自不同领域的玩家们蜂拥而入,纷纷扑向供应链的各个环节,刀光剑影间,他们的目标只有一个——抢下TWS耳机市场高地,并借助资本的力量快速抢到头部身位。
这次,智东西选择从一级市场角度出发,探究当下TWS耳机行业背后国产供应链的资本现状,也许在玩家们奔赴科创板IPO的侧影中,我们能以小见大地看到市场爆发下,国产供应链的机会与挑战。
一、一年半17家企业推进IPO,5家已成功上市
尽管在过去一年半的时间里,共有17家TWS耳机供应链相关的企业披露了科创板IPO进程的新动态,但涉及TWS耳机核心元器件的玩家并不多。
简单来看,这17位玩家中有5家涉及电源管理芯片、3家智能音频SoC芯片企业、2家存储芯片企业、2家MEMS传感器企业,其余涉及信号链芯片、功率器件、封测技术、精微屏蔽罩以及自主品牌研发销售的企业各1家。
目前,已有7家公司IPO注册生效,其中已上市的5家企业分别为敏芯股份(MEMS传感器)、芯海科技(信号链芯片)、恒玄科技(智能音频SoC芯片)、和林科技(精微屏蔽罩)、力芯微(电源管理芯片)。
此外,除了傲基科技IPO终止外,其余公司的科创板IPO进程仍有条不紊地推进中。

▲2020年至2021年7月初TWS耳机供应链企业科创板IPO情况汇总
从营收角度看,包括恒玄科技、炬芯科技、力芯微、英集芯、敏芯股份在内的9家公司,他们与TWS耳机相关的业务营收占比均超50%,占总营收的大半壁江山。
不过,这并不意味着该部分业务营收全都来自于TWS耳机市场,例如存储芯片厂商普冉半导体,2020年NOR Flash业务营收4.93亿人民币,占总营收68.75%,其NOR Flash产品除了应用在TWS耳机之外,还广泛用于低功耗蓝牙模块、手机触控和指纹和安全芯片等领域。
与此同时,也有像芯海科技这类的玩家,虽然它也提供应用于TWS耳机的压力触控芯片,以及耳机充电仓的MCU芯片,但这两类芯片业务营收占比仍较少,公司主要营收大头仍集中在健康测量AIoT芯片产品领域。
二、沪粤两地玩家积极冲刺,政策及市场导向明显
从地域分布看,这17家企业主要集中在华东和华南地区。
其中,华东地区的10位玩家均分布在上海、浙江余姚、江苏苏州及无锡,而华南地区的7位玩家全部集中在广东省,分布于深圳、珠海、佛山和东莞。
▲17家TWS耳机供应链玩家地区分布
不难看出,各地原有的产业链生态也为当地的TWS耳机供应链发展提供了不少帮助。
例如,恒玄科技、艾为电子、东芯半导体、普冉半导体、芯导科技5家公司的总部都落地在集成电路产业十分成熟的上海,同时多年来苏州和无锡也推出了不少半导体产业发展的相关扶持政策,逐渐形成了一系列集成电路产业集群。
尤其是上海,其IC产业整体规模居全国第二,其中制造业全国第一、设计业和封测业均为全国第二。整体来看,不管是人才吸纳力度还是产业投资基金规模,上海都有着明显的资源优势,使芯片创业公司拔地而起。
而我国智能音频SoC芯片新锐玩家恒玄科技,就坐落于上海浦东新区,同时它也是科创板TWS第一股。
相比之下,华南地区TWS耳机供应链玩家集中的原因与华东地区有些许不同,前者受市场导向更为明显些。
一方面,坐拥着华强北电子“帝国”的深圳是国内TWS耳机白牌市场爆发的重镇,同时白牌TWS耳机智能音频SoC的头部供应商中科蓝讯,就坐落于深圳。
据今年4月旭日大数据统计,2020年第四季度中国TWS耳机出货量达1亿副左右,占全球出货量64%,其中白牌耳机出货量接近9000万副,对中国TWS耳机市场发展仍起着主导作用。

▲2020年第四季度全球TWS耳机各地区出货量(图源:旭日大数据)
另一方面,珠海、佛山和东莞三地亦分布着国内重要的制造业基地,特别是东莞还有着雄厚的电子产品制造基础,不管是早年的三星、诺基亚和摩托罗拉,还是如今的华为、OPPO和vivo等手机品牌,都在东莞设立了制造中心。
其实,手机玩家也是最容易拿下品牌TWS耳机市场的一类玩家。现阶段,除了白牌市场外,全球TWS市场头部五大玩家都是手机厂商。
三、电源管理芯片玩家最多,已基本实现盈利
一副小小的TWS耳机背后,实际上蕴藏了一条极长的元器件供应链。
仅仅是耳机部分,就包括智能音频SoC芯片、MEMS麦克风、电池、存储芯片和各类传感器等多个部件;充电盒部分则包括微控制器、电源管理芯片、无线充电接收芯片以及电池等多个器件。
纵观过去一年半以来,在科创板IPO的TWS耳机供应链玩家也主要以智能音频SoC芯片、电源管理芯片、存储芯片和MEMS传感器这4类元器件供应为主。
1、恒玄科技:科创板TWS第一股
成立于2015年的恒玄科技,是国内头部智能音频SoC芯片厂商之一,在2020年12月16日正式上市,上市首日股价上涨141%。今日收盘,恒玄科技股价上涨1.51%至每股306元,市值367.2亿元。
恒玄科技的产品主要包括普通蓝牙音频芯片、智能蓝牙音频芯片、Type-C音频芯片三类。其中,智能蓝牙音频芯片在2020年实现营收约5.46亿元,同比增长135.38%,占总收51.47%,毛利率同比增长提升2.95%,也是该财年毛利率唯一增长的业务。
同时在2020年,恒玄科技的智能蓝牙音频芯片出货4300.54万颗,同比增长128.07%。目前,其音频芯片产品已进入华为、三星、漫步者、万魔、百度和阿里等公司的音频产品供应链。
除了TWS耳机市场之外,恒玄科技也在加大推进自身在AIoT主控平台芯片市场的竞争优势,其面向智能音箱的WiFi/蓝牙双模 AIoT SoC芯片已实现量产出货,应用于智能手表的SoC芯片仍在研发中。

▲华为FreeBuds真无线TWS耳机的主控芯片采用恒玄科技解决方案
2、中科蓝讯:白牌TWS耳机市场头部玩家
尽管中科蓝讯的诞生比恒玄科技晚了一年,但同样是如今国内头部的国产音频SoC芯片玩家,并在今年5月提交了科创板IPO申请,目前已进入问询阶段。
中科蓝讯与恒玄科技的营收体量相近,2020年中科蓝讯营收9.27亿元,其中TWS蓝牙耳机芯片营收4.39亿元,占总营收47.42%,毛利率32.34%。同时,2020年其无线音频芯片销量已超6.74亿颗。
不同的是,中科蓝讯的芯片并不是基于市场主流的Arm芯片架构开发,而是开源的RISC-V指令集架构。同时,其服务的客户也主要来自白牌TWS耳机市场,并非品牌市场。
不过,中科蓝讯在招股书中提到,其将在巩固现有白牌市场份额的基础上,进一步加大知名品牌客户的扩展力度。目前,公司已进入传音、飞利浦、联想、铁三角、创维、摩托罗拉、夏新、Aukey、网易、唱吧、360、爱奇艺、天猫精灵等知名音频厂商供应体系。

▲360 PopBuds SE真无线耳机的主控芯片采用中科蓝讯解决方案
3、力芯微:背靠三星大客户的模拟芯片玩家
无锡力芯微成立于2002年,在电源管理领域深耕将近20年,已在今年6月28日正式登陆科创板,上市首日股价猛涨327.63%。今日收盘,力芯微股价下滑0.26%至每股164.88元,市值105.5亿元。
目前,力芯微已开发500余种型号的产品,覆盖电源转换芯片、电源防护芯片、显示驱动电路等主流电源管理芯片,主要应用于手机、可穿戴设备等消费电子领域。
在可穿戴设备方面,力芯微已进入三星、小米等消费电子品牌的可穿戴设备业务,提供电源转换芯片(如LDO)、保护芯片(如OVP)、充电管理芯片、负载开关等约20余款产品。其中,三星为力芯微2020年第一大客户,力芯微对其营收2.52亿元,占比46.44%。
现阶段,电源管理芯片仍是力芯微的主要营收来源,但公司也计划逐渐向信号链芯片等其他业务方向延伸。2020年,其电源管理芯片业务营收约4.66亿元,占总营收85.93%;毛利1.36亿元,占总毛利85.59%。
4、英集芯:国产电源管理芯片主要供应商之一
诞生于2014年的深圳英集芯是一家数模混合芯片设计公司,是国内消费电子市场主要的电源管理芯片和快充协议芯片供应商之一。今年6月10日,英集芯提交了科创板IPO申请,昨日已进入问询阶段。
英集芯的电源管理芯片可以分为移动电源芯片、无线充电芯片、TWS耳机充电仓芯片和车充芯片等。实际上,英集芯从2019年起才开始生产销售TWS耳机充电仓芯片,该类芯片的营收从2019年的56.31万元,增长至2020年的1317.13万元;出货量也从72.27万颗增长至2295.03万颗。
目前,英集芯的TWS耳机充电仓芯片已拥有漫步者、图拉斯、倍思等最终品牌客户。除现有的电源管理芯片和快充协议芯片外,英集芯也正在拓展更多数模混合产品线,例如物联网芯片、智能音频处理芯片、信号链芯片等。

▲英集芯的TWS耳机充电仓芯片介绍
5、普冉半导体:杰理、恒玄均为其前五大客户
普冉半导体成立于2015年12月,是现在市场上少数能用IP公司赛普拉斯授权的SONOS工艺平台完成NOR Flash存储器芯片研发设计的企业之一,今年6月已在科创板IPO注册生效。
该公司主要研发NOR Flash和EEPROM存储器芯片,其中NOR Flash产品可用于低功耗蓝牙模块、TWS耳机、手机触控和指纹、可穿戴设备和安全芯片等领域。
同时,其NOR Flash产品通过汇顶科技、恒玄科技等主控原厂以及深天马、合力泰等手机屏幕厂商,已落地于三星、OPPO、vivo、华为、小米、联想、惠普等厂商的产品。
在2020年,蓝牙音频SoC厂商杰理科技和恒玄科技分别为普冉半导体的第一、第四大客户,均以出售NOR Flash产品为主。其中,普冉半导体对杰理科技的营收为8760.76万元,占比12.21%;对恒玄科技的营收为5691.37万元,占比7.93%。
6、敏芯股份:科创板MEMS企业第一股
成立于2007年的敏芯股份是国内少有具备MEMS芯片设计能力、实现MEMS传感器全生产环节国产化的企业,覆盖芯片设计、晶圆制造、封测等各环节。同时,其还能自主设计为MEMS传感器芯片提供信号转化、处理或驱动功能的ASIC芯片。
敏芯股份在2020年8月正式登陆科创板,作为科创板MEMS第一股,其股价开盘上涨263.81%。今日收盘,其股价上涨9.13%至每股142.2元,总市值75.65亿元。
目前,敏芯股份拥有MEMS麦克风、MEMS压力传感器、MEMS惯性传感器三大核心产品,主要应用在智能手机、可穿戴设备、智能家居、笔记本电脑等各个领域。据市场研究机构Omdia统计,2019年全球MEMS声学传感器出货量排名中,敏芯股份的MEMS芯片出货量排名第三。
在TWS耳机市场,敏芯股份新开发的骨传导麦克风方案目前已完成工程送样,正与TWS主芯片厂商配合,进一步优化产品性能。此外,其压感传感器在2020年Q4顺利在TWS耳机客户中开始小批量出货,将在2021年推动大批量出货。

四、TWS耳机供应链玩家背后的资本推手
有乐观者估计,如今智能手机每年的出货量约为13亿部左右,随着手机厂商们逐渐取消耳机插孔,也不附赠耳机,用户的使用习惯逐渐形成,假设手机的换机周期为两年,TWS耳机为一年,消费者需求配比为50%,那么在理想情况下,每年品牌TWS耳机的出货量将超6亿副。
尽管从事实上来看,现阶段TWS耳机市场的规模与乐观者估计的市场仍存在较大差距,但TWS耳机市场蓬勃发展的市场趋势,也吸引着越来越多的玩家涌入。
实际上,资本也如蜜蜂一般,嗅到了市场的花蜜蜂拥而至,他们或以股东、或以大客户等身份成为这些玩家成长背后的重要力量,同时在一定程度上也是对自身TWS耳机供应链及业务生态的拓展。
整体来看,2020年以来冲刺科创板IPO的这17家TWS耳机供应链企业中,不乏小米、华为等手机厂商,以及相关产业投资基金的支持。
例如,小米长江基金为恒玄科技第五大股东,持股4.66%。此外,由于恒玄科技不与终端品牌厂商直接发生交易,其前五大客户对应的终端品牌也覆盖华为、哈曼、OPPO、百度、谷歌、小米、索尼、万魔、魅族等公司。
与此同时,小米还是功率半导体厂商芯导科技的第三大客户。在2020年,芯导科技对小米的营收为3800.48万元,占总营收比例为10.32%。芯导科技在TWS耳机市场主要供应二极管、三极管等功率器件,以及单节锂电池充电芯片、过压保护芯片等功率IC。

▲恒玄科技IPO招股书报告期内前五名客户与部分终端品牌厂商的对应关系
华为则以哈勃科技在存储芯片厂商东芯半导体中持股4%,同时还是模拟芯片厂商希荻微电子的第二大客户。
一方面,东芯半导体自主设计的SPI NOR Flash产品已广泛用于手机、TWS耳机等产品中,2020年前五大客户包括LG、三星和伟创力,其中伟创力是全球知名3C产品OEM代工厂,Beats、捷波朗等音频厂商都是它的TWS耳机业务客户。
另一方面,希荻微电子的主要产品涵盖DC/DC芯片、超级快充芯片、锂电池快充芯片等,主要应用于手机、笔记本电脑和汽车电子领域,同时可广泛应用于可穿戴设备等领域。2020年,其对华为的营收为6740.22万元,占比29.51%;高通为第三大客户,营收5375.77万元,占比23.54%。

▲东芯半导体2020年直销模式下的前五大客户销售情况
除此之外,由国家集成电路产业投资基金、中芯国际、中芯聚源投资合伙成立的聚源聚芯,也是TWS耳机资本市场中较为活跃的投资者,分别在力芯微持有2.92%股权、在东芯半导体持有8.46%股权。
结语:TWS耳机市场加速爆发,高端核心器件仍被国外主宰
TWS耳机市场爆发的背后,国产供应链的拼图正逐渐完整,并在一级市场展开了IPO上市的角逐。但我们不难发现,从2020年至今的时间轴里,与TWS耳机供应链相关的这17位玩家中,核心器件厂商的数量仍较少,大客户为TWS耳机市场头部玩家的供应链企业也不多。
一定程度上说明,尽管国产TWS耳机供应链已日趋成熟,但仍主要集中在中低端市场。实际上,现阶段苹果、三星、华为、小米、索尼、BOSE等知名品牌的TWS耳机产品及旗舰级产品,在元器件的选择上仍更倾向于高通、德州仪器(TI)、亚德诺半导体(ADI)、楼氏电子、意法半导体等厂商。
值得肯定的是,包括我国恒玄科技、敏芯股份、力芯微在内的公司已成功迈入头部TWS耳机品牌的供应链中,并加速拓展更多知名品牌市场。相信随着国产供应链技术工艺的不断成熟,未来也将由更多国产玩家在全球TWS耳机供应链中占据一席之地。
(注:文中部分配图来自我爱音频网)
