智东西(公众号:zhidxcom)
作者 | 韦世玮
编辑 | 心缘 漠影
苹果“鸽王”AirTag追踪器正式发售刚过一个月,就已经被“玩坏”了。
仅仅在B站上搜索关键词“AirTag”,就有800多个视频映入我们眼帘。只是在商场、车库或某个犄角旮旯体验测评的内容就占了一大半,科普的、讨论是否是智商税的,或是亲自上手拆解的up主也不在少数,甚至还有花一万多大洋买64个AirTag下五子棋的,P了192次AirTag图片做定格动画的……
只有你想不到,没有他们办不到。在“大神”们各显神通背后,不难看出苹果AirTag已彻底引爆市场讨论热度。
同样疯狂的也许还有国内的追踪器供应链玩家。
就在今年4月21日苹果AirTag在发布会上亮相当天,国内厂商清研讯科同步发布了兼容安卓生态的类AirTag硬件产品,名为TicTag,支持厘米级ToF测距精度。随后几天,OPPO的工程版Tag产品也在网络上被曝出。
实际上早在2016年,苹果AirPods耳机推出时也引起了一片群嘲,市场调侃纷至沓来。但在三年后,它也真正引爆了TWS耳机市场,带动了一连串供应链成熟发展,市场规模成倍增长。那AirTag是否也在经受着被误解和误判的过程?
尽管目前市场上还未出现一些消费者们所期待的“华强北19.9元AirTag”产品,反倒是各色配件层出不穷,但智东西在和业内人士交流的过程中发现,在苹果AirTag引燃的市场背后,许多玩家正摩拳擦掌,准备着新一波的机会爆发。
而被苹果这一枚小小的AirTag搅入局的,不仅仅是定位追踪器厂商、手机玩家,还有对这个市场爆发起着关键性作用的芯片原厂。
刀光剑影间,他们牵动起的一场消费级Tag抢跑之争已逐渐浮现在我们眼前。

▲B站棋牌区up主“-LKs-”(右)与世界五子棋锦标赛中国队队员“一休哥”(左)用AirTag下五子棋
一、AirTag背后的长长供应链,国内Tag市场爆发的关键
要想了解当下国内Tag玩家们的战局,我们就需要从引燃这场竞赛的“导火索”入手,以苹果AirTag为鉴,简单看看它背后的供应链布局。
拧下AirTag的后盖、拿出电池、拆掉外壳,AirTag内部的硬件构造就呈现在我们眼前——0.4毫米厚的环形主板上,密集紧凑地分布着大大小小的元器件,这即是苹果硬件设计的一贯风格,也是令许多人感叹苹果工程师牛掰的地方。
据美国知名拆解网站iFixit的拆解报告,AirTag内部主板上的元器件主要包括:

▲AirTag内部主板元器件部分汇总(整理自iFixit)
此外,AirTag还采用了松下的CR2032纽扣电池,而在代工方面,业内关于苹果AirTag的代工厂则众说纷纭。
去年2月,知名分析师郭明錤的报告称环旭电子是苹果AirTag的UWB(Ultra Wide Band,超宽带)模组SiP封装供应商,而环旭电子在2019年起就已新增了UWB模组业务。今年5月也有业内人士爆料,AirTag由立讯精密收购的苏州纬创代工生产。
如此看来,一元硬币般大小的AirTag背后,也覆盖了从UWB芯片到电源管理芯片、从音频放大器到功率放大器、从电池到封装等长长的供应链。

▲苹果AirTag内部拆解图
那么,像AirTag这样消费级的Tag产品研发门槛低吗?目前国内的Tag供应链情况如何?
一位业内从事UWB相关研究的资深人士告诉智东西,目前除了UWB芯片以外,国内供应链厂商并不缺其他的元器件。
例如,在电池方面,我国的供应链早已成熟,包括重庆紫建电子、广东国光电子、惠州亿纬锂能、广州鹏辉能源、江西赣锋锂业等电池厂商,都有着成熟的产品线,一直为华为、小米、OPPO、vivo等手机厂商,以及万魔、漫步者等传统音频厂商供应电池。
而在UWB环节,我国UWB产业链及生态则刚刚起步,虽然已出现从芯片到解决方案的小生态雏形,但未形成配套的供应链。
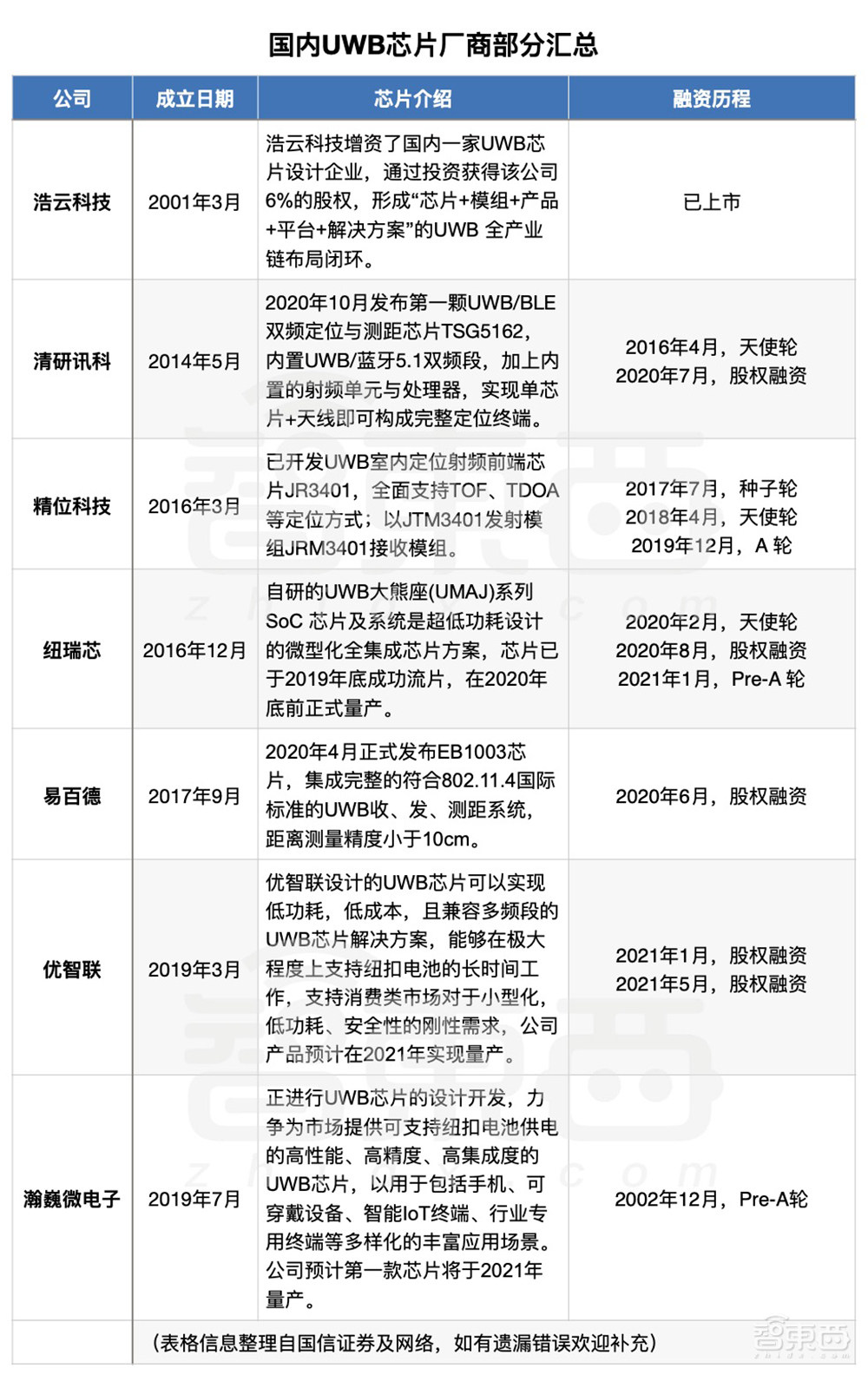
其中在芯片方面,目前仅有精位科技、易百德等极少数玩家推出了UWB芯片产品,大部分玩家的芯片产品则预计在今年量产,如瀚巍微电子、优智联等。
而在国际市场上,UWB芯片市场则被Decawave啃下大头,市场占比高达95%,这也是现阶段全球少数能提供成熟UWB芯片的供应商。此外,恩智浦也曾陆续推过多款UWB芯片产品。

▲国内UWB芯片厂商部分汇总
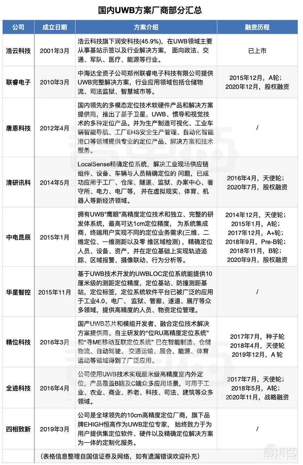
另一方面,浩云科技、联睿电子、清研讯科等厂商都基于UWB技术开发了一系列定位系统及解决方案,尤其是浩云科技作为UWB领域少有的上市公司,正在构建“芯片+模组+产品+平台+解决方案”的UWB全产业链布局闭环 。
不过,大多供应商的UWB解决方案都长期集中在工业、商场、监狱、能源、建筑等To B领域,一定程度上市场相对封闭,缺少切入消费级市场的渠道和经验。

▲国内UWB方案厂商部分汇总
因此,如何快速构建成熟完整的UWB供应链,也将成为我国消费级Tag市场爆发的关键。
二、押注UWB Tag市场的两类玩家,缺芯与生态问题显著
实际上,自从苹果开始在iPhone 11/11Pro系列手机上搭载UWB技术后,业内也重新掀起了对这项技术的关注——尤其是手机厂商。
2020年10月,小米发布“一指连”UWB技术,通过在手机和一系列智能家居设备中内置UWB芯片和阵列天线,为手机和智能设备之间增添空间感知能力。
不可否认,UWB技术以其传输速率高、抗干扰性强、带宽极宽、功耗低、安全性高、穿透力强、定位精准等优势,也将成为各个玩家争抢市场的重要“杀器”,在Tag市场亦是如此。

▲小米“一指连”UWB技术展示
“随着苹果AirTag的上市,国内玩家的确会跟进布局,但更多还是在观望阶段,可能也会推出一些类似的Tag产品。”业内资深人士提到。
主要原因在于,AirTag的落地需要一个良好的生态环境,目前国内能做这类生态的玩家并不多,“今年会有玩家开始尝试,不过若从Tag出货量上看,借用苹果的生态会比较容易。”他说。
回看国内市场,目前已有清研讯科、深圳云里物里科技等公司推出了消费级Tag产品。
清研讯科脱胎于清华大学测试技术与仪器国家重点实验室,也是全球UWB标准组织FIRA联盟成员,主要开发工业精确定位产品和解决方案。
2020年3月,清研讯科推出了兼容安卓生态的类AirTag产品——TicTag,据称采用802.15.4Z UWB标准协议以及蓝牙5.0技术规范,提供厘米级的ToF测距精度、高灵敏度AOA测向精度。 而今年推出的新一代TicTag,其支持的蓝牙技术规范则升级为蓝牙5.1,其余并无太大更新升级。

▲清研讯科推出的TicTag产品
成立于2007年的云里物里,拥有8年的蓝牙定位硬件研发经验,主要基于蓝牙技术开发模块、传感器、网关及解决方案,并与谷歌、华为、InBev等国内外公司建立了合作伙伴关系。
该公司也曾推出类似Tag的产品,名为F5蓝牙超薄智能防丢器,厚度为3.2mm,搭载自研感知触发功能,能快速感知被移动的物体,并通过内置的蜂鸣片发出警报。
不过这款产品仅支持蓝牙定位,与其他基于UWB定位的Tag产品相比,精确测距和空间定位的能力都有一定差距。
但正如业内资深人士所说,传统玩家原先的生态更多是偏To B客户,在消费级Tag市场上的经验较少。“就算他自己有一颗合封的芯片,再联合方案商推产品,但他们也会面临产能的问题,因为他们还是属于芯片级的方案公司,在芯片上的渠道资源有限。”他解释。

“目前国内最热衷Tag的公司主要有两类,他们各自面临的问题也有所不同。”谈及国内以UWB技术为基础的Tag市场,业内资深人士提到。
一类是苹果生态链上的公司。“他们现在对UWB技术非常感兴趣,想在今年推出一个类似AirTag的产品,且完全可以跟苹果兼容做通讯。”他说。
但这类玩家遇到的问题是——缺UWB芯片。业内资深人士透露,目前市场上只有两家公司在卖UWB芯片,其中一家公司的芯片还不带MCU,因此这些公司需要在芯片上做集成的开发难度较大。
在他看来,这些玩家的研发进度也与DecaWave的支持力度息息相关,“因为这两个芯片厂商的支持策略是大客户优先,而非支持所有客户,这导致不少方案公司获得不了支持。”他解释。

▲DecaWave的DW1000无线测距模块
另一类是手机玩家,现阶段以OPPO、小米为主。据透露,小米和OPPO已有类似的产品,除了OPPO被曝光的Tag之外,小米似乎以手环形态为主,并且相关产品都已在去年预研完毕。
其中在今年4月下旬,网络上有人曝光了OPPO的工程版Tag产品,据称同样基于UWB技术,但采用的是USB接口充电的方式,预计今年内发售。
尽管小米和OPPO并不愁买不到UWB芯片,但他们真正面临的问题是,并未搭建好与手机配套的UWB生态,“Tag做完之后和谁搭配?卖给谁?这是个问题。”业内资深人士说,因此手机玩家的关键突破口在于,今年是否还推出支持UWB技术的手机。

▲博主“数码闲聊站”曝光的OPPO相关Tag产品
从另一个角度看也说明,目前国内自有的纯Tag玩家就算能推出相关产品,也没有自己的生态,而是需要靠手机厂商构建配套生态后推动市场发展的可能性更高。
三、19块9还包邮的AirTag靠谱?背后暗藏的庞大新应用
实际上,小小的AirTag背后,也蕴藏着巨大的应用想象空间。
例如, B站up主“大宽物理”就畅想着,行业期待多年的苹果AR眼镜或许能利用UWB技术将现实和虚拟结合,未来路上各个商店都配备一个类似AirTag的设备作为信标,用户只需戴上AR眼镜,就能直接查看路上商店信息,甚至直接标记路线导航。

▲B站up主“大宽物理”对AirTag应用的畅想示例
尽管关于Tag产品的未来有着无数想象,但当我们回归现实,对于苹果推出售价229元起的AirTag,不少消费者都在调侃期待华强北19块9的AirTag推出。
如今距AirTag上市已过去了一个多月,目前看来,华强北玩家们还没正式发力,某电商平台上也迟迟未看见白牌AirTag的身影。
不过,19块9的AirTag,这有可能吗?实际上,19块9连一颗UWB芯片都买不起!
据智东西向供应链人士求证,目前供应链一颗UWB芯片普遍约20-25人民币左右,“现在芯片行业产能那么紧张,芯片不涨价已经谢天谢地了,还指望卖到十几块钱,有点过于乐观了。”他说。
一般来说,如果国内玩家推出一整套的方案,预计价格会比苹果便宜一些,但刚开始应该达不到便宜一半的价格。同时对华强北的白牌玩家来说,一套成本可能在50元附近的Tag,估计也将买到150元左右。
整体来看,国产UWB芯片的量产以及手机UWB技术的应用生态构建,无疑是国内Tag市场真正起步并逐渐爆发的关键性前提,这背后也带来了不少市场机遇。
一是随着明年国产UWB芯片的量产,包括苹果生态链在内的玩家会迅速跟进,至明年年底,供应链人士预计单个客户出货量预计将超20万套。
市场调研机构ABI Research预测,到2025年,支持UWB技术的智能手机出货量将从2019年的4200万台增长到5.14亿台,主要用于解锁、无线支付等应用,这也将进一步催生更多UWB设备的诞生与发展,带动C端UWB市场发展。
二是面对B端市场。据物联传媒预计,到2022年,中国UWB企业级应用市场芯片的出货量将达到1200万片,相比2018年复合增速为86.12%
同时,随着UWB应用的不断渗透,市场研究机构Market&Market预计,全球UWB市场规模也将从2020年的11亿美元增长到2025年的27亿美元。

相比之下,最初广受消费者吐槽的苹果AirPods耳机,在2016年12月正式发售后,其销量迅速飙升至2016年美国市场全年耳机销量平均值的10倍,市场份额占美国无线耳机市场的26%。
在AirPods的推动下, 全球TWS耳机市场不断升温爆发。据Counterpoint数据,在2020年,全球无线立体声TWS耳机出货已达2.38亿副。
目前看来,我们并没有更多的实质性数据去印证和推断Tag产品的未来,但我们仍然期待,它将复刻下一个TWS市场的传奇。
结语:风向标苹果能否开启下一片蓝海?
AirTag能否成为下一个引爆市场的“AirPods”?这也是AirTag诞生以来,一直盘旋在不少人心中的疑问。但无论如何,如今我们也看到一个以UWB技术为轴心的供应链江湖正潜滋暗长,等待Tag市场的真正爆发。
而在Tag市场爆发之后,从应用到生态,从手机、可穿戴设备到更广泛的IoT市场,也蕴藏着无限的想象空间和可能性。我们也期待,未来Tag市场的爆发不仅将推动下一个蓝海市场发展,也将给人们带来新的生活方式。