华为6月2日正式发布的鸿蒙系统无疑占据了最近热点话题的C位,虽然不全是赞美的声音,但这种努力打破美国垄断,挑战谷歌、苹果在移动操作系统上垄断地位的尝试必将成为中国科技史上的里程碑事件。
本期的智能内参,我们推荐兴业证券的报告《华为鸿蒙深度研究》, 从鸿蒙系统的产生背景、开源技术细节和产业链生态圈全面解析鸿蒙系统。
原标题:
《华为鸿蒙深度研究》
作者: 未注明
一、鸿蒙时代背景
鸿蒙产生的时代背景,总体来说有六个:
1、数字化的时代背景:数字化新时代的到来需要新的操作系统;
2、IoT 与 5G:5G物联网时代的到来对操作系统提出了新的要求;
3、中国面临“卡脖子”的挑战:独立自主的研发操作系统是迫切的需求;
4、人工智能的兴起:AIoT场景天然要求多设备智能协同,需要一个适用于各类型机器的操作系统;
5、大数据与云计算:TB、PB级的大数据需要一个能够提供多机互联的操作系统;
6、全球信息安全面临挑战:网络安全威胁呈现多元化、复杂化、频发高发趋势,需要一个足够安全的系统进行保障。
到鸿蒙的出现,操作系统已经经历了四代:分别是Unix、Windows/Mac/Linux、iOS/Android和鸿蒙/Fuchsia。
Fuchsia是由Google自主开发的基于Zircon微内核的开源系统,它可以运行在手机、电脑、智能家电等硬件产品上。
谷歌公司对Fuchsia的预期发展是让它取代Android和 Chrome OS ,统一两者成为一个操作系统。
和安卓相比,鸿蒙与安卓都是基于Linux开发,安卓是基于宏内核结构设计,而鸿蒙是基于微内核结构设计。鸿蒙系统使用C和C++编写,不需要虚拟机这一中间过程,因此运行效率更高。
和iOS相比,iOS和鸿蒙都是致力于万物互联的操作系统,iOS底层是基于Unix的,并且是闭源的,鸿蒙是基于Lmux的, 是开源的。

▲全球操作系统格局
2012年,华为出于对谷歌如果对其断供就会难以维持生产的顾忌,开始布局自有分布式操作系统。
2019年5月15日,华为被列入了所谓“实体清单”,谷歌Android 服务GMS对华为禁供。
5G迅猛发展,物联网时代来临,多年前的布局使华为抓住了最佳的发展时期。


▲鸿蒙发展历史
二、鸿蒙开源与技术细节
总体来说,鸿蒙的技术现阶段优势在于开放,但劣势是生态。系统在分布式部署、时延和流畅性等方面具有优势,但最大短板生态。
构建一个成熟的生态是鸿蒙能否生存下去并取得胜利的关键所在。
技术上,鸿蒙系统使用微内核架构。内核是操作系统内最基础的构件,因此内核的设计对于操作系统的外部特性也有着至关重要的影响。
常见内核结构可以分为宏内核、微内核、混合内核、外内核等。
微内核是较新内核结构,但是它拥有着众多宏内核不具有的优良特性,吸引了很多研究者。

▲微内核与宏内核对比
微内核架构包含两类组件:核心系统和插件模块。核心系统负责通用功能,不因为业务的变化而变化。
插件模块负责实现具体的业务,可以根据业务的变化而改动和扩展。
微内核架构模式可以将其他应用程序的功能作为插件添加到核心应用程序,从而提供应用的可扩展性、功能分离性和独立性。
微内核架构通常具有以下特征:整体敏捷度高、易部署、可测性高、功能表现优秀、可扩展性强和不易开发。

▲鸿蒙系统设计
鸿蒙架构的另一个很大优势是依靠分布式软总线、分布式设备虚拟化、分布式数据管理、分布式任务调度等技术,可以实现多种类、多数量的设备之间硬件的互助和资源共享。

▲分布式数据管理

▲分布式软总线

▲分布式设备虚拟化
鸿蒙系统设计初衷是为满足全场景智慧体验的高标准链接要求,可适配手机、平板、电视、智能汽车、可穿戴设备等广泛的终端设备, 将在未来万物互联的智能社会中打造下一代操作系统。

▲鸿蒙当前和未来架构
在技术特性上,鸿蒙有着一次开发,多端部署的特点。
在鸿蒙OS的框架层提供了用户程序框架、Ability框架和UI框架。它们可以支持多终端设备业务逻辑和界面逻辑的复用,这样应用跨设备的开发效率也就得到了提框架层升。
另一个特点是统一OS,弹性部署。鸿蒙os通过组件化和小型化的设计方法,使得针对各种类型的设备可以按需求选择合适的部署方案。
鸿蒙支持多种组件配置方案:1、支持各组件的选择,组件并不是必须被部署,可以按照需要选择合适的部件;
2、支持组件内功能集的配置,可以按照需求选择性的给组件配置功能集;
3、支持组件内功能集的配置,可以按照需求选择性的给组件配置功能集。
除了微内核,鸿蒙的另一大卖点是方舟编译器。方舟编译器可以方便安卓APP移植到鸿蒙系统。
方舟编译器是华为自主研发的编译器平台,它将以前边解释边执行的低效运行方式转变为将Java、C、C++等代码一次编译成机器码的高效运行方式,同时也实现了多语言的统一。
华为官方数据表明,方舟编译器能提升24%的操作系统流畅度、44%的系统响应能力和60%的三方应用操作流畅度。
三、鸿蒙产业链与生态圈
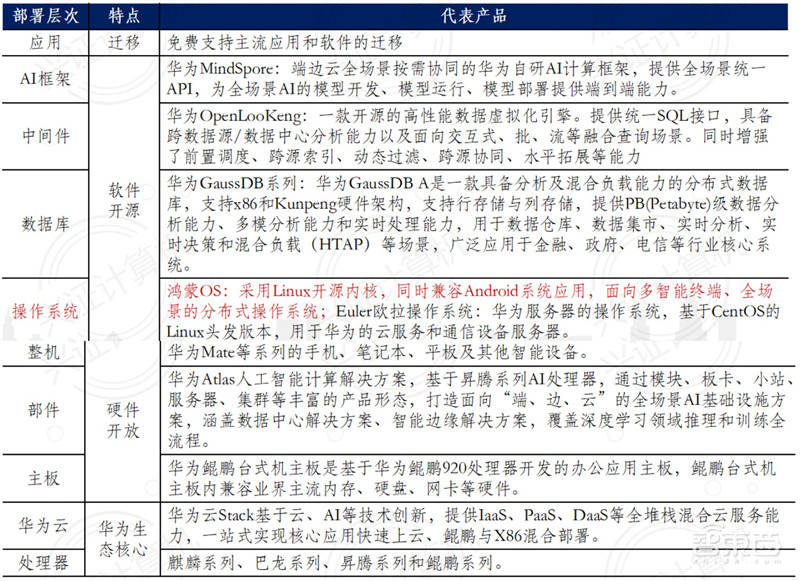
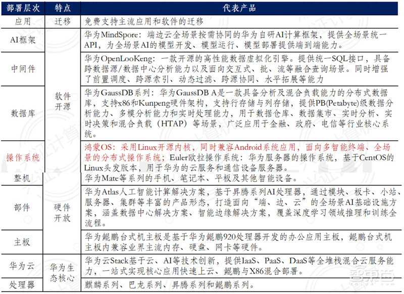
华为当前的业务可分为四大领域:消费者业务、运营商业务、企业业务和云服务四大业务领域相互协同、共同发展,拼接成华为生态战略布局版图。

▲华为生态
鸿蒙系统的生态可以概括为1+8+N。1+8+N战略的核心是1 , 即智能手机。智能手机作为鸿蒙生态的核心部分,凭借华为海思自研的麒麟芯片,为其他设备终端提供相应的通信支撑。
正是因为万物互联的场景中手机的重要性,华为始终以全球手机市场第一作为目标。
8是指PC、平板、智慧屏、音箱、眼镜、手表、车机、耳机,这8项将由华为公司亲自研发和参与市场,并且会追求市场领先地位。
N是摄像头、扫地机、智能秤等外围智能硬件,涵盖移动办公、智能家居、运动健康、影音娱乐、智慧出行五大场景模式。

这些领域是与鸿蒙生态的合作伙伴进行共同开发,在合作过程中,鸿蒙生态将会提供HiLink协议标准,HiAI组件,Lite OS等技术平台,同时将鸿蒙操作系统开源。
1、鸿蒙OS + 智慧屏
2019年8月,全球第一款搭载华为鸿蒙系统的荣耀智慧屏正式发布。
荣耀智慧屏作为当时首个搭载鸿蒙系统的终端产品,突破了传统电视的概念,搭载有鸿鹄818智慧芯片等三颗华为自研芯片和升降式AI摄像头,内置华为系统级视频通话功能,开创了大屏和手机的新交互方式,除了可联控智能家居,还能实现智慧双投、魔法闪投、魔法控屏等功能。

▲鸿蒙OS + 智慧屏
2、鸿蒙OS + 智能座舱
2021年4月,华为的鸿蒙OS智能座舱正式发布。
鸿蒙OS车机操作系统是面向车的操作系统,与手机同平台。鸿蒙OS智能座舱搭载有一芯多屏、多用户并发、运行时确定性保障、分布式外设、车载网络、多部件等多种应用,提供差异化启动恢复、极速启动、多用户切换、声场控制、多部件协同等功能。
鸿蒙OS智能座船可以及时升级应用,基于其HMS-Automotive平台,开发者能够提供更好的服务与应用体验,实现人、车、家的全场景协同。

▲鸿蒙OS + 智能座舱
同时面向车载场景增量还开发有HOS-A子系统,可实现账号、多模输入、用户程序框架、元能力框架、多媒体、公共通信、车机业务启动恢复等功能,使得自动驾驶、导航、视频、音乐和通话等业务能够在智能座舱和其他设备之间实现无缝切换,让智能驾驶变得简单、有趣、享受。
发布会现场透露,目前智能驾驶生态平台已获得30+硬件生态、50+应用生态合作伙伴支持,未来鸿蒙OS将继续加大与汽车及应用领域的开放与合作力度,与产业链一起打造智能驾驶的极致体验。
3、鸿蒙OS + 智能家电
2020年7月,华为消费者业务CEO余承东,与美的集团董事长方洪波正式签署《战略合作框架协议》,双方在智慧家居领域达成“全方位战略合作关系” 。
2021年4月,作为首批支持鸿蒙系统的家电产品,美的家用智能蒸烤箱S5mini正 式上市,该智能蒸箱搭载了华为鸿蒙系统,同时搭配了鸿蒙系统的一碰连特性,可以快速完成配网。
配网成功后,手机会自动跳转到鸿蒙系统内置的轻量化产品页面,用户可以在页面中获取跟产品搭配的定制食谱,根据菜谱准备食材,即可一键启动机器、机器自动烹饪。
智东西认为,数字商业的终极竞争,归根到底就是操作系统的竞争,全球市值前3名的苹果、谷歌和微软,他们共同特点就是都具备操作系统。鸿蒙的推出,长远来看决定了能否在异构计算时代中取得第四张操作系统入场券的关键。