智东西(公众号:zhidxcom)
作者 | 李水青
编辑 | 漠影
轰!一阵巨响之下,位于陕西某山区居民聚居点的10万平方的黄土坡一倾而下。
幸运的是,早在6~7小时前,地质灾害监测预警平台——这一当地高校长安大学研发试点的系统已经发出红色预警,使得群众得以及时避险。

这一“教科书级”的滑坡灾前监测预警发生在2021年1月27日。而就在之后的1月29日,地灾监测又从新一届“全国地质工作会议”传来好消息——我国成功研制出滑坡仪和智能预警系统,已有效预警15起地灾!这一消息当天即登上央视新闻。

在天灾面前,生命何其渺小脆弱。2010年甘肃舟曲特大泥石流,造成1557人遇难、284人失踪;2017年四川茂县滑坡中,100多人被埋。
崩塌、滑坡、泥石流、地面塌陷……种种突如其来的地质灾害,猝不及防将生命画上句点,令多少无辜的家庭遭受沉重的打击。但在北斗高精定位、天-地窄带物联、人工智能、云计算、新型微机电传感等新兴技术的协作下,那些沉痛的故事也许不会再上演。

▲2017年的四川茂县滑坡中被掩埋的人生存希望极低
以智能地灾监测预警系统为代表的新技术应用能为灾情防控做什么?背后有什么样的技术逻辑和产业真相?我们对此进行了深入探讨。
一、我国第一代滑坡仪和智能预警系统诞生,已预警15起地灾
湖南凤凰,降雨持续,一日三巡查的百名测群防员有了新帮手,地灾普适型监测预警设备将促成灾情实时预警。
贵州晴隆,暴雨天气,相关部门监测到隐患点裂缝位移变形(速率:13~15cm/0.5h)加快,立马疏散群众131户572人,成功避险仪器滑坡灾害。
湖北秭归,入汛,滑坡预警设备及时捕捉到地形错动信息,促使相关部门发布黄色预警,从而有效保障了三峡库区群众和航道安全……

▲湖北某地泥石流灾害现场
这些案例背后都离不开一大黑科技,那就是由自然资源部中国地质调查局联合20多家高校、科研院所成功研发了我国第一代滑坡仪和智能预警系统。
这套系统能实时采集与滑坡、泥石流等地灾的相关的地形变化、降雨量等数据,在地灾发生前就及时向管理员发出明确预警信号,辅助应急救灾。

▲某企业的滑坡塌方监测解决方案示意图
这套系统也正在真实地为受滑坡、泥石流等灾害困扰地山区人们排忧解难。中国地质调查局地质环境监测院首席科学家殷跃平说:“目前,这套系统已经完成贵州、甘肃、云南九省、市系统对接和数据实时同步工作,并对重庆云阳团包滑坡、贵州晴隆等地质灾害险情实现成功预警。”
据悉,该设备目前在全国2512处完成试验,预警15起地质灾害,避免366人可能因灾伤亡。同时,官方编制的《地质灾害专群结合监测预警技术指南》也已新鲜出炉,等于为全国地灾防控在发展方向和操作标准方面提供了“说明书”。

二、端管云三大环节,解决两大防灾痛点
2018年11月,自然资源部召开地灾监测预警科技创新研讨会,提出突破监测预警技术的瓶颈,启动地灾监测预警普适型设备研发与适用工作的大幕拉开,两年后,一套地灾监测预警物联网解决方案现在已经落地成型。
该系统旨在解决两大地灾防治痛点:“地灾隐患在哪里?”、“什么时间可能发生?”
根据央视新闻报道,这套预警系统分为前端和后端,融合应用了北斗高精定位、天-地窄带物联、人工智能、新型微机电传感、云计算等多学科技术。

这套系统运作主要包括三大流程:
1、前端采集数据。在前端,通过普适型地灾监测设备采集降雨与地表形变等数据,进行数据采集。这是对应物联网架构中的“感知”环节。
2、网络传输数据。在网络层,实时传输监测预警数据,到达每个省的中心站,以及国家监测预警站。这是物联网架构中的“联网”环节。
3、后端数据集成。在后端,通过数据算法模型进行监测预警,向监测人员的手机、PC等终端平台发布蓝、黄、橙、红多种等级的预警信号。这是物联网架构中的“集成”环节。

总体来说,滑坡仪与智能监测预警系统连接起来,形成一整套AIoT地灾监测系统。对应三大预警步骤,需要部署数据采集设备、数据传输管道、数据集成平台三大类技术产品,这也成为北斗高精定位、天-地窄带物联、人工智能、云计算等技术落地的载体。
三、端侧数据采集:研发普适性设备,80万元设备只需10万
“过去要用80万元监测设备才行,现在只需要花10万元就能搞定。”来自甘肃的地质环境监测工作人员说。
不仅成本大大降低,设备的简易度也大为提升。“之前做滑坡灾害深部位移监测程序繁多、设备体积大。现在使用普适型倾角仪,所有监测设备集成一体,只需从地表往下戳进60厘米左右的桩就能进行监测。”
由自然资源部中国地质调查局下属媒体传播可知,采用普适型设备集成度高、功能优化,并借助物联网传输技术,可将方案综合成本降低50%以上。
在这样一种自上而下的数字化、智能化变革推力下,在地灾监测这一新兴的垂直市场,一大批市场化企业如雨后春笋般出现在这一新兴领域。
我们调查看到,包括北斗云、江伟时代、千寻位置、江云智能、国信华源、米度测控、稳控科技、中移物联网、国杰信息等众多行业科技玩家纷纷入局,从普适型地灾监测设备切入,参与地灾监测数字化、自动化变革事业发展进程。

从技术出发来讲,国内地灾检测仪具正在发生历史性变革。
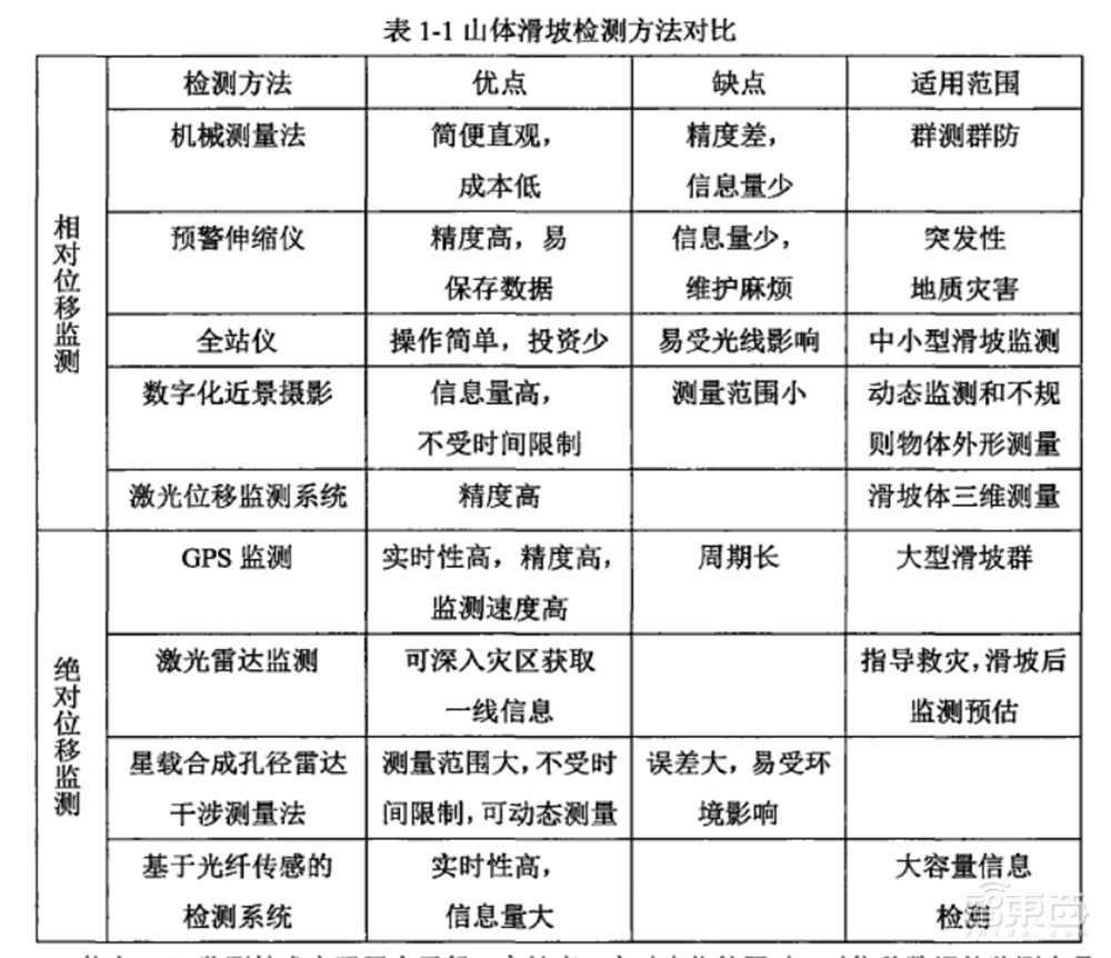
对于主要地灾监测来说,滑坡和塌方主要以监测位移、裂缝、加速度、倾角等地形变化和降雨量为主;泥石流则主要监测雨量和泥位。由于涉及复杂的地质因素和动力学原理,监测仪具举足轻重。传统的地灾监测仪具和方法存在许多弊端。

根据领域重要论文解读,常见的山体滑坡主要方法有重力测量法、特殊大地测量法、地下水监测法、液体静力水准测量、常规大地测量法、地下钻孔倾斜法、近影摄影测量法等。它们都有共同的弊端:受气候条件及地形影响,不能持续监测、自动化程度低、人力投入大、数据难以及时处理且监测周期长等。

为了应对传统地灾监测设备的弊端,中国地质调查局地质环境监测院牵头开始研发普适型的地灾监测设备,是对端侧地灾监测设备的一次变革。根据该部门最新发布的《地质灾害专群结合监测预警技术指南》,有六种普适型地灾监测预警设备可供部署:
普适型雨量计:采用新型光电式、压电式传感器,体积小,维护简单。
土壤含水率计:无须标定,探测范围大,采用多参数一体化设计,尺寸小,可在15分钟内完成安装。
倾角计和振动加速度计:内置电池可不间断供电2~3年,已形成微芯桩、变形桩等多参数一体化监测预警设备,易安装易维护。
裂缝计:加大量程、窄带物联网和远程控制,设备待机功耗降低50%,对于加速变形阶段的采集能力明显提升。
普适型GNSS:将监测精度由毫米级调整为亚厘米级,增加一体化预埋箱方式,运行功耗与综合成本显著降低。

▲普适型加速度/倾角传感器具有便携性、高集成特点
四、管道数据传输:北斗卫星挑大梁
值得一提的是,无论是开篇提到的中国地质调查局领头研发的第一代滑坡仪和智能预警系统,还是长安大学预警大坍塌的“教科书级”案例,我们都发现了同一个字眼——北斗。
北斗卫星系统在地灾监测预警中作用于管道——数据传输环节。

当下,将北斗用于地灾监测,这一理念已有广泛认知认可度。以四川中科川信联合中国科学院、成都理工大学共同研制开发的“北斗智慧云公共监测平台”为例,目前该系统已经部署全国监测点位3411处,仅在四川地区,已多次成功预警阿坝州滑坡。而以“北斗云”命名的地灾监测普适型设备厂商北斗云,已率先成为这一新兴领域的头部玩家,占据大量市场。

在滑坡、泥石流多发的山地,往往位于地理条件复杂的偏远地区,很多网络受限,甚至线路架设、电力供给都成问题,因此如何传输数据成为一大关键问题。
根据《地质灾害专群结合监测预警技术指南》,在地灾检测中主要的数据传输方式包括窄带自组网数据传输、蜂窝物联网数据传输、卫星数据传输、宽带自组网数据传输。
以北斗、窄带物联网卫星为代表的卫星通讯方式,凭借全球化无死角、全天候覆盖、低时延等优势,成为地灾监测中的理想选择。在地灾发生前,区域的传感器发生沉降或偏移时,北斗卫星能够感知到其地形变化,将数据传输到后台系统,与其它监测数据结合起来进行全天候全自动在线监测预警。当下,在我国北斗商业化应用如火如荼发展之际,地灾监测领域成为这一市场的一大承接地带。
五、地灾监测预警的大脑,云计算与人工智能的用武之地
当地灾信息经由数据采集终端、数据传出管道传输到后台系统,如何实现更自动化、智能化的灾情及时监测预警?
人工智能与云计算技术有了用武之地。
从行业格局来看,地灾监测作为一个碎片化场景,还鲜少看到我们常见的AI独角兽加注,但是,也能看到已有行业科技玩家和科技巨头率先砸下“一锤子”。
比如,2020年5月,百度也携手成都高新减灾所发布“AI+灾害预警”,打造多灾种预警团队和技术体系;2020年1月,华为云也与深圳市气象局宣布与合作,共同研创更精准的灾害性天气预测模型,从地灾监测的两大要素中的降雨量因素切入领域。百度、华为们AI的输出,无一不基于其作为云服务商背后的云产品。

▲华为云AI通过深度学习预测未来2小时内每公里内的天气变化情况
而在行业科技玩家领域,以北京的东方生态公司推出的“山境”为例,正是通过学习过去山体倾斜的数据,预测未来一段时间山体倾斜变化的趋势,并通过逐步完善的预测模型,实现山体滑坡预警。

▲山境机器学习预测山体倾斜趋势
深度学习需要的海量数据从哪来?是深度学习落地灾情监测的一大关键问题。对此,相关部门及先行企业已经开始建立生态,寻求应对方法。
本文开头中提到的滑坡仪和智能预警系统,就通过在全国9省的2512处完成实验,积累人工智能模型训练所需的数据。中国地质调查局地质环境监测院首席科学家殷跃平说:“去年我们监测了两千处,今年我们要安装两万两千多处监测预警点,重点是在地震山区和高山峡谷区进行监测预警,这样我们会有大量样本。所以下一步,在机器学习人工智能预警方面,将会有明显的提升。”
市场化企业也在做同样的事情,以东方生态为例,该公司也在全国范围内建立地质灾害开放性监测网络,首期招募25个合作滑坡监测点无偿提供“山境”。东方生态表示,将陆续开放这些监测数据,便于行业开放研究、应用。
从技术角度来看,在深度学习兴起之前,已有研究人员以模糊伽马模型、模糊代数和模型、模糊最小模型以及模糊代数积模型等定量山体滑坡预测模型为依据,进行地灾预测。也有一些研究人员通过其它视频信息算法、预报算法来提高预报精度,但是,总体来说传统算法所需数据、算力庞大,同时预测精度也难以达到满意。
深度学习为地灾监测开辟了新思路。一方面,在数据采集分析方面,可以通过基于深度学习的目标检测,如基于可能区域的分类、基于边界框的回归等思路识别滑坡体。另一方面,通过深度学习模型来学习各地灾情数据、预警记录,从而形成灾情监测模型算法,将大大降低原有工作量,获得更准确的监测结果。
不过,在智东西与国内几家知名AI算法企业交流后得知,这类地质灾害模型他们都尚未涉足。一方面,这类模型需要多种感知设备来协同计算,比较复杂;另一方面,可供灾情预测模型训练的数据较少,且获取渠道较封闭。
总体来说,深度学习在地灾监测中的应用价值已经得到认可,但领域仍处于初级探索阶段。
结语:赋能碎片化行业场景,AIoT技术还有很长的路要走
尽管自上世纪90年代以来,我国已摸清28.6万处地灾隐患点,降低地灾伤亡人数,但全国每年80%新发地灾都发生在已圈定的隐患点范围之外。从地灾监测这一场景的数字化、智能化终端、管道及系统,我们看到北斗、人工智能、新型传感等新技术已经开始被规模化应用,正在改变我们应对紧急灾情的方式和效率。
对于人工智能算法技术而言,如何在碎片化的行业场景中发挥真实价值是一大核心议题。以地灾监测这一完整的AIoT场景为例,数、端、管、云的协同是一项极具行业特色的复杂工程。要想在这样的碎片化场景、复杂工程中起跳,AIoT技术产业还有很长的路要走。