芯东西(ID:aichip001)
作者 | 温淑
编辑 | Panken
芯东西2月19日报道,目前,一年一度的国际固态电路会议(ISSCC 2021)正在进行中(2021年2月13日到22日),这是ISSCC会议首次以全线上形式举办。作为已有近70年历史的集成电路设计领域盛会,ISSCC亦被众多产学界玩家视为发布和展示其领先芯片技术的权威舞台,本届大会也不例外。
本届会议上,IBM、三星等公司展示了其在AI芯片领域的最新进展;谷歌、德州仪器等公司分享各自在雷达芯片中使用的创新技术;英特尔、荷兰代尔夫特理工大学等则展示其在量子芯片研发方面的最新尝试……
芯东西收集并汇总本届ISSCC期间,共计9家企业或机构在AI芯片、雷达芯片、量子芯片等技术领域中,发布或展示的产品,分享各领域最前沿芯片技术玩家的 “绝技”。

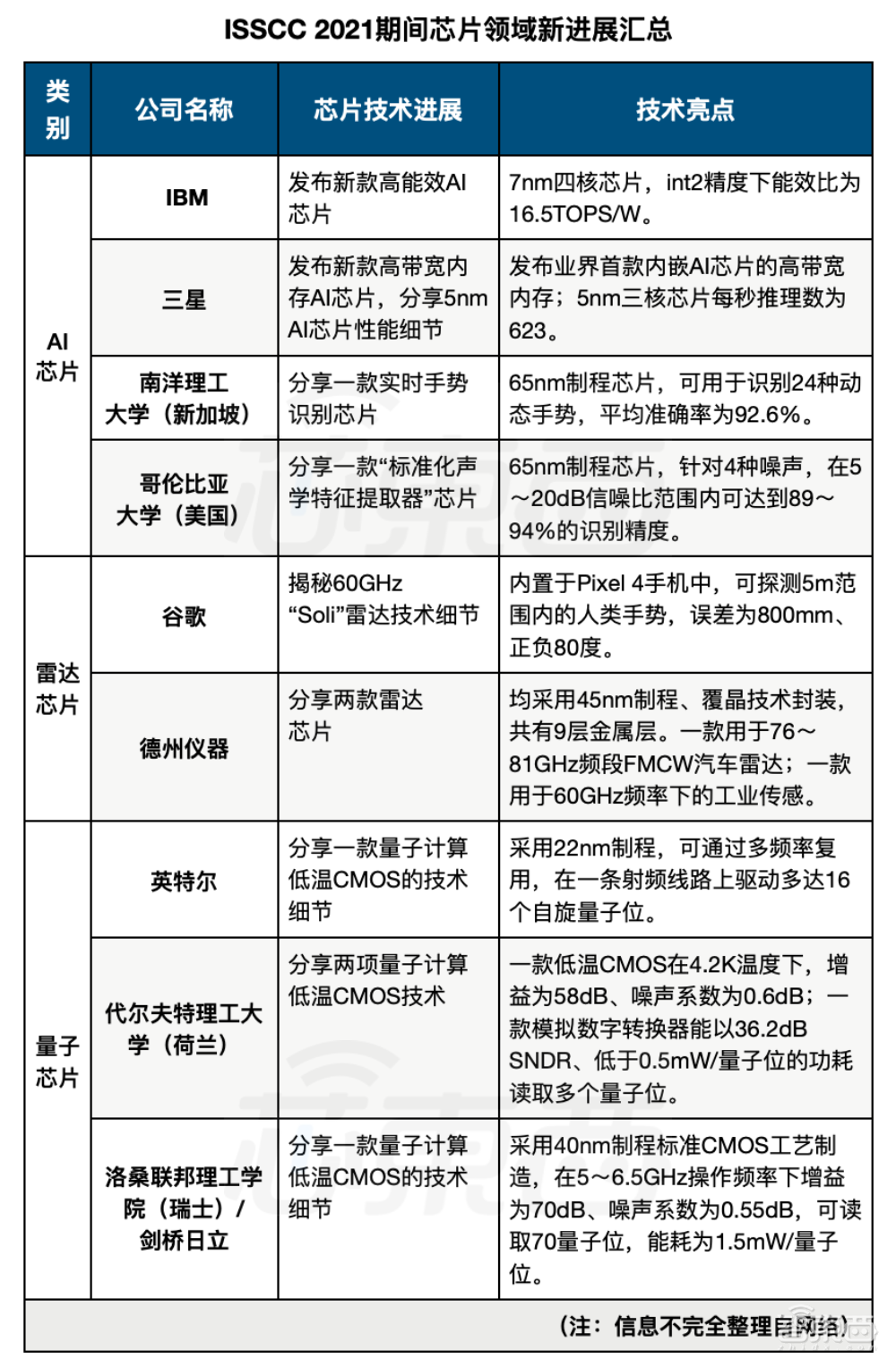
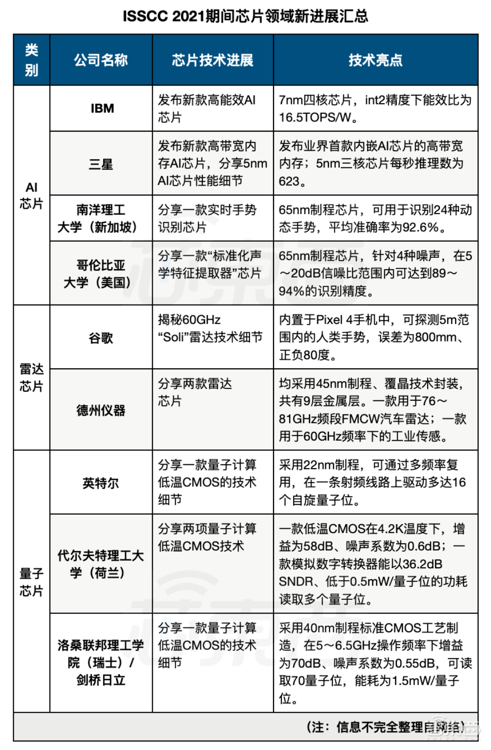
▲ISSCC 2021期间芯片领域新进展汇总
一、AI芯片:产学界玩家齐现身,五款AI芯片竞技
在ISSCC 2021会议上,IBM、三星两家公司,南洋理工大学、哥伦比亚大学两大学府的研究团队,分别分享了各自在AI芯片领域的最新进展。
其中,IBM、三星分别从提高AI芯片能效和性能着手,两大学府则分别着力提升AI芯片对图像、声音的识别能力。
1、IBM:芯片能效比高过NVIDIA A100
IBM在ISSCC 2021大会上发表了据称是“全球首款”采用7nm制程工艺的高能效、低精度训练/推理AI芯片,该芯片集成四核心,面积为19.6平方毫米,可达到80%以上的训练利用率和60%以上的推理利用率,而通常情况下,GPU的利用率在30%以下。
相比同样采用7nm制程工艺的NVIDIA A100 GPU,IBM新款AI芯片具备能效优势。具体来说,NVIDIA A100 GPU在int4精度下的能效比为3.12TOPS/W;而IBM新款AI芯片在同等精度下的能效比为8.9TOPS/W。
这背后,IBM为其新款AI芯片采用了超低精度混合8位浮点格式(HFP8,hybrid FP8)。这是IBM于2019年发布的一种高度优化设计,允许AI芯片在低精度下完成训练任务和不同AI模型的推理任务,同时避免质量损失。
此外,IBM新款高能效AI芯片添加了电源管理功能,可减缓芯片计算过程中的功率消耗。

▲IBM新款高能效AI芯片示意图(图源:IBM)
2、三星:发布业界首款内嵌AI芯片的高带宽内存
在ISSCC 2021上,三星发布了一款高带宽内存处理器(HBM-PIM,high-bandwidth memory, processing-in-memory),这是业界首款内嵌AI芯片的高带宽内存,可用于加速数据中心、高性能计算应用、人工智能应用。
三星指出,当他们用现有的HBM2 Aquabolt系统测试新技术时,发现系统性能翻了一番、能源消耗降低了70%。
目前,三星还在与AI解决方案合作伙伴对HBM-PIM技术进行测试,并期待在2021年上半年看到对HBM-PIM技术的测试结果。
原理方面,该处理器集成了一个以300MHz频率运行的PCU(Program Control Unit,程序控制部件)。该PCU由主机CPU采用常规内存命令控制,可以直接在DRAM单元中执行FP6运算。
此外,当系统运行的应用程序不是为HBM-PIM编写的时候,HBM-PIM可以作为常规RAM运行。
3、三星:5nmAI芯片跑CNN模型能效比达13.6TOPS/W
除发布高带宽内存处理器外,三星还分享了其5nm三核心AI芯片的技术细节,该芯片面积为5.46平方毫米,额定电压在550~900mV之间,时钟频率在332MHz~1.2GHz之间。
性能方面,在相当于多线程CPU操作的吞吐量优先级模式下,该芯片在332MHz下的每秒推理数为194;在1.196GHz下,该芯片的每秒推理数为623。
能效方面,在0.6V电压下,该芯片对CNN模型Inception-V3的运行结果显示,其能耗为每焦耳的推理数为1190,能效比为13.6TOPS/W 。
据三星方面分享,其5nm三核心AI芯片的每个核心中,都集成了2个子核心(卷积引擎)、1个矢量处理器单元,以及一兆字节的暂存器。其中,每个子核心都具备权重–特征映射(weight-feature map)。每个周期中,该芯片可以执行16维向量的64个点积。
4、南洋理工大学&哥伦比亚大学:分享动作/声音识别芯片绝技
新加坡南洋理工大学和美国哥伦比亚大学在ISSCC 2021会议上展示的芯片均采用65nm制程。
其中,南洋理工大学分享了一款实时手势识别芯片,该芯片适用于可穿戴和物联网设备场景。这款芯片采用65nm制程,面积为1.5平方毫米,可用于识别24种动态手势,平均准确率为92.6%。在0.6V电压下,功率为184μW。
哥伦比亚大学团队则分享了一款噪声识别芯片。据哥伦比亚大学分享的数据,在570nW功率下,该款芯片解决方案在5~20dB的信噪比范围内,对4种不同噪声类型的识别精度可达到89~94%。
二、雷达芯片:谷歌/德州仪器分别揭秘手机/车用雷达技术细节
在雷达芯片领域,谷歌和德州仪器的演讲者分别现身进行技术讲解。
谷歌首次揭秘搭载于Pixel 4手机的“Soli”雷达芯片技术细节;德州仪器则分享了其车用雷达芯片、工业用雷达芯片的独特设计。
1、谷歌:揭开手机雷达芯片5米“识人”秘诀
谷歌的“Soli”雷达芯片搭载于Pixel 4手机中,可用于识别手机前方5米范围内的人类手势,并将距离误差控制在800mm内、将角度误差控制在80度范围内。
该芯片采用英飞凌公司的0.13μm制程BiCMOS工艺制造,1.8V下的峰值功率小于400mW。
据谷歌分享,“Soli”雷达芯片由一个发射通道和三个接受通道组成。每个通道均在5*6mm封装的顶部封装共振贴片天线,天线体积小到可以嵌入手机面板。
此外,共振贴片天线被切割到芯片4层金属层封装的顶层,并在下层中有馈线(feeder)。数据显示,“Soli”芯片的收发隔离度可以达到20dB以上。

▲谷歌“Soli”雷达芯片天线示意图(图中左部)
2、德州仪器:两款45nm雷达芯片的架构秘诀
德州仪器在ISSCC 2021大会上分享了两款45nm雷达芯片的技术细节,两款芯片均采用覆晶技术封装,具备9层金属层。
其中一款用于76~81GHz频段下的FMCW汽车雷达;另一款采用封装集成天线,适用于60GHz频率下的工业传感。
据德州仪器在ISSCC大会上分享,适用于60GHz频率下工业传感的雷达芯片采用了一种“无模型芯片级倒装芯片封装(mould-less under-mount chip-scale flip-chip package)”。
该芯片中,天线安装于15×15mm球栅阵列封装(BGA)和60GHz死区的底部。发射天线和接收天线均为凹型(cavity-backed)的“E”型贴片。
三、量子芯片:英特尔22nm低温CMOS可驱动16个自旋量子比特
放眼整个行业,量子芯片发展尚处于初级阶段。但是,量子计算强大的并行运算能力,吸引着众多玩家在这个新兴领域进行不辍探索。
本届ISSCC大会上,英特尔、代尔夫特理工大学、洛桑联邦理工学院和剑桥日立,分享了他们在量子芯片设计方面的心得。
1、英特尔:展示可驱动16量子比特的22nm量子芯片
英特尔展示的量子芯片采用22nm FinFET工艺制造,可在4K温度下运行,实现了最多对128个量子比特(qubit)的控制。
该芯片与一个被冷却到20mK温度下的自旋量子比特相邻。为增加量子芯片的灵活性,英特尔芯片设计人员还在该芯片上增加了一个微控制器。
该芯片具备量子比特读出(Qubit Readout)和多门控脉冲(Multigate Pulsing)两大功能。
通过多频率复用,该芯片可在一条射频线路上驱动多达16个自旋量子比特,并同时读取6个量子比特的状态和控制22个门电位。通过同时控制多个门电位,该芯片可有效地进行量子比特读取、实现多个量子比特的纠缠和操作。

▲英特尔量子芯片示意图(图片右部)
2、代尔夫特理工大学&洛桑联邦理工学院等:分享量子计算低温CMOS技术新进展
来自荷兰代尔夫特理工大学的研究团队分享了两项量子计算低温CMOS技术。
其中,一款低温CMOS在4.2K的运行温度下,增益为58dB、噪声系数为0.6dB;一款模拟数字转换器能以36.2dB SNDR、低于0.5mW/量子比特的功耗读取多个量子比特。
瑞士洛桑联邦理工学院和剑桥日立分享了他们在低温CMOS领域的一项联合研究,即一款采用40nm制程标准CMOS工艺制造的量子芯片。
该芯片在5~6.5GHz操作频率下增益为70dB、噪声系数为0.55dB,可读取70个量子比特,能耗为1.5mW/量子比特。
结语:9大技术彰显芯片设计风向标
作为已有近70年历史的集成电路设计领域顶会,ISSCC会议汇集了各领域芯片设计玩家的最新技术突破与探索。
可以看到,在AI芯片领域,除了不断提升芯片算力以外,优化能效比日益为芯片设计玩家所重视。此外,物联网应用加速落地与雷达芯片技术升级相互促进、产学界对量子芯片技术的探索亦未停歇。
此外,除了上述提及的与会玩家,还有其他玩家展示了其产品的最新应用情况。比如,NVIDIA、百度分别携A100 GPU、百度昆仑1通用AI处理器线上亮相。
来源:Electronics Weekly、IBM、三星