智东西(公众号:zhidxcom)
文 | 韦世玮
澎湃芯片仍在“挣扎求生”。
小米10周年演讲前夕,雷军在微博公开回复:“我们2014年开始做澎湃芯片,2017年发布了第一代,后来的确遇到了巨大困难。但请米粉们放心,这个计划还在继续。”
这似乎是澎湃S2芯片流产两年多以来,雷军对这一话题的首次公开回应。
自雷军为小米开拓了半导体版图的第二条路径——产业链投资后,小米一直在积极加速投资半导体的引擎。
仅在今年第一季度,小米就投资了帝奥微电子、灵动微电子和翱捷科技等八家半导体公司,覆盖射频芯片、模拟芯片和MCU等多个领域。
小米半导体投资节奏在第二季度仍持续高歌猛进中。
据智东西统计,二季度以来,小米通过湖北小米长江产业基金先后投资了云英谷科技、比亚迪半导体、灿芯半导体等8家芯片公司,并主要集中在战略融资阶段。从显示芯片到集成电路(IC)及功率器件,从RISC-V架构到ASIC芯片,小米无处不在。
有意思的是,去年7月12日同一天被小米入股的两家芯片设计公司,也已成为A股芯片市场的“后浪”。其中,芯原微电子已于今年8月18日成功登陆科创板,而恒玄科技也在今天过会。
自研澎湃芯片长期阵痛难产的小米,却靠着半导体投资在芯片领域结出了不少果实。事实上,为了让澎湃芯片更快地“重生”,小米一直卖力地在半导体投资市场砸钱圈地。
小米的这一系列投资,不仅在短期内为自身“AI+AIoT”双引擎战略提供续航动力,同时也为长期冲击芯片研发市场,打通产业链“经脉”埋下技术伏笔。
本文为智东西追踪小米芯片投资系列深度报道的第三篇。当我们再次将目光聚焦到这个话题,小米半导体产业链的投资战术与打法,已经被市场与行业的好奇者研究得太多,而小米创始人雷军也越来越不隐瞒他要攻占市场半导体城池的野心。
雷军到底还有多少底牌?小米半导体产业链的牌面已布局到何种境地?澎湃芯片还要“失声”多久?这些问题,不止一往无前的小米,就连我们也在试图寻找答案。

一、芯片投资版图之上,小米AIoT的野蛮生长
与2019年相比,小米的半导体供应链投资似乎已进入到了轻车熟路的阶段。
一方面,小米投资芯片公司的主体基本全部以湖北小米长江产业基金为主,早年时常出没的紫米科技、武汉珞珈梧桐和People Better对半导体领域的投资几乎停摆。
同时,湖北小米长江产业基金的对外投资公司数量,也从2019年的20家猛增到今年的39家,其中新增半导体企业为15家,累计共投资半导体企业24家。
也就是说,在短短不到一年的时间里,小米芯片投资的节奏已从2018年小心翼翼的试探,变成了如今的疯狂撒网与扩张。
另一方面,小米的投资赛道也出现了新方向,除了熟悉的模拟芯片、射频芯片、无线通信芯片等细分市场,小米开始尝试将版图扩展至RISC-V架构、ASIC芯片等新航道中。
与两年多来仍在悄无声息挣扎“重生”的澎湃芯片不同,小米新走的这条半导体投资路径不仅“活”得越来越好,更是抓住了新的资本机会“野蛮生长”。
尽管今年新型冠状病毒肺炎疫情的影响席卷了各行各业,但半导体投资作为雷军落子All in AIoT战略的重要技术辅助,2020年上半年,小米IoT与生活消费产品业务实现营收282.37亿人民币,同比增长4.6%,研发开支也同比增长25.8%至20亿人民币。
此外,小米IoT平台的规模也在不断扩大。截至今年6月30日,小米IoT平台已连接的IoT设备数(不包括智能手机及笔记本电脑)已达到2.71亿台,同比增长38.3%;AI助理小爱同学的月活用户数已超7.84千万,同比增长57.1%。

同时,小米智能电视在第二季度全球电视市场出货整体放缓的趋势下,仍保持同比增长,实现280万台出货量。据奥维云网统计,2020年Q2小米电视出货量已连续6个季度居于中国大陆电视出货量第一位。
实际上,在这些数据逆势增长的背后,与小米长期布局的半导体产业链息息相关。
据了解,以研发多媒体智能终端应用处理器芯片为主的晶晨股份,其智能机顶盒SoC芯片、智能电视SoC芯片、AI音视频系统终端SoC芯片,已广泛应用于小米、TCL、谷歌、亚马逊等国内外公司,其中小米不仅早在2018年11月就入股了晶晨股份,并已成为该公司营收占比较高的大客户之一。
类似的还有Wi-Fi及蓝牙芯片设计公司乐鑫科技,小米曾在2018年11月通过天津金米入股该公司,其研发的ESP-ADF语音框架,也早已实现对小米语音云平台的支持。
而晶晨股份和乐鑫科技,也是小米早年投资的半导体产业链中,率先登陆科创板的两家芯片企业。
不难看出,基于小米与芯片公司“相辅相成”的战略打法,雷军费尽心思勾勒的半导体投资版图,在蓄能自身芯片实力、推动自身AIoT业务增长的同时,正逐渐在A股市场的舞台上发光发亮。
二、二季度以来八次出手,小米“芯”布局加速冲刺
产业链投资,似乎一直是是雷军引以为傲的事。
小米在2020年上半年财报中透露,截至6月30日,小米已投资超过300家公司,总帐面价值368亿人民币,同比增长28.4%。
在上游产业链,小米的投资版图更迅猛地“征战”5G、物联网、人工智能、集成电路、先进制造和工业互联网等领域,并在2020年上半年已投资超20家上游产业链公司。
尤其在集成电路领域,“天使投资人”雷军对半导体的投资愈发“上瘾”。
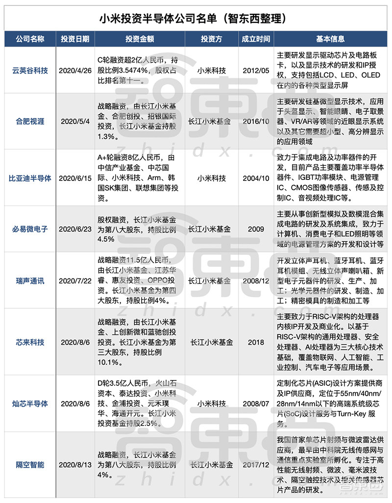
自今年第一季度小米资本密集砸向8家半导体公司后,雷军的芯片投资布局仍在持续加速。据公开信息统计,二季度以来至8月底,小米再次投资了8家半导体,分别为云英谷科技、合肥视涯、比亚迪半导体、必易微电子、瑞声通讯、芯来科技、灿芯半导体和隔空智能。

▲2020年二季度以来小米投资半导体产业链公司名单
1、云英谷科技
显示驱动芯片公司“云英谷科技”的名字,并非第一次出现在小米产业链投资的版图中。
早在2018年初,云英谷科技就获得了小米科技、北极光创投和高通风投等资本的B轮投资,随后两年里一直得到投资方青睐,并在今年4月获得由小米科技等老股东跟投的超2亿人民币C轮融资。
据了解,云英谷科技创始人兼董事长顾晶从清华大学电子工程学毕业后,前往美国哈佛大学继续深造,获得博士学位。期间,他还与同学一起开发了高分辨率显示屏制造相关技术,并申请专利。
基于对显示技术研究的热忱,2012年,顾晶回国创立了云英谷科技,以研发显示技术、IP授权、生产并销售显示驱动芯片/电路卡为主,面向手机、笔记本电脑、电视、AR/VR等消费类电子市场。
如今,云英谷科技不仅实现了2K/4K/8K TV TCON驱动板卡,以及可定制FPGA图像处理板卡的量产及落地,也正在开发AMOLED驱动芯片。同时,国产显示屏巨头京东方为其大股东,持股比例6.17%。

▲云英谷科技创始人CEO顾晶
2、合肥视涯
合肥视涯的前身,是一家名为“上海视涯信息科技”的硅基微型显示技术开发公司,成立于2016年10月,其创始人兼董事长顾铁曾在美国从事多年显示技术工作。
今年5月,长江小米基金、合肥创投和招银国际向其进行的战略投资,实际上是合肥视涯在工商信息平台公开的第一笔融资动态,其中小米持股约1.3%。
这对一家已经成立四年的显示屏创企来说,似乎节奏有些过慢。不过,合肥视涯旗下的理湃光晶和合肥视涯显示两家子公司,曾分别在2016年和2018年各获得一笔融资。目前看来,这两家公司都是合肥视涯在半导体显示细分赛道上的拓展。
合肥视涯核心技术主要涉及半导体及OLED微型显示两大领域,面向头盔显示、智能眼镜、电子取景器和VR/AR等市场。 2019年,合肥视涯显示的12吋晶圆硅基OLED微型显示组件研发生产基地正式投产,总投资24亿人民币,一期项目投资12.8亿人民币,月投片量9000片。
3、比亚迪半导体
出身于我国老牌汽车厂商比亚迪公司的比亚迪半导体,可谓是今年夏天最火热的芯片企业之一。
今年4月,比亚迪半导体宣布完成内部重组并寻求独立上市后,不仅在短短20天内获得19亿人民币A轮融资,以及8亿人民币A+轮融资。其中,投资方除小米科技外,还不乏中芯国际、Arm和韩国SK集团等知名半导体企业。
同时,比亚迪半导体还将热度“烧”到了比亚迪汽车身上,使其股价猛涨约60%。
实际上,比亚迪半导体自2004年10月成立以来,就一直主要研发IC及功率器件,目前产品已覆盖功率半导体器件、IGBT功率模块、电源管理芯片、CMOS图像传感器和传感及控制芯片等。
4、必易微电子
成立于2014年的必易微电子,主要从事创新型模拟及数模混合集成电路的研发及系统集成,开发相关的电源管理解决方案,产品覆盖LED照明、计算机和小家电等领域。
如今必易微电子已拥有恒流电路及其恒流控制器、开关电源电路、LED电流纹波消除电路等20余项专利,自主电源技术实力不可小觑。
不过,必易微电子一直以来似乎都比较低调,在公开信息中并无太多创始人及相关团队信息。
这份低调也能从公司融资事件中看出。据公开信息透露,必易微电子从成立至今进行了两轮股权融资。除了2019年方广资本的融资外,今年6月,湖北小米长江产业投资基金也进行了投资,为必易微电子第八大股东,持股比例4.5%。
5、瑞声通讯
瑞声通讯是瑞声科技(香港)的控股子公司,成立于2008年12月,主要以仿真技术为基础,为立体声耳机、移动终端、机器人、无人驾驶汽车等智能设备提供硬件及软件解决方案,覆盖声学、精密加工、触控反馈、光学、射频等领域。
实际上,瑞声通讯母公司瑞声科技早在1993年就已成立,是苹果公司产业链的重要供应商之一,主要为苹果手机提供扬声器等部件。2005年,瑞声科技成功在香港挂牌上市,目前市值为591.56亿港元。
据了解,瑞声科技也是一家“夫妻店”,创始人为潘政民、吴春媛夫妇。1993年,26岁的潘政民创立了一家名为深圳远宇的公司,历经多年创业逐渐构建起属于自己的微型声学器材产业。

▲瑞声科技创始人之一潘政民
如今的瑞声科技已成功打入苹果、三星、谷歌、诺基亚和索尼等多家科技巨头产业链。今年7月,长江小米基金、江苏华睿、惠友投资、OPPO共同向瑞声通讯投资了11.5亿人民币,OPPO和湖北小米长江产业基金同为该公司第三大股东,持股比例4%。
6、芯来科技
作为中国RISC-V架构的重要玩家之一,芯来科技主要研发基于RISC-V架构的通用处理器、安全处理器和AI处理器。自2018年9月成立以来,其一直受到国内芯片行业的关注,仅在成立三个月后就拿下千万级人民币的天使轮投资。
今年8月,芯来科技新一轮战略融资由长江小米基金领投,老股东上创新微和蓝驰创投跟投,投后湖北小米长江产业基金为第三大股东,持股10.1%。
据了解,芯来科技创始人兼CEO胡振波本科毕业于上海交通大学,毕业后一直从事处理器内核设计等相关工作,曾担任武汉新思科技ARC部门研发经理。
2019年,芯来科技与兆易创新共同研发了RISC-V架构的通用MCU,并推出搭载Linux操作系统的应用级处理器UX600内核,并与晶晨半导体、芯原微电子、腾讯、华为和小米等科技公司已达成合作伙伴关系。

7、灿芯半导体
除了芯来科技外,小米在创新架构及处理器设计领域的投资布局还有灿芯半导体。
成立于2008年7月的灿芯半导体是一家ASIC芯片设计公司,主要定位55nm/40nm/28nm/14nm以下的高端SoC设计和一站式交钥匙(Turn-Key)服务。目前,灿芯半导体的“YOU”系列IP和硅平台解决方案,已广泛应用于消费电子、物联网、科创戴设备和通讯等领域。
管理团队方面,灿芯半导体CEO庄之青博士毕业于清华大学电子工程学系,之后相继前往美国约翰普金斯大学和加州大学尔湾分校留学,并获得硕士和博士学位。同时,其管理团队中的吴汉明博士出身中国科学院,曾任中芯国际技术研发副总裁。
基于深厚的管理及技术团队背景,灿芯半导体一直以来也受到行业的不少关注,发展至2015年已完成800万美元C轮融资,中芯国际为大股东,持股24.6%。今年8月,小米科技、火山石资本和泰达投资等对其进行了3.5亿人民币的D轮融资,小米投后持股2.5%。
8、隔空智能
成立于2017年12月的隔空智能是一家单芯片智能传感器研发商,主要研发高性能无线射频、微波、毫米波技术、隔空触控技术及相关传感器芯片,覆盖物联网、5G通信、智能家居和智慧城市等市场。
据了解,隔空智能的核心创始团队主要来自中国科学院、清华大学、华为海思、展讯等知名院校及科技公司,技术实力深厚。同时,其合作伙伴包括中芯国际、Arm、恒玄科技等半导体公司,包括飞利浦、松下电器和美的等家电厂商为其重要客户。
去年7月,隔空智能刚刚完成了数千万人民币A轮融资,而在今年8月,长江小米基金对其进行了新一轮战略融资,投后持股4%。

三、努力重生的澎湃芯片,仍在暗藏玄机
总的来说,小米不断深入布局的半导体产业链投资,不仅将促进小米在AIoT领域的生态链企业与芯片公司的业务协同和发展,也为澎湃芯片的一步步“重生”积累重要的技术动能。
毫无疑问,雷军在小米十周年前夕对澎湃芯片的回应,再度掀起了业内对澎湃芯片的无限遐想。
在澎湃芯片计划继续的巨大困难面前,雷军不仅没有放弃,更是将“技术为本”提到了小米永不更改的“三大铁律”中。
我们将目光放在雷军乐观的心态的另一面,他的乐观和信心源于何处?“重生”的澎湃芯片又在做着哪些努力?
基于对大量的工商信息的挖掘和分析,智东西发现,小米澎湃芯片在复活路上有条不紊地行进中。
尽管澎湃芯片早期的“主力军”——松果电子的官网主页早已无法访问,现在更是直接无法追踪到服务器IP地址。但我们从一些蛛丝马迹中发现,它正在悄悄地为“复活”做准备。
今年5月,松果电子悄悄更名,从“北京松果电子有限公司” 摇身一变为“北京小米松果电子有限公司”,虽然只有“小米”两个字之差,但却意味着小米在明面上开始为复活澎湃芯片“动真格”了。
如何“动真格”?小米有二法,一为法定代表人变更,二搬家。
据工商信息显示,松果电子更名后的第二个月,其法定代表人从小米公司总裁、副董事长林斌变更为小米集团高级副总裁、中国区总裁王川。同时,王川为松果电子经理,林斌为执行董事。
同样在一个月后的7月18日,松果电子企业地址从原来的北京海淀区清河朱房路,搬到了海淀区西二旗路。这一搬家有何玄机?我们先往下看。
在小米重启澎湃芯片的“征途”中除了松果电子外,南京大鱼半导体也是松果电子重组后成立的得力“干将”。不过,今年南京大鱼半导体却默不作声,也许它仍在蓄力憋大招?我们继续往下看。
因为智东西发现,有一家十分低调的公司,也在默默地与松果电子在同频调整中。
这是一家名叫“拜恩科技”的公司,诞生于2015年4月的北京,法定代表人正是王川,实际控股人为松果香港有限公司。
据信息透露,拜恩科技主营范围为IC及其组件、光电子器件及其组件、智能卡系统及软件、手机及其配件、电子产品的技术开发等。
更有意思的是,这家公司也在今年8月搬了家,新家地址就在松果电子的隔壁,松果电子为“004”号,拜恩科技为“005号”。
与此同时,拜恩科技在6月份也发生了人事变动,法定代表人从林斌变更为王川,王川为经理,林斌为执行董事。
尽管这些变动的声响并不大,甚至一直在悄无声息地进行,但我们也能从这些蛛丝马迹中看到小米要复活澎湃芯片的挣扎与决心。
结语:小米十年重新出发,澎湃三年一梦
造芯之于小米,是一场刺激的冒险、一场激烈的竞赛、一场漫长又煎熬的征程,更是它未来想要长久屹立于重要国际舞台的必经之路。
虽然小米造芯的历史仿佛才刚刚写完一个楔子就戛然而止,但我们也要理性地从半导体产业的发展规律看待它的不足,毕竟如今处在水深火热中的某家巨头公司,当初也是花了十年的时间,才能信心满满地将芯片迅速“转正”,成为行业中的“扛把子”之一。
澎湃芯片复活的背后,雷军造芯梦仍在继续。