智东西(公众号:zhidxcom)
文| 李水青
智东西7月17日报道,近日,江苏省南通市联合京东数科上线全省首个市域治理现代化指挥中心,支持汇聚共享、智能搜索、集约服务、分析研判、监测预警、联动指挥、行政问效等核心功能,目前已建成 “危化品全流程监管”“群租房治理”等创新应用。
江苏南通是一个GDP常年在全国20名左右的经济强市,本次上线的市域现代化治理指挥中心打通11个县市区、62个委办局的数据。深度参与项目的京东数字科技集团副总裁郑宇说:“这是中国第一个把所有部门的数据真正全部汇到一起的指挥中心。”这让我们不禁想到,中国有多少新崛起的非一线智能城市正在被低估。

▲江苏省南通市
2020年上半年,郑州联合阿里火速投建12亿元城市大脑项目;2020年6月,贵阳牵手依图科技在全国率先针对全市地铁和BRT实现“刷脸”通行……近来,不断有一线城市之外的“后浪”智能城市闯入我们的视线,让人眼前一亮。
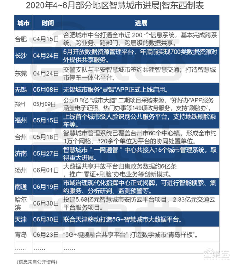
非一线智能城市崛起的步伐正在变快。当下国内智能城市的大致发展水平如何?从4月~6月部分地区的动态能够略知一二:

▲2020年4~6月部分非一线智能城市进展
可以发现,在智能城市建设的底层,“上云”早已成为各地政府的共识;在上层,各类应用正热火朝天地搭建;在不容易被注意的中层,许多城市也开始探索更有层次的数字中台、城市操作系统等建设……
2020年是智能城市的一个阶段性成果验收年。2014年9月国家发改委曾在《关于促进智慧城市健康发展的指导意见》中立定目标:“到2020年,建成一批特色鲜明的智慧城市”。六年已过,可以看到,在我国众多非一线城市中,云计算、大数据等新技术基础设施及信息化应用已经平稳落地。
如果将2020年之前的智能城市基础设施建设、信息化的阶段称为智能城市1.0,那么新基建背景下的智能城市2.0将会有什么样的新趋势?
2020年也是智能城市发展新的启程点。新基建被中央政治委员会提及并被写入政府工作报告,支持大力发展“数字基础设施”,又会为智能城市建设带来什么样的红利和挑战?
一、新基建风口,智能城市迎战“灰犀牛”
2020年新基建,是打开智能城市2.0的一把钥匙。
新基建早在2018年中央经济工作会议上就被提出,随着2020年3月中央政治局常委会把新基建提到了新的战略高度,新基建成为拉动中国整体增长的最重要战略之一。千兆固网、5G、云、AI、大数据等技术纳入和桥梁、电力一样的基础设施范畴,这些技术无疑将从底层,推动智能城市的发展。
正如中国工程院院士邬贺铨在2020国际智能城市峰会上说:“两新一重的建设任务和新基建的战略将进一步夯实智慧城市建设的基础,提升智慧城市的水平和市民的获得感。”

▲邬贺铨说,新数字基础设施是新基建的支柱
翻看多地方案,“开放城市数据”成为北京、上海、江苏等地方案中的高频词汇,成为智能城市发展的重中之重。比如,北京市就罕见地提出量化指标,明确立下“汇聚并无条件开放政务、交通、城市治理等领域的数据3000项以上,支持应用”的Flag。
回顾2020年新冠肺炎疫情防控,智能城市建设发挥作用;然而我们也同时看到,某些城市在数据开放共享等方面依然存在短板。这个问题就是长期盘踞在智能城市决策者和从业者心中地“灰犀牛”——“数据烟囱”。
疫情给千帆竞发的中国智能城市打了一剂清醒针。
全国政协委员刘伟在2020年两会中提到:“疫情期间,我看到,设卡守点、信息登记等社区防疫都以人工的方式,效率低,传统单一耗时;社情底数不清、下发排查数据准确率低,信息使用低效……疫情暴露出智慧城市建设方面存在的短板,我们看到城市的建设还可以不断优化。”

▲疫情管理中的信息采集及沟通工作仍十分依赖人力
正如郑宇所说:“许多城市虽然将各部门的数据拿来放在一个大厅里,却没有改变部门之间‘数据烟囱’林立的局面。当需要多个部门一起做一件事情的时候,这种联动机制就显得缺乏抓手了。”
二、有了大脑,智能城市还需要“心脏”
要让数据“血液”激活智能城市2.0,可以说是知易行难。对于智能城市决策者和产业人来说,既要打破旧有体制机制的藩篱,又要考虑千万部门已有数据参差百态,更要考量数据共享和安全之间的微妙平衡……简单来说,真正的数据开放面临以下两大难点:
1、数据打通问题
在数据安全和数据打通之间如何平衡?有没有解决先进的技术手段可以解决这种矛盾?
2、传统“总包加分包”模式没有解决的生态问题
其实政府根本不缺第三方的信息化服务公司,通常会选择一个大集成商,再把业务分成多个小子块给第三方信息化服务公司,出现的问题就是“各自为政、烟囱林立”。
因此,如果有一个统一的“数字底座”生态支持应用开发,提供标准化的开发组件,将大大提高开发效率。
如何开放数据?
一个已经探索落地的解决办法是——智能城市操作系统。
智能城市操作系统的含义从字面上就能理解,就像PC上面有一个windows一样,各个城市已有的城市“云基础设施”要撑起海量应用,也需要一个“windows”,那就是城市操作系统。
通过南通市域治理现代化指挥中心案例,我们可以更好地理解城市操作系统的作用。
南通市是一个有2000多家危化品企业的化工大市。涉及到危化品,一旦出事就是大事,会给城市的正常运转、百姓的安居乐业造成巨大影响。对此,基于京东数科智能城市操作系统打造的南通市域治理现代化指挥中心,推出了一个危化品全流程管理应用。

▲危化品侧翻事故
这个应用的作用,就是让涉及危化品生产、存储、运输、销售、使用、处置等全部6个环节、9个部门、12个系统的数据相互开放共享,从而支持部门协调联动。
比如当大数据监测预警发现某个已被责令停业整改的企业可能仍在偷偷生产,这个风险会由指挥中心报出并提示相关部门,还会通过数据共享形成的知识库提出建议处置方法。当智能化水平有一定积累后,它就会提出全流程建议并“一键派单”——首先应急管理局要做什么事儿,几个小时之后“交通运输局”的人做什么,再过几个小时“生态环境局”的人、“街道办”管理人员需要做什么……达到多部门联动的效果。

▲南通危化品全流程管理应用
多部门联动行动的背后,是数据的真正开放共享。郑宇说,指挥中心是首次把所有部门的数据全部真正汇聚到一起;不是以前,将某个电子政务APP作为一个接口,然后可以连接各个委办局办理政府业务,但是委办局之间其实是没有通的。
数据安全问题怎样解决?不同的企业都有自己的探索,当下一种比较可行的方法是联邦学习。以京东数科基于联邦学习的数字网关技术为例,这种数据加工的过程就好像将小麦磨成粉、再做成包子。从这个包子里看不出面粉,面粉里更加看不出小麦的原样,因此数据共享和安全得以平衡。这一数字网关技术正是京东智能城市操作系统非常关键的部件。
有人要问,城市操作系统和多地已经搭建的城市大脑、智慧中枢有什么区别?
主要区别,在于功能。
正如郑宇形容的,假设把城市治理比成一个生命体,城市云就是躯干,城市大脑是神经中枢,数据就是血液。血液如何流向城市大脑中枢供血,靠智能城市操作系统这一心脏,或者说核心引擎。
城市操作系统位于云的上方,脑的下方,这个核心引擎作用,正是将指令从城市大脑传到四肢。
也正是这种区别,决定了智能城市互联网玩家战场的划分。在互联网企业入局智能城市行业之初,包括阿里、腾讯、百度在内的玩家大都采用投资+合作硬件、算法厂,同时进行部分自研,最终以云服务以及打包方案的形式在智能城市战场叱诧风云。
而随着大城市项目中云服务和上层应用出现断层,像京东数科、明略这样的具有大数据融合治理能力企业的战场开始独立出来。他们没有推销云服务的强动机,专门做数字底座。玩家们更加垂直深耕自己的一亩三分地,也是智能城市跃升到2.0版的一大趋势。
三、城市新基建2.0:全维数据!增长!
当城市决策者开始将视线从重金堆算力、单点应用突破开始挪向底层技术与上层应用之间的中层全域数据的打通和开放,智能城市2.0也开始在新基建的土壤上出现新的趋势。
1、给城市装上操作系统,就像为PC装上“Windows”
在智能城市1.0时期,许多王牌智能城市的参与者都深感政府需求不明确、无参考对象等难点,只能摸石头过河。堆算力、数据孤岛、应用单一等问题也成为智能城市1.0的隐疾。
进入智能城市2.0新阶段,“云上脑下”的智能城市操作系统将成为一大通用经验。带有组件化、标准化工具的智能城市操作系统将可以像“windows”被推广大PC一样,推广到各大城市。
以“千年大计”雄安新区为例,这座城市正是从“块数据平台”等数字新基建上长出的城市。通过背后的京东数科智能城市操作系统技术数字底座,“拆迁”等涉及土地局、财政局、银行等众多部门的事项都可以一个系统、一个账号、一次办好。这一趋势隐含的价值是,围绕以智能城市操作系统为数字底座会形成一个强大的生态,大大缩短在面对疫情、洪水等突发情况时的应用开发周期。

▲雄安新区是在智能城市操作系统数字底座上长出来的城市
2、从单点应用突破,到全维数据驱动的区域增长
智能开关红绿灯、智能追踪嫌疑人、电子政务App……这些智能城市1.0时代的应用对许多人来说耳熟能详。总体来看,这些应用主要是单点式的,并且主要聚焦交通、安防、公共服务等领域。
除了这些安全、稳定需求,“促增长”将成为智能城市2.0重要的发力点。京东数科智能城市解决方案与产品规划总监郭沐告诉智东西,过去大家谈的增长主要指经济增长,涉及营商环境、产业链等方面,而进入智能城市2.0新时代,增长需要考量政治、经济、文化、社会、生态文明多方面。全维增长需要依赖全维数据和超大模型。京东数科智能城市业务也致力于为城市做全维效率的增长,致力于做城市的“首席效率增长官”。
比如,在南通项目的“分析研判”板块,京东数科正是通过将发改委、工信局、统计局的经济数据,与京东商城上当地居民的消费、订单、物流等数据结合起来,对当地的产业和经济形势进行研判、预测,创新性的利用“第三只眼”看南通。
3、从城市级大项目,到城市中微空间“新蓝海”
在智能城市1.0时代只聚焦公共安全、大交通、城市综合治理大方案的玩家,开始同时大举加注智慧地区、智慧园区、智慧楼宇等中微空间,成为智能城市2.0时代的又一肉眼可见的趋势。据中商产业研究院数据显示,2019年中国智慧楼宇市场规模超12000亿元。
万亿市场之下是包括商业街、办公园区、校园、生态园区、医院、学校在内的无数城市中微空间,在新基建促进千行百业数字化转型的土壤之上成为一片“新蓝海”。比如,近期在北京王府井启动的“数字双街”,正是基于“智能城市操作系统”整合交通、人流、商家等多元时空数据,促进线上线下消费互动。

▲北京王府井“数字双街”
结语:新基建土壤上,智能城市操作系统成智能城市增长引擎
在2020年新冠肺炎疫情和新基建政策背景下,当整个智能城市行业走出以搭建云基础设施、信息化为主的智能城市1.0阶段,转而聚焦到像血液一样的数据和横亘在理想与现实之间的“数据烟囱”、“数字孤岛”灰犀牛,智能城市建设2.0也就更进一步了。
打破烟囱进行数据开放无疑是一件知易行难的事情,而智能城市操作系统正是一条已经一定程度被证明行之有效的抓手。当云、大脑、数据底座等智能城市基础设施逐渐搭建成型,智能城市也将通过大中微级别的通用智能城市系统和个性化解决方案促进区域的经济、政治、文化、社会、生态文明等各方面的全维增长。