智东西(公众号:zhidxcom)
编 | 董温淑
智东西5月21日消息,今日凌晨00:59,苹果CEO Tim Cook发推,称苹果、谷歌合作研发的蓝牙抗疫工具“暴露通知(Exposure Notification)”发布正式API。1分钟后,谷歌CEO Sundar Pichai同步发推,与Cook一起为这款抗疫工具“站台”。
早在41天之前(4月10日),苹果和谷歌发布声明,称将联手推出一个新冠病毒接触追踪系统。作为智能手机系统市场上的竞争对手,两家公司合作的消息无异于“平地惊雷”,在当时引发了一波全球关注。
然而,两家公司的“强强联合”之路并不顺利。
41天中,为了消除各方对隐私的担忧,这款抗疫工具先是从“接触者追踪(Contact Tracing)”更名为“暴露通知(Exposure Notification)”。之后,两家公司曾定于4月28日发布“暴露通知”测试版API、5月2日公布更多技术文件,结果却在这两个时间点跳票。另外,英国政府与两家公司就是否把用户数据上传至中央数据库展开拉锯战,最终没能谈拢,英国转头选择自研App。
这一切都让人们对“暴露通知”系统能够成功落地产生疑问。围观者也从一开始“活久见”的兴奋转为观望态度。带着神秘色彩,“暴露通知”系统于4月30日上线测试,今天终于发布正式API。苹果通过推出iOS 13.5版系统更新来提供“暴露通知”正式API,谷歌通过发布一次Google Play更新来提供正式API。
当前,全球新冠肺炎确诊人数已经突破500万、累计死亡人数已经超过32万。尽管各大洲周增幅趋势有所放缓,但庞大的基数决定,各国应对疫情仍不能掉以轻心。
在这种形势下,“暴露通知”系统能否发挥出苹果、谷歌承诺的抗疫作用?作用有多大?隐私风险是多少?
智东西从一开始就在关注这项技术进展,下面我们来还原出“暴露通知”系统的实现逻辑和最大问题、以及全球市场接受情况

“暴露通知”系统基于蓝牙技术,不收集用户身份、定位等信息,通过蓝牙信号强弱判断用户之间的距离。如果系统判定某人曾与新冠病毒感染者密切接触超过5分钟,系统会向这个人发送警示通知。
目前,来自五大洲的22个国家和美国的北达科塔州、阿拉巴马州、南卡罗来纳州获得了“暴露通知”系统API权限。谷歌和苹果拒绝公布22个国家具体是哪些,但据《路透社》报道,奥地利、德国、瑞士名列其中。这些国家和地区都处于应用开发的不同阶段,目前还没有App发布。
一、两家CEO凌晨发推,今天发布系统正式API
苹果、谷歌两家均CEO卡住5月21日凌晨1点发推。
今晨00:59,苹果CEO Tim Cook发表推文:“技术可以帮助健康官员快速告诉某个人他们是否暴露于COVID-19病毒。今天,我们与谷歌合作研发的暴露通知API正式可用,能够帮助公共卫生部门提升他们COVID-19 App的效果,同时保护用户隐私。”
01:00,谷歌CEO Sundar Pichai发表推文:“我们与苹果合作研发的暴露通知技术现在可以用于支持公共卫生部门追踪病毒接触者的努力。我们的目标是用另一个工具为他们赋权,帮助他们在保护用户隐私的同时抗击病毒。”

▲上–苹果公司CEO Tim Cook的推特声明,下–谷歌公司CEO Sundar Pichai的推特声明
可以看到,两家CEO都强调了“暴露通知”能够以保护隐私的方式追踪新冠病毒接触者。有意思的是,虽然发推仅差1分钟,但Cook的推文点赞、评论量更高,Pichai的则略微逊色。两家CEO的语言风格也显现出差异。
二、各国对“暴露通知”态度不一:有的寄予厚望,有的选择自研
在抗疫过程中的每个环节,追踪、隔离病毒接触者都是十分重要的一环。疫情发展至今,多个国家进入“解封”阶段,已经获得API权限的22个国家和美国的3个州希望借助“暴露通知”系统防止疫情反扑。
比如,美国北达科他州州长Doug Burgum表示,“暴露通知”可能是一个“超级有用”的工具,“越来越多的人去餐馆和酒吧,如果其中一个人感染了病毒,我们可以在不公布此人身份的情况下通知其他人”。
据悉,此前北达科他州使用一个名为“Care19”的病毒接触追踪App,该App下载率仅有4.4%。本次北达科他州公共卫生部门将利用“暴露通知”API开发名为“Care19 Exposure”的App,预计在未来2周内推出,或能覆盖更多用户。
除了已经达成合作的22个国家和美国的3个州,其他一些国家和地区也在考虑使用“暴露通知”系统。
比如,挪威正在对其原来使用的病毒追踪App“Smittestopp”和“暴露通知”系统进行比较。挪威公共卫生研究所代理副所长Gun Peggy Knudsen表示:“如果苹果-谷歌的工具效果好得多,我们可能会换用(苹果-谷歌的工具)。”
另外,澳大利亚正与苹果、谷歌积极沟通,或用“暴露通知”API接口来提升其“COVIDSafe”App的追踪能力。
尽管一些国家表示支持,但也有一些国家对“暴露通知”持否定态度。
4月初,多家媒体曾报道“暴露通知”系统在法国、英国落地受阻,原因是这两国政府希望这一系统能在后台运行、并把用户数据储存到中央数据库,而苹果、谷歌坚持将数据留在用户设备上。一位法国官员甚至认为:“欧盟国家完全被谷歌和苹果挟持。”
由于协商未果,英国、法国选择自研蓝牙抗疫系统。5月5日,英国政府推出的新冠病毒蓝牙追踪App落地怀特岛进行测试,目前没有后续消息。
三、保护隐私的蓝牙抗疫工具:不必知道用户是谁
这个“暴露通知”系统到底怎么用呢?真的能够保护隐私吗?采用什么技术呢?
作为两家公司研发出的抗疫黑科技,“暴露通知”系统的使用方法其实十分简单。用户只需更新手机、安装卫生部门开发的App、打开手机蓝牙。如果某位用户经医疗机构确诊为新冠肺炎患者,他只需在系统中报备病情,就可以让与其近距离接触过的其他用户收到通知。
在整个过程中,系统不会获取用户姓名、手机号码、定位等身份信息。根据发布在苹果官网上的技术规范,这是因为“暴露通知”采用的是一种蓝牙低功耗技术(Bluetooth Low Energy)。


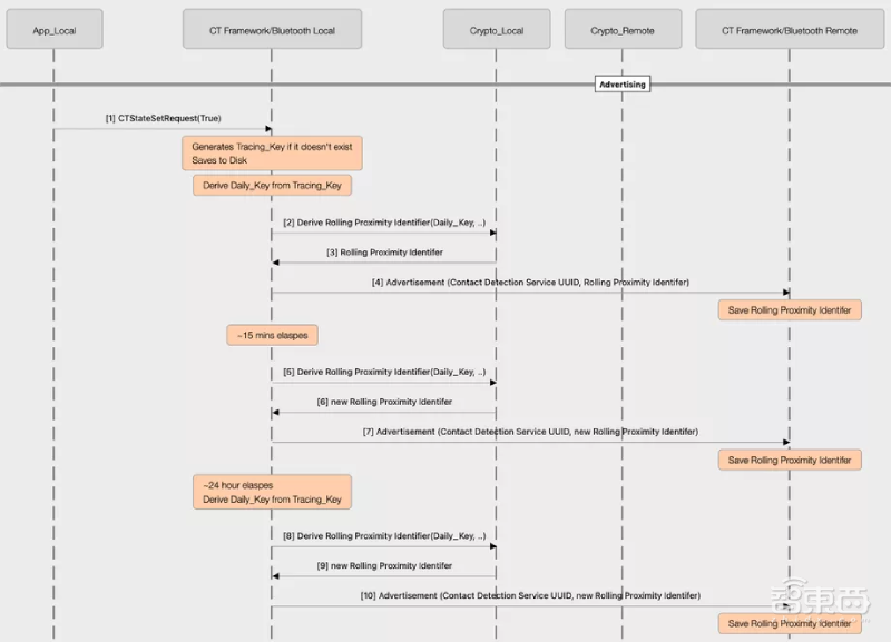
在设备运行过程中,每台用户设备被分配一个16比特的0*FD6F通用唯一识别码(UUID),设备间通过蓝牙彼此这个UUID,并用滚动近距离标识符(Rolling Proximity Identifier)标记接收到的UUID。约每15分钟,滚动近距离标识符会更新一次,以记录收到UUID的时间。

设备交换信息的过程
在整个流程中,UUID码是匹配用户身份的唯一凭据,为了防止黑客通过UUID码倒推回用户身份,苹果和谷歌公司对UUID进行了加密。
UUID基于两种数据生成:16比特的滚动近距离标识符和4比特的关联加密元数据。
滚动近距离标识符(RPI,Rolling Proximity Identifier)又称蓝牙伪随机标识符(Bluetooth Pseuddorandom Identifier),源自滚动近距离标识符密钥(RPI Key)。滚动近距离标识符密钥中包含着接触时间信息:临时暴露密钥(Temporary Exposure Key)和离散时间信号。
首先,滚动近距离标识符的更新频率与蓝牙信号地址的变化频率相同,这样可以防止连接性(link-ability)追踪和无线(wireless)追踪。
其次,临时暴露密钥(Temporary Exposure Key)的更新频率被设置为144,密钥有效期为24小时。每个密钥都由加密随机数字生成器独立生成。
另外,根据协议,时间用unix时间戳方式表示,以10分钟间隔进行离散化处理。
与用户身份标识无关的加密元数据与滚动近距离标识符关联。只有在用户确诊并主动报备病情后,元数据才会解密。

过程
从4月初苹果、谷歌官宣将开发蓝牙抗疫系统以来,一直面临着各界对技术可靠性、隐私安全性的质疑。目前,尽管22个国家和美国的3个州获得了API权限,但是还没有成熟的App落地,系统的实际效果仍旧未知。分析人士认为,“暴露通知”系统可能面临以下问题:
首先,蓝牙连接范围可能不满足社会隔离有效距离的要求。理论上来说,BLE技术的连接范围可以达到100米以上,但实际上这还要取决于硬件的情况。另外,蓝牙信号也很容易被墙壁阻隔。以依靠蓝牙连接的AirPods和iPhone为例,其有效配对范围约为8m,而社会隔离的有效距离一般为18m。
其次,蓝牙追踪系统无法更精确地判断用户之间的接触情况。例如,在确诊用户和其他用户分处两个邻近房间的情况下,其他用户没有感染风险,但系统无法辨别。
另外,用户接受度未知。从公众使用习惯角度来说,并非所有人都会更新系统、随身携带手机,随时开启蓝牙功能。
因此,“暴露通知”系统仅能作为传统人工排查手段的补充,而非替代。
结语:疫情增速放缓,多国积极部署抗疫App
目前,许多国家都在积极开发病毒追踪App。苹果和谷歌预计,在未来几周会有更多国家申请“暴露通知”API权限。新加坡、英国等国致力于部署自己研发的抗疫App。另外,WHO曾于5月8日表示,将为那些资源不足的国家开发一款病毒接触追踪App,或也采用“暴露通知”接口。
不论是“暴露通知”还是其他接触追踪App,其功能都类似我们国家的“健康码”。由于国情不同,一些海外国家难以像我们的健康码一样实现“全覆盖”。因此,这些国家的App能否像我们的健康码一样发挥作用还是个问号,只能等待时间验证。
疫情发展到今天,全球新冠肺炎确诊人数已经突破500万,累计死亡人数已经超过32万。尽管各大洲周增幅趋势有所放缓,但是仍不能掉以轻心。期待在有复工复学计划的国家,各类病毒追踪App能够发挥作用。
文章来源:CNET、Reuters、Engadget