智东西(公众号:zhidxcom)
文| 李水青
智东西5月9日消息,昨日,广州市举办了首批数字新基建重大项目集中签约及揭牌活动,73个总投资规模约1800亿元的项目集中签约、揭牌,亮出广州发展新基建的“头雁阵容”。
华为、阿里巴巴、腾讯、百度、京东、云从、小米、科大讯飞……来自全国各地的科技巨头、AI独角兽亮相主分会场,堪比科技圈的“新基建”春晚。300多家企业 “云签约”“云揭牌”,项目涉及5G、人工智能、大数据、工业互联网等多个与智能产业强相关的领域。
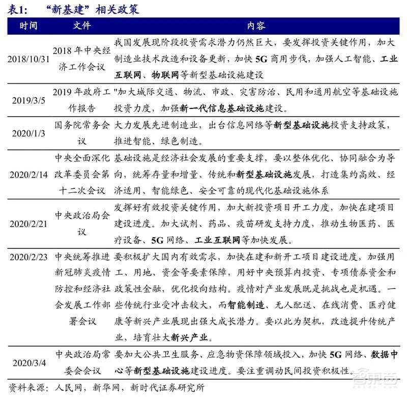
2020年初的新冠肺炎疫情为各行各业蒙上了一层阴影,中央5次提及“新基建”,则带来的是国内各界信心一振。央视报道提出的“新基建”七大领域也在资本市场上流行起来,5G、特高压等板块股价一路飞升。
而后,全国各省市陆续公布未来重点项目,投资规划总额直破50万亿元,“新基建”热一浪高过一浪!一片簇拥之下,几乎只要是通电的产品都能和新基建搭上关系。但也有人问,几十万亿投资目前还停留在规划层面,是画饼还是救济粮?
4月20日国家发改委的发言是“新基建”的一个分水岭,首次明确“新基建”范围,包括信息基础设施、融合基础设施和创新基础设施三大方面,这也成为广州首批数字新基建重大项目签约的“引路灯”。
广州的行动打响了数字新基建第一枪,也为新基建板块钉上了一颗坚实钉子。广州市政府副秘书长高裕跃介绍,这些项目的带动作用大、乘数效应强,将助力全市数字新基建提质增速,引领未来数字经济万亿规模增量。
广州1800亿元的项目包含哪些关键内容?体现了什么样的布局?对广州智能产业发展乃至全国新基建进程有什么样的影响?智东西对此进行了深入调查了解。
一、数字底座、北斗“新大脑”、“一脸走湾区”
人工智能、大数据中心、工业互联网、5G、云计算、物联网、区块链……这些与智能产业息息相关的热词,成为了本次广州数字新基建众多重点项目的主题,让整个智能产业链上下游玩家精神一振。
作为“中国软件名城”、国家首批信息产业高技术产业基地,广州成为这轮新基建变革的“头炮”导师。广州选走了哪些科技大咖和AI先锋?又将从哪些垂直领域做战略和业务切入?看看现场情况,可能要让包括北上深坐不住了。
1、“广电鲲鹏”:今年启动建设量产生产基地
首先最亮眼的,当属华为和广州无线电集团联合打造的生态创新中心。生态创新中心将运用华为的“鲲鹏”计算处理器和“昇腾”人工智能芯片,为各行业提供测试适配和人才培养等服务。
目前,华为与广州无线电集团团队已开展“广电鲲鹏”服务器、桌面、智能大屏、工控机的样机开发工作,出货样机数百台。今年将启动建设位于中新知识城的生产基地以实现量产。
华为中国区副总裁周建军说:“鲲鹏”解决方案利用5G+云+人工智能,为广州打造坚实的数字经济底座。

2、广州港自动化码头:北斗导航“新大脑”
在签约活动南沙分会场,广州港公司的广州港5G创新应用项目公开亮相。广州港公司方面表示,将利用全球首创的“无人驾驶技术应用到智能集卡”,建设成大湾区首个全自动化码头。
广州港股份有限公司副总经理陈宏伟介绍,与传统码头相比,广州港5G智慧港口的自动化码头可节省60%人力资源,减少人为的安全隐患,同时因使用电力驱动更节能环保。
而与其他自动化码头相比,该自动化码头的IGV摒弃了磁钉定位,使用无人驾驶和北斗导航管理控制IGV,这样有利于传统集装箱码头向自动化码头的改造。

3、百度:落地智能汽车生态基地和自动驾驶运营基地
以AI立家的百度也带来了证明工程实力的项目,将阿波罗智能汽车生态基地落户广州黄埔区。该基地将负责百度公司在自动驾驶、智能网联、智能交通领域南方范围的技术研发、产品测试、运营结算等功能,针对自动驾驶出租车、自动驾驶公交车和微循环小巴等产品开展研发。
据了解,本次合作,双方将围绕三个方面开展:一是探索智能“新基建”创新应用的高地,二是构建融合创新生态,推动产业发展集聚,三是培育创新市场主体,促进研发成果转化。

4、云从:“一脸走湾区”
作为计算机视觉“四小龙”之一,云从科技惊喜入围,登上了广州的“新基建”重点项目名单。云从科技带来了人机协同开放平台项目,是基于人工智能、物联网、大数据、5G等新的信息技术,在广州市打造的国内首个定位于智能城市的基础设施。
云从科技企发中心总监林明举例介绍,疫情防控期间,无感、非接触的手段会非常受欢迎,以人脸作为身份,实现构建“人机交互-人机融合-人机共创”依次演进,希望在实现“一脸走南沙”后,继续实现“一脸走广州”“一脸走湾区”。

5、京东:引入直播带货助推批发市场转型
京东供应链科技总部项目将成为粤港澳大湾区电子商务、供应链金融的总部基地以及人工智能、区块链、数字经济等产业的重要基地。
京东集团副总裁张万萍表示将与广州市在数字科技、数字金融、数据产业等领域开展全面合作。
“如广州市拥有众多专业批发市场,我们希望提供技术、方案、人才、渠道等资源,为批发市场引入“线上引流+实体批发+直播带货”新模式,助推批发市场转型升级。”
除了以上重点项目,本次活动还集结了新华三推出的智能终端和阅动数字产业孵化器项目、铁塔公司的智联区域总部的“社会塔建设”、中国电信的粤港澳大湾区5G云计算中心项目、维腾德润大数据及新能源研发应用中心等项目。
二、推出新基建三年行动计划,重点发展5G、AI
除了琳琅满目的项目,广州本次还推进数字新基建发展“三年行动计划”,在与智能产业息息相关的5G、人工智能等领域将实施专项行动。
其中,在5G方面,广州将加大5G基站、5G专网、智慧灯杆等基础设施的建设,打造一批大数据中心,推动形成5G产业集群。广州市政府副秘书长高裕跃说:“到2022年累计建成5G基站8万座,总投资超过300亿元,人工智能产业规模超1200亿元,全市的充换电设施数量突破7万个。”
在人工智能方面,广州将打造粤港澳大湾区人工智能产业集聚区、国家级人工智能创新发展试验区、人工智能创新应用先导区,打造智能网联汽车、智能机器人、智能硬件等8个重点产业集群,人工智能产业规模超1200亿元。
三、明确三大布局,全国“新基建”第一枪
“新基建”并非新提法,早在2018年召开的中央经济会议上,中央就明确提出了5G、人工智能、工业互联网、物联网等“新型基础设施建设”的定位。

近日,国家发改委首次明确了“新基建”包括“信息基础设施、融合基础设施、创新基础设施”三个方面。而昨天广州签约的73个项目,也主要考虑了这三大方面布局,对其它各地的新基建推进提供了借鉴。

▲4月20日国家发改委会议上伍浩发言明确新基建范围
一是以5G、阿里云、工业互联网、智能物联网、互娱网络、区块链等为代表的信息基础设施类项目。
二是以5G智慧港口、5G+AI智慧教育、智能充电、BIM技术+智慧城市、工业互联网+企业数字转型、区块链技术应用为代表的融合类项目;
三是以华为“鲲鹏 昇腾”生态创新中心、百度阿波罗自动驾驶基地、京东供应链科技总部、云从人机协同开放平台等为代表的“硬核总部”创新类项目。
中国国际经济交流中心经济研究部副部长刘向东此前表示,从年内看,全国新基建的需求潜力巨大,能带动更多的社会投资跟进,预计新基建投融资规模将会达到2万亿元至3万亿元。现在,广州市正是为这场“新基建”变革打响了硬核项目推建设的第一枪。
结语:“头雁”之后,新基建红利来了
随着疫情逐渐稳定下来,促进产业运转和经济复苏成为当下的紧迫任务,新基建成为一大抓手。现在广东行动了,不久之后全国各地也将行动起来。
从广州市圈定的项目来看,无论是信息基础设施、融合基础设施还是创新基础设施,都将为智能企业和整个产业带来一波红利。其它各地会根据已有产业链进行不同的布局,机会则留给能够因地制宜、因时制宜的智能玩家。