智东西(公众号:zhidxcom)
文 | 韦世玮
纵观我国集成电路产业自新世纪以来浩浩汤汤的发展脉络,不难发现,除了半导体巨头和创企的市场割据与纷争外,国家和地方的产业扶持政策作为整个产业背后无形的推手,亦是一把锋利的剑。
这场风起云涌的产业大战从点燃至今,我们不管从哪个角度梳理它的发展脉络,始终都有一个绕不开的节点,它的出现正式为我国整个集成电路(IC)产业的发展开垦了一片黑土地。
故事要从2014年说起。这一年,国务院印发《国家集成电路产业发展推进纲要》,为国内IC产业描绘了一幅横跨15年的发展宏图。
在宏图一隅,是我国IC产业与国际先进水平的差距正逐步缩小,全行业销售收入年均增速超20%。移动智能终端、网络通信、云计算、物联网等重点领域IC设计技术达到国际领先水平。
而即将到来的2020年,便是这般景象的验收年,亦是纲要的关键性节点。产业变革的战鼓已率先敲响,自2014年起,全国多地相继跟进政策,北京、武汉、珠海等城市相继出台IC产业相关政策,掀起了一股半导体市场的创业创新热潮。
例如,上海和无锡两地经过多年的产业积累和发展,开始涌现出IC设计、制造、封测等企业,成为产业落地的重要桥梁。在产业落地上,两地亦通过产业政策“大打出手”,以IC产业生态、补贴和基金等相关政策抢人才、抢公司入驻、抢投资资源……
尤其是深圳、无锡、西安和成都等城市,为了引进人才和重大IC项目,在房屋和户口的相关补贴上下足了血本。
在这一波政策输出下,全国多地的IC产业扶持初见成效,开始尝到了甜头。其中,2018年上海IC产业的销售规模达1450亿元,约占全国的五分之一。
那么,在这场庞大的IC政策之战中,全国各地的IC产业又迎来哪些千载难逢的新机遇?各地政府又是如何因地制宜地制定产业政策,在这场国外科技竞赛局势紧张,国内适者生存的赛道中,进一步延续着我国IC产业的革新与演变?
智东西透过这场已延续五载的地方IC产业政策之战,试图从中厘清我国各地政策的打法与格局,并以此剖析,它们将如何把我国IC产业拉上国际化竞争赛道中。
一、设计业成我国IC产业发展重要驱动力
在新的时代背景下,我国IC产业发展的重点已从封测业逐渐转向设计业。
据中国半导体行业协会数据显示,2012年我国IC产业已形成IC设计、晶圆制造和封装测试三业并举发展较为完善的产业链,但三业结构极不平衡,销售收入规模占比分别为28.8%、23.2%和48%,以封测业为重。
我国IC三业结构的天秤直到2018年才趋于合理,尤其是设计业。去年,我国IC设计业销售收入规模占比提升至38.6%,产业高端技术实力大大增强。此外,晶圆业和封测业的规模占比分别为27.8%和33.6%。
从产业营收方面看,2018年我国IC产业销售收入为6532亿元,其中设计业为2519.3亿元、封测业为2193.9亿元、晶圆业为1818.2亿元。
中国半导体行业协会副理事长于燮康认为,我国IC产业结构已从最初的“小设计-小制造-大封测”逐渐向“大设计、中制造、中封测”转变,并逐步走向高端化发展。
设计业已经成为多地IC政策竞争的焦点。今年11月,在刚刚落下帷幕的IC行业盛会ICCAD 2019中,清华微电子所所长、中国半导体行业协会IC设计分会理事长魏少军教授,向大家抛出了2019年中国IC设计业规模最大的十大城市排行榜。

深圳、上海和北京依然坐拥着我国IC设计业规模前三甲,与无锡、杭州和西安成为销售额突破100亿人民币关卡的六大城市。
如果说一颗芯片的制造就像盖房子,那么芯片设计环节就如同房子的设计图纸。
人们在设计中需要对整个房屋的采光、通风、布局和房梁构造等多个部分进行精心考量与规划,就好比设计师对整个芯片电路布局、绕线、能耗和功率等多个要素进行设计,让芯片在运行时获得最佳性能效果。
一定程度上来说,IC设计业的水平从侧面反映了整个IC产业链所处的技术门槛,也意味着产业天花板的上限。
设计业已然成为我国IC产业发展的一个缩影,浓缩着我国半导体产业近年来风起云涌的创新与变革。
二、十大城市IC政策之战
智东西经过深入调查,发现以下10大城市不仅是我国IC产业发展最快、最集中的城市,同时它们在过去不断推陈出新的政策规定,也对国内IC产业星星之火的燎原具有不可小觑的研究价值。
我们对这十大城市历年来所推行的重要IC产业政策进行深入分析,从中看清地方政策到底是如何吸引人才、资本,一步步推动产业的发展与落地。

虽然每座城市IC产业竞争的侧重点都各具特色,但始终离不开对人才、技术、补贴和产业集群等方面的争夺。
在产业集群方面,长江角地区以上海和无锡为代表,都力图规划打造IC产业集群。其中,上海在2015年成立了目标规模500亿人民币的IC产业基金,重点投资在IC制造和装备领域。
在技术创新方面,则有北京和杭州在进一步加强对IC设计创新的投资力度。此外,成都明显着重对IC相关企业的引进,深圳则从产业链到核心技术等方面,全方位布局IC产业发展。
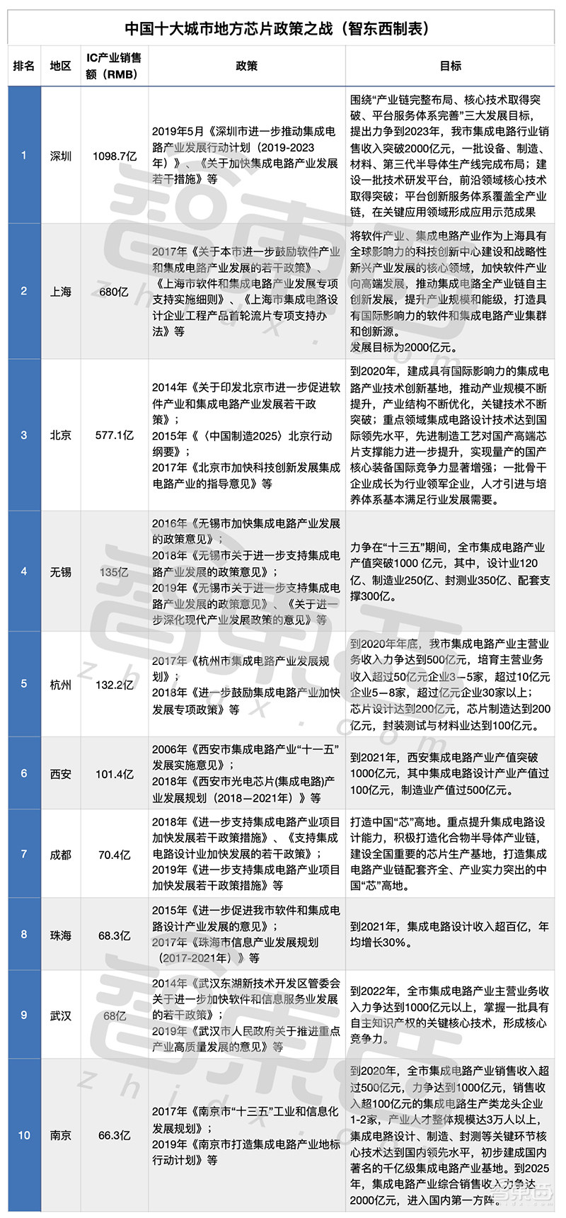
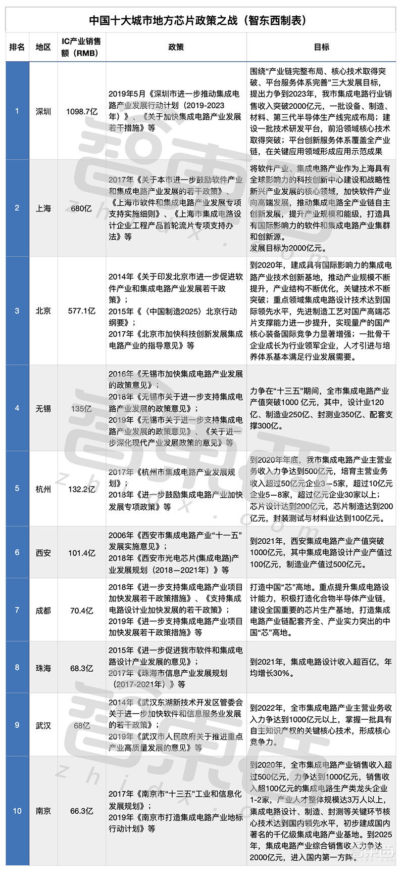
1、深圳:建成IC产业集群,提升高端芯片设计水平
提到我国的IC设计业,深圳无疑是其中最受瞩目的一座重要城市。
今年5月,深圳出台了《深圳市进一步推动集成电路产业发展行动计划(2019-2023年)》,提出到2023年,实现深圳市IC行业销售收入突破2000亿元的行动目标,其中设计业销售收入突破1600亿元,制造业及相关环节销售收入达到400亿元。
在资金方面,深圳市政府通过引导基金设立集成电路子基金,目标规模达500亿元,首期100亿元,并引导和鼓励天使基金和风险投资基金投资IC企业。
随着云计算和大数据的发展趋势,深圳还计划以龙头企业为载体,布局可用于数据中心和服务器的高性能CPU、GPU和FPGA等高端通用芯片的研发。
深圳还将利用自身IC设计业龙头的优势,着重提升高端芯片设计的技术水平,加强对5G通信、AI、物联网和汽车电子等领域的芯片研发力度。
同时,深圳为了保障重大IC项目的落地,还进一步优化产业落地供应机制。不仅规划要新建一批IC产业的相关基地和园区,还将创新型产业用房优先供给IC企业。
2、上海:重点规划产业集群建设
作为国内重要的对外开放窗口,上海对产业发展的嗅觉十分灵敏,始终走在发展先锋阵营。
2017年,上海市政府推出《关于本市进一步鼓励软件产业和集成电路产业发展的若干政策》,欲打造具有国际影响力的IC产业集群和创新源。
为加大对IC先进生产线建设和装备材料业的支持,上海早在2015年建立了500亿人民币的IC产业基金,主要面向设计业、装备材料业和制造业。
同年,上海发布《上海市软件和集成电路产业发展专项支持实施细则》,其中对加快推进IC产业创新转型、发展战略性新兴产业和提升产业能级设立专项支持资金,对IC和电子信息制造业领域的重点项目支持额度不超过800万元。
去年6月,上海IC产业投资基金董事长沈伟表示,投资基金在未来将加快对汽车芯片、智能移动芯片、物联网芯片、AI存储器芯片、安全芯片以及智能储存器芯片等高端芯片的投资,加快芯片研发和生产。
3、北京:打造具国际影响力的IC创新基地
作为国内技术、资金和人才等资源都较为丰富的城市,北京的IC产业政策也充分地利用了这些优势。
早在2014年,北京市政府设立集成电路产业发展股权投资母基金,基金总规模为300亿元。目前,该基金主要用于投资制造和装备、设计和封测两大领域的子基金。
随后一年,北京市政府颁布《〈中国制造2025〉北京行动纲要》,组织实施包括IC、新能源智能汽车和自主可控信息系统等在内的八个专项,带动相关企业实现重点领域突破。
在IC专项领域,北京以满足移动、泛在的智能终端产品对芯片小型化、微型化的需求为方向,聚焦存储器、移动通信、GPU和CPU等芯片,加快14nm制程工艺的研发和生产线建设。
随着政策的不断推行与落实,2017年,北京市进而颁布《北京市加快科技创新发展集成电路产业的指导意见》,并提出IC产业发展的总体目标——到2020年,北京要建成具有国际影响力的IC产业技术创新基地,重点领域设计技术达到国际领先水平。
4、无锡:重点扶持中小型IC企业
无锡IC产业的建设和发展早在上世纪80年代起就已缓缓展开,因此在如今IC产业的又一轮发展热潮中,优势也较为明显。
2016年,无锡市政府发布了《无锡市加快集成电路产业发展的政策意见》,重点聚焦和培育若干个国内外知名的IC龙头企业,扶持一批“专、精、特、新”的中小型IC企业。
该政策提出,无锡力争在“十三五(2016年-2020年)”期间,实现IC产业产值超1000亿元的目标。其中,设计业产值要达120亿元、制造业250亿元、封测业350亿、配套支撑300亿。
基金方面,无锡设立了总规模200亿元的集成电路产业投资基金,首期募集50亿元,主要用于IC产业链重大项目的引进,推动无锡重点企业产能水平的提升。
除了设立基金外,无锡市政府还将为全市IC产业的发展提供每年1亿元的扶持资金。
随着扶持力度继续加码,2018年,无锡市政府颁布《无锡市关于进一步支持集成电路产业发展的政策意见 (2018-2020)》,提出将重点支持和鼓励物联网、计算机、网络通信和汽车电子等领域的芯片设计与开发。
在制程方面,无锡还支持12英寸及以上先进生产线和8英寸特色专用工艺生产线的建设。
无锡在人才引进方面也下足了功夫,尤其在住房待遇上,在无锡买房的IC产业领军人才,经认定将享受30万元的安家补贴。
与之相对的落户政策,无锡规定,对经认定的新设总部企业,将根据实收资本和对市级经济的贡献情况,给予不超过1000万元的一次性落户奖励。
5、杭州:优先发展IC设计业,建设IC产业园
虽然杭州的IC产业已成为市电子信息产业的支撑产业,并拥有较为龙头的IC设计企业,IC产业链发展也较为完整,但却错过了IC产业黄金十年的发展机遇。
为了抢占IC产业发展的战略制高点,杭州市政府在2017年颁布了《杭州市集成电路产业发展规划》,力争到2020年年底,杭州IC产业主营业务收入实现500亿元目标,实现全市芯片设计业营收达200亿元、制造业200亿元、封测与材料业为100亿元。
在企业培养方面,杭州市还计划在2020年年底前,培育3至5家主营业务收入超50亿元的企业、超过5至8家企业超10亿元、30家以上企业超亿元。
值得一提的是,杭州市的IC产业发展路径较为明确,一是优先发展IC设计业;二是选择有基础的IC制造领域,加大对MEMS、汽车电子和MRAM等特色工艺的研发力度;三是有选择地发展配套的装备与封装产业。
此外,杭州市政府还设立集成电路产业发展专项资金,将重点用于IC的设计研发、生产和封装等重点项目的资助和奖励。
6、西安:建设IC设计产业园,依托重点项目实现产业突破
近年来,西安IC设计业的发展以后来居上者的姿态不断上游,尤其是2017年,西安IC设计业规模达到77.2亿元,同比增长111.2%。但西安的整体IC产业发展,依然存在本土企业规模普遍偏小、产业链企业相互配套率低等问题。
2018年,西安市政府颁布《西安市光电芯片(集成电路)产业发展规划》,以三年为规划,计划在2021年实现IC产业产值突破1000亿元的目标。其中,设计业产值超100亿元,制造业产值超500亿元。
在发展路径上,西安的政策打法与杭州相似。但西安的IC产业发展可分为四方面,一是优先发展IC设计业;二是着力引进和发展晶圆代工业;三是进一步提升封装测试业优势;四是依托重点项目突破支撑业。
西安还通过依托移动通信、存储器、北斗导航、新能源和汽车电子,以及其他新兴领域的重点布局和发展,以实现IC产业相关市场的技术突破。
西安的房产政策主要体现在IC生产建筑的投入上。据了解,截至今年5月,西安已拥有16个IC相关的重点建设项目。
例如,总投资450亿元建设的三星(中国)半导体有限公司存储芯片二期项目,建筑面积约52.9万平方米;总投资14.3亿元的华为西安(二期)项目,将建设一个承载技术研发等配套齐全的大型产业基地。
7、成都:主打化合物半导体产业链,建设全国重要芯片生产基地
在我国中西部地区的IC产业发展浪潮中,成都一直走在阵营前列,其IC设计、制造和封测,以及材料业多方发展,都已形成较为完成的产业链。
为推进IC产业的加速发展,2018年,成都市相继发布《进一步支持集成电路产业项目加快发展若干政策措施》、《支持集成电路设计业加快发展的若干政策》,对当地的设计、制造、封装测试和设备材料等企业和科研机构给予支持,涵盖人才、技术、科研和金融等全方位领域。
今年5月,成都市政府再度颁布《成都市人民政府办公厅关于促进电子信息产业高质量发展的实施意见》,针对IC产业提出,成都要以打造中国“芯”高地为发展重点,提升设计能力,积极打造化合物半导体产业链,建设全国重要的芯片生产基地。
其中,成都将计划打造国内领先化合物半导体产业链,构建基于射频微波、功率等特色领域的化合物半导体产业链,同时研发量产5G中高频芯片、器件,超前布局太赫兹芯片。
而在人才方面,成都也计划对引进的IC产业人才给予住房、安家落户、医疗保障、子女就学、补贴奖励、创业扶持等多方面支持。
8、珠海:打造国家级IC高端设计基地
经过长期建设,珠海的IC设计业已打下较为良好的发展基础。但不足的是,其智能终端产品和系统集成企业仍缺乏发展动力。
2015年,珠海市政府发布《进一步促进我市软件和集成电路设计产业发展的意见》,提出珠海为推动产业集聚发展,实行产业链招商,进一步完善设计产业链和配套产业。
随着珠海IC产业逐渐发展,珠海市政府于2017年再次推出《珠海市信息产业发展规划》,规划了珠海2017年至2021年的信息产业发展规划。
其中,该规划指出,到2021年,珠海要实现IC设计业收入超百亿,年均增长30%的发展目标。
与此同时,珠海将重点发展高端设计业,发展面向云计算、物联网、智能硬件等新兴应用以及工业、金融、电力等重点行业应用的芯片,建设国家级IC高端设计基地。
此外,该地还计划合理布局引进封装测试、晶圆制造、材料设备等其他产业链环节,发展以设计为主导的产业集群。
9、武汉:形成以芯片设计为引领的IC产业链
五年前,武汉的IC产业虽然已形成“上游材料—设计—制造—封装测试—下游应用”的全产业链基础,但与发展第一发展的北京、上海和深圳相比,仍有较大的上升空间。
2014年,武汉市政府发布《武汉东湖新技术开发区管委会关于进一步加快软件和信息服务业发展的若干政策(试行)》,着重关注IC(含MEMS)设计产业的发展,并制定了多项补贴条例。
对参加多项目晶圆(MPW)项目和购买光罩(MASK)等IC设计企业,武汉均制定了一定比例的费用补贴,并针对180nm和90nm两种制程工艺的研发制定相关费用补贴。
随着政策推进和落实,武汉市政府在今年11月颁布《武汉市人民政府关于推进重点产业高质量发展的意见》,明确提出武汉将重点发展存储芯片、光通信芯片和卫星导航芯片,以芯片设计为引领、芯片制造为核心、封装测试为配套的较为完整的产业链,力争IC产业主营业务收入在2022年达1000亿元以上的发展目标。
10、南京:打造IC产业地标,三方面聚集产业人才
近年来,南京通过当地的人才资源和产业资源等优势,逐渐聚集了超170家IC相关企业,覆盖设计、制造、封测和材料等多个领域。
2017年,南京市政府颁发《南京市“十三五”工业和信息化发展规划》。在IC产业方面,提出到2020年,南京IC产业销售收入超过500亿元,力争达到1000亿元的发展目标。
随着南京IC产业发展,今年2月,南京市政府颁发《南京市打造集成电路产业地标行动计划》,提出以打造IC产业地标为主线,大力发展面向工业互联网、AI、5G通信等产业的高端芯片设计、先进晶圆制造和设备制造等。
该政策深化产业与资本融合,将引导设立300至500亿元规模的集成电路产业投资基金,重点投资制造、设计、封测、材料和设备等领域,进一步鼓励产业的整合与创新。
在人才方面,南京较为明确地提出三个层面的产业创新人才集聚方法,分别为引进拔尖人才、留住中高端人才、培养紧缺适用型人才,以充分利用人才资源。
三、十地IC产业政策战事交锋点
从这十大城市的IC产业政策梳理中不难看出,各地的产业政策基本都是在原有的产业基础和政策上,更加地细化与聚焦。
另外,我们也发现各大城市的产业政策在不同维度上存在的几个共同点。
例如在时间维度上,北京、无锡、杭州和南京等城市,都将IC产业发展作为国家“十三五”期间重点发展的产业;
在产业链上,几乎所有的城市都将设计业作为整个产业发展的重中之重,研发重点也逐渐向高端芯片领域转移。
与此同时,各大城市的产业竞争明显加剧,拨开层层扶持政策蜂拥而至的背后,我们也较为清晰地看到这十大城市之间战略交锋的关键所在。
这些城市IC政策的战略交锋点可以归结为四个方面,分别为投融资政策、人才政策、研发政策和流片政策。
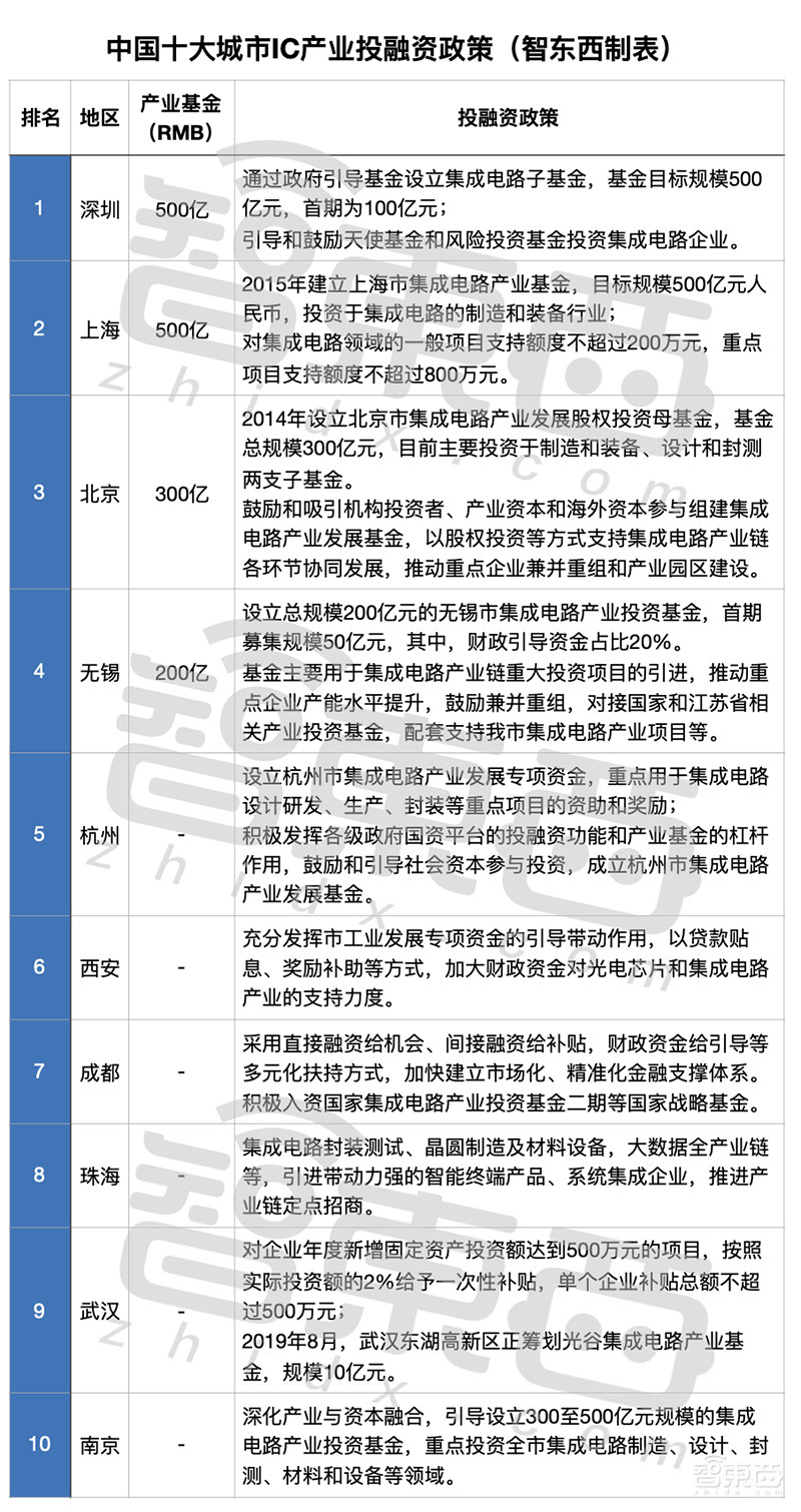
1、投融资政策:设立投资基金画蛋糕,最高500亿人民币

在投融资政策方面,深圳、上海、北京和无锡都设立了不同规模的产业投资基金。其中,基金规模最高的是深圳和上海,都为500亿人民币。
不同的是,深圳政府引导和鼓励天使基金和风险投资基金投资IC产业,制定了投资基金首期为100亿人民币。
上海虽未制定首期募资金额,但该基金将主要投资于制造和装备行业。同时,对于IC领域的一般项目,上海将提供不超过200万元的支持额度,对重点项目则不超过800万元。
其次,北京在2014年设立了总规模为300亿人民币的集成电路产业发展股权投资母基金。但该基金的投资范围比上海的更广一些,主要用来投资制造和装备、设计和封测这两支子基金。
最后则是无锡。无锡的投资基金总规模是200亿元,首期募集规模50亿元。其中,财政引导资金占比20%。
无锡的基金主要用来引进IC重大投资项目,以推动重点企业产能水平的提升,鼓励兼并重组。
实际上,杭州市政策中也制定设立集成电路产业发展专项资金,重点用于设计研发、生产、封装等项目的资助和奖励,但总规模未曾过多透露。
2、人才政策:各类奖补“大礼包”,加强产学结合

纵观十大城市的IC产业人才政策,其实都大同小异,主要是培养和引进人才,或是给予优秀人才住房、工作、医疗和子女就学等补贴。
例如,珠海对列入市重点企业目录的IC企业,其新引进的人才可享受每月300至1000元的住房补贴;武汉对企业新增人员给予每人3000元的培训补贴。
此外,这些城市还通过产学结合的方式,如鼓励高校设立IC相关专业、支持建设微电子学科,以及建立微电子学院和培训体系等方式,从高校层面开始着重培养产业人才。
其中,西安建立了专业的人才培训基地,通过国家级微电子师范学院和高校间的合作,策划了一条操作实训生产线,以培养产业所需的实用性、工程化人才。
与其他城市略有些不同的是,南京的产业人才政策则十分清晰且较有针对性地主要分为三个层面。
一是引进拔尖人才,围绕高性能基础芯片、射频、光电和AI等重点领域,制定IC顶尖人才地图;
二是留住中高端人才,在本地读书(微电子专业)就业(IC相关)的IC人才、引进年薪收入在30万元至50万元的技术管理中层等人员给予不同比例和方式的奖补;
三是培养紧缺适用型人才,如成立产学融合的 “南京集成电路产业创新学院” ,瞄准产业高端领域和企业发展的迫切需求,建设一流国际化和产业化的人才培育“南京高地”。
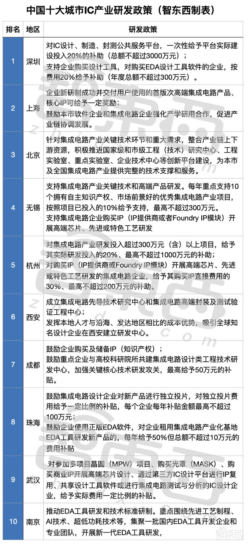
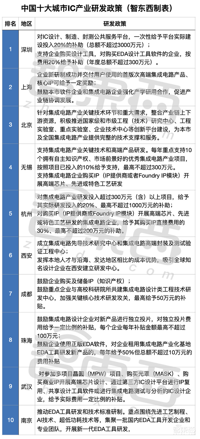
3、研发政策:向高端芯片转移,青睐IP、EDA购买及研发

不难看出,这十大城市的研发政策重点大都放在了高端芯片上,这也表明了我国的IC产业结构逐渐迈入高端制造的门槛。
如无锡每年将重点支持10个拥有自主知识产权、市场前景好的优秀IC产业项目,按照项目已投入的10%给予支持,最高不超过300万元,进一步推进产业相关技术和高端产品的研发。
除此之外,大部分地方政府也更加注重对芯片IP和EDA工具的投入和补贴。
在IP方面,上海、无锡、杭州、成都和武汉都支持对购买和储备IP的企业给予一定奖补。例如,杭州对购买IP开展高端芯片、先进或特色工艺研发的IC企业,基于其购买IP直接费用的30%、最高不超过200万元的补助。
在EDA工具方面,则有深圳、珠海和南京对企业使用和研发EDA工具进行奖补。例如,深圳对购买EDA设计工具软件的企业,按费用20%基于补助,年度总额不超过300万元。
另一方面,如北京等地方政府也加大产业链上下游资源的整合,推进国家级和市级工程(技术)研究中心、重点实验室等创新平台的建设,以给当地IC产业的发展提供完整的技术和服务。
4、流片政策:部分地区以工艺制程作为流片补贴标准

“流片”指工厂像流水线一样通过一系列工艺步骤制造芯片,而成功流片则是一家企业芯片能够进行大批量生产的重要依据,亦是芯片研发过程中的重要一个环节。
通过各地方政策可以看出,这十大城市对能经过多项目晶圆(MPW)和全掩模流片的IC设计企业都制定了较高的研发支持。
如北京对利用当地生产线开展工程产品首轮流片的IC设计企业,按该款产品掩膜版制作费用的60%,或首轮流片费用的30%给予研发支持。
相比北京,深圳对流片研发的支持力度更大。该地政策表明,对使用多项目晶圆(MPW)流片进行研发和首次完成全掩膜工程产品流片的企业,分别给予直接流片费用最高70%(年度总额不超过300万元)、流片费用最高50%(年度总额不超过500万元)的资助。
同时,还有一些地方的流片政策对也对芯片制程制定了相关要求,如上海和无锡,这两地都将45nm制程作为流片补贴的标准。
一方面,上海对实现45nm及以下工程产品流片的设计企业,将给予不超过产品流片费用30%的资金支持,单个企业年度支持总金额不超过1500万元。
另一方面,无锡则对45nm制程以上流片的单个企业,提供总额不超过300万元的资金支持;对达到45nm制程及以下流片的单个企业,给予总额不超过600万元的资金支持。
四、催生我国IC产业发展四大阵地
在国家及各地政策的多方推动之下,中国IC产业逐渐成爆发式增长,整体实力水平进一步提升。
随着近年来物联网、AI和自动驾驶等新一代技术的不断涌现与发展,在各地政策的推波助澜下,一方面老牌的半导体企业抓住机遇进一步强大与深耕;另一方面,在特殊的国际环境和时代背景下,蓄力已久的潜力股也一跃而出,逐渐成为IC产业中的重要势力。
这些企业不断地推动着我国IC产业整体格局的壮大与发展。若从企业的地理分布来看,我国的IC产业发展可分为四大阵地,分别为京津环渤海地区、珠三角地区、长三角地区和中西部地区。
今年11月,魏少军教授在IC行业盛会ICCAD上指出,2019我国IC销售额预计将达到3255.4亿人民币,同比增长26.3%。
其中,京津环渤海地区预计为626.5亿,同比增长4.7%;珠三角地区预计为1247.2亿,同比增长37.4%;长三角地区为1093.2亿,同比增长29.5%;中西部地区为288.5亿,同比增长27.2%。
1、京津环渤海地区
北京是我国最早发展IC设计业的重要城市之一,曾长期居于龙头地位。
经过多年的发展,北京目前在IC设计领域已聚集了紫光展锐、智芯微电子和兆易创新等重要的IC设计企业,其中在AI芯片设计方面也有如寒武纪和地平线等创企形成的重要产业集群。
同时,北京年营收超过1亿人民币的企业为44家,占全国的21.15%。其中,紫光展锐在2018年营收为73.03亿人民币、净利润2.55亿,并随着我国科创板开板,该公司也正在准备冲击科创板上市。
此外,落户北京的AI芯片创企寒武纪自2016年成立至今,已获得交易金额达数亿美元的B轮融资,其市场估值为25亿美元。
2、珠三角地区
长期以来,深圳一直居于珠三角地区IC产业规模的首位。
2018年,深圳的IC产业总规模约为890亿人民币,同比增长34%。深圳在IC领域的设计业发展最为强势。
其中,海思则凭借着对华为麒麟、昇腾和巴龙等芯片的研发设计和供给,连续多年来一直坐拥着国内IC设计企业第一的宝座。
据市场研究机构DIGITIMES Research发布的最新数据显示,海思在2018年营收为75.73亿美元,同比增长34.2%,在全球排名第五,占Top 10企业总营收9.3%。
另外,珠海也是珠三角IC产业发展中不可忽视的力量。
2018年,珠海IC产业营收约为60亿人民币,仅次于深圳,居于珠三角第二位。同时还拥有如全志科技和炬芯科技等重要产业链企业。
3、长三角地区
上海是我国长三角地区IC产业发展的重要推动力量。
据上海IC行业统计网(SICS)数据显示,2018年上海IC产业销售收入为1450.5亿人民币,同比增长22.9%。其中,IC设计业的销售收入为482亿人民币。
现在,上海拥有中芯国际、紫光展锐、华虹宏力和上海兆芯等百余家IC产业链企业。
其中,国内芯片代工巨头中芯国际发布的最新一季财报数据显示,其2019年第三季度营收为8.165亿美元,环比增长3.2%,同比下降4.0%;净利润为8462.5万美元,与去年同期的759.1万美元相比一路高歌猛进,同比增长1014%。
除了上海之外,长三角地区还有杭州这一支重要的IC产业发展主力军,嵌入式CPU供应商中天微、集设计、制造和封测为一体的IDM芯片厂士兰微、数字电视IC设计企业杭州国芯等,都在半导体相关技术和环节上不断攻坚,为杭州打下了扎实的IC产业基础。
4、中西部地区
今年7月,成都高新技术产业开发区电子信息产业发展局副局长李岗谈到,成都高新区的2018年IC产业总产值为890.4亿人民币,同比增长20.6%。
同时,当地已有英特尔、德州仪器、联发科和紫光展锐等重要企业项目入驻,进一步推动成都在5G、功率半导体、北斗和IP核等方面的研发技术实力。
除此之外,西安在我国中西部地区的IC产业发展势头也较为可观。
2017年,西安的IC产业规模已从2011年的100多亿人民币增长至600多亿。同时,其IC设计业规模也从2017年的70多亿增长至101.4亿,同比增长约44%。
结语:我国IC产业爆发式增长,但仍有缺憾
自2014年《国家集成电路产业发展推进纲要》出台至今,虽然仅寥寥五载,但这一项国家重大政策方针深深地刺激了各地政府的敏感神经,我国IC产业在新世纪的发展一呼百应。
一方面,各地政府集资金、人才、补贴和生态等多方面的全力推动,为IC产业的发展铺平了道路;另一方面,我国IC产业发展已从最初的低端技术生产迈过了高端产业链的关键性门槛,整体产业链的结构愈加稳固与合理化。
但我们将目光放至全球,现阶段我国IC产业的发展依然与国际前沿水平存在一定的距离。2018年,我国半导体制造十大企业销售收入为1189.6亿元,其中,外资晶圆制造企业的占比仍超过一半,以686.3亿元的销售收入,占总销售的57.7%。
披荆斩棘无疑是对我国IC产业发展的最好诠释。如今,不管是核心技术人才、自主可控技术等IC产业发展的关键因素,我们都面临着国内设计和制造业短板,以及国外贸易战和科技竞赛激烈的特殊环境。
未来,如何抓住5G、AI和物联网等新一代技术机遇,让我国IC产业进一步提速发展,在国际科技舞台上迸发出巨大的能量,这还需我们不断地思考与探索。