目前AI已在金融、医疗、安防等多个领域实现技术落地,且应用场景也愈来愈丰富,正在实现全方位的商业化,引发了各个行业的深刻变革,这对加速企业数字化、改善产业链结构、提高信息利用效率等方面都起到了积极作用。与此同时,AI也已全面进入机器学习时代,未来AI的发展将是关键技术与产业的结合。然而随着投资界和企业界对AI的了解逐步加深,AI投融资市场更加理性,投资金额虽然继续增加,但投融资频次有所下降。特别是经过行业的一轮优胜劣汰后,底层技术创业公司以及落地性强的领域如医疗、教育、无人驾驶等创业项目继续受到人工智能领先机构的青睐。
本期的智能内参,我们推荐德勤的研究报告《全球人工智能发展白皮书》,从AI创新融合的新趋势、AI技术的发展和腾飞、中国在全球AI的地位以及AI如何重塑各行业四大方面,深入阐述了全球AI发展现状及未来。如果想收藏本文的报告(全球人工智能发展白皮书),可以在智东西(公众号:zhidxcom)回复关键词“nc407”获取。
一、 AI创新融合新趋势
1、 人工智能正全方位商业化
当前人工智能技术已步入全方位商业化阶段, 并对传统行业各参与方产生不同程度的影响, 改变了各行业的生态。 这种变革主要体现在三个层次。 第一层是企业变革: 人工智能技术参与企业管理流程与生产流程, 企业数字化趋势日益明显, 部分企业已实现了较为成熟的智慧化应用。 这类企业已能够通过各类技术手段对多维度用户信息进行收集与利用, 并向消费者提供具有针对性的产品与服务, 同时通过对数据进行优化洞察发展趋势, 满足消费者潜在需求。 第二层是行业变革: 人工智能技术带来的变革造成传统产业链上下游关系的根本性改变。 人工智能的参与导致上游产品提供者类型增加, 同时用户也会可能因为产品属性的变化而发生改变, 由个人消费者转变为企业消费者, 或者二者兼而有之。 第三层是人力变革。 人工智能等新技术的应用将提升信息利用效率, 减少企业员工数量。 此外, 机器人的广泛应用将取代从事流程化工作的劳动力,导致技术与管理人员占比上升, 企业人力结构发生变化。

▲人工智能技术带来的全方位变革
2、 AI全面进入机器学习时代
随着技术的进步和发展, 人类学习知识的途径逐渐从进化、 经验和传承演化为了借助计算机和互联网进行传播和储存。 由于计算机的出现, 人类获取知识的途径开始变得更加高效和便捷。 在不久的将来, 绝大多数的知识将被机器提取和储存。 强大的计算机算法将逐渐获得类人的能力, 包括视觉、 说话的能力和方向感等。
在人工智能众多的分支领域中,“机器学习”(Machine Learning) 是人工智能的核心研究领域之一。 包括89%的人工智能专利申请和40%人工智能范围内的相关专利均为机器学习范畴。 最初的研究动机是为了让计算机系统具有人的学习能力以便实现人工智能。 机器在现有的知识找到空缺, 接着机器效仿人脑并模拟进化, 系统化地减少不确定性,识别新旧知识的相同点, 并完成学习。

▲人工智能各层级图示
人工智能核心是算法 。作为人工智能的底层逻辑, 算法是产生人工智能的直接工具。 从历史的进程来看, 人工智能自1956年提出以来, 经历了三个阶段, 三个阶段同时也是算法和研究方法更迭的过程: 第一个阶段是20世纪60~70年代, 人工智能迎来了黄金时期, 以逻辑学为主导的研究方法成为主流。 人工智能通过计算机来实现机器化的逻辑推理证明, 但最终难以实现。 第二个阶段是20世纪70~90年代,其中, 1974到1980年间, 人工智能技术的不成熟和过誉的声望使其进入“人工智能寒冬”, 人工智能研究和投资大量减少。
1980年到1987年, 专家系统研究方法成为人工智能研究热门, 资本和研究热情再次燃起; 1987年到1993年, 计算机能力比之前几十年已有了长足的进步, 这时试图通过建立基于计算机的专家系统来解决问题, 但是由于数据较少并且太局限于经验知识和规则, 难以构筑有效的系统, 资本和政府支持再次撤出, 人工智能迎来第二次“寒冬”。
第三个阶段是20世纪90年代以后, 1993年到2011年, 随着计算力和数据量的大幅度提升, 人工智能技术获得进一步优化; 至今, 数据量、 计算力的大幅度提升, 帮助人工智能在机器学习, 特别是神经网络主导的深度学习领域得到了极大的突破。 基于深度神经网络技术的发展, 才逐渐步入快速发展期。

▲人工智能技术发展历史
此外, 数据是人工智能底层逻辑中不可或缺的支撑要素, 没有数据针对人工智能的数据处理将无法进行。 有了数据挖掘对数据的清晰、 集成、 归约等预处理手段, 人工智能才能拥有足够的数据进行学习。 随着人工智能技术的迭代更新, 从数据生产、 采集、 储存、 计算、 传播到应用都将被机器所替代。

▲数据处理的发展阶段
3、 市场对投资回归理性
从科研和学术的范畴到技术创业, 人工智能仅用了几年的时间。 这样的转变不仅得益于人们希望新技术解放生产力的要求和政策的扶持, 还离不开资本市场对人工智能的助推。 随着资本市场对人工智能认知的不断深入, 投资市场对人工智能的投资也日趋成熟和理性。 在过去5年间, 中国人工智能领域投资出现快速增长。 人工智能的元年2015年, 投资总额达到了450亿元, 并在2016年和2017年持续增加频次。 2019年上半年中国人工智能领域共获融资超过478亿元, 获得了不俗的成绩。

▲中国人工智能投融资变化情况
分析人工智能的投资趋势, 主要分为以下几点:
易落地人工智能应用场景受投资人追捧。 近年投融数据显示, 企业服务、机器人、 医疗健康、 行业解决方案、基础组件、 金融领域在投资频次和融资金额上均高于其他行业。 从公司层面来看, 全球顶级团队、 资金实力和科技基因更易受到二级市场投资者的青睐。 从行业方面来看, 容易落地的新零售, 无人驾驶, 医疗和智适应教育预示着更多的机会, 因此以上领域的公司拥有更多获得投资的机会。

▲中国人工智能各行业投融资频次分布
投资市场开始青睐底层技术创业公司。 有别于前期对应用型人工智能公司的投资偏好, 投资市场开始逐渐关注人工智能底层技术的创业公司。 做底层技术更易受追捧, 由于天花板高, 这类公司在市场上更加具有竞争力。 由于人工智能底层技术在中国的发展仍落后于美国的, 而底层技术是人工智能发展的重要支持, 随着人工智能在中国的进一步发展, 底层技术的投资的热度将持续增长。
获投A及B轮公司占比仍然最高, 战略投资开始逐渐增多。 目前全国有超过1,300家人工智能企业获得风险投资投资。 其中A轮以前的获投频次占比开始逐渐缩小, 投资人对A轮仍然保持着较高的热情, 目前是获得投资频次最高的轮次。 战略投资在2017年开始爆发。 随着人工智能市场板块的逐渐成熟, 以互联网巨头为主的领军企业将目光投向了寻求长期合作发展的战略投资。 这也预示着人工智能行业与产业在资本层面的战略合作开始增多。

▲2013-2019年上半年人工智能投资轮次
巨头投资人工智能布局在业务关联产业上下游。 在人工智能发展的热潮中, 嗅觉敏锐的互联网巨头也开始了自己的战略布局。 以科技部、 中科院国科控股、 地方财政局和经信委等机构扶持的科技投资基金以及阿里巴巴、 腾讯、 百度、 京东为首的互联网巨头已经将投资渗透到人工智能的各个板块。 从领域来看, 各投资机构选择投资的项目均处于其未来产业战略布局的上下游, 而这些获投项目也推动着国家人工智能发展战略的落地。例如阿里巴巴投资重点主要在安防和基础组件, 获投的代表性公司包括商汤、 旷视和寒武纪科技等。 腾讯投资的重点主要集中在智慧健康、 教育、智慧汽车等领域, 代表性的公司包括蔚来汽车、 碳云智慧等企业。 百度投资的重点主要在汽车、 零售和智慧家居等领域。 京东投资重点聚集在汽车、 金融和智慧家居等领域。 而依托中科院体系的国科系则在与芯片、 医疗、 教育等人工智能技术和应用领域均有涉足。 随着数字化在各行业中的转型和融合, 人工智能在无人驾驶、医疗健康、 教育、 金融、 智能制造等多个领域都将成为巨头的必争之地。

▲AI领先企业主要投资领域
作为未来的新型行业, 人工智能企业呈现出高增长的特征。 我们根据不完全的公开信息, 以及德勤高科技高成长500强榜单内的人工智能企业进行增长率梳理, 筛选出了50家高增长企业。
4、 城市逐渐成为AI创新融合应用主战场
城市是承载AI技术创新融合应用的综合性载体, 也是人类与AI技术产生全面感知的集中体验地。 过去几年, 全球各地的主要城市都在AI技术的发展中发挥了差异化作用, 构建了各自的生态体系,并在赋能产业应用、 助力区域经济发展方面实现初步效果, 掀起了人类对新一轮产业革命的思考、 认知和行动。 随着AI应用纷纷落地于城市层面, 城市逐渐成为AI创新融合应用的主战场。
虽然全球各地AI技术的关键成功要素各有差异, 但总体而言都构建了有利于技术与城市融合的生态发展体系。 我们对超过50个AI技术细分应用行业、 100多个AI技术相关的大学及研究机构、 200多家头部企业、 500多个投资机构、 7,000家AI企业、 10万名AI领域核心人才的持续跟踪观察, 总结了以城市为主体的AI技术及产业生态体系的特点、 框架及发展路径。 经过综合考虑, 我们认为一个城市AI技术创新融合应用程度可主要通过考察以下五大方面:
顶层设计: 即AI产业扶持政策、 特殊立法、 数据开放政策及开放程度等 ;
算法突破: 即AI芯片等人工智能核心软硬件的研发核心环节等 ;
要素质量: 即AI领军人物、 资本支持力度、 科学家薪酬水平、 行业会议影响力等 ;
融合质量: 即前沿学科连结性(AI:+Cloud、 +Blockchain、 +IoT、 +5G、+Quantum Computing等前沿技术)、创新主体多元性(头部企业、 学术机构等)、 文化多样性等 ;
应用质量: 即金融、 教育、 医疗、 数字政务、 医疗、 无人驾驶、 零售、 制造、 综合载体发展等 。
根据全球城市在上述五项指标中的评估表现, 德勤评选出最具代表性的三大类共计20个全球AI创新融合应用城市:

▲2019年20个全球AI创新融合应用城市
5、 AI支持体系不断发力
作为推动人工智能技术进步的“三驾马车”, 算法、 数据和计算力在过去的5-10年间不断创新。 在算法方面, 人类在机器学习的算法上实现了突破, 特别是在视觉和语音技术方面的成就尤为突出。 在数据方面, 移动互联网时代的到来使数据量迎来了爆炸式增长。
人工智能算法模型经过长期发展, 目前已覆盖多个研究子领域。 以机器学习为例, 其核心算法包括最小二乘法、 K近邻算法、 K均值算法、 PCA分析法核心模型包括线性回归、 逻辑回归、 判定树、 聚类、 支持向量机等。 主流算法模型库使得常见算法模型得到了高效实现: Caffe框架、 CNTK框架等分别针对不同算法模型进行收集整合, 在算法的开发利用中有很高的实用性。 随着大数据技术的不断提升, 人工智能赖以学习的标记数据获得成本下降, 同时对数据的处理速度大幅提升。 宽带的效率提升。 物联网和电信技术的持续迭代为人工智能技术的发展提供了基础设施。 2020年, 接入物联网的设备将增加至500亿台。 代表电信发展里程的5G的发展将为人工智能的发展提供最快1Gbps的信息传输速度。
在计算力上, 得益于芯片处理能力提升、 硬件价格下降的并行使得计算力大幅提升。 截至目前, 全球人工智能的计算力主要是以GPU芯片为主。 但随着技术的不断迭代, 如ASIC、 FPGA在内的计算单元类别将成为支撑人工智能技术发展的底层技术。

▲中国人工智能芯片市场规模与增速预测(2016-2020)
6、 顶层政策倾斜力度持续增加
人工智能对社会和经济影响的日益凸显, 各国政府也先后出台了对人工智能发展的政策, 并将其上升到国家战略的高度。 截至目前, 包括美国、 中国和欧盟在内的多国和地区颁布了国家层面的人工智能发展政策。

▲各国针对人工智能出台的政策
时至2019年, 中国政府继续通过多种形式支持人工智能的发展。 此前, 中国形成了科学技术部、 国家发改委、 中央网信办、 工信部、 中国工程院等多个部门参与的人工智能联合推进机制。 从2015年开始先后发布多则支持人工智能发展的政策, 为人工智能技术发展s和落地提供大量的项目发展基金, 并且对人工智能人才的引入和企业创新提供支持。 这些政策给行业发展提供坚实的政策导向的同时, 也向资本市场和行业利益相关者发出了积极信号。 在推动市场应用方面, 中国政府身体力行, 直接采购国内人工智能技术应用的相关产品, 先后落地多个智慧城市、 智慧政务等项目。
从战略层面来看,《新一代人工智能发展规划》 是中国在人工智能领域进行的第一个系统部署文件, 具体对2030年中国新人工智能发展的总体思路、 战略目标和任务、 保障措施进行系统的规划和部署。 规划根据中国人工智能市场目前的发展现状分别对基础层、 技术层和应用层的发展提出了要求, 并且确立中国人工智能在2020、 2025以及2030年的“三步走” 发展目标。
7、 全球AI市场超6万亿美元
人工智能将提升社会劳动生产率, 特别是在有效降低劳动成本、 优化产品和服务、 创造新市场和就业等方面为人类的生产和生活带来革命性的转变。 全球范围内越来越多的政府和企业组织逐渐认识到人工智能在经济和战略上的重要性, 并从国家战略和商业活动上涉足人工智能。 全球人工智能市场将在未来几年经历现象级的增长。 我们预测未来2025年世界人工智能市场将超过6万亿美元, 2017-2025年复合增长率达30%。

▲全球人工智能市场规模
从行业来看, 传统市场规模较大的领域将继续领跑, 2030年制造业, 通信、传媒及服务, 自然资源与材料将分别以16%, 16%, 14%占据前三名。 其中,庞大的制造业企业已经开始加速数字化转型, 推动智能管理、 智能工厂、 智能物流等全方位智能化, 因而制造业也是其中增速最快的领域。 同时, 在新领域
中, 教育领域人工智能技术的应用也开始向学习全过程渗透, 增长速度也是不容忽视。

▲人工智能市场规模(按行业分类)
我国的人工智能核心产业规模目前已超过1,000亿元, 预计到2020年将增长至1,600亿元, 带动相关产业规模超一万亿元。 其中北京、 上海、 浙江、 江苏、 广东的人工智能相关产业规模位于所有省份和直辖市前列, 预计2020年分别可达到1,400亿、 1,300亿、 2,700亿、 1,000亿和2,800亿。
以上海为例, 上海自推出《关于本市推动新一代人工智能发展的实施意见》 以来, 人工智能产业发展加速, 2019年相关产业规模可达到1200亿元。 依托长三角的区位优势, 上海人工智能企业在人才、 资本方面都能获取到充足且优质的资源, 企业集群带来的效益提升显著,有利于公司和行业规模的持续扩大。
8、京津冀、 长三角、 珠三角AI企业云集
人工智能技术进入商业应用阶段后, 已经逐步在众多行业得到应用, 其发展前景受到政府、 企业等社会各方的普遍认可, 毫无疑问已经成为影响经济发展的重要力量。
各地政府为推动产业升级, 实现经济新旧动能转换, 纷纷颁布与人工智能产业相关的产业规划指导意见, 提供税收优惠、 资金补贴、 人才引入、 优化政务流程等措施优化营商环境, 吸引有实力的企业入驻,同时培育本地人工智能企业。

▲中国人工智能企业分布情况
在政策与资本双重力量的推动下, 人工智能企业数量快速上升, 据不完全统计, 中国各地人工智能企业超过4,000家, 京津冀、 珠三角、 长三角是人工智能企业最为密集的地区。 同时, 由于有大量的传统制造业需要利用人工智能技术进行智能化升级, 再加上政府政策的支持, 西部川渝地区也成为人工智能企业的聚集区域。
从城市层面来看, 北京、 上海、 深圳、 杭州市是聚集人工智能企业数量最多的城市, 均超过了600家, 处于第一梯队。
投融资金额: 北京、 上海人工智能初创企业融资金额最多。活跃的资本环境将对支持人工智能初创企业提升技术、 获取用户、 拓展市场有积极影响, 促进人工智能产业链上下游企业形成规模效应, 从而提升城市人工智能产业实力。

▲各城市人工智能初创企业融资金额(2015年-2019年上半年)
初创企业在新技术的研发与商用方面承担开拓者的作用, 初创企业获得的融资金额在一定程度上代表了该地区在新技术的发展前景。 人工智能技术已经步入商用阶段, 其应用范围已经拓展至金融、 交通、医疗、 生产制造等多方面, 初创企业获得更多的融资金额意味着更多的资金将推动人工智能渗透更多行业。
在初创企业获得的融资金额方面, 自2015年以来, 北京、 上海人工智能初创企业融资金额均超过500亿元, 分别为1,599亿元与582亿元。 这是因为北京、上海聚集中国大部分的人工智能初创企业, 企业技术实力雄厚, 同时客户对新技术的接受度更高, 因而拥有更为广阔的应用市场。
科研院校与机构实力差异明显: 北京实力雄厚, 上海依靠高校, 深圳依靠企业, 杭州相对单一。科研院校与机构是人工智能技术研发的重要场所。 中国人工智能论文数量自2014年超过美国, 并且远超其他国家,这与人工智能科研院校与机构的快速发展密不可分, 同时, 科研院校与机构也是人工智能专利申请的主要力量。 因而, 分析各城市人工智能科研院校与机构能够帮助了解该城市的技术力量。

▲各城市人工智能科研院校与机构特点
人工智能人才: 集聚经济发达地区 。人工智能竞争归根结底是人才的竞争。 中国人工智能人才分布不均, 主要集中于京津冀、 长三角以及珠三角地区, 此外中西部也已经形成一定的人才聚集, 主要分布在长江沿岸。 从各城市人工智能人才占比来看, 北京最具优势, 占比近28%, 是第二名上海(12.1%) 的两倍。 深圳、 杭州占比均低于10%, 位居第二梯队。

▲各城市人工智能人才数量占比

▲各高校发表人工智能国际论文数占比
城市智能化管理: 受政策影响较大, 深圳、 上海、 杭州先行 。智慧城市框架下实现城市管理效率的提升主要通过利用信息技术实现政务系统的信息化, 进而推动各领域数据交汇,从而为智能城市管理提供数据支持。 深圳、 上海和杭州的智能城市管理得分更高。 这些城市政府信息化起步较早, 数字鸿沟大大缩小, 普遍实现部门资源共享、 协同办公和网上审批。 北京由于特殊地位, 政府在实施智能城市管理时需要有更多的考量, 因而排名较为靠后。
二、 人工智能技术发展腾飞
1、 人工智能关键技术日趋成熟
人工智能在最近十年的进展迅速, 包括机器学习, 自然语言处理, 计算机视觉、 智适应技术等领域都得到了长足的发展。 据清华大学数据显示, 计算机视觉, 语音, 自然语言处理是中国市场规模最大的三个应用方向, 分别占比34.9%, 24.8%和21%。

▲人工智能应用技术热点排名
快速成熟的计算机视觉技术: 计算机视觉是计算机代替人眼对目标进行识别、跟踪和测量的机器视觉。 计算机视觉的应用场景广泛, 在智能家居、 语音视觉交互、 增强现实技术、 虚拟现实技术、电商搜图购物、 标签分类检索、 美颜特效、 智能安防、 直播监管、 视频平台营销、 三维分析等方面都拥有长足的进步。 在该领域科技巨头和独角兽聚集,代表性的企业和科研机构包括百度、腾讯、 海康威视、 清华大学、 中科院等。 百度开发了人脸检测深度学习算法PyramidBox; 海康威视团队提出了以预测人体中轴线来代替预测人体标注框的方式, 来解决弱小目标在行人检测中的问题。 腾讯优图和香港中文大学团队在CVPR2018提出了PANet, 在MaskR-CNN的基础上进一步聚合底层和高层特征, 对于ROI Align在多个特征层次上采样候选区域对应的特征网格, 通过智适应特征池化做融合操作便于后续预测。 此外, 上海云从科技、 深兰科技、七牛在内的计算机视觉的创新企业在计算机视觉方面都拥有领先技术。
巨头必争的语音识别技术: 语音识别通过信号处理和识别技术让机器自动识别和理解人类的语言, 并转换成文本和命令。 其应用场景涉及智能电视、 智能车载、 电话呼叫中心、 语音助手、 智能移动终端安、 智能家电等。 在语音识别技术方面, 百度、 科大讯飞、 搜狗等主流平台识别准确率均在97%以上。 与此同时, 包括上海云知声在内的新兴创业企业在语音识别行业占有一席之地。 科大讯飞拥有深度全序列卷积神经网络语音识别框架, 输入法的识别准确率达到了98%。 搜狗语音识别支持最快400字每秒的听写。 阿里巴巴人工智能实验室通过语音识别技术开发了声纹购物功能的人工智能产品。
自主无人系统技术落地在望: 由于AI和机器学习的不断进步, 无人车, 无人机以及医疗机器人的技术都得到了显著的发展, 其根本原因归功于自主无人系统算法的支撑。 深度学习已经证明具有出色的能够处理复杂任务的能力。 现代计算设备, 比如图形处理单元(GPUs) 和计算框架如Caffe, Theano和Tensor Flow有助于设计者和工程师建立具有创新性的无人自主系统。 阿里巴巴人工智能实验室开发单车智能系统, 实现了全场景、全天候的厘米级定位。 百度的无人驾驶技术包含障碍物感知、 决策规划、 云端仿真、 高精地图服分、 销到端的深度学习(End-to-End) 等五大核心能力。 地平线推出了针对自动驾驶的深度学习处理器IP及其重点面向自动驾驶领域的平台。 在产业应用方面, 上海西井科技已经在无人货运方面进行了探索。
人工智能自适应学习技术日趋成熟:作为教育领域最具突破的技术, 人工智能自适应学习(Intelligent AdaptiveLearning) 技术(以下简称智适应学习), 模拟了老师对学生一对一教学的过程, 赋予了学习系统个性化教学的能力。 和传统千人一面的教学方式相比,智适应学习系统带给了学生个性化学习体验, 提升了学生学习投入度、 提高了学生学习效率。 智适应学习技术在美国和欧洲使用时间超过十年, 各年龄段都有大量用户使用, 累积用户超过一亿。产品和技术方面都打磨的比较完善。 相对来说, 智适应学习技术在国内积累的数据量稍有落后, 处在初步发展阶段。优势在于, 中国人口基数大、 发展速度快, 未来有望后来者居上。 在国内,以松鼠AI为代表的智适应教学企业在遗传算法、 神经网络技术、 机器学习、 图论、 概率图模型、 逻辑斯蒂回归模型、知识空间理论、 信息论、 贝叶斯理论、知识追踪理论、 教育数据挖掘、 学习分析技术等都实现了技术积累。
2、 人工智能开放平台建设稳步推进
广阔的产业及解决方案市场是中国人工智能发展的一大优势。 以上优势的形成除了得益于大量的搜索数据、 丰富的产品线以及广泛的行业提供的市场优势,还因为各大国内外的科技巨头对开源科技社区的推动, 帮助人工智能应用层面的创业者突破技术的壁垒, 将人工智能技术直接应用于终端产品层面的研发。从行业来看, 人工智能已经在医疗, 健康, 金融, 教育, 安防等多个垂直领域得到应用。
随着人工智能技术的商用加快, 包括科技巨头和新兴人工智能创业公司形成了自己的技术优势。 为更大程度的利用技术优势扩大自身的商业优势, 以及扶持人工智能行业的发展, 技术领先的人工智能企业开始构建自己的人工智能开放平台。
人工智能平台是提供构建人工智能应用的工具。 这些工具结合了智能、 决策类算法和数据, 使开发者可通过平台创建自己的商业解决方案。 一些人工智能平台提供预设的算法和简易的框架, 人工智能平台具备“平台即服务”(PaaS)的功能, 可提供基础的应用开发; 一些则需要开发者自行开发和编程。 这些算法可以功能性的支持图片识别、 自然语言处理、 语音识别、 推荐系统和预测分析等一系列的机器学习的相关技术。
人工智能开放平台的搭建旨在打造从源头技术创新到产业技术创新的人工智能产业链。 开放的平台连接的产业链的两端。 一方面它可以连接了开发者和一些研究机构。 另一方面可以连接许多下游的企业, 比如一个以图像识别为主的人工智能开放平台, 可以将相关技术能力开放给希望在图像识别领域开辟业务的创业团队。

▲国内外技术及应用开放平台
2017年, 科技部等部门经充分调研和论证, 确定了首批国家新一代人工智能开放创新平台: 分别依托百度、 阿里云、腾讯、 科大讯飞公司, 建设自动驾驶、城市大脑、 医疗影像、 智能语音4家国家新一代人工智能开放创新平台。 2018年9月, 科技部依托商汤建设智能视觉国家新一代人工智能开放创新平台。 从目前的技术成熟度来看, 教育、 零售政务等多个领域已经拥有了以核心技术为驱动的应用开放平台:
自动驾驶国家开放平台。“自动驾驶国家开放平台” 主要基于百度Apollo平台, 是一个以百度技术为依托, 对外提供开放、 完整、 安全的软硬件和服务平台, 帮助开发者搭建完整的自动驾驶系统。 2019年8月百度Apollo无人车通过长沙测试, 完成了全国首例L3、 L4等级别车型的高速场景自动驾驶车路协同演示。 至此, 百度L4级别自动驾驶城市道路测试里程已经正式突破200万公里,
百度的阿波罗开放平台合作方超过120余家, 覆盖产业链各个环节, 包括整车厂, 零部件厂商、 出行服务商、 初创企业、 通信企业、 高校和地方政府等。 厦门金龙、 宝马、 戴姆勒均与Apollo平台进行了合作,“阿波罗” 已在北京雄安、 深圳、 福建平潭、 湖北武汉、 日本京都等地开展商业化运营。
城市大脑开放创新平台 。依托阿里云建设的城市大脑国家人工智能开放创新平台, 以城市大脑系统为蓝本, 为城市安治理、 城市公共服务及其他各行业的智能应用构建起开放、 多元的生态体系, 为新一代人工智能技术在智能社会各个域中的创新应用提供支撑服务。 算法系统平台可优化大规模视觉计算平台, 全时全域交通自动巡逻报警系统能够对城市里面的交通事件、事故进行全方位的实时感知, 识别准确率达到95%以上; 车流人流预测系统,通过区域内的历史和实时视频数据, 实时准确地预测全区域未的车流、 人流的清空。
开发平台的应用部署主要在交通方面: 城市统一数据融合引擎、 车流人流预测系统、 大规模数据融合控制引擎、 城市整体交通态势检测系统等构建。 目前, 项目平台己累计向杭州、衢州、 上海、 嘉兴以及澳门、 吉隆坡等政府客户提供了上千台专有云服务器的计算资源, 支持对海量多路视频数据实时分析处理。 城市大脑算法团队向公安、 交通与市政相关客户提供输出了图像检测、 识别、 分割等多种算法服务。 以杭州城市大脑为例, 银江科技与浙大中控合作, 实时计算视频、 线圈、 微波、 互联网的全景数据, 让交警的交通管控经验与城市大脑的红绿灯配时策略优势叠加, 在杭州市城区、 萧山区、 余杭区的实践中效果显著。
医疗影像开放创新平台 。腾讯觅影” AI影像已实现了单一病种到多病种的应用扩张, 从早期食管癌筛查拓展至肺癌、 糖尿病视网膜病变、 乳腺癌、 结直肠癌、 宫颈癌等疾病筛查。 AI轴诊平台能够辅助医生诊断、 预测700多种疾病, 涵盖了医院门诊90%的高频诊断。
腾讯公司构建了由医疗机构、 科研团体、 器械厂商、 AI创业公司、 信息化厂商、 高等院校、 公益组织等多方参与的医疗影像放创新平台。 平台连接了创新创业、 全产业链合作、 学术科研、 惠普公益四个维度核心参与方, 旨在推动国家人工智能战略在医疗领域的落地。 目前, 基于“腾讯觅影” 的医疗影响开放平台己与国内一百多家医院达成合作, 累计为医院读片1.06亿张, 累计服务95万患者, 提示高风险病变13万例, 累计分析门诊病历614万份。
智能语音开放创新平台 。国家智能语音人工智能开放创新平台主要是基于科大讯飞公司的语音平台技术建立。 新建了人工智能研究中心以及数据中心。 截至2018年10月底,平台开发者团队数量已超过86万家,围绕平台入驻企业已超过200家, 已形成了覆盖技术研发、 基础平台、 物联网、 智能硬件等完整人工智能产业链。 目前, 主导和参与6项智能语音相关国家标准获批正式发布, 构建了智能语音技术与应用领域自主知识产权和标准体系, 形成可持续的产学研系统创新机制。
科大讯飞的智能语音核心技术领域包括: 语音合成技术、 语音识别技术、机器翻译技术、 语音评测技术、 认知智能技术。 在开源方面, 平台开放核心技术开发接口和云端在线服务能力, 截至2018年10月底, 平台开发者团队数量已超过86万家。 其产业链服务平台汇聚了方案商、 工业设计资源、 销售渠道、 生产供应链资源等。在开发者服务社区基础上, 结合地方政府支持, 目前已在合肥、 长春、 洛阳、 西安、 重庆、 天津、 苏州建设了七个线下专业化众创孵化空间, 总面积超过十万平来, 引进落地的智能语音及人工智能领域开发者团队和公司五百余家。
智能视觉开放创新平台 。国家智能视觉开放创新平台主要是基于商汤科技视觉平台技术上的优势建立。 商汤科技的智能视觉开放创新平台主要在智能视觉工具链核心基础研发、 实现智能视觉底层关键技术突破、 建立人工智能国际化人才体系,旨在推动国家人工智能在视觉领域的发展。 商汤科技的核心技术包括人脸检测跟踪、 人脸关键点定位、 人脸身份验证、 场景识别等。
目前, 商汤的平台包括: 视频内容审核平台、 城市级视觉分析平台、 驾驶员监控系统以及增强现实平台等一系列平台。 在安防、 商业、 金融等多种场景均提供了解决方案。 比如在安防领域, 公安系统通过视图情报研判系统对于可疑人员的身份进行查询。 在商业领域, 通过与大型零售商合作,利用人脸识别功能实现无人购物、 支付验证等方面的应用: 在金融领域,通过使用身份验证技术可以有效降低金融风险, 提升客户的使用体验。
智适应教育开放平台 。国务院《中国教育现代化2035》 提出“建设智能化校园, 统筹建设一体化智能化教学、 管理与服务平台。 利用现代技术加快推动人才培养模式改革,实现规模化教育与个性化培养的有机结合”。 目前, 作为人工智能应用领域中技术成熟度较高的教育行业已经在技术、 内容和数据上积累了大量且分散的资源, 为了推动行业的快速发展以及国家人工智能发展的目标, 人工智能教育企业开始探索教育开放平台。 其中, 以松鼠AI为代表的人工智能教育公司正在成为国内智适应教育平台的先行者。
如上述五大国家人工智能开放平台,智适应开放平台的搭建旨在连接产业链的上中下游。 具体到教育行业, 即智适应教育提供的是一套个性化教学解决方案, 可以为平台提供更多的数据和更加丰富的学生画像, 有助于平台智适应能力的迭代与进化。 众包合作者通过对内容, 教学逻辑, 产品体验的优化与创新能为平台提供更坚实的内容基础与更丰富多样的个性化能力。 智适应能力的接入合作者可以帮助平台从智适应算法引擎核心上优化, 提升并扩展为更通用更高效的智适应引擎。
3、 “人机大战” 谁更能更胜一筹?
人工智能是使用机器代替人类实现认知、 识别、 分析、 决策等功能, 是研究使计算机来模拟人的某些思维过程和智能行为的学科, 主要包括研究计算机实现智能的原理、 制造类似于人脑智能的计算机, 使计算机能实现更高层次的应用。 人工智能涉及到计算机科学、 心理学、 哲学和语言学等多门学科。 人工智能技术发展的重要评判标准很大程度上评判的是他的能力是否能够达到或超过人类的能力。
若将人工智能的水平与人类相比, 大致可以分为: 弱人类级, 强人类级, 超越人类级。 人工智能在不同领域的发展水平各不相同, 而以上因素成为了影响人工智能技术发展状态的关键因素:
规则和评价方法的明确程度: 简单明确可被计算机量化评估的领域, 如棋牌、 游戏等。
特殊情况频率出现高低: 在典型场景下的处理和在包含各种特殊异常情况下处理。 如人脸识别和自动驾驶。从“不确定性” 的角度来说, 机器也有优势。
训练数据的规模: 现实领域里, 很多训练数据的积累工作才刚刚开始。如, 监督式学习所需要的“标记数据” 往往需要大量的人工参与, 成本很高, 大大制约了人工智能在相关领域里水平的提升。
外部环境因素: 另外, 受到政策因素的限制, 例如医疗数据, 或者有些数据被部分行业企业垄断, 这些都导致数据难以流通, 人工智能的水平提升也就比较缓慢。

▲全球人工智能应用技术专利占比(截至2018年上半年)
阶段一: 近期, 超越人类的人工智能技术
从IBM DeepBlue到OpenAI Five, 小到棋牌、 辩论、 电子竞技, 大到医疗、 教育领域,“人机大战” 兼具验证企业技术实力和推动人工智能科普引发更多受众关注的双重任务, 正成为各领域验证人工智能技术成熟与否的重要形式。在2015年, 微软和谷歌研发出超过人类技能的图像识别技术。 百度研发出超过人类能力的语音识别技术。 据世界知识产权统计, 人工智能应用技术中, 计算机视觉(computer vision) 以49%的占比和24%的增速成为2013年至2016年申请专利注册中最热门的技术。 依次分别为占比14%的自然语言处理(NLP)和占比13%的语音处理(speechprocessing)。 在计算机视觉的细分类别中, 生物识别(biometrics) 和场景理解(scene understanding) 分别以年均31%和28%的增速排名前列。 语音处理的细分领域中, 语音识别(speechrecognition) 和声纹识别(speakerrecognition) 的增速均达到12%。 在教育领域, 与人类老师相比, 如今的智适应教育技术在教学效果、 用户体验和测试分数等多个方面已经比肩甚至超过人类。 目前包括Knewton、 松鼠AI、 Realizeit、 ALEKS在内的国内外智适应教育企业以均通过“人机大战” 形式对人工智能教育技术与人类教授的做出了实验型的对比。
计算机视觉 。计算机视觉是眼和脑的结合, 包含成像、 感知与理解。 计算机视觉的能力现今已经超越了人类。 特别是在人脸识别、 图像分类等众多任务中, 计算机视觉能比人类视觉完成的更优秀。 在感知上, 机器已比人眼更加敏锐, 能取得比人眼更多的信息, 如图像准确的深度信息, 图像识别率比人类更高; 此外, 机器在理解层面, 某种意义上也能模仿人类作出一些有创造性的活动。 从2016年ILSVRC的图像识别错误率已经达到约2.9%, 远远超越人类的5.1%, 其挑战项目包括物体检测(识别)、 物体定位、 视频中目标物体检测三大部分。 从训练数据来看, 计算机视觉依托了大量的数据且不受人类限制。 由深度学习驱动的计算机视觉现已超越人类, 主要在于深度学习是由纯数据驱动, 不再受限于人类的意志。 机器视觉在某种意义上进行的是基于数据的区别于人的理解活动。
语音识别 。 语音识别技术在20世纪50年代诞生于贝尔实验室。 在20世纪80年代末, 卡耐基梅隆大学推出了第一个高性能的非特定人、 大词汇量连续语音识别系统值得一提的是, 汉语语音识别先英语一步超越人类平均水平。 2015年, 百度表示百度汉语语音识别技术词错率低于人类平均水平。 2018年12月, 依图短语音听写的字错率(CER) 仅为3.71%,大幅提升了语音识别技术的准确率。 随着时间的推移, 目前语音识别技术的准确率仍在不断提升。 语音识别技术这种“机器感知” 类的技术目前已经相对成熟, 制约语音交互发展的更多原因在语义理解这种“机器认知” 的部分, 这一部分受限于训练方式、 样本标记数据量、 计算量等多个方面。

▲语音和视觉技术成熟度
人工智能教育 。与围棋、 游戏等规则明确、 数据完整的系统相比, 教学系统的复杂程度远高于他们, 其涉及到的学科包括了教育学、 心理学、 认知学等复杂的过程。 智适应学习(adaptive learning)是一种结合人工智能、 数据挖掘、 认知科学、 教育学、 心理学、 行为科学和计算机科学的技术, 其最终目的是让智适应学习系统在一定程度上能够模拟人类教师的角色, 根据学习者的学习目标、 学习行为、 偏好和学习状态, 利用特殊的教学策略动态地调整学习内容, 以达到个性化教学的目的。 通过AI技术模拟了优秀特级教师的知识经验和教学方法, 针对学生的特性给予个性化辅导, 最大化学习效率。 利用机器学习的技术实时动态调整学生接下来的学习内容和路径, 而非传统教育需要大纲进度或老师的安排进行统一的学习。
人工智能在教育领域的发展可能进一步解决当下关于教育资源分配不均引发的多个的社会问题。 另外, 由于人工智能技术在教育行业的应用和落地技术的成熟只是先决条件, 要促成真正的人工智能教育的普及, 还需要企业对于优质教育资源的整合能力和信息库建立, 算法优势, 样本数量, 与政府、 学校和教师的协调使智适应技术获得市场的认可。
阶段二: 2到10+年, 有希望突破人类平均水平的技术
人工智能在如语音识别和视觉识别等单独技术的能力正在急速提升, 并快速应用到多个商用领域。 然而随着人工智能在商业领域的快速发展, 涉及的领域和范围日渐复杂, 单独的技术方案无法满足行业的应用需求。 如无人驾驶、 智能医疗等应用技术均涉及到了多个人工智能应用技术的领域。从学术研究、 专利申请再到产业应用,人工智能技术的商业化应用会经历漫长的过程。 其中, 专利应用的初衷是实现产业化应用的技术方案, 而通常专利用会比科学论文的发表滞后余约10年的时间。 据世界专利组织统计, 科学文章到专利发表的比例正在下降, 这也预示着行业对人工智能技术的实际应用更感兴趣。
从2006到2019年间, 交通出行行业成为人工智能技术应用最迅速的行业。 2006年交通行业的人工智能应用仅占专利应用总数的20%, 而截至2019年, 人工智能三分之一应用到了交通出行行业。 2019年, 无人驾驶和医疗是当前两个热门的人工智能技术, 因其实现将但极大的改善社会资源配置和改变人类的生活方式。 由于技术的壁垒, 仍然处在试用和并未完全商用阶段的技术。
实现完全无人驾驶仍待时日 。 无人驾驶最终的目标是实现真正自主,使得乘坐者除了注意路况外, 还可以做其他活动。 需要在硬件和软件两方面都取得进步。 在硬件方面, 激光雷达可能花费数万美元, 这使得大规模部署成本太高; 在软件方面, 工程师需要找到一种方法来使AI具备归纳、 区分不同物体的能力。 自动驾驶汽车依靠人工智能、视觉计算、 雷达、 监控装置和全球定位系统协同合作。

▲无人驾驶技术分布
依据规则和评价方法的明确程度、 特殊情况频率出现高低以及训练数据的规模三个评判标准来衡量, 无人驾驶技术尚未像图像识别和语音处理一样达到或者超过人类的能力范围。 而无人驾驶技术尚未能够达到人类的判断力。
“完全的无人驾驶汽车(L4-L5级) 市场成熟前, 业界首先必须做到以下三点, 第一是汽车必须有360度全方位感知能力, 包括LiDAR、 光学传感器和毫米波雷达等; 第二是汽车必须配备高精度数字地图, 定位精度必须做到10cm以内; 第三是市场必须建立一个车辆、行人都认知并接受的交通规则或避让准则, 而且, 车辆必须拥有类似人类的感知推理决策能力, 因为人类很可能会不遵守交通规则或表现得犹豫不决、 或进或退。” 与此同时, 无人驾驶的发展并不是单纯的技术发展, 它还需要法律法规, 意识甚至是包括保险和政府的基础设施建设等外围的整体配套支撑。”
因此, 无人车替代其他汽车的过程是漫长的循序渐进的, 在这个过程中必须优先考虑无人车与人类司机共存的情况。
人工智能医疗应用欠缺可行的规则和标准 。 依据规则和评价方法的明确程度、 特殊情况频率出现高低以及训练数据的规模三个评判标准来衡量, 人工智能医疗在仍然处于发展中期, 要实现完全替代医生的能力, 还需要很长一段路要走。 以智能诊断为例, 人工智能帮助进行辅助诊断在医疗责任认定方面也存在问题和挑战。 用户在使用医疗虚拟助手表达主诉时, 可能会漏掉甚至错误地进行描述, 导致虚拟助手提供的建议是不符合用户原本的疾病情况的。

▲人工智能医疗涉及的技术
从规则和评判方法来衡量, 医疗信息标准的缺失也造成了人工智能在医疗方面应用的难题。 人工智能是强数理、 强逻辑的工具, 对于内容的精准度和标准化要求很高。 如对于医疗图像的病灶标注, 即使是同一个科室的医生也可能有不同的标注方式, 还有就是病历, 患者的电子病历数据很难保证完全准确同步,不同的医生对于各个病种的名称叫法都会存在地域差异。
由于医疗病症繁杂且特殊情况的频率高,且关乎民生一旦出现任何差错可能危及生命, 因此各国对于新技术的准入机制管控十分严格。 目前监管部门禁止虚拟助手软件提供任何疾病的诊断建议, 只允许提供用户健康轻问诊咨询服务。 我国监管部门对于利用人工智能技术提供诊断功能是审核要求非常严格。 在2017年CFDA发布的新版《医疗器械分类目录》 中的分类规定, 若诊断软件通过算法提供诊断建议,仅有辅助诊断功能不直接给出诊断结论,则按照二类医疗器械申报认证; 如果对病变部位进行自动识别并提供明确诊断提示, 则必须按照第三类医疗器械进行临床试验认证管理。
从训练数据的规模来衡量, 医疗数据仍然存在诸多问题。 虽然中国的医疗数据整体量很大, 但是具体到某一类医疗问题时还存在数据量不够大的问题。 同时数据的质量也不够高, 例如医疗影像,必须要有临床经验丰富的医生对数据进行标注后才能拿给机器学习, 这种高质量的、 标注过的数据资源相对有限。 目前, 三甲医院拥有绝大多数影像数据和经验丰富的医生, 最有能力帮助人工智能企业做出好的模型。
阶段三: 2099年, 强人工智能的时代?
强人工智能是指在各方面都能和人类比肩的人工智能, 因此强人工智能不是仅限于某一领域, 而是让机器人全方位实现类人的能力。 强人工智能能够进行思考、 计划、 解决问题、 抽象思维、 理解复杂理念、 快速学习和从经验中学习。目前有一种认为是, 如果能够模拟出人脑, 并把其中的神经元、 神经突触等全部同规模地仿制出来, 那么强人工智能就会自然产生。
当前我们正处于弱人工智能阶段。 弱人工智能的产生减轻了人类智力劳动, 类似于高级仿生学。 无论是阿尔法狗, 还是能够撰写新闻稿和小说的机器人, 目前仍然还只属于弱人工智能范围, 它们的能力仅在某些方面超过了人类。 数据和算力在弱人工智能时代不言而喻, 其推动了人工智能的商业化发展, 在强人工智能时代以上两个因素仍然是最重要的因素。 与此同时,以谷歌和IBM为代表的科技巨头在量子计算上的研究也为人类进入强人工智能时代提供了强大助力。

▲强人工智能代表公司及研究概况
据《智能架构》 书中描述, 当今AI理领域的商业和研究专家, DeepMind首席执行官Demis Hassabis, 谷歌AI首席执行官Jeff Dean和斯坦福人工智能负责人李飞飞等预测的平均值, 强人工智能时代可能需要到2099年实现。
虽然以上的预测只是简单的猜测, 但从这些预测中的各种偏差中, 我们可以看出强人工智能的实现仍然需时日。然而, 为了实现强人工智能。 许多来自大型科技公司和各类小公司的研究团队正在为构建强人工智能做出贡献。如谷歌DeepMind和谷歌研究都采取了具体的措施来实现强人工智能, 如PathNet(训练大型通用神经网络的方案) 和evolutionary architecture searchAutoML(图像分类寻找良好神经网络结构的方法)。
此外, 包括特斯拉创始人埃隆·马斯克创立、 亚马逊Web Services部分支柱的OpenAI也在以强人工智能为目标进行大量研究, OpenAI还创建了两个特殊的任务:“体育馆” 和“宇宙”, 以测试正在开发的强人工智能的技能。
三、 中国在全球AI地位
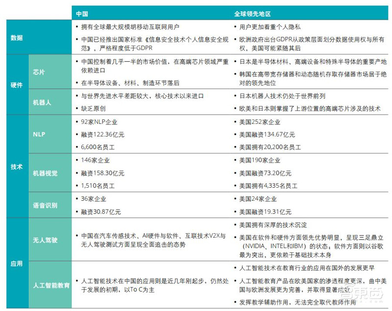
本次人工智能浪潮以从实验室走向商业化为特征, 其发展驱动力主要来自计算力的显着提升、 多方位的政策支持、 大规模多频次的投资以及逐渐清晰的用户需求。 尽管中国人工智能产业发展迅速, 2019年人工智能企业数量超过4,000家, 位列全球第二, 在数据以及应用层拥有较大的优势, 然而在基础研究、 芯片、 人才方面的多项指标上仍与全球领先地区有一定的差距。

▲中国人工智能技术与全球领先地区的对比
1、 中国拥有更为庞大的数据规模以及更丰富数据使用环境
人工智能技术的进步以海量数据为基础, 移动互联网时代已经全面到来, 移动端数据的重要性已经远超PC网络。
在数据量方面, 中国网民规模居全球第一, 2018年底整体网民规模已经达到8.29亿, 渗透率达59.6%, 其中手机网民占比为98.6%, 首次超过8亿人21 。 巨大的网民规模数量意味着中国企业拥有的数据数量将是更加复杂的, 多维度的,这为人工智能技术的算法升级以及应用场景的扩展提供了良好的基础。
除了数据本身, 政府对隐私数据的规定也将极大影响企业利用数据的可能性。 欧洲政府已经出台了全球最为严格的用户隐私保护政策《通用数据保护条例》(GDPR), 赋予用户对个人数据的主张权利, 用户有权获取并修改个人数据, 并决定谁可以使用22 。 中国也已经出台了《信息安全技术个人信息安全规范》, 但其严格程度低于GDPR, 例如欧盟对“身份” 的界定除了工作单位等还包括生理状态、 心理状态、 经济状态、 社会状态等。

▲中国手机网民规模及占比
2、 中国是全球芯片需求量最大的市场, 但高端芯片依赖进口
人工智能框架大致可分为三个层面。 基础设施层面包括核心的人工智能芯片和大数据, 这是技术层面的传感和认知计算能力的基础。 应用层面处于最顶层, 提供无人驾驶、 智能机器人、 智慧安防和虚拟助手等服务。 人工智能芯片是人工智能技术链条的核心, 对人工智能算法处理尤其是深度神经网络至关重要。 目前, 中国从美国进口的集成电路芯片的价值超过2,000亿美元, 远超原油进口额。
在东亚地区, 日本在半导体研发和材料行业一直处于领先地位, 拥有包括东芝、 索尼和瑞萨电子等在内的半导体巨头。 韩国和中国台湾分别在存储器和晶圆代工方面具有较强优势。 韩国在动态随机存取存储器和NAND闪存方面领先, 拥有三星、 SK海力士等许多顶尖半导体企业, 这很大程度上得益于政府支持。 且NAND内存市场核心技术能力积累的要求, 使新市场参与者日益难以参与竞争。 中国台湾已经成为全球领先的半导体晶圆代工产地。 该地区半导体晶圆代工行业由台积电和联华电子两大合约制造商主导。 半导体晶圆代工是信息技术产业的重要支柱。
中国半导体行业正以两位数的增长率蓬勃发展。 人工智能芯片融资活动一直非常活跃, 相关并购活动也日益增多。其中一个典型的案例是国际巨头赛灵思对在机器学习、 深度压缩、 网络剪枝和神经网络系统级优化领域拥有领先技术的初创企业深鉴科技的收购。 以阿里巴巴、 百度和华为为首的领先科技公司也逐步进入这一竞争领域。 值得注意的是, 华为已经掀起了智能手机领域的人工智能芯片竞争。 同时中国大陆正在蚕食台湾的半导体市场份额。 不但如此,日益扩大的中国大陆市场还将成为集成电路设计行业的商业渠道, 中国大陆企业将继续投资于台湾的半导体产业。 然而, 尽管近年来中国半导体厂商的竞争力得到显著提升, 但关键零部件仍需大量从西方国家进口, 自给率不足20%。中国政府十分关注这一问题, 制定了多项有利政策支持半导体行业的发展。
3、 中国机器人企业快速成长核心零部件技术国产化加速
机器人研发与应用已经成为衡量一国科技发展水平的重要因素, 未来经济的增长在很大程度上与机器人行业的发展息息相关。 机器人作为先进制造业建设的重要组成部分, 无论是工业领域进行生产活动的工业机器人, 还是参与人类日常生活的服务机器人, 对寻找新的经济增长点都有重要意义。 在资金与政策的大力支持下, 中国机器人产业快速发展, 增速保持全球第一, 2018年市场规模超过87.4亿美元 , 2013-2018年的平均增长率达到29.7%。
机器人的关键零部件在较大程度上仍旧依赖进口, 包括精密减速机、 控制器、伺服电机等, 其中全球精密减速器市场大半被日本企业占据。 软件方面, 控制算法、 二次开发等, 中国企业已经掌握了一定的技术, 但在稳定性、 响应速度、 易用性等方面和国外还有差距。此外, 从机器人应用场景来看:工业机器人方面, 沈阳新松、 埃夫特、广州数控、 哈博实、 新时达、 埃斯顿和巨一等一批本土机器人企业得到快速成长。 过去几年国内机器人行业公司纷纷开展对外并购获取海外先进技术的同时开拓海外市场, 埃斯顿、 埃夫特、 万丰科技均并购欧美企业。 在机器人三大核心零件中, 控制器和伺服器国产化脚步加速, 但减速器仍需要进口, 国内生产的减速器虽然设计原理一致, 但产品性能和精度仍有巨大差距。
全球服务机器人处于新兴阶段, 中国虽然起步较晚, 但在技术方面与全球先进水平差距较小, 甚至某些关键技术已经处于全球先进行列。 BATJ等互联网巨头凭借强大的技术支持切入市场, 传统家电企业例如海尔积极布局家庭服务机器人, 此外以哈工大为代表的科研机构也通过与企业合作的方式转化研究成果。特种机器人市场处于萌芽状态, 主要分布于消防等垂直领域, 已经拥有一定的自主性, 在高精度定位导航和避障等核心技术方面已经取得了突破。
4、 美国人工智能底层技术实力更为雄厚, 中国则在语音识别技术上更优
自然语言处理(NLP): 中国仍有差距自然语言处理技术能够改变人类与机器的互动方式, 在商业数据领域隐藏着许多无法被目前技术手段进行利用的暗数据, 包括短信息、 文件、 邮件、 视频、语音、 图片等非结构化数据, 自然语言处理技术将在商业方面发挥重要作用。中国在自然语言处理方面, 与美国仍有较大的差距。 从企业数量来看, 中国拥有92家, 美国则是中国近2.7倍, 达到252家。 中国从事NLP工作的员工仅有6,600名, 而美国则达到了20,200名。
语音识别: 中国技术更胜一筹语音识别技术能够被广泛的应用于电视、 手机、 呼叫中心、 智能家居等场景。 在语音识别技术方面, 百度、 科大讯飞、 搜狗等主流平台识别准确率均在97%以上。 阿里巴巴的语音AI技术超越谷歌, 入选MIT2019年全球十大突破性技术, 并且该技术已经渗透入生活的多个场景, 包括快递、 客服、 火车站购票等。 2018年双十一,“阿里小蜜” 承担了全平台98%客服咨询量, 相当于70万人工客服一天的工作量。
机器视觉: 基础算法方面差距较大机器视觉一直以来都是人工智能技术领域的热点之一。 公众的日常生活已经被大楼门禁、 交通摄像头、 银行安保摄像头等包围, 无处不在的摄像头连接上人脸识别技术, 原有的安防效果将被迅速放大, 每个人的行为都能被监控。
从应用层面来看, 中美几乎没有差距,甚至在人脸识别技术上有望超过美国。但是在基础算法方面, 中美差距较大。中国目前约有146家企业, 大部分属于应用领域, 包括海康威视等, 美国则有约190家。 从业人员数量方面, 中国拥有1,510名, 而美国则超过4,000人。
5、 中国在AI应用上呈现追击态势
无人驾驶: 美国凭借深厚的技术沉淀领先中国 。无人驾驶涉及到的技术包括汽车传感器技术、 AI软硬件、 V2X以及无人驾驶测试四个方面。 在传感器技术以及AI软硬件方面, 美国借助政府力量以及长久以来的技术沉淀拉开了与中国的技术差距。 但是中国也依靠科技巨头与科研院校在上述两个方面加速追赶。
在互联技术以及无人驾驶测试两个方面, 中国的水平已经与美国相接近。 华为的5G技术将为互联技术V2X提供全球一流的通信支持, 此外, 华为已经与国内外车厂进行了合作与测试。 在无人驾驶测试方面, 北京、 上海、 深圳、 重庆等城市已经对百度等科技巨头颁发无人驾驶测试牌照并提供测试场地, 科技巨头与北汽、 比亚迪等国内车企开展了合作。

▲中国无人驾驶领域技术水平
人工智能教育: 国外的发展更为完善,中国虽然处于起步阶段, 但发展前景更为广阔。 人工智能技术在教育行业的应用在国外的发展更早, 早在二十世纪九十年代已经出现了智适应技术。 人工智能教育产品在欧美国家的渗透程度更深, 通过近十年的发展, 覆盖了各年龄段的用户,涵盖了早教、 小学、 初中、 高中以及职业教育中的多个学科, 应用的场景也相对更为广泛, 以To B为主, 包括考试机构、 学校、 企业。 代表企业主要可以分为三类, 包括向智适应教育转型的在线教育平台, 例如Coursera, KhanAcademy; 教育集团智适应事业部,例如培生提供以GMAT为代表的计算机智适应测评考试; 此外还包括试图囊括学习五大环节的智适应教学平台,已经出现了Knewton、 Aleks等明星公司。
Knewton是一家智适应学习平台企业, 前期主要客户是出版商与教育公司, 通过将各类课程进行数字化进而提供智适应学习方案, 在2016年后开始与学校合作提供课程产品。 截止2019年, Knewton总融资规模已经超过1.8亿美元。 各项研究已经验证了人工智能技术在教育方面对提升学习成绩的显著效果。
人工智能技术在中国的应用则是近几年刚起步, 以To C为主。 虽然仍然处于发展的初期, 然而市场发展节奏极快, 2018年松鼠AI营收超过5亿元, 英语流利说超过6亿元。 由于中国人口基数大, 教育资源紧缺, 对教育的重视程度等有利因素将推动智适应学习系统的快速发展, 各类教育相关企业纷纷布局人工智能技术。 这其中主要包括了以新东方、 好未来为代表的教育集团通过投资以及自建的方式入局智适应教育。 此外, 还有三大类企业, 一类是以上海教育企业松鼠AI为代表的智适应平台, 另外两类是转型智适应教育的在线教育企业, 以及涉足智适应教育的人工智能企业。 智适应学习以其能够贯穿学习全过程的独特优势成为人工智能在学习各环节应用最为广泛的技术。

▲人工智能教育企业对比
四、 人工智能重塑各行业
人工智能技术在过去5-10年快速发展,随着时间推移, 技术渐渐为大众所知,摩尔定律的节奏逐渐放慢, 人工智能商业化应用成为关注焦点。 科技巨头纷纷布局垂直行业应用, 创业企业需要找准切入点, 深耕行业解决方案以打造护城河。
各行业面临的痛点有所不同, 例如金融行业面临成本压力、 产品服务单一、 交易欺诈等, 医疗与教育行业均面临资源分配不均等。 虽然问题不同, 但通过数据收集、 处理与分析能够有效解决上述多样的问题, 而人工智能通过数据驱动能够改变产业。

▲人工智能技术推动产业升级
在金融领域, 人工智能技术迅速改变了传统金融行业的各主要领域。 围绕消费者行为和需求的不断变化, 传统的金融服务行业参与者正面临着各领域各环节的重构。 随着消费者行为和偏好的不断变化, 以技术驱动的精准营销和推送使消费者获得定制化的产品和服务, 通过技术增强客户粘性, 并使小商户融入更大范围的生态圈; 人工智能机器人在一些服务领域逐渐取代人工客服, 为客户提供咨询服务。
在医疗领域, 在人口老龄化、 慢性病患者群体增加、 优质医疗资源紧缺、 公共医疗费用攀升的社会环境下, 医疗人工智能的应用为当下的医疗领域带来了新的发展方向和动力。 随着人工智能技术在医疗领域的持续发展和应用落地, 这个行业将极大简化当前繁琐的看病流程, 并在优化医疗资源、 改善医疗技术等多个方面为人类提供更好的解决方案。 医疗人工智能技术已基本覆盖医疗、 医药、 医保、 医院这四大医疗产业链环节。
近几年, 教育行业持续通过数据重构,呈现出空前的革命性。 不同于传统教育方式, 智能化教育方式以学生学习“教、 学、 练、 评、 测” 五大环节所产生的数据为基础, 利用智适应学习, 图像识别, 语音识别, 人机对话, 多模态行为分析, 知识生成和表达, 模拟智能体等功能, 产生适合每个学生的个性化的解决方案和有效反馈意见。 大幅度提高学习效率, 改变教育模式。
针对上述行业在行业应用度以及市场机会两个维度的表现, 可以落入四个象限。 过渡期表示人工智能技术在该行业具有较高的应用程度, 但目前来说市场机会有限, 未来有望进一步拓展市场规模; 萌芽期表示行业应用度以及市场机会都尚未成熟, 尽管人工智能技术发挥了一些功能但总体来讲尚且处于起步阶段; 成长期表示虽然行业的应用度不足, 但未来应用广泛, 拥有较高的市场机会; 发展期表示人工智能技术已经在这些领域产生了较为深刻的影响, 行业应用度较高, 同时市场机会也高。

▲人工智能技术在各行业的应用
1、 金融: 人工智能提升金融企业商业效能并变革企业内部经营
金融是人工智能重要的应用场景, 人工智能在金融行业的应用改变了金融服务行业的规则。 传统金融机构与科技公司共同参与, 构建起更大范围的高性能动态生态系统, 参与者需要与外部各方广泛互动, 获取各自所需要的资源, 因此在金融科技生态系统中, 金融机构与科技公司之间将形成一种深层次的信任与合作关系, 提升金融公司的商业效能。
这种效能的提升主要表现在三个方面: 第一, 传统金融模式下, 往往存在信息不对称、 金融风险大、 借贷成本高等问题, 创新技术应用于传统金融业务, 使整个金融行业的基础服务架构得到改善, 从而降低业务成本, 提升服务效率; 第二, 出现多种形态的创新金融科技公司, 以创新技术为基础, 根据客户需求提供定制化产品和服务, 覆盖更多被传统金融服务“拒之门外” 的长尾客户, 使更多个体或者中小企业享受到更加便捷、 高效的金融服务, 覆盖更多、 更广泛的客户。 第三, 吸引更广泛、 更多元化的参与者融入生态圈, 通过收集消费者大量消费、 信贷数据对消费者信用进行评估, 降低坏账等金融风险。 上述三种效能的提升主要体现在智慧投顾、智慧客服以及智慧风控三个领域, 这也是人工智能技术应用较为深入的领域。智能客服提升服务效率智能客服是指能够与用户机型简单问题答复, 通过人机交互解决用户关于产品或服务的问题。 自然语言处理技术成熟度在各类人工智能技术中成熟度较低, 但在客服领域中能够发挥较高的价值。 人工客服存在培训成本高、 服务效果难以统一以及流动性大的问题。 以大数据、 云计算特别是人工智能技术为基础智能客服加速企业客服智能化, 依靠知识图谱回答简答重复性问题, 减少人工客服使用, 提升客服效率及效果。 客服机器人已替代40%-50%的人工客服工作, 预计到2020年, 85%的客服工作将依靠人工智能完成。智能客服在金融行业的应用主要在银行、保险、 互联网金融等细分领域。 银行、 保险等传统金融机构更加倾向于向IT服务企业购买本地解决方案, 以确保数据信息安全性, 规避潜在的泄露风险。 由于传统金融机构存在多样化的需求, 因而IT服务企业提供的定制化的解决方案。 互联网金融领域的智能客服主要以SaaS模式为主,使用企业以大型互联网金融公司为主。
目前以人工智能技术为基础的智能金融应用已经在多地尝试落地。 我国现有139家智慧金融公司, 其中44%的公司获得B轮及以上的投资。 这些获得投融资的业具体应用领域主要有智能风控、 智能投顾、 智慧客服、 智能投研、 智能营销等, 其中智能风控和智能投顾领域的企业占比超过一半, 成为最受资本欢迎的方向。
2、 教育: 人工智能技术应用覆盖教学全流程
人工智能技术正在推动教育信息化的快速发展, 人工智能教育是人工智能技术对教育产业的赋能, 通过人工智能技术在教育领域的运用, 来实现其辅助甚至是替代作用。 未来人工智能教育应用的发展将由数据驱动、 应用深化、 融合创新优化服务等方式来持续推动。
从行业发展阶段来看, 目前人工智能教育行业仍处在发展阶段, 尚未成熟。 人工智能的概念虽火热, 但人工智能在教育行业的具体赋能却并非是一蹴而就的。 纵观人工智能教育行业的应用发展历程, 起步阶段主要集中在对人工智能教育的规划和初步探索中, 20世纪50年代, 卡耐基梅隆大学教授艾伦 • 纽厄尔和赫伯特 • 西蒙作为人工智能的奠基人, 结合数学、 工程和经济学促进了人工智能的发展。 20世纪70年代, JaimeCarbonell创建智能教学系统, 开始利用计算机辅助教学; 1993年英国爱丁堡举行第一届人工智能教育(AiED) 国际会议。
随着时间发展, 人工智能教育也开始正式走向发展阶段, 21世纪初, 美国Cognitive Tutor、 Knewton、 RealizeIt等智适应教育企业纷纷成立, 人工智能技术开始被逐渐赋能到教育产业中。 智适应学习技术是模拟老师对学生一对一教学的过程, 赋予学习系统个性化教学的能力的人工智能教育技术。 2010年后,中国智适应教育企业开始兴起, 如新东方、 好未来、 乂学教育—松鼠AI等公司。 2016年前后, 国内的众多知名教育机构如好未来、 新东方等以及资本也纷纷投入人工智能教育领域。

▲中国教育行业智慧化趋势
人工智能将重构教育行业生态。 人工智能是基于大数据采集和多维度识别系统, 对海量数据进行智能处理, 并通过互动接口与应用场景与人产生信息交互的一项技术。 以该技术为基础向用户提供人工智能教育内容、 工具以及相关服务, 通过接受用户数据, 并进行分析和回馈, 应用于学习过程中的“教、 学、 评、 测、 练” 五大环节, 产生适合学习者的个性化的解决方案和有效回馈意见。
教育智能化趋势下, 智适应学习以其能够贯穿学习全过程的独特优势成为人工智能在学习各环节应用最为广泛的技术, 并逐步成为主流。 此外, 人工智能技术在教育领域的应用还包括图像识别产品与语音识别产品。

▲人工智能在学习五大环节中的应用
智适应学习系统 。 智适应学习系统能够针对学生的具体学习情况提供实时个性化学习解决方案, 包括知识状态诊断、 能力水平评测以及学习内容推荐等。 例如在“教” 与“学” 这两个环节, 个体学习者的学习情况、 学习能力不同, 智适应课程系统利用人工智能技术, 将知识点提炼、 学习方法归纳等教学重难点利用大数据和算法形成一套高效、 标准化的系统课程, 说明不同程度学习者适应不同类别课程。 计算力提升、 海量数据以及贝叶斯网络算法的应用推动智适应学习系统在2010年之后得到快速发展, 并取得显着成效。 Knewton的数学自我调整辅助课程在亚利桑那大学帮助学生大幅提升通过率, 课程退课率降低了56%。 智适应学习技术与产品在国内与国外各有发展特点。 在美国与欧洲发展更为完善, 主要面向To B端客户, 拥有以Knewton、 ALEKS、 RealizeIt、 DreamBox等代表性企业。 中国目前处于初步发展的阶段, 面向To C端用户, 代表企业包括学教育-松鼠AI, 智适应学习在中国发展更为迅速, 有望后来者居上。
3、 数字政务: 政策利好加速政府智能化变革
与众多领域一样, 政府也已经意识到人工智能在降本增效方面的突出成果, 加速推进政府智慧化变革。 中国在城镇化战略的大力推动下, 已经成为全球城市化率增长最高的国家, 2018年我国城市化水平达60%, 城市人口约为7.3亿, 预计2050年城市化率将超过80%, 城市人口规模也将进一步扩大。 如此大的城市人口数量将产生大量的政府事务, 通过机器人流程自动化(RPA)、 人工智能技术的应用, 能够将行政人员从固定、重复的工作中解放, 提升政务效率,专注于提升城市质量、 优化居民生活环境中。 人工智能赋能一切背景下, 人脸识别、 自然语言处理等技术应用能够增强政府服务能级, 提升办公效率, 为企业、 居民提供便捷、 快速的服务, 为智能决策提供助力。
数字政务的建立依靠自上而下进行推动。 在构建服务型政府的目标下, 2015年各地政府开始强调政府电子化, 随着人工智能、 大数据、 云计算等新技术的商用, 进一步发展为政府数字化、 智慧化。 预计2019年, 中国数字政务市场规模将突破3,400亿元, 年复合增长率达到15%。
4、 医疗: 人工智能应用日趋成熟
在人口老龄化、 慢性病患者群体增加、优质医疗资源紧缺、 公共医疗费用攀升的社会环境下, 医疗人工智能的应用为当下的医疗领域带来了新的发展方向和动力。 随着人工智能技术在医疗领域的持续发展和应用落地, 这个行业将极大简化当前繁琐的看病流程, 并在优化医疗资源、 改善医疗技术等多个方面为人类提供更好的解决方案。
在国务院印发的《新一代人工智能发展规划》 中, 中国明确了2020年人工智能核心产业规模超过1500亿元的目标。 据预测, 医疗人工智能行业将占人工智能总体市场规模的五分之一。 2016年中国医疗人工智能的市场规模达到96.61亿元, 增长37.9%, 数据显示, 2017年中国人工智能医疗市场规模超过130亿元人民币, 增长40.7%。 预测2019年可达到310亿元人民币。
从市场需求来看, 由于中国医疗资源的短缺和分配不均, 更加开放和高效的医疗解决方案成为了市场急迫的要求。 在技术发展上, 随着中国在与医疗健康相
关的计算机视觉、 自然语言理解和数据挖掘等方面的长足进步, 医疗人工智能在应用落地上有了更多的技术支持。 政策方面, 互联网、 人工智能下的医疗健康行业发展一直是中国国家政策重点扶持和关注的领域。 2018年4月, 在印发的《关于促进“互联网+医疗健康” 发展的意见》 中, 国务院明确指出支持研发医疗健康相关的人工智能技术。 以上均为医疗人工智能行业的发展传递了积极的政策信号。
国内医疗人工智能公司虽起步较晚, 但增长迅速。 近几年该领域的新创公司数量持续增长, 且吸引了大量资本的注入。 目前我国共有144家智慧医疗公司, 已初步形成北京、 广州、 长三角的智慧医疗聚集群。 这些广泛分布于疾病筛查和预测、 医学影像诊断、 病历与文献信息分析、 新药发现等细分领域, 其中2018年获融资企业最多的领域为疾病筛查和预测。 在资金来源方面, 大型国资企业纷纷入股, 百度、 阿里、 腾讯、科大讯飞等互联网巨头也根据自身优势积极布局。
医疗领域的人工智能在快速发展的同时也受到了来自传统观念、 技术、 人才、监管方面的挑战。 在传统观念方面, 传统的“望闻问切” 的诊疗模式已经根深蒂固, 作为人工智能的医疗应用受众的医生和病患对于新技术的接受程度是考验智慧医疗从业者的一个问题。 从技术来看, 智能医疗需要海量的数据和复杂的训练框架, 同时拥有这两个技术实力的企业并不多, 在对复杂学科的联合诊断等算法上存在技术瓶颈, 此外智能医疗行业技术和产品同质化明显。 人才的短缺也是医疗人工智能市场的制约因素, 在中国, 既懂医疗, 又懂技术的复合型、 战略型人才尤其短缺。 在监管方面, 由于医疗行业是关乎人类生命安全的领域, 涉及病患的医疗数据应该保证绝对的隐私和安全, 并需要严谨的法律法规进行监管和保护。

▲智慧医疗产业链
5、 无人驾驶: 主导汽车产业革新
人工智能时代, 与汽车相关的智能出行生态的价值正在被重新定义, 出行的三大元素“人”、“车”、“路” 被赋予类人的决策、 行为, 整个出行生态也也会发生巨大的改变。 强大的计算力与海量的高价值数据是构成多维度协同出行生态的核心力量。 随着人工智能技术在交通领域的应用朝着智能化、 电动化和共享化的方向发展, 以无人驾驶为核心的智能交通产业链将逐步形成。目前无人驾驶仍处于测试阶段, 但是在未来将具有巨大市场。 由于当前技术和现有法律的限制,无人驾驶汽车还无法实现大面积推广, 整个行业内通过第一阶段封闭路测的车企较多, 包括上汽、蔚来、 滴滴、 百度、 北汽、 宝马等多家传统车企和互联网背景的车企, 而完全通过第二阶段开放道路测试的企业并不多。 因此短期内无人驾驶汽车市场不会有太大变化。 业内预计中国可在2020年左右实现无人驾驶, 届时国内无人驾驶汽车的销量可达6万辆, 并在此后迅猛增长, 于2035年达到400万辆。由于无人驾驶的发展对工业基础以及技术支持有较高的要求, 因此国内自动驾驶企业分布较为集中。 北京、 广东、 江浙沪这些地区的自动驾驶企业占据了行业的绝大份额。 产业集群效应将随着自动驾驶的发展愈发显着, 长三角地区和珠三角地区依旧会是行业的发展中心。除此之外, 地方政策也对无人驾驶的行业分布有重要影响, 目前北京、 上海、福州、 重庆、 长沙、 长春、 杭州、 广州、 深圳已开发自动驾驶测试道路, 率先成为无人驾驶的试点城市。

▲国内自动驾驶企业地域分布

▲无人驾驶产业链
6、 零售: 人工智能驱动行业走向聚合
受益于零售行业的数字化转型, 人工智能已渗透到零售各个价值链环节。 随着各大零售企业加入, 电商巨头和科技企业加紧布局, 人工智能在零售行业的应用从个别走向聚合, 深度学习和计算机视觉成为支撑智慧零售的两大技术深度学习主要被应用于数据的分析与建模,以实现产业链的优化; 计算机视觉技术则可应用于消费行为分析与商品识别,目前计算机视觉辅助下的货品检测、 自助结算等已实现商业化。
人工智能零售行业应用落地在全球高速增长。 据Gartner预测, 到2020年, 85%的消费者互动将通过人工智能实现自动化管理。 Global Market Insights数据显示, 2018—2024年间全球人工智能在零售领域应用年均复合增长率(CAGR) 超过40%, 应用市场规模在2024年达到80亿美元, 其中亚太市场CAGR超过45%, 主要由中国和印度市场带动。 从技术领域来看, 视觉识别/搜索技术相关应用CAGR 45%, 机器学习相关应用CAGR超过42%。
在此背景下, 零售行业拉开利用人工智能转型的大幕。 国内各大线下主流零售商顺应科技发展趋势, 不断增加在人工智能领域的投入, 2018年各类零售商在人工智能的建设投入约9亿元, 占总投入的3.15%, 预计到2022年这个数字可以突破178亿, 占总投入的25%。 各电商巨头也借着人工智能的东风, 加速线上与线下业务的整合。
7、 制造业: 智能制造应用潜力巨大
人工智能与相关技术结合, 可优化制造业各流程环节的效率, 通过工业物联网采集各种生产资料, 再借助深度学习算法处理后提供建议甚至自主优化。 然而, 相较于金融、 商业、 医疗行业, 人工智能在制造业领域应用潜力被明显低估。 SAP通过对中国2015~2018年最大的300项人工智能投资项目进行分析,结果显示, 23.4%的投资是在商业及零售领域, 18.3%在自动驾驶, 而制造业相关的人工智能投入不到1%13。 而制造业恰恰是人工智能应用场景最具潜力的区域。 有研究发现, 人工智能的使用可降低制造商最高20%的加工成本, 而这种减少最高有70%源自于更高的劳动生产率。 到2030年, 因人工智能的推动, 全球将新增15.7万亿美元的GDP,中国就占7万亿美元; 到2035年人工智能将推动劳动生产力提升27%, 拉动制造业的GDP高达27万亿美元。
在国家政策指引下, 我国制造业正加速智能化进程。 2015年国家正式颁布《中国制造2025》, 将智能制造工程作为政府引导的五个工程之一。 2017年我国智能制造试点示范专项加速落地, 与此同时国家对于智能制造专项的补助金额也在加速增长。 2018年我国新增99个智能制造试点示范项目, 其中18个位于长三角地区, 10个位于京津冀地区。
制造业将成为人工智能应用蓝海。 全球人工智能及相关场景在制造业应用市场在2016年约为1.2千亿美元, 这个数字在2025年有望超过7.2千亿美元, 复合年均增长率预计可超过25%。

▲智能制造产业链
智东西认为, 目前AI技术已在金融、 医疗、 安防等多个领域实现技术落地, 且应用场景也愈来愈丰富。 人工智能的商业化在加速企业数字化、 改善产业链结构、 提高信息利用效率等方面起到了积极作用。 每一次人工智能的发展都伴随着研究方法的突破, 深度学习是近年机器学习技术突破的重要代表之一。 随着人工人工智能研究和应用领域的不断延伸, 未来人工智能将迎来更多种技术的结合应用。随着投资界和企业界对人工智能的了解逐步加深, 人工智能投融资市场更加理性。 人工智能投融资频次有所下降, 但投资金额继续增加。 特别是经过行业的一轮优胜劣汰后, 底层技术创业公司以及落地性强的领域如医疗、 教育、 无人驾驶等创业项目继续受到人工智能领先机构的青睐。
智能内参
权威数据·专业解读 读懂智能行业必看的报告在智东西回复“智能内参”查看全部报告