车东西(公众号:chedongxi)
文 | 晓寒
今天,国家智能汽车与智慧交通(京冀)示范区亦庄基地正式对外开放运营,这是北京首个具备T1-T5全级别自动驾驶路测牌照测试的测试场地。
其开放意味着在京自动驾驶企业,即将可以申请北京最高级别的T5路测牌照,可在包括高速公路在内的几乎所有种类公开道路进行测试,并且涉及雨雾天气、湿滑路面等复杂天气和道路场景。

▲北京T4级自动驾驶路测牌照
而目前,北京地区最高级别的自动驾驶路测牌照则属T4级别(相当于四年级水平),由百度在上周刚刚获得,并且其实目前唯一持有T4测试牌照的企业。
为了保证测试的安全性,北京将自动驾驶路测的车辆和开放的道路各自分为5个级别,互相对应,相应级别的车辆可去相应级别和以下级别的道路进行路测。
那么T4级别的路测牌照到底有什么作用?考取T4级牌照的难点到底在哪?国内外自动驾驶路测牌照的现状又是怎样的呢?
车东西通过与数位参与过北京市路测牌照申报和考试的自动驾驶业内人士进行采访后,进行深度揭秘。
一、T4牌照有啥用?可在多种城市道路公开测试
2018年3月,北京先后出台《加快推进自动驾驶车辆道路测试工作指导意见(试行)》和《自动驾驶车辆道路测试管理实施细则(试行)》,在全国率先推出了自动驾驶汽车公开道路测试管理规定,方便企业在公开道路进行测试,以收集更多交通数据研发自动驾驶技术。

▲百度的自动驾驶测试车队
开放部分公开道路让企业进行自动驾驶测试看似简单,但背后却有一个关键问题需要解决—究竟让哪些企业去进行测试?
全球自动驾驶的先驱–美国加州的政策是简单申报后,拿到测试许就可上路,各家的测试资格一致(同一类牌照资格一致)。
但背后有一个Bug,因为各家自动驾驶公司的技术参差不齐,对拿到牌照的公司一视同仁都能随意测试,就增加了出事故的风险。
而如果只设置一个起步标准,又会让具备一定能力,但够不上起步标准的企业失去路测机会。
对此,北京市想出了一套路测牌照的分级策略,即根据不同路段的交通复杂程度,将开放测试的道路分为R1、R2、R3、R4、R5五个级别。根据自动驾驶汽车的能力不同,将路测牌照分为T1、T2、T3、T4、T5五个级别。
具有哪个级别的测试牌照,就可以去对应级别和以下的开放道路进行路测,例如百度获得的这张T4牌照,就可在R1-R4四种级别的道路进行测试。
那么不同级别的测试牌照究竟对应哪种道路呢?
根据《北京市自动驾驶车辆测试路段道路要求(试行) 》,道路分级的主要依据是交通流密度、居民区密度,以及车道数目和交叉口的复杂程度。
但这种表述并不太好理解,好在《北京市自动驾驶车辆封闭测试场地技术要求(试行)》在对测试场的道路进行分级时规划时,给出了具体的案例,可以让我们更加直观的了解不同级别的自动驾驶测试车,能行驶在哪种道路,或者说将要面对哪些场景。
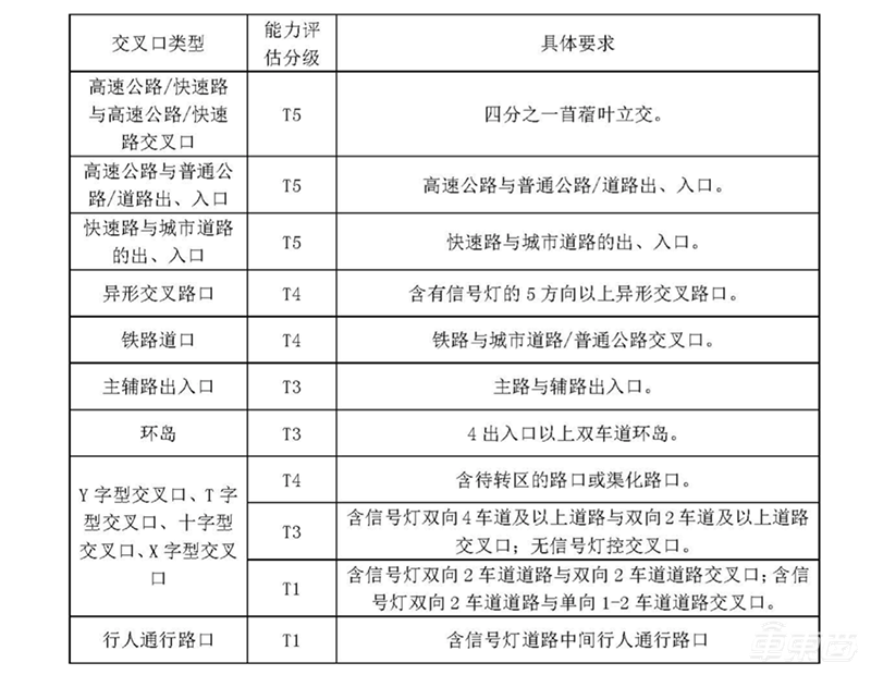
根据下表,北京市最高的T5级路测牌照主要对应的是行驶速度较高的高速公路、城市快速路及其入口和出口。而T4牌照又对应T1-T4道路,所以几乎可以说,T4牌照除了高速、城市快速路外之外,可在城市主干路、次干路、等外公路、四级公路等各种城市道路行驶。

当然,对自动驾驶汽车来说,道路之间最大的不同,或者说难度,主要体现在路口的复杂程度、遮挡和各类基础设施层面。
根据下表,T4级测试牌照就是说自动驾驶车辆能够应对含有信号灯的5方向以上异形交叉路口、铁路与城市道路交叉路口,以及含有待转区的路口或渠化路口;能够处理连续弯道、急转弯道、隧道,以及带有雨篦子、电缆井盖、铁板的不同路面。

最后,具备T4级能力的自动驾驶车辆,还要能识别车道信号灯、方向指示信号灯、闪光警告信号灯等信号灯,能够处理限高、限款设施,能够处理带有侧方停车场和街景遮挡的场景。

所以总结来说,T4级牌照就是让车辆能够在天气条件良好的情况下,可在除了城市快速路(如北京四环)之外的几乎所有城市道路行驶,可以去挑战包括多个方向的岔路口,以及需要应对各类交通信号灯,和含有井盖、雨篦子的沥青、水泥、砂石等不同材质路面。
二、T4牌照如何考?耗时1个月至少跑5000公里
据车东西了解,本次北京市办法的T4级路测牌照总计5张,其中都是百度所获得,目前并未有其他企业拿到,这也从一定程度上说明T4级牌照的考取确实具备一定难度,那么考取T4牌照的核心难点究竟在哪里,背后又需要怎样的流程呢?
一位参与过北京市路测牌照考取过程的业内人士告诉车东西,北京市的路测牌照虽然分为5个级别,但是并没有逐级考取的规定——就是说企业想申请考取哪一级都可以,不需要考完T1再考T2然后再考T3。

▲北京颁发首批自动驾驶路测牌照现场
不过他也指出,虽然企业可以自由选择申请的级别,但是此前只开放了T1-T3三个级别牌照,因此此前最高只有T3级的牌照。
那么既然是想考哪级考哪级,考取T4级牌照的难点究竟在哪呢?
车东西从多位业内人士处了解,根据北京市自动驾驶路测管理规定,在进行考级之前,需要在封闭测试场内先进行5000公里的模拟测试证明能力,随后才能正式进入考评环节。
上述业内人士告诉车东西,正式的考评环节与人类司机考取驾照类似,即车辆在设计好的道路上按照要求跑一圈,并在途中进行侧方停车、掉头等具体项目操作,整个过程在一、两个小时即可完成。考试过程采用评分制,满分100分,80分即为通过。
在这个过程中,如果出现轻微的失误,例如起步小幅溜车、刹车不平稳、不给发出超车信号的后车让行,会被扣5分/10分。而如果出现事故、范围交通规则等严重失误,直接判处考试不通过。
按照《北京市自动驾驶车辆道路测试能力评估内容与方法(试行)》,考试过程涉及“认知与交通法规遵守”、“执行能力”、“应急处置与人工介入”、“综合驾驶能力”四部分能力,不同级别的牌照涉及的细分项目不同。
例如T1-T4的牌照都需要识别交通标志/标线、信号灯,而最高难度的T5的牌照,则还需要能够识别交通手势。又例如,T4牌照比T3牌照多出了驶过隧道、学校区域、超车等能力,而T5牌照则比T4多出了在雨雾天气、湿滑路面行驶的要求。
再结合着文章的第一部分来看,考取T4牌照其实有两大要求:
1、能够在具有连续弯道、急转弯道、隧道,以及具备复杂路口的各种城市道路上行驶。
2、在这些道路上行驶时,还要能够完成超车、驶过学校区域、倒车入库等一系列驾驶动作。
而当考取了牌照后,车辆自然就可以在拥有上述交通场景的道路上进行测试了。
据其介绍,北京的自动驾驶路测考试每次最多可给5台车进行申请,但并不是5台车都需要上场测试,其中会抽取2-3台进行。
考试通过后每一辆车会得到一个临时牌照,悬挂后即可到指定级别的道路进行路测。每个临时牌照的有限期为3个月,到期后可续签1个,即最终拥有6个月的时长,再过期后则需要重新考试。
从申报文字材料,到完成5000公里模拟测试,再到通过实际考试评估,拿到牌照,整个流程至少需要1个月的时间,费用主要是场封闭测试场地的租赁费用,根据使用情况,费用在10到几十万元之间。
这里需要注意,美国加州DMV的路测牌照是以公司为单位颁发的。公司获得测试许可,后续的测试车都可以上路。而北京则是以车辆为单位颁发,一个牌照对应一台车。想要让更多车辆上路测试,就需要进行单独的测试。
“虽说自动驾驶汽车可以对软件进行升级来提升能力,但为了防止某些企业将能力较弱的车辆开上级别较高的道路,最终还是决定以车为单位进行考核。”上述业内人士说道。
据了解,北京目前总计开放了44条道路用于进行自动驾驶测试,总计123公里。总计为11家企业发放了65张路测牌照,总行驶里程超过50万公里。据了解,其中百度、小马智行分别持有T4、T3级别牌照,而有些企业则持有的是T2级甚至T1级牌照。
三、固定场地考级,真能考验自动驾驶汽车吗?
在看完T4牌照的考试要求后,相信不少人跟车东西一样有一个疑惑——5000公里的模拟测试和实际考试过程都是在封闭场景,也就是固定的场景进行测试的,而车辆上路后面对的是动态变化的交通场景,这种测试真的能评估自动驾驶汽车的能力吗?
上述业内人士告诉车东西,答案是肯定的。
首先,5000公里的模拟测试并不是一成不变的,不同级别牌照要求的模拟测试不同。
这也就是说,跑完T3牌照的5000公里模拟后,只能参加T3牌照的考试。而如果要考T4牌照,就需要再跑T4级别的5000公里模拟。
与此同时,这5000公里也不是设计好的路线,其中会有各个场景和科目,车企可以自选路线,但需要覆盖到所有指定的科目和场景。
这里有一个很有意思的问题,既然实际考试前要进行5000公里的模拟测试,且5000公里的模拟测试与实际考试的场景和项目一致,那两者到底有和区别?
据上述业内人士介绍,虽然两者涉及的场景和项目一致,但其实后者的要求严格。例如车辆在变道时有时间要求,打转向灯号要在数秒内完成换道操作,等红灯停车时要在停车线20CM以内等。

▲在公开道路进行测试的自动驾驶测试车
所以总结来说就是,5000公里的模拟测试是用来训练的场景,可以慢慢跑。而实际考试时,则需要按照要求一口气跑完所有场景和路况,还不能出现明显错误。
其次,(也是最关键的问题),就是测试时的交通流是随机生成的。
自动驾驶车辆在道路上行驶,最大的障碍并不是道路本身,例如没有其他行人和车辆,自动驾驶很好实现,难点就是如何识别、追踪并预测其他交通参与者的行为。
所以,想要给参与考试的自动驾驶汽车提升难度,最好的办法就是让其面对跟现实场景一样的随机的交通流。
据介绍,在实际考取牌照的时候,场地内有人工驾驶的10多台车辆模拟社会车辆上路行驶,同时还有假人通过人行道等场景。
最后,每次考试虽然都要涉及具体的场景和科目,但是路线并非是一成不变的,例如有可能是先通过隧道,再进行侧方停车,也有可能是先进行掉头,再进行驶过路口的操作。
“在实际考试前,你只知道要涉及哪些场景和科目,并不知道谁先谁后。”上述业内人士这样向车东西说道,“并且你也不知道模拟的社会车辆要怎么跑,以及何时何地会出现行人横穿马路的情况,甚至还会有某个红绿灯突然坏掉的情况,并不能死记硬背的应试。”
所以总结来看,北京现在的自动驾驶路测牌照考试制度已经具备了较强的科学性。
既根据道路的款速、速度、交通流密度和路口复杂程度划定了道路级别,同时又对自动驾驶汽车提出了四大类细分能力体系,不同级别需要具备不同的能力,从而让不同处于不同发展阶段,技术能力不同的企业,都有机会到公开道路进行测试、收集数据,以进一步提升技术水准。
结语:自动驾驶的中国速度
由于历史原因,我国在内燃机汽车领域明显落后于欧美国家,始终处于追赶地位。
而随着汽车四化浪潮的不断深入,我国政府已经意识到了智能网联汽车、新能源汽车等新技术对汽车产业的巨大重塑潜力,这也是我国汽车产业进行弯道超车,夺取全球交通产业新制高点的历史机遇。
在这种大背景下,以北京为代表的地区迅速组织专家、企业和相关机构出台了适应我国国情的路测管理规定,给企业创造了上路行驶的条件,助推产业发展。
在北京出台相关管理规定后,上海、深圳、重庆、长沙等地区也迅速跟进,出台了当地的自动驾驶路测管理规定,大有一种星星之火已经燎原的态势。
而这些措施,也都将进一步促进我国自动驾驶产业的发展速度,助力弯道超车。